ЗАОЧНАЯ ШКОЛА РАДИОЭЛЕКТРОНИКИ Усилитель низкой частоты

Окончание. Начало в предыдущем номере.

В то же время самовозбуждение создает помехи радио- и телевизионному приему, да и в самом усилителе искажает усиливаемый звук и увеличивает потребляемый ток. Кроме того, порог открывания 0,5 В не позволяет получить на выходе удвоенную амплитуду сигнала, равную напряжению питания — она получается меньше примерно на 1 В, что заметно снижает максимальную выходную мощность, особенно при низковольтном питании.

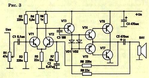
Тем не менее, указанные недостатки в значительной степени устраняются при правильном проектировании усилителя. Покажем это на примере самодельного УМЗЧ более высокого класса на кремниевых транзисторах (рис. 3).

Во всех предварительных и предоконечном каскаде использованы маломощные транзисторы VT1 — VT5. Самые распространенные и дешевые — КТ315 (VT1, VT2, VT4) и КТ361 (VT3, VT5). Для оконечного каскада подойдет комплементарная пара КТ815 (VT7) и КТ816 (VT6), также с любыми буквенными индексами, желательно одинаковыми. Не исключено применение и других, аналогичных по параметрам транзисторов.

Диоды VD1, VD2, назначение которых в устранении искажений типа «ступенька», также должны быть кремниевыми, типа Д220 — Д223, КД520 — КД522 и подобным.

Рассмотрим схему усилителя подробнее. Входной сигнал через регулятор громкости R1 и разделительный конденсатор С1 поступает на один из входов дифференциального каскада, собранного на транзисторах VT1, VT2.

Особенность каскада в том, что он реагирует не на абсолютное значение сигнала на его входе, а на разность сигналов между входами. На второй вход дифференциального каскада через цепочку R7R8C2 поступает сигнал отрицательной обратной связи (ООС) с выхода усилителя, поэтому выходной сигнал практически точно повторяет форму входного. Для звуковых частот коэффициент обратной связи определяет усиление по напряжению, равное отношению сопротивлений резисторов R8/R7 (в нашем случае 22, но можно установить и другое, подбирая R7). Для постоянного тока конденсатор С2 размыкает цепь, и коэффициент ООС становится равным единице, то есть постоянное напряжение на выходе точно равно входному напряжению. А последнее задано делителем R2R3 и равно половине напряжения питания.

Таким образом, режим всего усилителя устанавливается автоматически при любом напряжении питания. Резисторы нагрузок дифференциального каскада R4, R6 разные, потому что одно из них шунтировано входным сопротивлением следующего каскада, а другое — нет.

Следующий каскад на транзисторе VT3 — обычный усилитель напряжения, работу которого мы уже рассматривали в предыдущем номере журнала. Использована «вольтодобавка» — резистор нагрузки R9 подключен к «горячему» выводу громкоговорителя — и ограничение диапазона усиливаемых частот сверху конденсатором СЗ. Он также способствует устранению самовозбуждения. Для создания начального смещения на базах выходного каскада служит цепочка диодов VD1, VD2. Она нуждается в подборе: увеличивая число параллельно включенных диодов, мы уменьшаем начальный ток выходного каскада, но увеличиваем искажения типа «ступенька». Если нет осциллографа, то проконтролировать их трудно. Тогда следует просто установить начальный ток усилителя в отсутствие сигнала в пределах 10…40 мА. В ряде случаев достаточно одного диода, а иногда, если начальный ток мал, два диода приходится включать последовательно.

Работа выходного каскада подробно описана в предыдущей статье и особых комментариев не требует. Необходимо только следить за температурным режимом выходных мощных транзисторов (VT6, VT7). Если они нагреваются (особенно при максимальной выходной мощности), то их необходимо установить на радиаторы достаточной площади. В любом случае рука должна «терпеть» этот нагрев и транзисторы не должны быть горячими!

В настоящее время выпущено огромное количество микросхем (МС) УМЗЧ, где вся описанная схемотехника заключена в один корпус (иногда с радиатором), и для некоторых достаточно подключить вход, выход и питание. Но следует строго соблюдать рекомендуемую схему включения и напряжение питания — изменить параметры уже не удается. И, кроме того, совершенно невозможно понять принцип действия и возможные причины неисправностей УМЗЧ на МС. Поэтому мы настоятельно рекомендуем вам хотя бы раз собрать УМЗЧ на дискретных элементах, как следует наладить его, а потом уже использовать микросхемы.

В. ПОЛЯКОВ, профессор

* * *

ДОРОГИЕ ДРУЗЬЯ!

Если вы решите выписать «Юный техник» на II полугодие 2010 года, напоминаем: подписная кампания завершается 10 июня. При желании вы можете воспользоваться купоном, напечатанным ниже, вписав туда количество номеров (с 6-го по 12-й), свою фамилию, адрес и индекс «ЮТ».

При подписке по каталогу агентства «Роспечать» индекс журнала — 71122, в Объединенном каталоге «Пресса России» наш индекс — 43133, по каталогу «Почта России» — 99320. Надеемся на встречи в новом полугодии.

Более 800 000 книг и аудиокниг! 📚

Получи 2 месяца Литрес Подписки в подарок и наслаждайся неограниченным чтением

ПОЛУЧИТЬ ПОДАРОК