1.3.3. Методы увеличения эффективности адаптации
Они могут быть неспецифическими и специфическими.
Неспецифические методы увеличения эффективности адаптации: активный отдых, закаливание, оптимальные (средние) физические нагрузки, адаптогены и терапевтические дозировки разнообразных курортных факторов, которые способны повысить неспецифическую резистентность, нормализовать деятельность основных систем организма и тем самым увеличить продолжительность жизни.
Рассмотрим механизм действия неспецифических методов на примере адаптогенов.
Адаптогены – это средства, осуществляющие фармакологическую регуляцию адаптивных процессов организма, в результате чего активизируются функции органов и систем, стимулируются защитные силы организма, повышается сопротивляемость к неблагоприятным внешним факторам.
Увеличение эффективности адаптации может достигаться различными путями: с помощью стимуляторов-допингов либо тонизирующих средств.
• Стимуляторы, возбуждающе влияя на определенные структуры центральной нервной системы, активизируют метаболические процессы в органах и тканях. При этом усиливаются процессы катаболизма. Действие данных веществ проявляется быстро, но оно непродолжительно, поскольку сопровождается истощением.
• Применение тонизирующих средств приводит к преобладанию анаболических процессов, сущность которых заключается в синтезе структурных веществ и богатых энергией соединений. Эти вещества предупреждают нарушения энергетических и пластических процессов в тканях, в результате происходит мобилизация защитных сил организма и повышается его резистентность к экстремальным факторам.
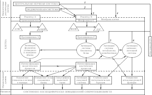
Механизм действия адаптогенов, приводящий к адаптационной перестройке функций органов, систем и организма в целом, предложенный Е. Я. Капланом и др. (1990), представлен на рисунке 1.6. На приведенной схеме показаны некоторые направления влияния адаптогенов на клеточный метаболизм. Они, во-первых, могут действовать на внеклеточные регуляторные системы – ЦНС (путь 1) и эндокринную систему (путь 2), а также непосредственно взаимодействовать с клеточными рецепторами разного типа, модулировать их чувствительность к действию нейромедиаторов и гормонов (путь 3). Наряду с этим адаптогены способны непосредственно воздействовать на биомембраны (путь 4) влияя на их структуру, взаимодействие основных мембранных компонентов – белков и липидов, повышая стабильность мембран, изменяя их избирательную проницаемость и активность связанных с ними ферментов. Адаптогены могут, проникая в клетку (пути 5 и 6), непосредственно активизировать различные внутриклеточные системы.
Таким образом, вследствие адаптационных превращений, происходящих на разных уровнях биологической организации, в организме формируется состояние неспецифически повышенной сопротивляемости к различным неблагоприятным воздействиям.

Рис. 1.6. Предполагаемый механизм адаптационной перестройки организма под влиянием адаптогенов (по: Е. Я. Каплан и др., 1990)
По своему происхождению адаптогены могут быть разделены на две группы: природные и синтетические. Источниками природных адаптогенов являются наземные и водные растения, животные и микроорганизмы. К наиболее важным адаптогенам растительного происхождения относятся женьшень, элеутерококк, лимонник китайский, аралия маньчжурская, заманиха и др. Большой интерес представляют различные виды шиповника. Помимо обильного содержания витамина С, в нем находятся каротин, Р-активные продукты, фолиевая кислота и другие биологически активные вещества. По рецептам тибетской медицины приготавливают растительные сборы. Особой разновидностью адаптогенов являются биостимуляторы. Это экстракт из листьев алоэ, сок из стеблей каланхоэ, пелоидин, отгоны лиманной и иловой лечебных грязей, торфот (отгон торфа), гумизоль (раствор фракций гуминовых кислот) и т. п. Из зарубежных препаратов, обладающих адаптогенным действием, можно назвать «Цернильтон» и «Полиитабс Спорт» (Швеция). Основу этих препаратов составляют водо– и жирорастворимые экстракты пыльцы растений. К препаратам животного происхождения относятся: пантокрин, получаемый из пантов марала; рантарин– из пантов северного оленя, апилак – из пчелиного маточного молочка.
Широкое применение получили вещества, выделенные из различных микроорганизмов и дрожжей, – продигиозан, зимозан и др.
Многие эффективные синтетические адаптогены получены из природных продуктов (нефти, угля и т. п.). Высокой адаптогенной активностью обладают витамины.
Специфические методы увеличения эффективности адаптации. Эти методы основаны на повышении резистентности организма к какому-либо определенному фактору среды: холоду, высокой температуре, гипоксии и т. п.
Рассмотрим некоторые специфические методы на примере адаптации к гипоксии. Интенсивные поиски путей повышения устойчивости к высотной гипоксии на протяжении последних десятилетий проводились Н. Н. Сиротининым, В. Б. Малкиным и его сотрудниками, М. М. Миррахимовым и др. Были разработаны различные режимы гипоксической тренировки (высокогорной и барокамерной), показана эффективность противогипоксических фармакологических средств. Представлены материалы о защитном эффекте сочетанного воздействия на организм гипоксической тренировки и приема фармпрепаратов.
• В течение почти 50 лет делались попытки использовать адаптацию в условиях высокогорья для повышения адаптационных резервов организма. Было отмечено, что пребывание в горах увеличивает «высотный потолок», т. е. устойчивость (резистентность) к острой гипоксии. К настоящему времени накоплен большой опыт проведения высокогорных тренировок альпинистов. Был выдвинут принцип активной ступенчатой адаптации, который лег в основу построения рациональной тактики высотных восхождений, обеспечившей покорение высочайших горных вершин. При этом В. Б. Малкиным и др. (1989) впервые было установлено значение индивидуальной фоновой высотной резистентности. По сути дела, были отмечены различные типы индивидуальной адаптации к гипоксии, в том числе и диаметрально противоположные, направленные в конечном счете как на экономизацию, так и на гиперфункцию сердечно-сосудистой и дыхательной систем.
• Применение различных режимов барокамерной гипоксической тренировки имеет ряд преимуществ по сравнению с высокогорной тренировкой, поскольку является одним из наиболее доступных методов повышения высотной устойчивости. При этом доказано, что адаптационные эффекты после тренировки в горах и в барокамере при одинаковой величине гипоксического стимула и равной экспозиции весьма близки.
В настоящее время используются так называемые стационарные и дробные режимы барокамерной адаптации к гипоксии. К стационарным относят режимы тренировки, при которых человек находится постоянно на одной и той же высоте, причем, как правило, пребывание на высоте достаточно длительное. Дробные режимы тренировки включают ступенчатые барокамерные подъемы на различные высоты (Н. Н. Сиротинин, 1958). И в том и в другом случае такие режимы тренировки, как и многочисленные их модификации, требуют сравнительно больших затрат времени – от 2 до 5–6 недель.
В. Б. Малкиным и др. (1977, 1979, 1981, 1983) предложен метод ускоренной адаптации к гипоксии, позволяющий за минимальный срок повысить высотную резистентность. Этот метод получил название экспресс-тренировки. Он включает многократные ступенчатые барокамерные подъемы с «площадками» на различных высотах и спуск до «земли». Такие циклы повторяют несколько раз.
Установлено, что при моделировании острой формы горной болезни в барокамере на «высоте» 4200 м в течение суток у обследуемых, подвергавшихся экспресс-тренировке к острой гипоксии, ее симптомы были выражены значительно слабее или не развивались вовсе. Об этом свидетельствовали и субъективная оценка самочувствия, и результаты физиологических исследований. Экспресс-тренировка оказалась достаточно эффективным средством защиты от горной болезни.
• Принципиально новым режимом гипоксической тренировки, разработанным В. Б. Малкиным и др. (1980, 1989), следует признать барокамерную адаптацию в условиях сна. Факт формирования тренировочного эффекта во время сна имеет важное теоретическое значение. Он заставляет по-новому взглянуть на проблему адаптации, механизмы формирования которой традиционно и не всегда правомерно связываются лишь с активным бодрствующим состоянием организма. Действительно, в исследованиях с людьми в третью ночь их пребывания в барокамере на «высоте» 4200 м была отмечена некоторая нормализация фазовой структуры сна, увеличение числа завершенных циклов, тенденция к восстановлению количества эпизодов быстрого сна по отношению к их числу в нормальных условиях. Заметно снизилось и число пробуждений. Примечательно, что после проведения барокамерной тренировки во время сна у всех обследуемых «высотный потолок» повысился в среднем на 1000 м.
• При выборе фармакологических средств предупреждения горной болезни В. Б. Малкиным и др. (1989) учитывалось, что в ее патогенезе ведущая роль принадлежит нарушениям кислотно-щелочного равновесия в крови и тканях и связанным с ними изменением мембранной проницаемости.
С другой стороны, один из самых серьезных симптомов острой горной болезни – расстройство сна – также обусловлен нарушением кислотно-основного баланса вследствие развития гипокапнии. Последняя приводит к изменению чувствительности дыхательного центра к углекислоте и появлению так называемого сгруппированного периодического дыхания. Нарушения ритма дыхания в ночное время, в свою очередь, снижают величину легочной вентиляции, что способствует еще большему усилению кислородного голодания. Таким образом, прием лекарственных препаратов, нормализующих кислотно-щелочное равновесие, должен устранять и расстройства сна в гипоксических условиях, тем самым способствуя формированию адаптационного эффекта. Таким препаратом является диакарб из класса ингибиторов карбоангидразы.
Как показали исследования, использование диакарба для профилактики острой горной болезни при ее моделировании в барокамере в течение суток на «высоте» 4200 м способствовало нормализации фазовой структуры сна. Что особенно важно – во время сна сохранялось ритмичное дыхание. Вегетативные реакции у людей, принимавших диакарб, были изменены в меньшей степени, чем у обследуемых контрольной группы. О лучшей переносимости хронической гипоксии свидетельствовала и субъективная оценка самочувствия и сна. Профилактический эффект препарата, как полагают, связан с его влиянием на регуляцию дыхания, особенно в ночное время. Исследования, проведенные в условиях высокогорья Памира, подтвердили выраженный защитный эффект диакарба в профилактике острой горной болезни. На это указывали данные энцефалографии и других методов, включавших регистрацию кардиореспираторных показателей, а также результаты анкетирования.
Принцип интервальной гипоксической тренировки при дыхании газовой смесью, содержащей от 10 до 15 % кислорода, в последнее время стал использоваться не только для увеличения адаптационного потенциала человека, но и для повышения физических возможностей, а также для лечения различных заболеваний, таких как лучевая болезнь, ишемическая болезнь сердца, стенокардия и т. д. По мнению Е. А. Коваленко (1993), такой метод повышает активность системы антиоксидантных ферментов. Каждый «импульс» в процессе подобной гипоксической тренировки усиливает включение механизмов борьбы с гипоксией, а при переходе к нормоксии увеличивается мощность антиоксидантной защиты от возникновения свободнорадикальной патологии.
В наших исследованиях было предложено использовать комплекс дыхательных функциональных проб и дыхательной тренировки для прогнозирования адаптационного эффекта и управления адаптационным процессом в условиях острой и хронической гипоксии у людей с учетом их индивидуальных особенностей (Е. П. Гора, 1992). При этом различные режимы произвольного управления дыханием, применяемые на разных этапах адаптации к гипоксии, оказывали влияние на физиологические и биохимические процессы адаптации.
Разумеется, перечисленные методы повышения устойчивости к высотной гипоксии не исчерпывают всего многообразия подходов к решению этой проблемы. Однако уже сейчас ясно, что наиболее реальный путь повышения резистентности организма к недостатку кислорода – это использование рациональных режимов гипоксической тренировки в сочетании с комплексом фармакологических средств, регулирующих обменные процессы и направленных на предотвращение истощения нервных и гуморальных механизмов.
Более 800 000 книг и аудиокниг! 📚
Получи 2 месяца Литрес Подписки в подарок и наслаждайся неограниченным чтением
ПОЛУЧИТЬ ПОДАРОК