ЗАОЧНАЯ ШКОЛА РАДИОЭЛЕКТРОНИКИ Бесконтактный щуп

Порой желательно проверить работу устройства, не вскрывая его корпуса. Или, не разрушая стен, обнаружить скрытые в них электрические провода, подключить к усилителю приемник или магнитофон, к которым трудно подыскать разъем.

Наконец, при проверке некоторых схем, содержащих источники высокого напряжения, лучше бы подключаться к ним бесконтактно.

Конечно, это возможно только по отношению к цепям переменного тока, в которых всегда возникают переменные электромагнитные поля. А они особенно сильны вблизи трансформаторов и дросселей. По ним и удается обнаружить скрытый в стене обычный сетевой провод.

Установив в таком месте катушку со значительным числом витков тонкого провода, вы заметите, что в ней появится слабенькая ЭДС. Если частота ее лежит в звуковом диапазоне, то после усиления мы сможем ее услышать.

Решающее такую задачу устройство легко собрать, используя микросхему типа КР538УНЗА. Это широкополосный усилитель, чья верхняя частотная граница может простираться до 3 МГц. Усилитель имеет несколько каскадов, со стабилизацией режима первого из них.

Вход усилителя рассчитан на работу с датчиками сигнала, имеющими сопротивление от нескольких десятков до нескольких сотен ом. Выходной сигнал может достигать уровня 0,5 В при токе нагрузки до 2 мА. Отсюда ясно, что нагрузка должна быть сравнительно высокоомной, что не всегда удобно.

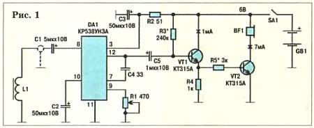
Добавив к микросхеме совсем немного, получим «адаптер» для бесконтактного съема звуковых сигналов и их воспроизведения миниатюрным низкоомным телефоном (рис. 1).

Ко входу 8 микросхемы DA1 через разделительный конденсатор С1 присоединена катушка индуктивности L1 — датчик электромагнитного поля. Возникающий в ее витках электрический сигнал подвергается многократному усилению.

Оно регулируется в широких пределах переменным резистором R1, благодаря изменению внутренней отрицательной обратной связи. Усиление максимально, когда резистор оказывается полностью закорочен. Можно также изменять полосу пропускания усилителя, подбирая емкость конденсатора С4. С указанным на схеме номиналом конденсатора усилителю доступны частоты примерно от 10 Гц до 100 кГц. Сигнал с выхода 12 DA1 поступает на каскад с транзистором VT1. Он согласует высокоомный выход микросхемы с низким входным сопротивлением усилителя мощности на транзисторе VT2. Его коллекторная нагрузка — ушной телефон BF1 — позволяет озвучить нужные нам сигналы. И наше устройство годится не только для непосредственного прослушивания, но и для записи на магнитофон.

В качестве катушки L1 можно использовать готовые миниатюрные электромагнитные реле, удалив с них металлический корпус и якорь с контактными группами: сопротивление обмотки постоянному току может находиться в пределах 50…500 Ом.

Можно взять также телефонный капсюль без мембраны либо звуковоспроизводящую магнитную головку магнитофона со снятым экраном.

Наконец, неплохим самодельным датчиком послужит катушка из 1000 витков провода ПЭВ-2 0,1, внутрь которой помещен отрезок стержня из феррита 600НН длиной 15…20 мм.

На каркасе такой катушки необходимо укрепить проволочные штырьки или ламели из луженой медной (латунной) фольги — они понадобятся для крепления тонких выводов катушки и более толстых, гибких соединительных проводников для связи с усилителем. Постоянные резисторы можно взять MJIT-0,25, переменный — СП-0,4; конденсатор С4 — КТ-1, остальные могут быть К53-Ф, К50-6. Ушной телефон — типа ТМ-2, ТМ-4.

Рисунок 2 знакомит с расположением выводов микросхемы и транзисторов. Кстати, последние допускают замену на маломощные транзисторы иных типов со структурой проводимости типа n-p-n.

Для источника питания возьмем четыре элемента LR03, LR6. Токи транзисторов, близкие к указанным на рисунке 1, получаются подбором резисторов R3, R5.

Ю. ПРОКОПЦЕВ

Более 800 000 книг и аудиокниг! 📚

Получи 2 месяца Литрес Подписки в подарок и наслаждайся неограниченным чтением

ПОЛУЧИТЬ ПОДАРОК