ЗАОЧНАЯ ШКОЛА РАДИОЭЛЕКТРОНИКИ Ватты из радиоэфира

Понятие «энергия» применительно к неосязаемым электромагнитным полям радиостанций выглядит чем-то исчезающе малым, условным. А если кто-то в подтверждение мощи радиосигналов сошлется на громыхающую в соседнем доме стереосистему, ему резонно можно возразить — энергия для такого акустического монстра черпается не из радиополей, а от бытовой осветительной сети. Однако реализовать эфирную энергию в форме более привычной для нашего восприятия вполне возможно. Проделывали это еще наши отцы и деды в начале тридцатых годов, когда только-только стали появляться любительские коротковолновые передатчики.

Чтобы убедиться, что передатчик излучает радиоволны, и доступными средствами оценить их параметры, в то время изготавливали простейшие приборы — волномеры (рис. 1).

В катушке L1 колебательного контура (в виде рамки с несколькими витками провода) полем антенны передатчика наводилась ЭДС, амплитуда которой резко возрастала при точной настройке волномера конденсатором C1. С контурной катушкой был индуктивно связан виток толстого провода L2, к которому присоединялась лампочка накаливания EL1 от карманного фонаря. В момент резонанса лампочка ярко вспыхивала.

Конечно, эффект действия источника радиоизлучения быстро пропадал по мере его удаления. Тем не менее, в зоне действия местной радиостанции с антенной длиною порядка 25 м на катушке резонансного контура может развиваться напряжение до нескольких десятков вольт — уровень, достаточный для питания, например, сигнальной неоновой лампы.

Энергии эти, конечно, весьма скромны, но это бесплатная энергия, растекающаяся на большие пространства, и следует по-хозяйски найти ей область применения. Вспомним, к примеру, про охотников-промысловиков, лесничих, геологов… Нетрудно представить, как будет скрашен их отшельнический быт, если рядом окажется радиоприемник, не требующий возобновляемого питания, надежный и всегда готовый к действию.

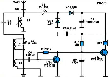
Детекторный приемник для таких условий слишком слаб — ведь он использует лишь малую долю энергии радиоволн, их «звуковую» составляющую, т. е. боковые полосы. Львиная же доля энергии передается несущей, но в этом приемнике она теряется впустую. А ее можно использовать для питания транзисторов, что значительно расширит возможности приемника. Сделаем так: один приемный контур (длинноволновый) заставим заряжать накопительный конденсатор на выходе детектора, откуда возьмем питание приемника на транзисторах, чей контур позволяет от той же антенны выбирать радиостанцию на средних волнах.

Схема подобной радиоустановки показана на рисунке 2.

Катушки L1 и L2 — длинноволновая и средневолновая — берутся готовые, от заводского переносного приемника, одна с собственным ферритовым стержнем, вторая с таким же дополнительным. Подвижная относительно L2 катушка связи 13 содержит 20 витков провода ПЭВ-2, ПЭЛШО 0,15 — 0,25. Телефон ВF1 должен быть высокоомным, типа ТОН-1, ТОН-2 ДА-56.

Контур «питающего» приемника образован последовательно включенными катушкой L1 емкостью Са самой антенны, подвешенной к соседним деревьям.

Особенно тщательно должно быть выполнено заземление. Настройка контура L1, Са производится единожды перемещением катушки L1 вдоль ее ферритового стержня. Подстроенным конденсатором С3 типа КПК-2 получают максимальную величину напряжения на конденсаторе Сб и на транзисторах VT1, VT2 вещательного приемника.

Энергией радиополя можно распорядиться и по-другому, например, записать ее в конденсаторах-ионисторах, которые в незначительном объеме способны «вмещать» емкость в несколько фарад. При непродолжительном разряде они смогут развить мощность, во много раз превышающую возможности радиоэфира. Это позволит установить в ночном лесу яркие светодиоды, обозначив тропку, ведущую к охотничьему домику. Электрическая схема подобной «энергосистемы» приведена на рисунке 3.

Здесь применен двухполупериодный мостовой детектор VD1…VD4, вдвое более эффективно использующий энергию высокочастотной несущей радиосигнала. Когда на катушке L1 приемного контура развивается напряжение, недопустимо высокое для ионистра С2, можно включить понижающий трансформатор Т1. В таком качестве может подойти трансформатор от радиотрансляционного громкоговорителя или, возможно, выходной от переносного радиоприемника. Заметим, что через обмотки трансформатора протекают пульсирующие токи постоянного направления. Диод VD5 предотвращает напрасный разряд конденсатора С2 через вторичную обмотку, когда напряжение на ней становится ниже уровня, до которого заряжен накопительный конденсатор.

Мы дали некоторые примеры использования скромной энергии радиополей: вдумчивые читатели наверняка отыщут и свои полезные варианты.

Ю.ПРОКОПЦЕВ

Более 800 000 книг и аудиокниг! 📚

Получи 2 месяца Литрес Подписки в подарок и наслаждайся неограниченным чтением

ПОЛУЧИТЬ ПОДАРОК