Глава 6 Истребители противоречий

Задача 6.1. Австрийский музей решил купить во Франции картину известного художника. Подлинность ее была подтверждена группой компетентных экспертов. В их присутствии нотариус поставил на обратной стороне холста печать, удостоверяющую подлинность картины. В австрийском музее, куда со всеми предосторожностями она была доставлена, провели повторную экспертизу. Оказалось, что картина — подделка. Как это могло случиться?

Заметьте, группа французских экспертов правильно установила, что картина — подлинник. Нотариус тут же поставил печать. И печать не была подделана — это точно установили в Австрии. Каким же образом картина все-таки оказалась поддельной?.

Разгадка этой детективной истории проста. Умберто Ломбарди, известный художник и бывший директор художественной галереи, «изобрел» трюк, получивший впоследствии название «двойного полотна». В раме были две картины: снаружи — подлинная, а под ней — копия. Эксперты видели только подлинник. Нотариус же ставил печать на обратную сторону копии. Подлинник оставался мошенникам…

С позиций ТРИЗ можно сказать: имело место преступное использование бисистемы со сдвинутыми (пожалуй, даже инверсными) характеристиками.

Интересно, сможете ли вы теперь разобраться в другой — вполне благопристойной! — истории. Однажды специалиста по ТРИЗ спросили, как повысить эффективность теплиц? Он ответил: перейти к бисистеме с инверсными свойствами. Что бы это значило?.

* * *

Мы познакомились — в самом общем виде — с основными законами развития технических систем. На эти законы опираются конкретные механизмы решения изобретательских задач.

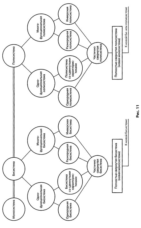
Возьмем, например, закон перехода в надсистему. Исчерпав ресурсы развития, система объединяется с другой системой, образуя новую — более сложную — систему. Простейший механизм такого перехода состоит в том, что исходную моносистему сдваивают, превращая в бисистему. Или в полисистему, если объединяют более двух систем.

Переход «моно — би — поли» — неизбежный этап в истории всех технических систем. Древний якорь представлял собой крюк с одной лапой, затем появились якоря с двумя лапами и многолапные якоря. Канцелярская кнопка с одним острием — типичная моносистема; но изобретены би- и полисистемы — кнопки с двумя и тремя остриями.

Задача 6.2. Гвоздь — моносистема. Что получится, если перевести эту моносистему в полисистему? А главное — какой выигрыш это даст?

Почему моносистемы переходят в би- и полисистемы? Конечно, такой переход ведет к некоторому усложнению, но появляются новые особенности, новые свойства — они с лихвой окупают усложнение. Многолапный якорь легче цепляется за грунт и прочнее держит. Кнопка с несколькими остриями не позволяет листу бумаги поворачиваться.

Типичный переход к полисистеме описан, например, в патенте США 3567547. Для получения изделий из стеклянных пластин пачку заготовок склеивают в блок. После этого блок можно подвергнуть машинной обработке без опасения повредить тонкие пластины. Хорошо видна одна из главных особенностей полисистем: при образовании полисистемы возникает внутренняя среда (или создаются условия для ее возникновения) с особыми свойствами. В данном случае появляется возможность ввести во внутреннюю среду клей и получить не просто сумму пластинок, а единый блок. Обмазка клеем одной пластинки ничего не дала бы.

Другая характерная особенность бисистем и полисистем: в них может быть получен эффект многоступенчатости.

Так, по а. с. 126079 высокую скорость вращения турбобура получают, соединяя последовательно несколько секций: вал турбины первой секции присоединяют к корпусу второй секции, вал турбины второй секции — к корпусу третьей секции и т. д.

Еще два изобретения.

Первое: способ транспортировки горячих слябов (слитков) по рольгангу, отличающийся тем, что, с целью снижения потерь тепла путем уменьшения нагретой поверхности, перемещение осуществляют пакетом, сложенным по крайней мере из двух слитков (а. с. 722624).

Второе: способ транспортировки слябов по рольгангу, отличающийся тем, что, с целью предотвращения переохлаждения, слябы объединяют в группу и транспортируют впритык друг к другу торцевыми участками (а. с. 1031549).

Не совсем понятно, чем отличается «пакет по крайней мере из двух слябов» от «группы слябов» и зачем понадобилось на одну идею выдавать два авторских свидетельства, но переход «моно — би — поли» виден отчетливо. А главное — видно, что дает этот переход: теплоотдающая поверхность полисистемы меньше суммы поверхностей составляющих ее систем.

«Группа слябов» — полисистема без долговременных вещественных связей между элементами. Такие системы, по предложению А. А. Тимощука, называют системами с нулевой связью. Нулевая связь между элементами — начальный этап развития би- и полисистем. Появляется возможность объединить элементы теснее, образовав единую систему и сократив вспомогательные части. Так, например, по изобретению, описанному в а. с. 408586, вместо независимого расположения котельных агрегатов предложена единая полисистема: «…с целью сокращения коммуникаций, упрощения монтажных работ и уменьшения опорной площади фундамента все котельные агрегаты сгруппированы в едином блоке с расположенной над ним общей дымовой трубой». Подобные системы называют частично свернутыми.

Частичная свертка хорошо видна на примере двустволки: обычное ружье (моносистема) сначала механически удвоили (бисистема), а потом убрали лишние вспомогательные части (частично свернутая бисистема).

Дальнейшее развитие приводит к полностью свернутым системам, в которых один объект выполняет несколько функций. Так, в а. с. 1044266 одна и та же пара обуви заменяет две пары — с шипами и без шипов. Достигается это использованием шипов из материала с эффектом памяти формы: шипы выступают из подошвы и каблука только при температуре 0 °C. Близка к полностью свернутой бисистеме и стамеска по патенту ФРГ 836709. На режущем клине сделаны зубья, захватывающие и выводящие стружку при обработке глухих отверстий. Отпадает необходимость в специальном инструменте для извлечения стружки.

Полностью (а иногда и частично) свернутая бисистема (или полисистема) становится новой моносистемой и может совершить следующий виток спирали. На рис. 10 представлена упрощенная схема такого «наматывания» витков. Но это не все. Чтобы получить более полное представление о линии «моно — би — поли», надо учесть еще два обстоятельства.

1. Эффективность синтезированных бисистем и полисистем может быть повышена прежде всего развитием связей элементов в этих системах.

Новообразованные системы, как уже говорилось, часто имеют «нулевую связь», т. е. представляют собой просто «кучу» элементов. Развитие идет в направлении усиления межэлементных связей. С другой стороны, в новообразованных системах связи между элементами бывают иногда жесткие. В этих случаях развитие идет в направлении увеличения степени динамичности связей.

Пример «ужесточения» связей. При групповом использовании подъемных кранов (тремя кранами по 60 т поднимают груз в 150 тонн) трудно синхронизировать работу машин. В а. с. 742372 предложено устройство (жесткий многоугольник), объединяющее стрелы кранов. Пример динамизации связей. Первоначально катамараны имели жесткую связь между корпусами. Затем были введены подвижные связи, позволяющие менять межкорпусное расстояние (например, а. с. 524728 и 1094797).

2. Эффективность би- и полисистем может быть повышена увеличением различия между элементами системы: от однородных элементов (пачка одинаковых карандашей) к элементам со сдвинутыми характеристиками (набор разноцветных карандашей), а затем — к разнородным элементам (карандаши с циркулем) и инверсным сочетаниям типа «элемент и антиэлемент» (карандаш с резинкой).

По а. с. 546445 сварку толстых стальных листов ведут электродами, расположенными один за другим: при этом сварочный ток каждого последующего электрода и глубина погружения в разделку кромок больше, чем у предыдущего. Новый эффект буквально достигнут «сдвинутостью» элементов системы. Аналогично (а. с. 493350) предложена двухэтажная пила, у которой нижние дуги разведены больше верхних; такая пила чисто режет волокнистые материалы. Пример инверсной бисистемы: буровая коронка в виде двух концентрических долот, вращающихся в разные стороны (а. с. 794139).

На рис. 11 показан один цикл развития систем: усложнение по линии «моно — би — поли» и упрощение по линиям свертывания.

В 70-х годах предполагалось, что переход от бисистемы к полисистеме происходит после того, как бисистема исчерпала резервы развития. Однако был накоплен обширный материал, свидетельствующий, что переход «би — поли» и даже частичное свертывание могут идти одновременно с совершенствованием системы по линии «однородность — инверсность».

* * *

Вернемся к задачам 6.1 и 6.2.

Сдвоенная система — просто новообразованная бисистема. Чтобы получить новое качество, нужно обеспечить взаимодействие между частями «би-теплицы», или взаимодействие между находящимися в «би-теплице» растениями. Максимум взаимодействия — если растения в чем-то противоположны. Ответ: инверсная бисистема. В одном отсеке растения, поглощающие углекислоту и выделяющие кислород; в другом — растения, поглощающие кислород и выделяющие углекислый газ (а. с. 950241).

«Полигвоздь» (задача 6.2) разработан финскими специалистами. У него одна шляпка на 200 гвоздей. Это металлическая пластина с множеством конических шипов. Шипы легко входят в древесину и крепко держатся. Конструкции, соединенные «полигвоздями», в два раза прочнее обычных.

Задача 6.3. В одном итальянском музее была похищена историческая ценность — этрусская ваза. Вывезти ее за пределы страны без документов было невозможно. Получить документы незаконно тоже не удалось. И все-таки ваза была вывезена, причем по неподдельным документам. Как это удалось осуществить?

Хочется надеяться, что читатель без труда раскроет козни зарубежных «умельцев». Конечно же, и в этом случае имело место преступное использование бисистемы со сдвинутыми характеристиками. Сделали более или менее похожую вазу, получили документы на ввоз ее в Италию — законно, якобы для реставрации. Ввезли. И через пару месяцев вывезли подлинную вазу — через туже таможню по тем же документам. Как отреставрированную копию…

А теперь, когда мы легко раскрыли тайну, которая завела бы в тупик Шерлока Холмса и комиссара Мегрэ, теперь еще одна задача. На этот раз распутать клубок и найти нить будет труднее…

Задача 6.4. Иглу швейной машины с запасом катушек цветных нитей можно рассматривать как полисистему с нулевой связью. При многоцветных изделиях часто приходится менять катушки. К какой системе надо перейти? Как это конкретно сделать?

* * *

Свертывание играет исключительно важную роль не только в цикле «би — моно — поли», но и во многих других процессах развития технических систем. Почти все вепольные преобразования связаны с введением веществ и полей. Каждый раз, вводя в систему новые вещества и поля, мы уменьшаем степень идеальности. Возникает противоречие: вещество или поле надо вводить, чтобы получить новое свойство, и вещество нельзя вводить, чтобы не усложнять систему. Такие противоречия устраняют свертыванием системы. Например, в качестве одного из веществ можно использовать внешнюю среду. Широкое применение двойных веполей объясняется, в частности, тем, что двойной веполь — свернутая структура: В1, и В2 образуют два веполя — с П1 и П2:

По предложению И. М. Верткина, степень свернутости системы оценивают коэффициентом К:

Для простого веполя К = 1/3: построение веполя требует трех элементов. У комплексного веполя К ниже — 1/4. У двойного выше — 2/4, т. е. 1/2. Чем больше К, тем выше степень идеальности системы. Повысить К можно, в частности, использованием естественных элементов или даровых искусственных элементов, уже имеющихся в системе.

Известна, например, система, приподнимающая крышу парника для проветривания. Эта система включает «измерительный веполь» (угол подъема зависит от температуры) и «изменительный» веполь (механический привод для изменения угла наклона крыши). На два веполя приходится пять элементов (поле в «измерительном» веполе даровое, естественное). Коэффициент свернутости равен 2/5. По а. с. 383430 предложено использовать крышу с прогибающимися биметаллическими пластинами. Такие пластины не только выполняют функции «измерительного» веполя, но и сами себя изменяют — поднимают крышу при повышении температуры. На два веполя здесь приходится только два вещества, т. е. К = 2/2 = 1. В аналогичной крыше, выполненной из металла с эффектом памяти формы, оба веполя заменены одним веществом, К = 2.

* * *

Существует множество приемов свертывания. Мы к этому вопросу еще вернемся. А пока — забавная задача на один из приемов полного свертывания.

Задача 6.5. Рыболовы установили, что рыба охотнее берет наживку, если видит, что к наживке устремилась конкурентка — другая рыба. Тут уже не до сомнений — брать или не брать. Обязательно брать! И рыба мчится к наживке…

Бисистема работает активнее моносистемы — обычный случай. Но как создать такую бисистему? Пробовали укреплять рядом с наживкой муляж. Он, естественно, не двигался, и рыба не обращала на него внимания. И вот, наконец, в одном из патентов США появилось решение этой животрепещущей проблемы. Ответ: полное свертывание бисистемы. Но как именно? Как сделать, чтобы вторая рыба была и чтобы второй рыбы не было? Любой муляж плох, а использовать настоящую рыбу сложно…

* * *

Свертывание — только один из путей повышения эффективности систем. Системы можно форсировать и другими преобразованиями. О некоторых из них, например об увеличении динамичности, мы уже говорили. Отметим здесь два изящных приема: согласование ритмики частей системы и структурирование.

Задача 6.6. В кинофильме «Алгоритм изобретения» (Центр-научфильм, 1974) приведен пример запаздывания изобретения. Сначала был разработан способ гидравлического ослабления угольного пласта импульсами давления. Только через семь лет появилось следующее изобретение, резко — и без затрат! — повысившее эффективность исходного способа: импульсы стали подавать с частотой, равной частоте собственных колебаний расшатываемого массива (а. с. 317797).

Вот изобретение по а. с. 1138511: «Способ закрепления несвязных пород, включающий нагнетание в породы тампонажного раствора, отличающийся тем, что, с целью снижения затрат путем увеличения радиуса закрепления пород, во время нагнетания тампонажного раствора ему и окружающим породам сообщают колебания». Спрогнозируйте следующее техническое решение, закономерно развивающее это изобретение.

Аналогия с задачей, представленной в а. с. 317797, очевидна. В обоих случаях требуется, чтобы жидкость как можно энергичнее проникала в горную породу. Следовательно, надо согласовать частоту импульсов, сообщаемых жидкости, с собственной частотой колебаний обрабатываемого массива. Обидно, если идея согласования частот (или рассогласования) появится лет через семь или десять…

Сколько изобретений могло появиться на десятки лет раньше! А. с. 614794 — устройство для массажа, синхронного с ударами сердца; а. с. 307896 — механизм для резки древесины инструментом, «частота пульсации которого близка к собственной частоте колебаний перерезаемой древесины»; а. с. 787017 — при выведении камней из мочеточников «…частоту тянущих усилий выбирают кратной частоте перистальтики мочеточника»; а. с. 506350 — способ извлечения пыльцы из растений: действуют звуком, «совпадающим с частотой собственных колебаний стержневых систем растений»; а. с. 714509 — в многожильном проводе линий электропередач один провод имеет больший диаметр, чтобы при ветре колебаться «невпопад» и тем самым гасить общие колебания…

Согласование ритмики обычно не требует введения новых полей и веществ. В этом сила приема. Аналогично обстоит дело и с другим приемом — структурированием. Смысл приема — в придании веществам и полям определенной структуры для получения дополнительного эффекта. Типичный пример — изобретение по а. с. 536374: «Способ профилирования материала типа пруткового путем наложения на заготовку ультразвуковых колебаний и ее пластической деформации, отличающийся тем, что, с целью получения на заготовке периодического профиля синусоидального характера, заготовку подвергают действию ультразвуковых колебаний так, чтобы расположение пучностей и узлов ультразвуковой волны соответствовало выступам и впадинам профиля, после чего осуществляют процесс пластического деформирования заготовки в осевом направлении».

Задача 6.7. Предположим, на одной из планет системы Тау Кита обнаружена жизнь. Правда, всего лишь в виде планктона. Автоматы доставили на Землю образцы воды с крохотными (50–100 мкм) комочками живой материи. Сразу же возникла задача: как наблюдать «инопланетян» в микроскоп, если они находятся в постоянном броуновском движении? Посмотришь в микроскоп и ничего не разглядишь: тау-китяне, как сказано у поэта, «то явятся, то растворятся»…

Чтобы вести наблюдение с помощью микроскопа, объект нужно остановить и некоторое время (1–2 мин) подержать на месте. Требуется способ фиксирования микрообъектов в жидкости (в условиях, максимально близких к естественным).

Информация к размышлению. Частицы планктона практически не способны к самостоятельному передвижению. Они перемешаются вместе с водой либо за счет броуновского движения.

* * *

Мы познакомились со многими линиями развития технических систем. Они оказались непростыми — с неожиданными переходами, спиральными витками, линиями внутри линий (увеличение различия между элементами би- и полисистем). Более того, выяснилось, что линии развития иногда удается увязать друг с другом. Мы видели это на рис. 11. Закономерно возникает мысль связать вместе все линии и построить нечто вроде общей схемы развития, представленной на рис. 12 в несколько упрощенном виде.

Осью схемы, ее центральным стержнем служит линия развития вепольных систем: от невеполей к простым веполям, затем к сложным веполям и далее к веполям форсированным и комплексно форсированным. На каждом этапе этой линии есть путь вверх — переход к надсистеме. На схеме он показан только для этапа «простые веполи». Сделано это, чтобы не загромождать схему. С этой же целью все изображено в одной плоскости, хотя, как мы видели, витки «моно — би — поли — моно…» образуют спираль. Упрощенно показан и путь вниз, т. е. переход на микроуровень. Линии вниз могут идти от каждого этапа и включают много звеньев: переход на молекулярный уровень, переход на атомарный уровень и т. д.

Задача 6.8. Современный супермаховик представляет собой катушку, на которую с натягом намотана тонкая стальная лента. Такой маховик очень прочен, но, разумеется, и для него существует критическая скорость, превысив которую маховик начинает разрушаться под действием центробежных сил. Первая фаза разрушения — расслоение наружных витков ленты. Чтобы увеличить критическую скорость, стали проклеивать ленту тонким слоем очень прочного клея. Критическая скорость возросла. Но все-таки хотелось бы получить маховик с еще более высокой критической скоростью… Как быть?

Будем считать, что лента взята самая прочная. Клей — тоже. Намотка осуществлена с оптимальным натягом. Резервов здесь нет.

Решая эту задачу по общей схеме, прежде всего отметим, что дана невепольная система — лента. Правда, лента свернута в спираль, которую можно считать полисистемой неполных веполей. Клей можно во внимание не принимать, по условиям задачи из него выжато все возможное.

Как будет развиваться неполный веполь — ясно: он прежде всего станет полным веполем. Следовательно, в системе появится второе вещество и поле, и все элементы войдут в единую структуру.

Как ввести второе вещество? Здесь явное противоречие: не должно быть посторонних веществ, чтобы не ухудшались характеристики маховика, и должно быть второе вещество, чтобы маховик стал вепольной системой. Решение: второе вещество — тоже стальная лента, т. е. маховик получен намоткой двойной ленты. Красиво, не правда ли? Второе вещество введено без всякого усложнения системы… Однако само по себе введение второго вещества еще ничего не дает. Было, скажем, 800 одинарных витков, стало 400 витков двойных. Веполь по-прежнему неполный, нет взаимодействия между витками (точнее, есть только «клеевое» взаимодействие, которое было и раньше). Нужно ввести поле. Какое поле сожмет две металлические ленты, притянет одну ленту к другой? Ответ очевиден: электрическое поле, силы взаимного притяжения разноименных зарядов. Клей, помимо своей основной функции, будет работать как диэлектрик между двумя проводниками. Это — изобретение по а. с. 1084522.

Можно ли пойти дальше? Конечно. Оставим пока мысль о сжатии витков за счет силы электромагнитов, расположенных внутри маховика (тяжело!) или вне его (тяжело и громоздко!). Что можно сделать, не уменьшая коэффициента свернутости системы?

У нас теперь «электризованный» маховик, в котором электрическое поле работает на увеличение механической прочности. Но ведь главная функция маховика — накопление энергии. Не обязательно только механической; «электризованный» маховик-конденсатор, он может накапливать одновременно энергию механическую и электрическую. Это — изобретение по а. с. 1132310.

* * *

Схема (см. рис. 12) дает более или менее целостное, но слишком общее представление о путях развития технических систем. Пользоваться этой схемой для решения задач неудобно: даже в детализированном виде схема не отражает многих механизмов развития, например приемов свертывания. Практически удобнее иметь — по крайней мере для решения типовых задач — свод конкретных правил, расположенных в определенной последовательности. Такой свод появился в ТРИЗ в 1975 г. Создан он был не только с использованием общих законов развития, но и на основе анализа больших массивов патентной информации: изучены десятки тысяч патентов и авторских свидетельств, прослежена логика развития многих технических систем.

Анализ показал, что все изобретательские задачи можно разделить на две группы:

1. Задачи, решаемые прямым применением уже известных законов развития технических систем или следствий, непосредственно вытекающих из этих законов.

2. Задачи, решение которых пока не поддается полной формализации.

Таким образом, задачи делятся на типовые и нетиповые, причем задачи, сегодня нетиповые, завтра — после выявления неизвестных еще закономерностей — станут задачами типовыми.

Типовые задачи решаются по четким правилам в один ход: правила указывают, как должна быть преобразована исходная система. Называют такие правила стандартами, а совокупность этих правил, определенным образом классифицированных, — системой стандартов.

Следует сразу отметить: стандартные задачи стандартны (т. е. просты) только с позиций ТРИЗ. При решении методом проб и ошибок стандартные задачи могут оказаться очень трудными, а ответы на них — неожиданными и остроумными. Примером может служить задача 3.9 о полигоне для испытания сельскохозяйственных машин. С этой задачей на протяжении ряда лет велись эксперименты, охватившие сотни слушателей, приступающих к изучению ТРИЗ. Ни разу задача не была правильно решена методом проб и ошибок. ТРИЗ позволяет решить задачу мгновенно — стандартнейшим переходом к веполю: «Чтобы повысить эффективность управления, необходимо заменить одно из веществ ферромагнитными частицами (или добавить ферромагнитные частицы) и использовать магнитное поле». Описание стандарта содержит соответствующие примеры, поэтому конкретизация решения не представляет особого труда. Хотя с позиций патентного права налицо «творческий продукт» — получено новое и полезное техническое решение…

Задача 6.9. В центрифуге в течение длительного времени (несколько дней) идут химические реакции. Необходимо поддерживать температуру 200 °C. Для этого используют электромагнитное поле — оно нагревает расположенный внутри центрифуги ферромагнитный диск. В ходе реакций то выделяется, то поглощается энергия. Чтобы выдержать заданную температуру, надо регулировать мощность электромагнитного поля, а для этого необходимо знать, какова температура внутри центрифуги. Ваше предложение?

Эксперименты с этой задачей велись три года (потом решение было «разглашено»), накопилась любопытная статистика. До обучения ТРИЗ: из 382 человек правильно решили задачу только 8, среднее время на решение — полтора часа. После обучения: из 122 человек все 122 практически мгновенно (в процессе ознакомления с условиями) дали правильный ответ. Помогли простые правила:

1. Если дана задача на измерение, желательно использовать обходной путь — перейти к задаче на изменение системы (поставить вопрос: «Как изменить систему, чтобы отпала необходимость в измерении?»).

2. Если дана задача на регулирование состояния вещества, желательно усложнить задачу, дополнительно потребовав, чтобы это регулирование происходило само по себе — за счет использования обратимых физических превращений, например фазовых переходов, ионизации — рекомбинации и т. д.

3. Если дана задача на обеспечение оптимального режима действия, а обеспечить его трудно или невозможно, желательно идти обходным путем: установить максимальный режим, а избыток действия убрать.

Задача 6.9 — типичная задача на измерение. Переведем ее, следуя правилу 1, в задачу на изменение: надо так изменить нагревательный диск, чтобы он сам — без всяких измерений, без всякого контроля — поддерживал нужную температуру. Воспользуемся далее правилом 2: вещество нагревательного диска должно само «отключаться» от приема энергии при нагреве и само «включаться» при переохлаждении. Ответ достаточно очевиден. Необходимо выполнить нагревательный диск из материала с точкой Кюри в 200 °C. Остается учесть правило 3 и уточнить ответ. Мощность электромагнитного поля должна быть избыточной (на случай, если реакция идет с поглощением тепла), диск сам отберет нужную часть энергии и не нагреется выше 200 °C.

Еще немного статистики. Из 382 человек 362 решали задачу именно на измерение. Все схемы получились громоздкими и ненадежными, многие схемы вообще оказались неверными: контроль за температурой мешал вращению центрифуги. Двадцать человек заменили измерительную задачу «изменительной», стихийно действуя по правилу 1. Но только 8 из них пришли к идее использования перехода через точку Кюри.

Теперь другая задача.

Задача 6.10. Нужен паяльник, в котором автоматически поддерживалась бы определенная температура.

Можно с уверенностью утверждать, что, не дочитав условий задачи, вы уже будете знать ответ: индукционный нагрев плюс наконечник паяльника, выполненный из вещества с заданной точкой Кюри.

Правила, которые помогли решить задачи 6.9 и 6.10, взяты из системы стандартов.

Еще раз подчеркну: стандартная задача — не значит простая. Вспомните задачу 6.8 о супермаховике — разве она проста?. Задача становится стандартной в зависимости от того, известны ли соответствующие законы развития технических систем. Некоторые сравнительно простые задачи до сих пор не поддаются стандартизации, их приходится перемалывать, продвигаясь шаг за шагом. И наоборот: есть сложные задачи, которые легко решаются по стандартам. Стандарты указывают «хитрые», обходные подходы к задачам. В этом есть нечто парадоксальное: решение идет по правилам… неправильного (т. е. нетривиального) мышления.

Задача 6.11. Возьмем в качестве прототипа паяльник с наконечником, имеющим определенную точку Кюри. Нужно усовершенствовать паяльник.

Из 19 инженеров, которым была предложена эта задача, семь просто отказались ее решать: «Формулировка неверная, неизвестно, что требуется…» Девять человек не пошли дальше туманных высказываний: «Наверное, надо уменьшить вес… или расход энергии… может быть, компоновку или внешний вид?. Хорошо бы посмотреть паяльник в натуре…» Три человека предложили использовать наборы сменных наконечников с разными точками Кюри. Идея небогатая: 30 или 50 сменных наконечников — это громоздко.

Из 16 инженеров, знающих стандарты, задачу правильно решили все 16… Статистика, конечно, небольшая, она отражает лишь качественную сторону дела. Но читатель может сам продолжить опыты с задачей 6.11: всегда полезно проверить то или иное утверждение. Предложите задачу 6.11 своим коллегам. Правильный ответ: поскольку простой веполь уже есть, надо ввести второе поле, управляющее точкой Кюри наконечника паяльника. Таким полем может быть механическое поле сил сжатия.

* * *

Система стандартов возникла не сразу. С самого начала разработки ТРИЗ была необходимость иметь мощный информационный фонд, включающий прежде всего типовые приемы устранения технических противоречий. Работа эта велась много лет, было проанализировано свыше 40 000 изобретений, выявлено 40 типовых приемов (вместе с подприемами — более 100). В глубине технических противоречий, как уже говорилось, спрятаны противоречия физические. По самой своей сути физические противоречия предъявляют двойственные требования к объекту: быть подвижным и неподвижным, горячим и холодным и т. п. Неудивительно, что, изучая приемы устранения физических противоречий, пришли к выводу, что должны существовать парные (двойственные) приемы, более сильные, чем одинарные. Информационный фонд ТРИЗ пополнился списком парных приемов (дробление-объединение и т. д.). В дальнейшем выяснилось, что решение сложных задач обычно связано с применением комплексных приемов, включающих несколько обычных приемов (в том числе и парных) и физический эффект. Наконец, были выделены особо сильные сочетания приемов и физэффектов — они и составили первую, еще немногочисленную, группу стандартов. К этой группе были присоединены правила преобразования технических объектов, вытекающие из законов развития. Постепенно сложилась система стандартов, регулярно пополняемая и совершенствуемая.

Стандарты — истребители технических и физических противоречий. Все стандарты нацелены на преодоление противоречий, в крайнем случае — на их обход. Победить противоречие, совместить несовместимое, осуществить невозможное — в этом смысл стандартов.

* * *

Современная система включает 76 стандартов, разделенных на пять классов.

Первый класс — построение и разрушение вепольных систем. Главная идея этого класса четко отражена в первом же стандарте 1.1.1: для синтеза работоспособной технической системы необходимо — в простейшем случае — перейти от невеполя к веполю. Но это именно простейший случай. Часто приходится строить веполи, преодолевая дополнительные трудности. Например, поле должно действовать на одно вещество и не действовать на другое, расположенное рядом.

Задача 6.12. Полистироловые катушки обмотаны тонким изолированным проводом и имеют металлические ножки. Припаивали провод к ножкам, окуная его в ванну с припоем при 280 °C. Однако при этом требовалась зачистка концов провода. Для устранения этой операции решили вести пайку при температуре припоя 300 °C (изоляция при этой температуре сгорала). Но при 300 °C происходил перегрев, полистирол размягчался, ножки перекашивались. Как вы поступили бы в этой ситуации?

Вот фрагмент стандарта 1.1.8:

«Если нужен избирательно-максимальный режим (максимальный режим в определенных зонах — при сохранении минимального режима в других зонах), поле должно быть:

— либо максимальным; тогда в места, где необходимо минимальное воздействие, вводят защитное вещество (1.1.8.1);

— либо минимальным; тогда в места, где необходимо максимальное воздействие, вводят вещество, дающее локальное поле, например термитные составы — для теплового воздействия, взрывные составы — для механического воздействия (1.1.8.2).

Примеры

А. с. 264619. Дня запайки ампулы с лекарством горелку включают на максимальный режим, а избыток пламени отсекают, погружая корпус ампулы в воду (высовывается только верхушка капилляра).

А. с. 743810. В зазор между свариваемыми деталями закладывают смесь, выделяющую при сварке локальное тепло».

Стандарт дает прямой ответ на задачу 6.12. Ножки с концами проводов предварительно окунают в расплав горючей смеси, а затем пайка ведется как и раньше — припоем с температурой 280 °C. Изоляция сгорает при вспышке экзотермической смеси, полистирольная катушка не размягчается.

Помните задачу 3.1 о пайке золотых цепочек? Она решается по тому же стандарту. Припой — он содержит и фосфор — замешивают на касторовом масле и окунают в него золотую цепочку. Припой покрывает поверхность цепочки, заполняя и зазоры звеньев. Теперь надо убрать избыток припоя (вспомните правило 3, использованное при решении задачи 6.9). Цепочку обваливают в тальке, избыток припоя счищается, припой остается только в зазорах звеньев, где его удерживают силы поверхностного натяжения. Остается пропустить цепочку сквозь пламя горелки. Одна за другой происходят микровспышки припоя (сгорает фосфор), звенья спаиваются, точнее — свариваются (температура вспышек выше температуры плавления золота).

В класс 1 входят также стандарты на разрушение, в частности стандарт 1.2.2, которым была решена задача о «крышке» для жидкого шлака: «Если между двумя веществами в веполе возникают сопряженные — полезное и вредное — действия, причем непосредственное соприкосновение веществ сохранять не обязательно, а использование посторонних веществ запрещено или нецелесообразно, задачу решают введением между двумя веществами третьего вещества, являющегося их видоизменением». Посмотрим действие этого стандарта еще на одной задаче.

Задача 6.13. При осаждении металлов электролизом из водных растворов возникает проблема отделения осадка (продукции) от катода (инструмента). Операция эта весьма трудоемка и производится вручную (красноречиво само название операции — «сдирка»). Как быть?

Между катодом и слоем осажденного на катод металла должна быть металлическая прослойка — легко образующаяся, электропроводная, легко разрушающаяся. По а. с. 553309 такую прослойку получают, покрывая катод «рыхлым губчатым слоем осаждаемого металла, который наносят электролитически в режиме предельного тока».

* * *

Второй класс включает стандарты на развитие вепольных систем. Повышение эффективности вепольных систем может быть достигнуто прежде всего переходом к сложным веполям: усложнение при этом относительно невелико, оно с лихвой компенсируется появлением новых качеств. Большая группа стандартов относится к приемам форсирования простых и сложных веполей.

Сюда, в частности, входят приемы, позволяющие увеличить динамичность систем, обеспечивающие согласование ритмики и структурирование веществ и полей, указывающие пути перехода к комплексному форсированию.

Задача 6.14. Из описания к а. с. 903090: «Известен способ шлифования деталей инструментом в виде баллона из эластичного материала, рабочая поверхность которого покрыта абразивом. Шлифование происходит в условиях постоянного прижима инструмента к заготовке. Для равномерного прижима абразива к обрабатываемой поверхности баллона вводят ферромагнитные частицы, образующие суспензию, а инструмент прижимают путем воздействия на нее постоянным магнитным полем. Реализация данного способа позволяет повысить равномерность прижима абразива к обрабатываемой поверхности и точность обработки. Однако одновременно вследствие увеличения площади контакта круга с заготовкой повышается температура в зоне резания и усиливается затупление абразива, что приводит к повышению шероховатости обрабатываемых поверхностей и снижает производительность процесса…» Как быть?

Четкое противоречие: полезно, чтобы инструмент прижимался к изделию; и вредно, чтобы инструмент прижимался к изделию. И столь же четкий способ преодоления противоречия: постоянный прижим абразива заменяют переменным, круг начинает вибрировать, трение уменьшается. Для создания вибрации применяют дополнительное магнитное переменное поле, действующее на ферросуспензию. Чтобы действие магнитного поля было максимальным, частицы суспензии выполняют из материала с магнитострикционными свойствами, т. е. в изобретении дополнительно использован еще и физический эффект.

Стандарты второго класса продвигают техническую систему вдоль центрального стержня общей схемы развития: от простых веполей к сложным, форсированным и комплексно форсированным. Дальнейшее развитие идет за счет наращивания физэффектов, реализуемых на полученной структуре. Интересен, в частности, стандарт 2.4.11. Вот его фрагмент:

Если введение ферромагнетиков и/или намагничивание затруднены, следует воспользоваться взаимодействием внешнего электромагнитного поля с контактно подведенными и/или неконтактно индуцированными токами или взаимодействием этих токов между собой.

Пример

А. с. 865200. Способ съема ягод со шпалерных культур путем колебания шпалерных проволок с привязанными к ним побегами, отличающийся тем, что, с целью снижения затрат и повреждений шпалерных культур, берут магнит с постоянным по направлению магнитным полем, между полюсами располагают шпалерные проволоки, по которым пропускают переменный ток, и вдоль упомянутых проволок перемещают магнит.

* * *

Стандарты — рабочие инструменты. Их эффективность зависит от умения правильно ими пользоваться. Поэтому я стараюсь рассказать о методике применения стандартов. Для читателя это, пожалуй, самая нелегкая часть книги. Что поделаешь, ТРИЗ — наука (молодая, только-только возникающая, но наука), а в науке, как известно, нет царского пути. Куда веселее «донаучная фаза» с ее туманными, но привычными атрибутами: озарением, осенением, вдохновением… Как хочется найти простой и универсальный ключ к тайнам творчества! «460 студентов одновременно подверглись зрительному раздражению (цветные вспышки), слуховому (музыка), вибрации и изменению положения тела (специальные откидывающиеся кресла), а также тепловому раздражению. Испытуемым были выданы конфеты, а пахучие масла создавали обонятельное раздражение…»[20] Экспериментаторов интересовало: повысится ли интеллектуальный потенциал испытуемых? Видимо, студенты не хотели лишиться возможности участвовать в забавных и приятных опытах: экспериментаторы обнаружили после опытов повышенную «оригинальность мышления»…

Все это весьма забавно, если забыть о цене, которую платит человечество за несовершенство технологии творчества, основанной на методе проб и ошибок. Александр Флеминг, первооткрыватель пенициллина, считал, что антибактериальные свойства веществ, содержащихся в плесени, могли быть обнаружены и использованы на 20 лет раньше — это сохранило бы минимум 20 миллионов человеческих жизней. Многие наталкивались на факт антибактериального действия плесени, но сделать открытие мешала психологическая инерция (не было озарения…): «плесень» и «лекарство» казались несовместимыми понятиями.

Мы разбираем стандарты на устранение противоречий, рассматриваем учебные задачи, говорим о деталях. Обычная работа. Но она развивает нетривиальное мышление, создает готовность и умение идти на противоречия, какими бы грозными они ни были. И еще одна мысль.

Представление о технике формируется прежде всего под впечатлением от машин, уже созданных. Поражают их возможности, скорости, мощности, размеры. Мы склонны отождествлять прогресс техники с увеличением параметров существующих машин, ростом их производства. Все так: это тоже прогресс. Но самый главный участок, самая передовая линия прогресса там, где еще нет больших и красивых машин, где на листе бумаги или просто в воображении человека впервые появляется замысел странной, доселе невиданной машины, там, где вырабатывается самая ценная продукция — принципиально новые идеи.

Тысячи лет производство этих идей было сковано примитивной «переборочной» технологией. Переход к новой технологии решения творческих задач — вызов не менее дерзкий, чем прорыв человечества в космос.

Но все свершения — даже звездные — держатся на обычной работе. Поэтому в следующей главе мы вернемся к нашим стандартам.

Более 800 000 книг и аудиокниг! 📚

Получи 2 месяца Литрес Подписки в подарок и наслаждайся неограниченным чтением

ПОЛУЧИТЬ ПОДАРОК