ЗАОЧНАЯ ШКОЛА РАДИОЭЛЕКТРОНИКИ Пой и смотри

Пению без музыки — а капелла — можно придать большую выразительность, сопроводив цветовыми эффектами. При этом, ритмически повторяя или форсируя звучание той либо иной ноты, можно добиться различных, в том числе комических, эффектов. А поскольку частотный состав голосов исполнителей неодинаков, можно усмотреть «цветовой портрет» каждого из них.

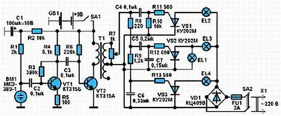
Схема специальной установки показана на рисунке.

Вызванные голосом певца колебания воздуха воспринимаются электретным микрофоном ВМ1, который получает питание от батарейки GB1 через делитель напряжения — фильтр R1, C1, R2. Снимаемые с микрофона слабые электрические колебания поступают на вход первого каскада усилителя (с транзистором VT1), собранного по схеме с повышенным входным сопротивлением. Транзистор VT2 следующего каскада имеет в качестве коллекторной нагрузки первичную обмотку трансформатора Т1 — это может быть согласующий трансформатор от старого переносного транзисторного радиоприемника. Между выводами начала вторичной обмотки и ее середины (либо конца — решается опытным путем) включен переменный резистор R7, позволяющий регулировать уровень сигнала, поступающего одновременно на группу RC-фильтров.

Преимущественное прохождение верхних частот певчевского спектра, при одновременном подавлении более низкочастотных колебаний, обеспечивает фильтр С4, R10. При достаточном уровне сигнала отпирается тринистор VS1, который включает лампу накаливания EL2, окрашенную в светло-синий цвет.

Тринистор остается открытым, пока не спадет до нуля положительная полуволна переменного напряжения после диодного мостика VD1. В некоторый момент следующей полуволны сигнал на управляющем электроде вновь включит тринистор. Фильтр R8, R9, С6 пропускает главным образом низкочастотные сигналы, которые включают тринистор VS3 и красную лампу EL4. Поскольку в процессе пения возникают кратковременные паузы, они заполняются желтым свечением лампы EL1 вместе с зеленым от лампы EL3. Обе эти лампы оказываются включенными последовательно и потому работают вполнакала.

Появление среднечастотной составляющей вокала открывает тринистор VS1 и тем шунтирует лампу EL1 — ее свечение прекращается. Благодаря равновременности достижения полосовыми сигналами уровня, достаточного для включения тринисторов, возникает динамическая цветовая картина.

Конструктивно установка выполняется в виде двух узлов — стационарного и мобильного. В первом собраны светильники EL1…EL4, частотные фильтры и детали связи с электросетью, а также трансформатор И с регулятором R7. Необходимость в нем объясняется тем, что при избыточном уровне сигнала на входах фильтров могут одновременно отпираться все три тринистора, отчего «игра цветов» теряется. Положение рукоятки (из изолирующего материала!) регулятора должно быть таким, чтобы цветовая гамма «играла».

Мобильный узел вместе с электронным микрофоном ВМ1, усилителем с батарейкой GB1 (типа «Кроны») размещается в корпусе микрофона.

Коллекторная цепь транзистора VT2 связана с первичной обмоткой «стационарного» трансформатора Т1 посредством гибкого двужильного, лучше коаксильного электрошнура необходимой длины.

Поскольку предполагается использование электроламп накаливания мощностью до 100 Вт, тринисторы следует установить хотя бы на простейших индивидуальных теплоотводах — алюминиевых пластинах толщиной 3…4 мм, размером 50x150 мм. Детали стационарного узла размещаются на электроизолирующей пластине из стеклотекстолита, гетинакса и должны находиться в пластмассовом футляре. Лампы такой мощности выделяют много тепла. Поэтому «ламповый» отсек должен быть просторным и иметь вентиляционные отверстия. Для надежности резисторы R8…R13 лучше использовать типа МЛТ-0,5.

Как оформить устройство? Можно выполнить близкую к лампам стенку футляра из полупрозрачного, светорассеивающего материала, а можно направлять свет ламп на белый экран или стену.

Помните: настраивать устройство можно только при полном отключении от сети!

Ю. ПРОКОПЦЕВ

Более 800 000 книг и аудиокниг! 📚

Получи 2 месяца Литрес Подписки в подарок и наслаждайся неограниченным чтением

ПОЛУЧИТЬ ПОДАРОК