Пиши и слушай

Давно замечено: под негромкую приятную музыку занятия за письменным столом могут пойти лучше. А найти такую музыку легче всего в радиоэфире. А чтобы перестройка приемника не отвлекала от дела, можно сделать несложную приставку с кнопками фиксированной настройки. При этом приемник может находиться даже на некотором расстоянии от рабочего стола.

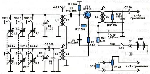
На рисунке приведена схема приставки для приема трех заранее выбранных радиостанций в диапазоне средних волн.

Катушка L1 магнитной антенны WA1 с конденсаторами образует входной контур, а катушка L3 со своими конденсаторами — контур гетеродина. Особенность данной конструкции в том, что выбор фиксированных настроек обеспечивается набором двухсекционных блоков КПЕ (С1…СЗ). Это исключает подбор постоянных конденсаторов и позволяет быстро изменить «ассортимент» фиксированных настроек в пределах всего диапазона.

Контур гетеродина работает с частотой, примерно на 380 кГц превышающей частоту выходного контура. В преобразователе с совмещенным гетеродином, в котором работает транзистор VT1, из двух поступающих сигналов образуется новый, с частотой 380 кГц, несущий поступившую с антенны информацию. Сигнал этой промежуточной частоты выделяется в широкополосном резонансном контуре L6, С11, R5 и далее попадает к гнезду внешней антенны приемника, настроенного на 380 кГц (длинные волны). В приемнике происходит необходимое усиление и преобразование сигнала в звуковой, который возвращается к приставке и воспроизводится ушным телефоном BF1 с регулятором громкости R6.

Прием на телефон выбран по двум причинам — чтобы не мешать окружающим и не бегать к приемнику убавлять или прибавлять громкость: регулятор громкости приставки находится под рукой.

Для сборки приставки понадобятся постоянные резисторы МЛТ-0,125 и переменный СП-0,4, конденсаторы постоянные КТ-1 и KЛC, подстроечные КПК-МП, переменные КПЕ-5 или другие двухсекционные с твердым диэлектриком и максимальной емкостью до 260 пФ. Катушки магнитной антенны L1, L2 содержат 80 и 7 витков провода ПЭЛШО 0,15, намотанных виток к витку на подвижных бумажных каркасах поверх стержня из феррита 600НН с размерами 75x20x3 мм. Катушки гетеродина L3, L4 могут быть взяты от приемника «Сокол-403»; самодельные имеют соответственно 50x3 и 8 витков провода ПЭВ-1 0,15 с отводом от 2,5, располагаемых на 3-секционном стандартном каркасе в ферритовых чашках марки 600НН, диаметром 8,6 мм.

Катушки L5, L6 наматываются также внавал на том же каркасе с чашками проводом ПЭВ-1 0,12 и имеют 30 и 35x2 витков. Здесь подойдут готовые от приемника «Селга-404». Переключатель фиксированных настроек типа П2K. Телефон можно взять марки ТМ-2В. Для питания используйте 9-вольтовую батарейку «Крона». Устройство помещается в пластмассовой футляр, на верхнюю стенку которого выведены кнопки переключателя настроек, ручка регулятора громкости; гнездо под штекер телефона и выключатель питания SA1 располагаются на боковой стенке с удобной для вас стороны.

В оси всех КПЕ плотно ввинтите короткие винты, доступ к которым с отверткой (для перестройки) — через отверстия в верхней стенке футляра. Наладку начните с установки коллекторного тока транзистора на уровне около 0,7 мА подбором резистора R2.

Сравнивая прием с заводским приемником, установите верхнюю и нижнюю границы диапазона подстроечником С5 и сердечником катушек L3, L4. Затем выровняйте чувствительность по диапазону конденсатором С4 и перемещением катушки L1. Наконец, сердечником катушек L5, L6 добейтесь максимальной громкости передачи сигнала.

П. ЮРЬЕВ

Более 800 000 книг и аудиокниг! 📚

Получи 2 месяца Литрес Подписки в подарок и наслаждайся неограниченным чтением

ПОЛУЧИТЬ ПОДАРОК