5.1. Сервисные кабели для мобильных телефонов NOKIA [10]

 Внимание! При использовании специальных сервисных кабелей может произойти полная блокировка или поломка мобильного телефона. Любые подобные действия выполняются пользователем на собственный страх и риск. Автор и издательство не несут никакой ответственности за возможные негативные последствия, вызванные использованием приведенных ниже материалов, рисунков, схем и иной информации, изложенной в данной статье.

Без преувеличения можно утверждать, что в России финская компания NOKIA известна каждому владельцу мобильного телефона. По некоторым данным, на мировом рынке аппаратуры для мобильной связи доля продаж этой фирмы в 2001 году составила более 30 % от общего объема. Таким образом, фирма NOKIA по указанному показателю занимает первое место в мире. На российском рынке, по мнению автора, почти половина продаваемых мобильных телефонов имеет логотип NOKIA.

Вполне естественно, что фирменный специальный кабель для подключения мобильных телефонов этой марки к персональному компьютеру без проблем можно приобрести в сервисных центрах, однако он достаточно дорог. Сервисный кабель можно изготовить и самостоятельно, воспользовавшись рекомендациями, изложенными далее.

Также следует учитывать, что для работы с отдельными версиями firmware мобильных телефонов одной и той же модели могут потребоваться абсолютно разные программы и разные сервисные кабели.

Специальные сервисные кабели, предназначенные для подсоединения мобильных телефонов NOKIA к персональному компьютеру, могут иметь некоторые отличия, которые обусловлены как особенностями отдельных моделей мобильных телефонов, так и назначением кабелей (для разблокирования и усовершенствования firmware, для передачи цифровой информации, для активации сервисного меню и т. д.).

Поскольку в мобильных телефонах NOKIA для коммуникации с персональным компьютером используются шины F-BUS и M-BUS, то, соответственно, сервисные кабели могут быть трех типов: F-BUS, M-BUS, а также комбинированные кабели FBUS/M-BUS.

В состав кабеля протокола F-BUS входят линии RxD (Reseive Data) и TxD (Transmit Data). Сервисные кабели этого типа используются для работы с программным обеспечением, которое позволяет, например, принимать и передавать данные и факсы, изменять и формировать логотипы, создавать и записывать собственные музыкальные мелодии звонка и т. п.

Кабель протокола M-BUS является обычной двунаправленной шиной, поэтому имеет меньшую скорость передачи данных. Такие специальные кабели обычно применяются для разблокирования, активации сервисного меню и т. п.

Расположение контактов сервисных разъемов мобильных телефонов NOKIA некоторых моделей, а также назначение этих контактов можно найти в специализированной литературе.

Кабели M-BUS

Один из самых первых кабелей типа M-BUS, предназначенный для подключения к ПК телефонов NOKIA старых моделей 1610, 3110 и некоторых других (61ХХ, 8110 и т. д.), был разработан и реализован еще в прошлом тысячелетии прекрасным югославским специалистом Деяном Кальевичем (Dejan Kaljevic). Принципиальная схема этого кабеля приведена на рис. 19.

Рис. 19. Принципиальная схема простого кабеля M-BUS для мобильных телефонов NOKIA

Схема достаточно проста и дополнительных пояснений не требует.

Некоторые источники (например, www.mobil.cz) рекомендуют использовать такой M-BUS кабель при разблокировании мобильных телефонов NOKIA модели 3210, имеющих версии firmware до 5.01, а также моделей 5110 (версии firmware до 5.26) и 6110 (версии firmware до 5.48). Аналогичный сервисный кабель можно применять и с телефонами модели 6150 (версии firmware до 5.22). Данный M-BUS кабель работает и с некоторыми версиями firmware модели 7110, однако точно определить, с какими именно, на момент создания данной книги было трудно.

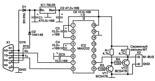
В варианте, предназначенном для работы с моделями 32ХХ, 33ХХ, 51ХХ, 61ХХ, принципиальная схема сервисного кабеля выглядит так, как показано на рис. 20.

Рис. 20. Принципиальная схема кабеля M-BUS для мобильных телефонов NOKIA моделей 32ХХ, 33ХХ, 51XX, 61XX

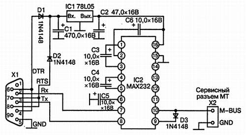
Для работы с мобильными телефонами NOKIA моделей 8210, 8850 некоторые источники (например, www.mudboy.web3.cz) предлагают использовать кабель M-BUS, принципиальная схема которого приведена на рис. 21.

Рис. 21. Принципиальная схема кабеля M-BUS для мобильных телефонов NOKIA моделей 8210, 8850

Кабель F-BUS

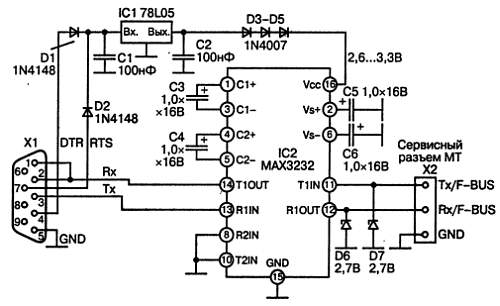
Специальные сервисные кабели протокола F-BUS, предназначенные для работы с мобильными телефонами NOKIA, имеют незначительные отличия от кабелей M-BUS. В этом можно убедиться, посмотрев на принципиальную схему кабеля F-BUS, которая приведена на рис. 22.

Рис. 22. Принципиальная схема кабеля F-BUS для мобильных телефонов NOKIA

Особенностью данной схемы является применение микросхемы МАХ3232. Уровни сигналов в линиях Rx и Тх ограничены стабилитронами 2,7 В. Такой сервисный кабель может работать, например, с мобильными телефонами NOKIA моделей 3310.или 6110.

Комбинированные кабели F-BUS/M-BUS

Комбинированные кабели F-BUS/M-BUS, предназначенные для подключения мобильных телефонов NOKIA к персональному компьютеру, пользуются большой популярностью.

Принципиальная схема одного из наиболее распространенных вариантов приведена на рис. 23.

Более 800 000 книг и аудиокниг! 📚

Получи 2 месяца Литрес Подписки в подарок и наслаждайся неограниченным чтением

ПОЛУЧИТЬ ПОДАРОК