Простой радиомикрофон [6]

Конструкция, собранная в соответствии с принципиальной схемой, приведенной на рис. 13, представляет собой простой радиопередатчик с электретным микрофоном. В качестве приемника можно использовать любой вещательный радиоприемник с УКВ-диапазоном. Данный радиомикрофон предназначен для использования в закрытых помещениях, то есть там, где он не будет создавать помехи радиовещанию.

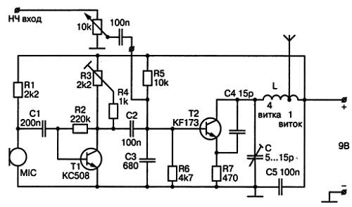
Рис. 13. Принципиальная схема простого радиомикрофона

Миниатюрный электретный микрофон диаметром 10 мм питается постоянным напряжением, величина которого определяется величиной сопротивления резистора R1 (1,5-10 кОм). Низкочастотный сигнал далее поступает на усилитель, выполненный на транзисторе Т1. На выходе усилительного каскада установлен подстроечный резистор R4, с помощью которого обеспечивается согласование усилителя со следующим каскадом. Оптимальное положение движка резистора R5 устанавливается с использованием осциллографа или в процессе эксплуатации радиомикрофона.

При работе с данным устройством, помимо сигнала от электретного микрофона, можно передавать сигнал от внешних источников, например с выхода УНЧ. В этом случае выход усилителя подключается к специальному входу радиомикрофона через разделительный конденсатор емкостью около 100 нФ. Рабочая частота генератора ВЧ, выполненного на транзисторе Т2, определяемая параметрами контура LC, составляет 80-100 МГц. Миниатюрный подстроечный конденсатор С имеет емкость 5-25 пФ. Катушка L содержит 5 витков медного провода диаметром 0,7–1,0 мм. Антенна подключается между первым и вторым выводами катушки L.

В качестве антенны можно использовать кусок провода длиной 20–40 см или штыревую антенну. Питание простого радиомикрофона осуществляется от источника напряжения 3 В, например от миниатюрных аккумуляторов, применяемых в электронных часах. Для увеличения дальности действия данного устройства до 100 м можно использовать источник напряжения 9 В при токе 8-10 мА

Более 800 000 книг и аудиокниг! 📚

Получи 2 месяца Литрес Подписки в подарок и наслаждайся неограниченным чтением

ПОЛУЧИТЬ ПОДАРОК