Простой транзисторный металлоискатель [7]

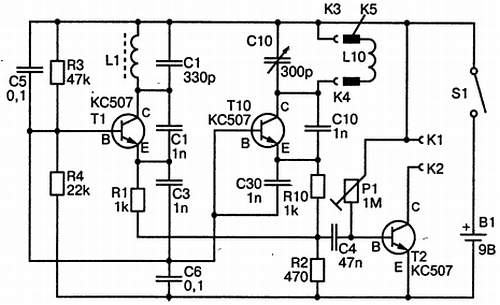
Предлагаемая конструкция представляет собой один из многочисленных вариантов металлодетектор типа BFO (Beat Frequency Oscillator), то есть является устройством, в основу которого положен принцип анализа биений, возникающих при смешивании двух сигналов близких частот. Принципиальная схема простого транзисторного металлоискателя приведена на рис. 14.

Рис. 14. Принципиальная схема простого транзисторного металлоискателя

В конструкции прибора использованы два простых LC-генератора, выполненных на транзисторах Т1 и Т10. Рабочая частота этих генераторов определяется параметрами контуров, включенных в коллекторные цепи соответствующих транзисторов. Контур первого генератора, который является опорным, образован конденсатором С1 емкостью 330 пФ и катушкой L1. В контуре второго, измерительного, генератора используются конденсатор переменной емкости С10 с максимальной емкостью примерно 300 пФ и поисковая катушка L10. Выходы генераторов через резисторы R1, R10 и конденсатор С4 подключены к базе транзистора Т2, который усиливает сигнал частоты биений. С коллектора транзистора Т2 усиленный сигнал подается на головные телефоны. Уровень громкости этого сигнала регулируется с помощью переменного резистора Р1.

Поскольку рабочие частоты генераторов находятся в диапазоне средних волн, их сигналы в телефонах не слышны. Когда удается добиться точной настройки каждого генератора на одну и ту же частоту, звуковой сигнал в телефонах также будет отсутствовать. Если же с помощью конденсатора СЮ настроить измерительный генератор на почти ту же частоту, что и опорный генератор, то в телефонах будет слышен сигнал частоты биений. При отсутствии в зоне действия поисковой катушки L10 металлических предметов рабочая частота измерительного генератора остается неизменной, поэтому неизменной будет и частота биений. В этом режиме возможные девиации частот могут быть обусловлены лишь нестабильной работой обоих генераторов.

При появлении в зоне действия поисковой катушки L10 металлического предмета резонансная частота контура L1 °C10 изменится. В результате изменятся рабочая частота измерительного генератора и, как следствие, частота сигнала биений. Именно эти изменения служат источником информации об обнаружении металлического предмета.

Печатная плата и расположение элементов простого транзисторного металлоискателя приведены на рис. 15.

Рис. 15. Печатная плата (а) и расположение элементов (б) простого транзисторного металлоискателя

Катушка L1 опорного генератора намотана проводом ПЭЛ диаметром 0,1–0,2 мм на сердечнике диаметром 8 мм и содержит 100 витков. Катушку L1 можно намотать на ферритовом сердечнике или на бумажной трубке без сердечника. В качестве конденсатора С10 можно использовать любой конденсатор переменной емкости с воздушным диэлектриком с максимальной емкостью примерно 300 пФ, например конденсатор настройки от любого старого радиоприемника. Поисковая катушка L10 изготавливается отдельно. Ее конструкция изображена на рис. 16.

Рис. 16. Конструкция поисковой катушки L10

Для изготовления катушки L10 потребуется вырезать круг диаметром 100 мм из фанеры или другого материала (гетинакс, текстолит) толщиной 1,5–2,5 мм. Круг следует разбить на секторы с углом 40° и в этих местах сделать прорези к центру на расстоянии 20 мм от края. В прорези надо продеть провод диаметром 0,2–0,3 мм (например, марки ПЭЛ) и виток к витку намотать 30 витков. К изготовленной таким образом поисковой катушке можно приделать удобную ручку. Подключение катушки L10 к печатной плате осуществляется через малогабаритный разъем.

Настройку прибора следует проводить в условиях, когда металлические предметы удалены от поисковой катушки L2 на расстояние не менее 1,5 м. При первом включении в телефонах будут слышны сигналы разных гармоник. Поэтому, настраивая прибор, следует выбрать наиболее сильный сигнал с помощью конденсатора С10 и отрегулировать его громкость регулятором Р1. Выбор наиболее сильной гармоники можно осуществить на слух или с использованием осциллографа или частотомера.

При практическом использовании рассматриваемого металлоискателя следует конденсатором С10 провести дополнительную подстройку на сигнал наиболее сильной гармоники и отрегулировать его громкость с помощью регулятора Р1. Если теперь в зоне действия поисковой катушки L10 окажется какой-либо металлический предмет, то высота тона в телефонах изменится. При приближении к одним металлам частота сигнала биений будет увеличиваться, а при приближении к другим — уменьшаться. По изменению тона сигнала биений, имея определенный опыт, можно легко определить, из какого металла — магнитного или немагнитного — изготовлен обнаруженный предмет.

Более 800 000 книг и аудиокниг! 📚

Получи 2 месяца Литрес Подписки в подарок и наслаждайся неограниченным чтением

ПОЛУЧИТЬ ПОДАРОК