Детектор подслушивающих устройств [2]

Подавляющее большинство любительских и профессиональных подслушивающих устройств построено на основе простейших маломощных радиопередатчиков. При этом в качестве источника входного сигнала могут служить не только микрофон, но, например, обычная телефонная линия. Поэтому предлагаемый прибор представляет собой обычный широкодиапазонный радиоприемник, в качестве выходного каскада которого использован генератор низкочастотного сигнала. Диапазон частот принимаемых сигналов составляет примерно 1-1000 МГц, чего должно быть вполне достаточно для обнаружения большинства «жучков» кустарного и полупрофессионального производства.

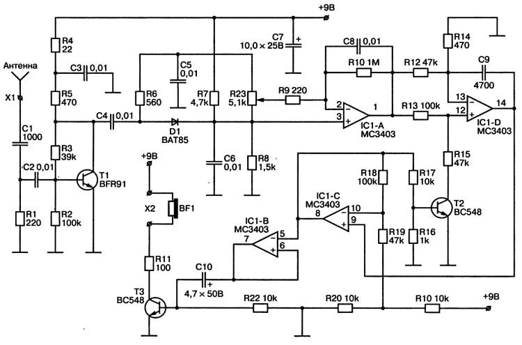
Принципиальная схема детектора подслушивающих устройств приведена на рис. 4.

Рис. 4. Принципиальная схема детектора подслушивающих устройств

Основу прибора составляют входное устройство, усилитель высокочастотных сигналов, выпрямитель, фильтр, регулятор уровня сигнала, схема сравнения, а также управляемый напряжением генератор низкочастотного сигнала и оконечный УНЧ. С антенны, подключаемой к разъему X1, принимаемый радиосигнал поступает через конденсаторы С1 и С2 на высокочастотный усилитель, выполненный на транзисторе Т1. С коллектора транзистора Т1 усиленный сигнал проходит через конденсатор С4 на диод D1, используемый в качестве выпрямителя положительных пиков ВЧ-сигнала.

Далее сформированный сигнал через фильтрующую цепочку C6R8 поступает на один из входов операционного усилителя IC1-A (вывод IC1-A/3), который составляет основу схемы сравнения. На второй вход этого усилителя (вывод IC1-A/2) подается сигнал, прошедший через фильтрующую цепочку C5R6 и регулятор R23. Коэффициент усиления этого каскада определяется соотношением величин сопротивлений делителя R10R9. При наличии на входе прибора радиосигнала, излучаемого подслушивающим устройством, на выходе схемы сравнения (вывод IC1-A/1) формируется сигнал, который используется в качестве запускающего сигнала для генератора НЧ, выполненного на операционных усилителях IC1-D и IC1-C. Затем низкочастотный сигнал генератора усиливается сначала операционным усилителем IC1-B, а затем каскадом на транзисторе ТЗ. Усиленный сигнал низкой частоты подается на головные телефоны BF1.

Все детали детектора подслушивающих устройств размещены на двусторонней печатной плате размером 50x40 мм из фольгированного гетинакса или текстолита. Печатная плата приведена на рис. 5.

Рис. 5. Печатная плата детектора подслушивающих устройств со стороны расположения элементов (а) и со стороны пайки (б)

Расположение деталей на печатной плате прибора приведено на рис. 6.

Рис. 6. Расположение деталей на печатной плате детектора подслушивающих устройств

Электролитические конденсаторы С7 и С10 — типа К50-12 или любые другие на соответствующее номинальное напряжение. Остальные конденсаторы могут быть любыми малогабаритными. Регулятор R23 — любой малогабаритный переменный резистор с нормальной характеристикой. В предлагаемой конструкции используются микросхема МС3403, транзистор Т1 типа BFR91 (выполнен по технологии SMD), а также транзисторы Т2 и ТЗ типа ВС548. Диод D1 типа ВАТ85 можно заменить высокочастотным диодом NTE112. Антенну рекомендуется изготовить из отрезка медного провода, при желании можно установить и телескопическую антенну от любого переносного радиоприемника.

Перед непосредственным использованием детектора подслушивающих устройств его необходимо включить на расстоянии примерно 1,5 м от возможных источников излучения (радиоприемник, телевизор и т. п.) и установить регулятор R23 в положение, при котором в головных телефонах будет прослушиваться тихий акустический сигнал. После этого следует пройти с прибором по всем помещениям, в которых предполагается наличие «жучков». При приближении антенны детектора к подслушивающему устройству, излучающему радиосигнал в диапазоне 1-1000 МГц, громкость звукового сигнала значительно усилится.

Более 800 000 книг и аудиокниг! 📚

Получи 2 месяца Литрес Подписки в подарок и наслаждайся неограниченным чтением

ПОЛУЧИТЬ ПОДАРОК