Глава 6 СЕРВИСНОЕ ОБСЛУЖИВАНИЕ РАДИО- И ТЕЛЕВИЗИОННОЙ АППАРАТУРЫ

Радиоприемник представляет собой электронный прибор, который принимает электромагнитные сигналы из окружающего пространства, усиливает их, выделяет необходимую часть и воспроизводит звук. Приемник должен соответствовать типу модуляции передатчика: амплитудная модуляция (АМ), частотная модуляция (ЧМ), с разделением каналов, стерео и т. д.

Телевизионная аппаратура является отдельной областью приемопередающей электроники, в которой применяются сложные технологии. Передача и прием изображений — это настоящий подвиг, если говорить о черно-белом телевидении, и просто чудо, если говорить о цветном. В этой главе мы рассмотрим некоторые принципы сервисного обслуживания радио и телевизионных приемников.

Основные сведения об амплитудной модуляции

То, что мы привыкли называть радиоволнами, представляет собой колебание электромагнитной энергии. Эти волны распространяются со скоростью 300 миллионов метров в секунду, причем каждая имеет определенную длину. Чем меньше частота, тем длиннее волна, чем выше частота, тем короче волна. Колебания воздуха имеют частоту в пределах 20 Гц до 20 кГц, их могут слышать большинство людей. Волны с большей частотой недоступны для человеческого слуха. Однако ультразвуковые колебания могут излучать и воспринимать некоторые животные.

Поскольку физический размер антенны пропорционален длине волны, использование этого устройства для приема и передачи электромагнитных колебаний в звуковом диапазоне может быть непрактичным. Поэтому высокочастотная волна, выработанная генератором, смешивается с низкочастотной звуковой волной. При этом образуется модулированная волна, которая используется для транспортировки информации от передатчика к приемнику. На рис. 6.1 показан принцип амплитудной модуляции, при котором информация, то есть сигнал низкой звуковой частоты, изменяет амплитуду сигнала-носителя. Амплитудно-модулированная волна представляет собой комбинированный сигнал носителя, а также верхней и нижней боковой полосы частот.

Рис. 6.1. Две волны, которые образуют модулированную волну радиочастоты

Большинство схем AM являются супергетеродинными приемниками благодаря наличию внутреннего генератора (гетеродина) и каскада смесителя (рис. 6.2).

Рис. 6.2. Блок-схема приемника AM

Антенна принимает сигналы многих частот в заданном диапазоне. Входной избирательный контур, который состоит из переменного конденсатора и катушки, выделяет нужную частоту и передает сигнал этой частоты в смеситель.

В каскаде смесителя входные сигналы радиочастоты смешиваются с сигналом генератора (гетеродина) с постоянной амплитудой, который имеет частоту (обычно) на 465 кГц (это обычная промежуточная частота) выше, чем входной сигнал. С выхода смесителя комбинация этих сигналов проходит через колебательный контур, настроенный на 465 кГц.

Предположим, что входной контур настроен на прием сигнала 1000 кГц и промежуточная частота равна 465 кГц. При этом гетеродин автоматически настраивается на величину 1465 кГц, в результате чего образуется промежуточная частота 465 кГц, представляющая собой разность между входной частотой 1000 и 1465 кГц. Имейте в виду, что, хотя частота 465 встречается наиболее часто в диапазонах длинных (ДВ) и средних (СВ) волн, многие приемники имеют другие промежуточные частоты. Следующая стадия обработки сигнала — один или несколько (до трех) каскадов усиления промежуточной частоты. Каждый каскад усиления промежуточной частоты может содержать фильтр, настроенный на соответствующую промежуточную частоту для улучшения избирательности.

Функция детектора заключается в отделении звуковых колебаний, несущих полезную информацию, от несущей промежуточной частоты. Он делает это в два этана. Сначала происходит детектирование смешанного сигнала, при этом сначала выпрямляется верхняя положительная полуволна AM сигнала. Затем промежуточная частота отфильтровывается на землю через шунтирующий конденсатор, и далее проходит только низкочастотный звуковой сигнал. Схема автоматической регулировки усиления (АРУ) благодаря наличию обратной связи с использованием части выходного сигнала и воздействия на коэффициент усиления ВЧ каскадов, поддерживает относительное постоянство сигнала, то есть громкость звука на выходе приемника.

Звуковой сигнал от детектора поступает на усилитель звуковой частоты. Здесь звуковой сигнал достигает мощности, достаточной для приведения в действие динамик.

Основные сведения о частотной модуляции

Технология передачи с использованием частотной модуляции (ЧМ) начинается с несущей волны радиочастоты и волны звуковой частоты, называемой модулирующим сигналом. Когда несущая радиочастота модулируется звуковым сигналом, частота несущей радиоволны изменяется вместе с амплитудой модулирующего сигнала (рис. 6.3).

Рис. 6.3. Принцип частотной модуляции — звуковая волна смешивается с несущей волной, создавая изменения частоты

Блок-схема приемника ЧМ показана на рис. 6.4. Антенна принимает сигналы ЧМ в пределах своего диапазона частот, а входной избирательный контур выбирает конкретный диапазон частот. Усилитель высокой частоты делает прием сигнала ЧМ более уверенным. Местный генератор (гетеродин) вырабатывает радиочастотный сигнал постоянной амплитуды, который смешивается с сигналом ЧМ, образуя промежуточную частоту. Каскады промежуточной частоты обычно настроены на 465 кГц. Один или более каскадов промежуточной частоты пропускают и усиливают сигнал промежуточной частоты.

Рис. 6.4. Блок-схема приемника ЧМ

Детектор ЧМ отличается от детектора AM. Детектор ЧМ должен выделить модулирующую низкочастотную составляющую промежуточной частоты. Затем выделенный звуковой сигнал подается через схему компенсации предыскажений. Эта схема восстанавливает амплитудно-частотную характеристику сигнала. В передатчике высокие частоты звукового сигнала еще больше усиливаются — это называется предыскажением — для улучшения отношения сигнал/шум при передаче. Поэтому в приемнике необходимо проделать обратную процедуру.

После коррекции предыскажений звуковой сигнал усиливается каскадом усиления низкой частоты для подачи на динамик. Обратите внимание на наличие каскада автоматической регулировки частоты (АРЧ), который поддерживает правильную настройку гетеродина приемника.

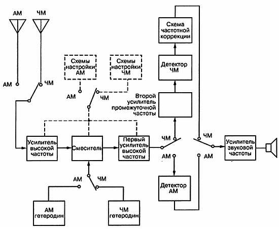
Некоторые части схемы AM могут быть использованы в приемнике ЧМ. На рис. 6.5 показана блок-схема комбинации приемника AM и ЧМ. Когда вы переключаетесь с AM на ЧМ, одновременно включаются все схемы, предназначенные только для этого режима работы.

Рис. 6.5. Блок-схема приемника АМ/ЧМ

Основные сведения о частотном разделении каналов

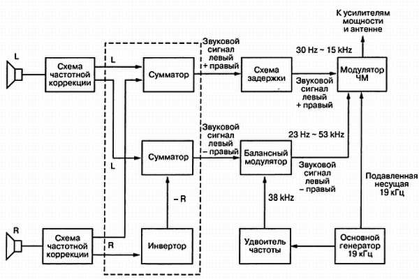
Когда вы слушаете стереорадиостанцию ЧМ, то через два динамика идут два совершенно отдельных звуковых канала (рис. 6.6). На радиостанции стереоразделение начинается с двух отдельных микрофонов для приема звуковых сигналов. Сигналы обозначены L (левый) и R (правый), в соответствии с положением микрофонов. Сигналы L и R подаются на стереокодер, который формирует два выходных сигнала. Один сигнал представляет собой сумму (L + R), а другой — разность (L — R).

Рис. 6.6. Компоненты сигнала с разделением каналов

Выход L — R представляет собой поднесущую частоту 38 кГц с амплитудной модуляцией, которая образует боковые полосы частот выше и ниже 38 кГц. Поднесущая 38 кГц затем подавляется после модуляции, оставляя только боковые полосы. Боковые полосы L — R подаются затем на передатчик ЧМ. Передатчик ЧМ частотно модулируется выходом L + R и L — R и подавленной несущей 19 кГц. На рис. 6.7 изображена блок-схема стереопередатчика ЧМ. Обратите внимание на стереокодер.

Рис. 6.7. Бок-схема стереопередатчика ЧМ

Анализ частотного спектра несущей модулированного стереосигнала с разделением каналов показан на рис. 6.8. Обратите внимание, что нижняя часть частотного спектра содержит сигнал L + R дня монофонических приемников (от 30 Гц до 15 кГц). Боковые полосы частот L — R с подавленной несущей (23–53 кГц) занимают верхнюю часть.

Рис. 6.8. Спектр частот стерео ЧМ

Рис. 6.9. Блок схема обработки боковых полос и матрицы демодуляции

Подавленная несущая 19 кГц также передается как часть комплексного сигнала для синхронизации и восстановления частоты 38 кГц в приемнике при демодуляции. Цель подавленной несущей заключается в уменьшении энергии в комплексном стереосигнале для оптимального отношения сигнал/шум. сигнал в частоту 38 кГц. Выходной сигнал 38 кГц представляет собой точную копию подавленной несущей частоты с двумя боковыми полосами.

При пропускании сигнала L — R и сигнала 38 кГЦ через нелинейную схему демодулятора AM получаются суммы и разности сигналов, один из которых представляет собой сигнал L — R (в диапазоне от 30 ГЦ до 15 кГЦ), выделенный низкочастотным фильтром. Сигналы L — R и L + R подаются на стереодекодер и обрабатываются, как показано на рис. 6.10.

Рис. 6.10. Блок-схема матрицы

Обратите внимание, что один канал складывает L + R и L — R и дает в результате сигнал L. Сигнал L — R проходит через фазовый инвертор, который изменяет знак L — R на — L + R. Сигналы L + R и — L + R складываются, формируя сигнал R. Сигналы R и L подаются на соответствующие усилители и затем на динамики.

Другой метод демодуляции заключается в электронном переключении (рис. 6.11).

Рис. 6.11. Блок-схема демодуляции с помощью электронного ключа и сигнал ЧМ

Поступающий от детектора сигнал проходит через схему восстановления поднесущей частоты и затем подается на электронный переключатель. На рисунке также показан сигнал, который подается на переключатель, который переключает положительные и отрицательные полуволны комплексного звукового сигнала и демодулирует стереосигнал. Комплексный звуковой сигнал включает сигнал L + R, L — R и подавленную несущую 19 кГц (рис. 6.12).

Рис. 6.12. Схема стереодекодера с электронным переключением

Подавленная несущая 19 кГц усиливается и подается на удвоитель частоты (CR1 и CR2), что позволяет регенерировать поднесущую 38 кГц. Сигнал поднесущей затем смешивается со звуковым сигналом для восстановления комплексного стереосигнала. Мостовая переключающая схема, состоящая из CR3, CR4, CR5, CR6, управляется за счет смены полярности полуволн напряжения поднесшей 38 кГц; при этом два плеча моста проводят по очереди. Таким образом, положительная и отрицательная составляющая комплексного стереосигнала квантуется частотой 38 кГц и на выходах моста присутствуют демодулированиые сигналы L и R.

Магнитофоны, проигрыватели компакт-дисков (CD), стереопроигрыватели и другое звуковое оборудование требуют одного или более усилителей для увеличения сигнала таким образом, чтобы его можно было слышать в динамике (рис. 6.13).

Рис. 6.13. Двухтактный усилитель

Транзистор Q1 служит предварительным фазоразделительным каскадом для двухтактного усилителя. Конденсатор С1 — разделительный, препятствующий прохождению постоянной составляющей сигнала и передающий сигнал от каскада предусиления на фазоразделительный транзистор.

Конденсатор С2 и резистор R1 представляют собой эмиттерную RC-цепь, которая обеспечивает режим смещения транзистора по постоянному и переменному току. Трансформатор Т1 разделяет на 180° фазу сигналов, управляющих Q1 и Q3. Транзисторы двухтактного каскада усиливают сигнал по очереди, каждый свою полуволну, которые затем складываются на выходе. Конденсаторы С4 и С5 передают часть сигнала с коллектора назад на базу транзистора. Эта отрицательная обратная связь предотвращает переход транзисторов в колебательный режим и уменьшает искажения. Трансформатор Т2 согласовывает импеданс Q2 и Q3 с динамиком. Конденсаторы С3 и С6 представляют собой емкостные фильтры для развязки каждого каскада от паразитных и нежелательных сигналов в линии питания.

Другой, бестрансформаторный тип двухтактного усилителя мощности, с комплементарной (или квазикомплементарной) парой транзисторов в выходном каскаде — наиболее популярный тип усилителя (рис. 6.14).

Рис. 6.14. Схема усилителя с квазикомплементарной парой выходных транзисторов

Верхняя пара n-р-n-транзисторов Q2, открыта, когда сигнал на выходе Q1 положительный, нижняя пара р-n-р транзисторов Q3 и Q5, открыта при отрицательном сигнале. Обе полуволны выделяются на нагрузке RL, обеспечивая двухтактную работу.

Более старое оборудование содержит схемы на дискретных транзисторах, как показано на этих рисунках. В современном оборудовании усилитель низкой частоты часто находится в одной интегральной микросхеме или залитом компаундом модуле. Поиск неисправностей в этих модулях заключается в проверке наличия питания на модуль и подаче на входы нужного сигнала. Если при этом нет выходного сигнала, модуль необходимо заменить. До сих пор выпускаются некоторые современные устройства, использующие дискретные транзисторные усилители для мощных выходных каскадов.

Основные сведения о телевизионных передатчиках и приемниках

Телевизионный передатчик фактически состоит из двух отдельных передатчиков. Видеосигнал, или сигнал изображения, амплитудно-модулирован несущей, а звуковой передатчик представляет собой систему ЧМ, очень похожую на систему радиовещания ЧМ. Поэтому передаваемый комплексный сигнал — это комбинация обоих принципов AM и ЧМ. Упрощенная блок-схема системы телевизионной передачи и приема показана на рис. 6.15.

Рис. 6.15. Упрощенная схема телевизионной передачи

Телекамера действует как первичный преобразователь, который превращает световую энергию в электрическую, а трубка для вывода изображения (электронно-лучевая трубка — ЭЛТ) представляет собой преобразователь электрической энергии в свет. Микрофон и динамик являются соответствующими преобразователями для системы звука.

В телевизионной камере узкий электронный луч перемещается горизонтально по светочувствительной поверхности, вырабатывая пропорциональное свету напряжение. Так образуется строка развертки. Электронный луч проходит линию за линией 625 раз в секунду.

Телевизионный приемник должен иметь средства синхронизации полученных камерой сигналов. Поэтому передаваемый сигнал несет и синхроимпульсы.

Телевизор в действительности воспроизводит последовательность точек, которые выдаются с постоянно изменяющейся интенсивностью и скоростью. Наблюдатель видит эту последовательность как картинку на экране. Электронная пушка излучает поток электронов, направляемый электромагнитной системой и проходит слева направо и сверху вниз. Специальное фосфорное покрытие экрана светится при попадании на него электронов.

В телевидении используется чересстрочная развертка с наложением, при которой сканирование начинается в верхнем левом углу, проходит нечетные линии слева направо и завершает 312 линий (рис. 6.16).

Рис. 6.16. Пример чересстрочной развертки

Луч возвращается с нижней части экрана назад в центр самой верхней части и завершает сканирование четных линий. Каждый набор четных или нечетных линий образует поле, а оба вместе образуют кадр. Поэтому в кадре 625 линий при частоте 25 кадров в секунду.

Каждый раз, когда сканирующий луч перемещается слева направо, он должен вернуться назад. Это называется обратным ходом строки. Когда сканирующий луч достигает нижней точки экрана, он должен быстро вернуться на верхнюю часть экрана. Это называется обратным ходом по кадру. В это время экран черный. Только во время сканирования видно изображение. Генератор развертки по вертикали с частотой 50 Гц отклоняет сканирующий луч вверх. Генератор горизонтальной развертки с частотой 15 625 Гц отклоняет сканирующий луч слева направо по экрану.

Каждый раз, когда сканирующий луч завершает строку, вырабатывается импульс с большой амплитудой, который синхронизирует каждую переданную линию с телевизионным приемником (рис. 6.17).

Рис. 6.17. Упрощенный вид видеосигнала, показывающий гасящие импульсы и импульсы горизонтальной развертки

Сигнал от антенны усиливается в каскаде высокой частоты, смешивается с заданной частотой генератора и передается на каскады промежуточной частоты 45,75 МГц, где он усиливается. Затем видеодетектор демодулирует сигнал и посылает звуковую составляющую часть сигнала на низкочастотные каскады, а видеосигнал на каскады обработки сигнала изображения. Выделяемый из видеосигнала звуковой сигнал ЧМ усиливается в УПЧ, демодулируется детектором ЧМ, после которого сигнал НЧ усиливается в УНЧ и подается на динамики.

Видеосигнал в это время усиливается видеоусилителем и подастся на управляющую сетку трубки (рис. 6.18).

Рис. 6.18. Блок-схема черно-белого телевизионного приемника

Автоматическое управление усилением поддерживает постоянный уровень сигнала. Схема выделения сигналов синхронизации выбирает импульсы синхронизации по вертикали и горизонтали и подает их на схемы интегрирования и дифференцирования. Интегрирующая схема формирует импульсы синхронизации по вертикали в виде серии импульсов пилообразного напряжения и подает их на генератор вертикального отклонения. Усилитель вертикального отклонения управляет током вертикальной отклоняющей катушки и обеспечивает вертикальную развертку. Дифференцирующая схема формирует импульсы синхронизации по горизонтали и подает их на генератор горизонтальной развертки и схему автоматической подстройки частоты. Импульсы горизонтальной развертки выделяются схемой автоматической регулировки частоты (АРЧ). Они усиливаются и используются для управления горизонтальной отклоняющей катушкой, которая обеспечивает развертку по горизонтали.

Высокое напряжение, необходимое для работы электронной трубки, поступает от усилителя по горизонтали. Это напряжение повышается примерно до 30 кВ или более с помощью строчного трансформатора. Напряжение выпрямляется высоковольтным выпрямителем и подается на анод трубки. Демпфером служит диод, помещенный в цепи выброса обратного напряжения от катушки. Функция демпфера заключается в предотвращении выброса более одного раза.

Описание схемы современных телевизионных приемников различается в зависимости от производителя. Большинство используют микропроцессор, который взаимодействует со средствами управления и видеопроцессором. Многие видеопроцессоры содержат набор следующих функций:

♦ промежуточная звуковая и видеочастота;

♦ управление источником питания;

♦ схема выделения сигналов синхронизации;

♦ смесители и усилители узлов цвета.

В большинство телеприемников схемы горизонтальной и вертикальной развертки запускаются импульсом от видеопроцессора. Другие секции телевизора используют интегральные микросхемы (ИМС), в том числе: источники питания, формирователи видеовыхода, звуковые системы, схемы высокого напряжения, селектор каналов. В дополнение к обычным функциям, цифровые телевизоры с высоким разрешением содержат сложные системы, которые обеспечивают более высокое качество изображения. Технология плазменных дисплеев также дает прекрасное качество изображения в телевизорах как обычных, так и с высокой четкостью.

Сервисное обслуживание радиоаппаратуры

При поиске неисправностей радио- и звукового оборудования используется несколько методов. Например, работая с супергетеродинным приемником, начните с осмотра и прослушивания. Поищите очевидные признаки поломки. Если приемник гудит, наиболее вероятно, что у него неисправен фильтрующий конденсатор в цепи питания. Проверьте неработающий компонент, шунтировав его заведомо исправным такой же величины, или с помощью набора конденсаторов, как показано на рис. 6.19. Если гул исчезнет, замените фильтр.

Рис. 6.19. Использование блока замены для шунтирования конденсатора

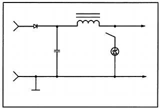
Когда устройство не подает признаков жизни, проверьте включатель омметр ром, предварительно отсоединив устройство от сети питания. Используйте омметр также для проверки плавкого предохранителя, диода источника питания, термистора и обмотки дросселя фильтра. Любой из этих компонентов мог вызвать обрыв в цепи (рис. 6.20).

Рис. 6.20. Простой источник питания

Если радио- или стереоустройство некоторое время работает, а затем выключается и через некоторое время снова начинает работать, проверьте наличие температурно-нестабильных компонентов. Используя фен для обдува горячим и холодным воздухом, аккуратно нагрейте подозрительный транзистор или ИМС. Когда дефектный компонент нагреется, приемник перестанет работать или его сигнал будет очень искажен. Теперь охладите транзистор воздухом или химическим охладителем. Приемник должен снова начать нормально работать. Обнаружив температурно-нестабильный транзистор, замените его аналогичным.

В том случае, когда питание приемника включается, но звука нет, сначала попробуйте локализовать неисправный каскад. Для этого можно использовать подачу сигналов, как показано на рис. 6.21.

Рис. 6.21. Пример подачи сигналов

Сначала подключите генератор низких частот или генератор шума к каждому каскаду приемника, соединив землю прибора с шасси приемника. Начните с подачи сигнала около 400 Гц на динамик. При этом должен быть слышен тональный сигнал. Это значит, что динамик работает. Перейдите к каскаду усилителя. Подайте сигнал на базу его транзистора. Перейдите к следующему каскаду по направлению к детектору, когда услышите тоновый сигнал. Подавая сигнала в детектор или в антенну, используйте сигнал высокой частоты. Если при этом тоновый сигнал не слышен, можно сделать вывод, что именно этот каскад вышел из строя. В этом случае проверьте сопротивление каждого компонента, чтобы выявить неисправный.

Если неисправность возникла в каскаде двухтактного усилителя НЧ с квазикомплементарной парой транзисторов на выходе, то проблема обычно заключается в выходном и/или транзисторах буферных каскадов Q2-Q5. Для проверки схемы протестируйте сопротивление между землей и точкой J, и между +Vcc и точкой J без питания (см. рис. 6.14).

Соедините отрицательный вывод с землей, а положительный вывод вольтметра — с точкой J. Запишите результат измерений. Затем поменяйте местами выводы вольтметра. Величина сопротивления во втором случае должна быть значительно меньше, чем в первом. Короткое замыкание означает, что транзистор Q3 и/или Q5 закорочен.

Повторите описанную выше процедуру, но на этот раз проверьте сопротивление между +Vcc и точкой J. Меньшее напряжение здесь будет в том случае, когда положительный вывод подключен к точке +Vcc. Короткое замыкание означает, что Q2 и/или Q4 неисправен. Теперь закоротите RX2. Включите усилитель. Напряжение в точке J должно быть Vcc/2. Если результат измерений находится в диапазоне 25 % больше или меньше этой величины, попробуйте различные величины RB1 или RX1 для достижения лучшего показателя. Иногда RX2 заменяют диодом для улучшения стабильности смещения при переменной температуре. Кроме того, если в вашем звуковом оборудовании есть диоды, проверьте их на короткое замыкание и обрыв.

Проверьте напряжение на Q3. Если она равно +Vcc, это означает, что Q4 закорочен. Аналогично, если напряжение на Q2 равно +Vcc, это означает, что закорочен Q5.

Измерение напряжения может быть очень эффективным способом для локализации проблемы. Например, если источник питания перегружен из-за закороченного компонента, он будет потреблять большой ток. Чрезмерный ток приводит к снижению напряжения.

У вас есть подозрение, что стабилитрон закорочен (рис. 6.22)? Отключите один из выводов от схемы. Если напряжение вернется к нормальному уровню, то диод закорочен и его следует заменить.

Рис. 6.22. Отсоединение одного вывода стабилитрона для определения его влияния на схему

Приемник скрипит, воет или издает другие подобные звуки — это означает, что в одном из каскадов возникла обратная связь. Проверьте соединения фильтрующих конденсаторов и батарей. Наиболее вероятная причина — неисправный конденсатор.

Прерывистая работа может быть связана не только с транзисторами. Причиной этого могут стать, например, плохие паяные соединения и слабые контакты. Для локализации подобной неисправности скрутите провода и приклейте их к той стороне печатной платы, где находятся дорожки. Иногда, может быть, необходимо заново перепаять некоторые соединения, чтобы найти неисправность. Перед выполнением повторной пайки обязательно выключайте питание. В противном случае тепло от паяльника может привести к тому, что транзистор начнет потреблять больше тока и разрушится. При пайке соединений диодов и транзисторов обязательно используйте теплоотвод.

Если приемник сжигает плавкие предохранители, выключите питание и начните измерения сопротивления. Имейте в виду, что если вы предполагаете короткое замыкание конденсатора, не шунтируйте его, а замените. Проверьте диоды выпрямителя на короткое замыкание, пользуясь омметром и спецификациями изготовителя. Сверьте результаты измерений со спецификациями и ищите закороченную цепь. Короткое замыкание имеет сопротивление 0 или около 0, как показано на рис. 6.23.

Рис. 6.23. Измерение сопротивления коллектора транзистора с помощью омметра

Для локализации неисправного каскада воспользуйтесь осциллографом, который позволяет специалисту увидеть реальную форму сигнала и определить частотные характеристики: коэффициент усиления, смещение фаз, уровень шума, сетевые помехи.

Стандартной причиной недостаточной громкости, регулировки тембра и искажений в магнитофоне являются грязные головки. Прочистите их изопропиловым спиртом или специальным средством. Нанеся специальную жидкость на кусочек ваты, прочистите также вал и ролик лентопротяжного механизма.

Магнитофоны

После очистки головки обычно проводится ее размагничивание. Используйте специальное устройство, которое устраняет любой нежелательный магнетизм в головке. Нежелательное явление может исказить звук, особенно на высоких частотах. При использовании устройства размагничивания несколько раз проведите им возле головки и затем медленно удалите его.

Если магнитофонная лента не протягивается или протяжка неравномерная, проверьте двигатель и механизм привода. Ищите грязные или поврежденные ролики, валы, пассики, муфты.

Часто пассик растягивается, и его необходимо заменить точно таким же типом, поскольку для ремня размер, ширина и диаметр являются критичными. Кроме того, если звук магнитофона неровный (колеблющийся), а новый ремень не решает проблемы, наиболее вероятной причиной является неисправный двигатель или несбалансированный или искривленный маховик. При необходимости замените неисправную деталь.

Если неправильно работает выключатель, проверьте натяжение пружины и рычага. Учитывайте и возможность дефектной ленты. Слабый или искаженный звук при воспроизведении, возможно, свидетельствует о загрязненной головке.

Проигрыватели лазерных дисков

Проигрыватели лазерных дисков (компакт дисков) сейчас стали стандартом для прослушивания музыки и видеовоспроизведения. Основное преимущество лазерного диска заключается в том, что информация на нем записана в цифровом виде. Это означает, что напряжение сигнала, поступающего от микрофона или видеокамеры, квантуется с регулярными интервалами, и амплитуда сигнала в этот момент сохраняется в виде двоичного кода. Эти цифровые коды записываются с помощью прожигания лазерным лучом углублений на поверхности диска. Схема, необходимая для воспроизведения звука или изображения цифровой информации, очень сложна. Полупроводниковый лазер направляет луч на поверхность вращающегося диска и регистрирует отражение. Если луч падает на ямку, то отражения не происходит. Схема регистрирует эти различия в отраженном сигнале. Комбинация отражающих и не отражающих точек используется для представления чисел, последовательность этих чисел представляет исходный звуковой или видеосигнал. Цифровой сигнал обрабатывается схемой проигрывателя и позволяет минимизировать шум и искажения при воспроизведении, обеспечивая сигнал, очень близкий к исходному аналоговому входному сигналу.

Схема, которая управляет скоростью вращения шпинделя, работой каретки звукоснимателя и обработкой звукового сигнала проигрывателя компакт-дисков, ремонту, в общем, не подлежит. Если она неисправна, то ее следует заменить. Рекомендуется проверить устройства, обеспечивающие вход и выход проигрывателя: переключатели, датчики, двигатели.

Во многих отношениях компоненты проигрывателя лазерных дисков похожи на механические компоненты проигрывателей компакт-дисков и магнитофонов. Типичные проблемы в механических частях: загрузочный механизм, механизм подъема мотора шпинделя, сборка рычага, датчик угла наклона, двигатель наклона, распределительный механизм, передача привода, другие концевые выключатели, рычаги, скобы.

Например, если диск не загружается, проверьте, не связано ли это с загрузочным механизмом или триггерным переключателем. Некачественное воспроизведение может быть результатом неверно выставленного или неисправного датчика наклона, каретки звукоснимателя, вала, привода или неисправности в схеме. Проверьте наличие грязи или пыли на линзе. Очистите линзы и окружающие их компоненты, используя тампон из ваты и изопропиловый спирт. Мягко протрите линзы по спирали от центра к внешним краям. Не пользуйтесь другими спиртами, это может повредить линзы.

Основным способом проверки стереодекодера является измерение разницы между вырабатываемыми им сигналами R и L в децибелах (рис. 6.24).

Рис. 6.24. Схема тестирования стереодекодера

Генератор стереосигналов с разделением каналов вырабатывает сигналы L и R, которые одинаковы, но смещены по фазе. Поэтому, когда сигнал R поступает на стереодекодер, выходной сигнал канала R должен быть максимален, а выходной сигнал канала L теоретически равен 0.

С другой стороны, когда на стереодекодер поступает сигнал L, должен быть максимальным выход канала L, а выход канала R должен быть теоретически равен 0. На практике при правильной работе стереодекодера должна наблюдаться разница в 20–30 дБ между сигналами. Если достигается разность в 10 дБ, это означает, что стереодекодер, возможно, неисправен или близок к этому.

Неадекватное разделение обычно вызывается неисправностью компонентов в самом стереодекодере: несогласованными диодами, диодами с недостаточным прямым или обратным смещением в переключающем мосту, током утечки коллектора в транзисторе, закороченным или оборванным конденсатором. Некачественное разделение сигналов может быть также связано с неправильной настройкой, особенно в матрице. Ознакомьтесь с соответствующими руководствами по настройке и разделению каналов высокочастотных сигналов приемника.

Искажение выходного сигнала может быть связано с неисправным диодом или использованием резистора, имеющего неправильное сопротивление, в переключательном мосту. Неисправный электролитический конденсатор в схеме восстановления поднесущей может вызвать искажения выходного сигнала (гул).

Если в левом канале возникли искажения сигнала, а в правом нет, сравните напряжение, сопротивление и форму сигнала и попытайтесь локализовать неисправный компонент.

Например, если Q15 на рис. 6.25 имеет напряжение коллектора 7,38 В, этот транзистор не работает и может быть неисправен. Кроме того, если напряжение в этой точке упадет до 4 В. можно подозревать, что транзистор закорочен.

Рис. 6.25. Номиналы компонентов и рабочие напряжения типичной стерео системы

Когда выходной сигнал запускающего транзистора Q15 имеет низкий уровень, можно предполагать, что неисправен развязывающий конденсатор эмиттера. Проверьте это. шунтируя его другим конденсатором такой же величины. Если изменилась величина сопротивления одного из резисторов, изменится и смещение транзистора, что в свою очередь влияет на выходной сигнал.

Резисторы можно протестировать, измерив величину сопротивления вне схемы. Если резисторы не находятся в пределах допуска, то их следует заменить. Однако, извлечение транзисторов из схемы для проверки достаточно трудоемкая задача, и обычно резистор не меняет своей величины, если он не перегревался вследствие чрезмерного тока. В таком случае он часто выглядит поврежденным или плата вокруг него кажется потемневшей или обугленной.

Если на усилитель не поступают сигналы, можно предполагать, что произошел обрыв в разделительном конденсаторе. Трансформатор Т2, который действует как разделитель, может полностью отключить канал, если он закорочен.

Часто закороченный трансформатор обуглен, и это можно легко узнать по запаху. Используя омметр, следует выяснить сопротивление каждой половины вторичной обмотки. Оно должно составлять 16,3 Ом. Закороченная катушка имеет сопротивление, близкое к 0. Если в канале высокие искажения или низкая громкость, можно подозревать неисправность Q21 и/или Q22. Даже если только один из этих транзисторов неисправен, замените оба аналогичной парой. Для хорошего воспроизведения сигнала эти транзисторы должны иметь одинаковые параметры.

Помните, что заменяя мощные транзисторы, необходимо всегда использовать теплоотвод и изолирующие слюдяные прокладки. При необходимости нанесите также теплопроводящую пасту, как показано на рис. 6.26.

Рис. 6.26. Пример правильной установки выходного транзистора

В любом случае радиоприемник следует обслуживать в мастерской и правильно подключать к соответствующему источнику питания с хорошим фильтром. Автомобильный радиоприемник подключайте к источнику 12 В постоянного тока и не меньше, поскольку электрическая система автомобиля обычно работает при напряжениях между 12 и 13 В. Помните о необходимости аккуратно располагать провода.

При обслуживании приемника никогда не отключайте динамики, это позволит выявить звуковые эффекты.

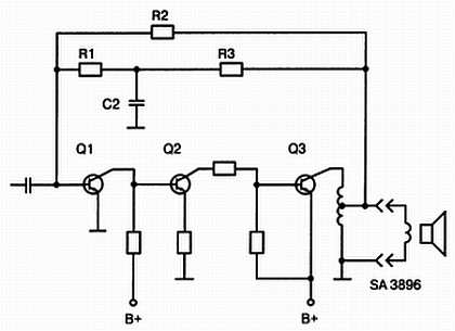
На рис. 6.27 показан типичный трехкаскадный усилитель, который обычно используется в радиоприемниках. Если Q3 потребляет чрезмерный ток, это заставит Q1 работать с большей нагрузкой. Напряжение коллектора Q1 уменьшится, поскольку Q1 потребляет больший ток. Поскольку напряжение коллектора Q1 снижается, это в свою очередь вызовет уменьшение проводимости Q2 и Q3. Вместе эта схема будет давать слабый выходной сигнал и большие искажения. Замена выходного транзистора Q3 решит проблему.

Рис. 6.27. Типичный трехкаскадный усилитель

Сервисное обслуживание черно-белого телевизора

Телевизоры и мониторы компьютеров имеют очень сходную конструкцию. Поскольку каждый каскад телевизионного приемника и монитора выполняет соответствующую функцию, по определенным симптомам можно легко диагностировать неисправность. Качество видео- и звукового сигнала можно использовать для определения неисправности каскада. Вам понадобится вольтметр, осциллограф или оба прибора, а иногда и другое специализированное оборудование для тестирования телевизионных устройств. Напряжения и сигналы в критических точках проверяются по схемам изготовителей.

Когда необходимо проверить много каскадов, используйте метод половинного разделения. Проверьте сигнал посередине, между исправным каскадом и выходом. Если результат правильный, двигайтесь вперед к следующему каскаду, который расположен посередине между прежней тестовой точкой и выходом. Однако, если первый тест дает неверный сигнал, вы можете использовать метод разделения пополам в другом направлении до тех пор, пока неисправный каскад не будет обнаружен. Этот прием позволяет минимизировать число измерений.

Бледное изображение и слабый звук

Возможная причина слабого звука и изображения — некачественный входной сигнал. Повинна в этом может быть также система антенн, соединения кабеля компьютера или телевизора. Например, в составе системы антенн может иметь место неисправная антенна, слабые контакты, некачественные кабельные соединения, неверно направленная антенна.

Проверьте правильность поступающего сигнала с помощью измерителя уровня сигнала или замены другим телеприемником. Если система антенн исправна, проблема может быть связана с переключателем телеканалов. В старых механических переключателях выбор каналов осуществляется изменением частот генератора за счет вращения катушки. Нужно проверить правильность расположения катушки. Обычно вы не можете почти ничего сделать для исправления таких селекторов каналов на месте.

Чтобы убедиться в отсутствии сигнала вращайте регуляторы контрастности и яркости. Если селектор каналов работает нормально, проблема может быть в схеме промежуточной частоты, видеодекодере или схеме автоматической регулировки усиления. Все эти каскады одинаковы для каналов звука и изображения, поэтому проблемы могут быть связаны с неисправным транзистором, изменением величины сопротивления или низким напряжением питания.

На рис. 6.28 показана старая схема усилителя промежуточной частоты (УПЧ) на биполярных транзисторах.

Рис. 6.28. Типичная схема усилителя промежуточной частоты

УПЧ состоит из трех каскадов промежуточной частоты, контура выделения звуковых частот и детектора, а также видеодетектора, заграждающих фильтров для устранения несущих сигналов соседних каналов. Тестируя телевизионный приемник, проверьте сначала схему, а затем, как показано, напряжения постоянного тока и сигналы.

Например, если обнаружено аномальное напряжение коллектор-эмиттер, это показывает, что или неисправный компонент находится в схеме коллектора или изменилась проводимость транзистора по току.

Если выяснится, что транзистор и цепь коллектора исправны, значит, имело место изменение напряжения смещения перехода база-эмиттер, что может быть результатом изменения величины сопротивления резистора или утечки конденсаторов в схеме базы или эмиттера.

Обратите внимание, что схема автоматической регулировки усиления управляет смещением первого каскада промежуточной частоты. Если схему АРУ неисправна, она может уменьшить коэффициент усиления каскадов промежуточной частоты и стать причиной бледного изображения.

Хорошее изображение, слабый звук

Если изображение хорошее, а звук слабый и искаженный, причина может находиться в усилителе звуковой промежуточной частоты, детекторе ЧМ, усилителе, громкоговорителе. Детектор ЧМ является наиболее вероятным источником проблемы.

Сначала проверьте правильность напряжения и формы сигнала детектора ЧМ. Если параметры соответствуют спецификациям изготовителя, значит, проблема заключается в динамике или усилителе. Простой способ тестирования звукового каскада требует увеличения громкости и проверки наличия шума. Когда шум при увеличении громкости также возрастает, это значит, что выход усилителя и динамик работают. В таком случае ищите проблему в предыдущем каскаде или детекторе ЧМ, а также в усилителе звуковой промежуточной частоты.

Бледное изображение при нормальном звуке

Изображение бледное, но сопровождается нормальным звуком и ярким экраном — каскадами, которые могли повлиять на изображение, являются система антенн, усилитель высокой частоты, конвертор, генератор, усилитель промежуточной частоты, видеодетектор, система автоматической регулировки усиления и. что наиболее вероятно, видеоусилитель. Проблема может заключаться в уменьшении напряжения от источника. Другой возможной причиной является видеодетектор, который представляет собой диод CRA55 на выходе усилителя промежуточной частоты, как показано на рис. 6.28.

Отсутствие изображения при нормальном звуке

На экране телевизионного приемника нет изображения, а только чистый растр — значит, дефект находится в каскадах до выделения звука. Однако возможно, что неисправность возникла в схеме видеоусилителя. Если на экране нет помех типа «снег»», проблема, скорее всего в видеодетекторе или каскаде усилителя промежуточной частоты. В противном случае из строя, вероятно, вышел усилитель высокой частоты в селекторе каналов или неисправна система антенна/кабель (рис. 6.29).

Рис. 6.29. Телевизионный приемник с помехами типа «снег»

Для того чтобы определить, находится ли поломка в селекторе каналов или системе антенна/кабель, просто возьмите исправный телевизор. Если помехи исчезнут, значит, проблема в тюнере. Если нет, то проблема в антенне или линии передачи. Часто к изображению с помехой типа «снег» приводит неисправный усилитель высокой частоты. Многие более старые переключатели каналов содержат серебряные контакты, которые со временем окисляются и загрязняются. Если периодическое изменение положения ручки настройки тюнера приводит к подергиванию изображения, то следует очистить контакты тюнера специальным средством. Снимите крышку тюнера и нанесите аэрозольное средство на контакты, повернув селектор пять раз в одном направлении и пять раз в другом направлении.

Более новые устройства содержат модули, которые состоят из многих секций. Часто заменяется весь модуль. В отличие от старых вращающихся тюнеров, модули с кнопочным управление в случае загрязнения, изношенности, неисправности следует заменять.

Не исключайте возможность неисправности в кабелях. Проверьте кабель на короткое замыкание и обрыв, если у вас есть сомнения в его качестве, замените компонент при необходимости.

Звук нормальный, но нет растрового изображения

Если нет растрового изображения, это означает, что в секции питания высокого напряжения возникла неполадка. Могут быть проблемы в каскаде отклонения по горизонтали, например, в строчном трансформаторе или демпфере. Проверьте высокое напряжение соответствующим пробником, чтобы определить, есть ли оно на аноде электронно-лучевой трубки. Будьте осторожны, поскольку может возникнуть опасная дуга.

Проблема может быть в трубке. Но если напряжение постоянного тока недостаточное, проверьте напряжение переменного тока от строчного трансформатора. Более новые схемы могут иметь на этом каскаде только напряжение постоянного тока. Сравните положительные и отрицательные напряжения постоянного тока в схеме со значениями, указанными в руководстве по обслуживанию. Появление дуги голубого цвета показывает напряжение переменного тока. Напряжения постоянного тока приводят к возникновению дуги белого цвета. Если на строчном трансформаторе появляется дута, это значит, что неисправен выпрямитель высокого напряжения. В противном случае, это может означать неисправный строчный трансформатор или схему горизонтального отклонения луча.

Другая возможная причина отсутствия растрового изображения заключается в неисправном селекторе каналов или каскаде промежуточной частоты. При этом передаются только сигналы черного, экран остается темным.

Трубка для вывода изображения, как и любая другая электронно-лучевая трубка, работает по принципу термоэлектронной эмиссии. Слабая эмиссия приводит к расфокусированию трубки и образованию оттенка серебряного цвета. Для того чтобы простым способом выявить слабую эмиссию, увеличьте яркость изображения регулятором. Если картинка становится серебристой и несфокусированной по сравнению с выключенной яркостью, можно считать, что трубка испорчена или постепенно выходит из строя. При отсутствии высокого напряжения проблема заключается в выпрямителе высокого напряжения, демпфере, схеме отклонения по горизонтали или генераторе строчной развертки.

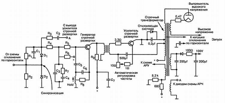
Найдите генератор строчной развертки, схему отклонения по горизонтали, трансформатор строчной развертки, демпферный диод (рис. 6.30).

Рис. 6.30. Типичная схема системы стройной развертки

Перед проверкой высоковольтного выпрямителя или трансформатора строчной развертки необходимо разрядить трубку. Используя провод с зажимом типа «крокодил», подключите один вывод к шасси, а другой — к жалу отвертки. Анод представляет собой проводник под изолирующей прокладкой из похожего на резину материала. Изолируйте выпрямитель или трансформатор и проверьте на обрыв. Проверьте состояние выпрямителя, или просто используйте диод для замены. Протестируйте сопротивление строчного трансформатора с помощью омметра. Помните, что для получения высокого напряжения генератор строчной развертки должен работать, проверьте выход генератора.

Категорически не следует превышать необходимый уровень высокого напряжения, иначе может возникнуть нежелательное рентгеновское излучение. Хотя для защиты от рентгеновских лучей часто используются размагничивающие экраны и другие устройства, утечки, тем не менее, могут возникать. Проверяйте высокое напряжение точным прибором. Некоторые специалисты проводят тесты, изменяя положение регулятора яркости между максимальным и минимальным значением. Таким образом можно убедиться, что не превышается величина максимального напряжения и схема правильно отрегулирована.

Звук нормальный, но нет синхронизации изображения

О том, что потеряна горизонтальная синхронизация, обычно называемая сбоем строк, свидетельствуют широкие наклонные полосы на экране (рис. 6.31).

Проверьте управление отклонением по горизонтали и убедитесь, что оно правильно настроено. Если это так, проблема заключается в генераторе строчной развертки. Когда он перестает работать, то импульсы запуска на горизонтальный выход или на катушку отклоняющей системы не поступают.

Рис. 6.31. Сбой по горизонтали

Звук нормальный, но имеет место сбой строк и уменьшенная ширина изображения

Когда имеет место сбой изображения или поперек экрана проходят широкие наклонные полосы, или изображение перемещается по вертикали, сначала проверьте правильную установку регуляторов по вертикали и горизонтали. Другая возможная причина заключается в неисправности схемы выделения сигналов синхронизации или в каскаде усилителя синхросигналов.

Возможно, что неполадки возникли в системах строчной и вертикальной развертки (рис. 6.32). Она состоит из генератора развертки по вертикали, схемы запуска, выходного каскада вертикальной развертки, связанного с отклоняющей системой.

Рис. 6.32. Типичная схема системы вертикальной развертки

Звук нормальный, но изображение смещается по вертикали и складывается, высота изображения уменьшена

Если изображение перемещается в вертикальном направлении, вероятная причина заключается в неисправности генератора вертикальной развертки (рис. 6.33).

Рис. 6.33. Другие неисправности, связанные с системой вертикальной развертки

Когда генератор прекращает вырабатывать сигналы, то не будет вертикальной развертки, и все, что можно увидеть на экране, это яркая горизонтальная линия. Проблема заключается в слабом выходном сигнале вертикальной развертки, если высота картинки уменьшилась,

Кроме того, можно предположить еще несколько вариантов причин неисправности: изменение смещения генератора или выходного каскада, низкое напряжение постоянного тока, короткое замыкание или обрыв в компоненте (см. рис. 6.32). Если наблюдается хотя бы частичная картинка, то генератор и выходной транзистор вряд ли закорочены.

Однако, если на экране видна только одна горизонтальная линия, тогда можно предполагать короткое замыкание генератора или выходного транзистора. В этом случае вероятной причиной является неисправный компонент, возможно С306, С308, или R310. Например, если закорочен С306, тогда прерывается процесс формирования пилообразного сигнала и изменяется смещение Q302, что уменьшает усиление и генерацию.

В том случае когда в С306 обрыв, картинка «складывается» с белой полосой и сжатыми строками в нижней части экрана. Один из способов проверки этого компонента заключается в шунтировании конденсатора С306 исправным (или с помощью блока замены конденсаторов) при включенном телеприемнике. Если восстанавливается нормальное изображение, то проблему можно считать локализованной. Проверка напряжения коллектора Q302 в этой схема покажет низкое напряжение, поскольку конденсатор С306 оборван и не подает на коллектор необходимый заряд.

Если изображение имеет уменьшенный размер по вертикали, а также трапециевидные искажения, вероятная причина заключается в неисправной схеме отклонения или в схеме коррекции подушкообразных искажений (для цветного телевизора). Обратите внимание: проблема здесь не в генераторе вертикальной развертки или выходном каскаде.

Для того чтобы определить, что является причиной перемещения изображения но вертикали и сбоя по горизонтали: генератор или система синхронизации, можно выполнить простой тест.

Если картинка появляется при изменении положения регулятора генератора, но не удерживается, то проблема в схеме синхронизации. Неисправный диод в схеме автоматической регулировки частоты (АРЧ) часто вызывает сбой изображения по горизонтали. Обратитесь к рис. 6.30, где показан пример диодов АРЧ в схеме строчной развертки. Если в схеме произошел обрыв С5, то напряжение по горизонтали снижается, это уменьшает ширину изображения (см. рис. 6.30).

Когда транзистор генератора строчной развертки или резистор 3,3 кОм закорочен, то напряжение не будет подаваться на схемы горизонтальной развертки. В новых моделях телевизоров можно заменит!» целиком модуль или плату.

Недостаточное отклонение по вертикали может быть следствием неисправного генератора, выходного транзистора или ИМС. Обрыв развязывающего конденсатора или резистора эмиттера может стать причиной недостаточного усиления, что приведет к уменьшению высоты картинки. Имейте в виду, что трапециевидные искажения обычно вызваны неисправностью в отклоняющей системе, а не в схеме развертки по вертикали. Их можно устранить, слегка ослабив отклоняющую катушку и направив ее в нужном направлении.

Не затягивайте слишком сильно отклоняющую катушку, вы можете легко повредить шейку трубки.

Нормальное изображение, слабый звук

Если изображение нормальное, но нет звука, проверьте усилитель промежуточной частоты, детектор ЧМ и каскады усилителя низкой частоты, может быть также неисправна катушка динамика.

Слабый звук предполагает неправильную регулировку или уход частоты гетеродина из-за изменения параметров компонентов. Поскольку в этот процесс вовлечены многие каскады, для локализации неисправного используйте метод поиска с половинным разделением. Ищите неисправный транзистор, ИМС или модуль в секции обработки звука. Изменение параметров компонентов или неисправный кабель в каскадах обработки звукового сигнала могут повлиять на коэффициент усиления усилителя. Искажение звука может быть вызвано неисправностью согласующего конденсатора между каскадами.

Телевизор не подает признаков жизни

Как и в случае с радио, если телевизор совсем не работает, проверьте источник питания. К числуу возможных причин неполадок относятся: сгоревший плавкий предохранитель, блокиратор включения при снятом кожухе, обрыв шнура питания, обрыв или короткое замыкание в кабеле, неисправный компонент: выключатель питания, трансформатор, диод или выпрямитель, термистор, модуль ИМС источника питания.

Сервисное обслуживание цветного телевизора

На студии сцена, которая предназначена для демонстрации на телевидении, снимается тремя отдельными камерами, каждая их которых воспринимает только один из трех первичных цветов (красный, синий или зеленый). В дополнение к основным цветам могут формироваться дополнительные: желтый, оранжевый, бирюзовый, пурпурный. Различные комбинации дадут любой цвет, воспринимаемый человеческим глазом. Оттенки и варианты сами являются отдельным цветом. Насыщенные цвета яркие и сильные. Недостаток насыщения выражается в бледном слабом цвете. Цветность определяет комбинацию оттенка и насыщения. Яркость определяет воспринимаемую яркость изображения.

Три камеры сканируют сцену одновременно. Первичные цвета — красный, синий и зеленый — подаются на видеокодер передатчика, который формирует сигнал Y, или яркость, и цветность, или сигналы I и Q. Сигнал Y содержит соответствующие пропорции красного, синего и зеленого, и он может воссоздать нормальный черно-белый сигнал, который используется для модуляции несущей. Сигналы цветности I и Q используются для модуляции поднесущей цвета 3,58 МГц, которая подавляется в процессе модуляции. Комплексный сигнал содержит: несущую, Y (или яркость), сигналы цветности (I и Q) а также сигнал аудио ЧМ.

Если сигнал принимается черно-белым (монохромным) приемником, выделяется и обрабатывается только сигнал Y. Сигналы цветности I и Q не могут быть приняты и обработаны, поскольку у приемника нет генератора 3,58 МГц, необходимого для восстановления сигналов I и Q.

Блок-схема узла телевизионного приемника, связанная с воспроизведением цветного изображения, показана на рис. 6.34. Сигнал цвета поступает от видеоусилителя на усилитель цветности, где сигнал усиливается. Обратите внимание, что после усиления видеосигнала сигнал Y доступен сразу после задержки 1 мкс, так что сигнал Y и сигналы I и Q поступают на ЭЛТ в одно время. Обработка сигналов I и Q требует около 1 мкс дополнительного времени.

Рис. 6.34. Блок-схема секции воспроизведения цветного изображения телевизора

После усиления цветового сигнала, он передастся на полосовой усилитель 2–4,2 МГц, который отделяет информацию сигналов I и Q от информации сигнала Y, после чего она передастся на детектор I и детектор Q. На вход этих детекторов поступает сигнал 3,58 МГц от кварцевого генератора, который управляет работой детектора. Имейте в виду, что сигнал генератора 3,58 МГц смещается по фазе на 90° на передатчике для разделения различных сигналов.

После выделения сигналов I и Q, они передаются на соответствующие низкочастотные фильтры и обрабатываются фазовым инвертором для положительных и отрицательных цветовых сигналов, которые формируются следующим образом:

♦ зеленый = — I — Q + Y;

♦ синий = — I + Q + Y;

♦ красный = I + Q + Y.

Сигналы I, Q, Y складываются в схемах сумматоров цвета, где номиналы резисторов обеспечивают надлежащую пропорцию каждого сигнала. Каждый цветовой сигнал затем передается на соответствующую сетку ЭЛТ для управления интенсивностью луча. В каждой схеме сумматора установлен подстроечный резистор, который позволяет изменять содержание каждой составляющей по отношению к другим составляющим.

Кварцевый генератор поднесущей недостаточно точен для обеспечения правильного выделения цветовых сигналов. Поэтому при передаче цветового сигнала его образец помещается на задней площадке гасящего импульса, как показано на рис. 6.35.

Рис. 6.35. Гасящий импульс строчной развертки с задней площадкой

Усилитель сигнала цветовой синхронизации получает часть сигнала и посылает его на фазовый детектор. Фазовый детектор сравнивает сигнал 3.58 МГц с сигналом цветовой синхронизации. Если сигналы совпадают, сигнал постоянного тока посылается на модулятор на реактивном сопротивлении, который устанавливает точную синхронизацию сигналов.

Фазовый детектор посылает также сигнал выключения канала цветности. Задача этого сигнала заключается в предотвращении появления какого-либо цветового сигнала при работе в монохромном режиме. Пока выполняется такой режим, поступает сигнал выключения канала цветности, затем этот сигнал выключается. Когда нет сигнала цветовой синхронизации, как это имеет место при монохромном вещании, фазовый детектор посылает сигнал постоянного тока, который отключает полосовой усилитель.

Корректное воспроизведение цвета требует неискаженных сигналов цветности и яркости. Любые дефекты, которые искажают черно-белое изображение, будут влиять и на цветное изображение. Общая локализация проблем с цветом может быть выполнена в терминах растрового изображения и качества монохромного изображения. Хорошее растровое изображение показывает нормальные напряжения постоянного тока, качественная монохромная картинка является признаком нормального сигнала Y и соответствующего напряжения постоянного тока на трубке.

Отсутствие цвета

Если нет цвета, ищите неисправную ИМС или модуль в каскадах обработки сигналов I и Q. Может быть неправильно настроена или неисправна регулировка сигнала выключения канала цветности.

Может быть также неисправен полосовой усилитель. Проверьте наличие сигнала 3,58 МГц и сигнала цветовой синхронизации на генераторе и поднесущей частоты.

Слабый или тусклый цвет

Отбое или выцветшее изображение может возникать в результате неправильно настроенного экрана и схемы запуска, а также смещения на трубке. Частично вышедший из строя транзистор или ИМС в каскадах обработки сигналов I и Q, или дефекты в полосовом усилителе могут также стать причиной этой неисправности. Возможно недостаточно точно настроены селектор каналов и каскады промежуточной частоты, что также может вызвать указанную неисправность. Проверьте наличие сигнала 3,58 МГц и сигнала цветовой синхронизации на генераторе и усилителе поднесущей.

Доминирующий цвет на экране

Если на экране доминирует синий цвет, возможная причина может заключаться в неправильно настроенных схемах усилителя зеленого и красного цветов, или некорректных установках регуляторах экрана.

Когда доминирует красный цвет, следует искать неправильные настройки в каналах обработки синего и зеленого. Возможно также, что неисправна трубка.

Если некоторые цвета более яркие, чем другие, обычно проблема заключается в неправильно настроенном экране или схемах управления цветом.

Сигнал выключения канала цветности

Сигнал выключения канал цветности отключает усилитель цветности во время черно-белой передачи. Неисправность схемы генерации этого сигнала вызывает цветовой шум, который называется «конфетти», он похож на помехи типа «снег», но с более крупными цветовыми пятнами. В этом случае следует проверить настройку или схему генерации сигнала отключения цветности.

Цветные полосы

Другой типичной проблемой цветных телевизоров является присутствие полос на изображении. Обычно причиной возникновения этой проблемы являются реактивный транзистор, схема автоматической подстройки частоты или неисправная схема синхронизации. Многие из этих схем находятся в интегральной микросхеме, которая называется цветовым процессором, поэтому следует заменить эту микросхему или весь модуль.

Другие проблемы цвета

Картинка, которая имеет черно-белый оттенок, говорит о нарушении чистоты цвета или что трубка нуждается в размагничивании. Большинство телевизоров и мониторов имеют автоматическое размагничивание. Однако, если оттенки цвета меняются при изменении положения изображения, проверьте настройки чистоты цвета.

Если цвета неправильно выделены, проверьте сведение.

Плохая фокусировка говорит о неисправности фокусного выпрямителя или схемы фокусировки. Сначала проверьте выпрямитель, затем остальные компоненты схемы. Может быть неисправен узел управляющей панели, кабель, штырьковые разъемы, блок развертки.

Если цвета размазаны, проверьте, не произошла ли потеря сигнала Y, или не возникла ли неисправность в системе видеоусиления.

Сведение лучей

Потребность в сведении лучей постепенно уменьшается, поскольку большинство современных приемников снабжены соответствующей схемой. Еще одно сведение лучей может быть необходимо, когда новая трубка устанавливается в телевизор. Стандартная процедура описана в руководстве по техническому обслуживанию. Обычно общее сведение лучей заключается в настройке правильного размера изображения, фокуса, линейности. Яркость также настраивается на определенном уровне. Обычно для этой процедуры используется генератор точек, полос и сетчатого поля.

Настройка чистоты цвета

Выключите пушки синего и зеленого сигналов и переместите отклоняющую катушку вперед. Настройте магниты чистоты так, чтобы красный луч сфокусировался точно в середине экрана. Теперь отведите катушку назад, чтобы растр стал полностью красным.

Статическое сведение

Включите зеленую пушку. Настройте магниты статического сведения красного и зеленого так, чтобы два луча слились в центре экрана и образовали желтую точку. Теперь включите синюю пушку и соедините три луча в центре экрана для формирования белого цвета.

Динамическое сведение

Настройте каждый динамический регулятор на сведение в верхней части, нижней части и на сторонах трубки. Прежде, чем вы завершите полное сведение, важно настроить картинку на наиболее качественное получение серой шкалы, которая обеспечивает оптимальный баланс черного и белого. Когда телевизор включен, а цвет выключен, настройте регуляторы красного, синего и зеленого для получения серого растрового изображения.

Последний шаг заключается в настройке регуляторов экрана. Установите переключатель в рабочее положение. При этом по центру экрана появится горизонтальная линия. Поверните регуляторы цвета по часовой стрелке, а затем медленно настройте каждый из них так, чтобы цвет был едва виден.

Если при работе телевизора сведение не сохраняется, причина может заключаться в неисправном выпрямителе сведения.

Техническое обслуживание телевизионных приемников последних моделей

Материал этой главы касается общей теории работы телевизора и ориентирует вас на поиск наиболее вероятных неисправностей в блоках. Большинство из приведенных схем относятся к более старым телевизионным приемникам.

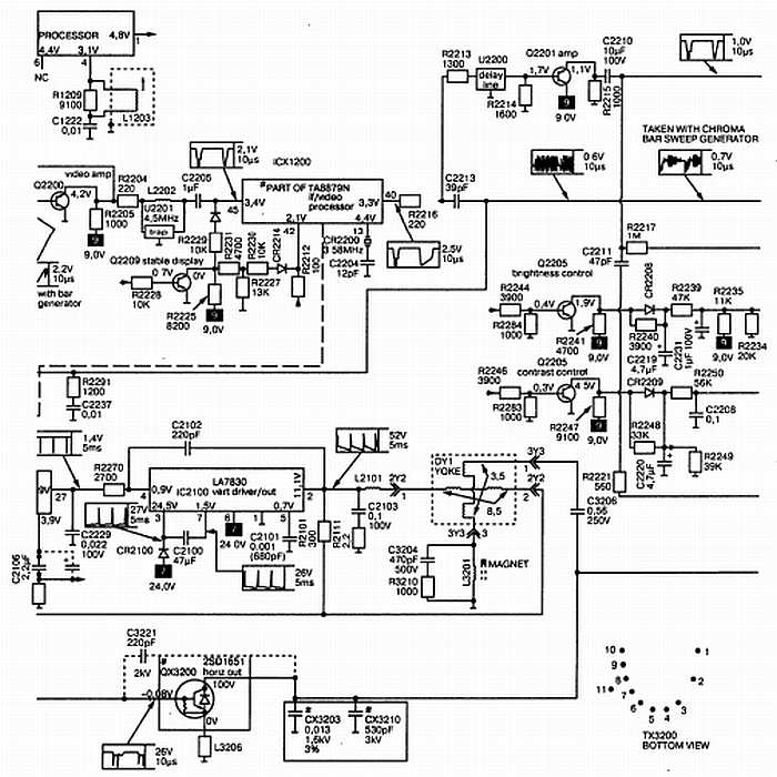
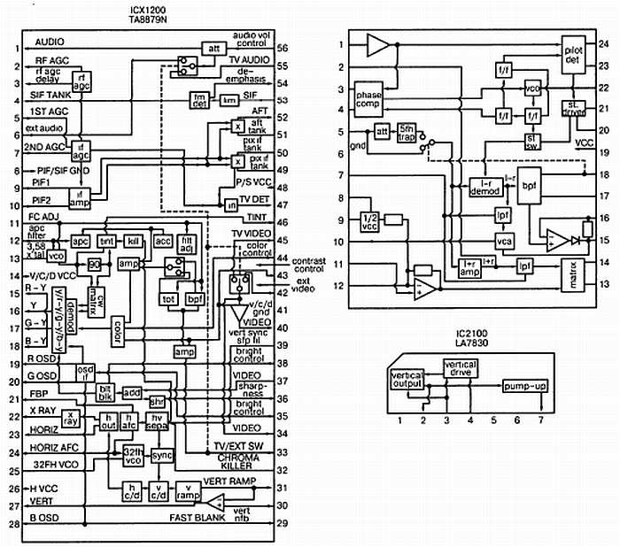
В современных телевизорах меньше отдельных полупроводниковых компонентов. Целые секции телевизора: тюнер, усилители видеосигнала и промежуточной частоты, блоки развертки, выходные каскады звукового сигнала и др. выполняются в виде интегральных схем (рис. 6.36).

Рис. 6.36. Блок-схема компонентов телевизора ICX1200

Телеприемник, представленный на рисунке, содержит усилители промежуточной частоты, видеоусилители, видеодетектор, детектор аудио ЧМ, генератор вертикальной и строчной развертки, и все это в одной ИМС!

Это не означает, что ИМС — единственный компонент, который может быть неисправен. Каждая ИМС соединена со многими периферийными компонентами. Для управления всей системой используется также микропроцессор.

В течение более 50 лет SAMS Photofacts поставляет техническую документацию по бытовой электронике для профессиональных специалистов сервисного обслуживания и электронщиков-любителей, которые увлекаются ремонтом оборудования. Обратите внимание, как распределены различные функциональные схемы (рис. 6.37).

Рис. 6.37. Схема секции усиления промежуточной частоты и обработки видеосигналов и части секции развертки

Рис. 6.37. Схема секции усиления промежуточной частоты и обработки видеосигналов и части секции развертки

Указаны формы сигналов и уровни напряжения постоянного тока для всех критических точек схемы. Большинство слаботочных каскадов обработки сигналов выполнены в виде одной ИМС, а усиление мощности и буферизация сигналов между каскадами осуществляются схемами с использованием транзисторов. Обратите внимание, что выходной каскад вертикальной развертки выполнен в виде отдельной ИМС, а выходной каскад строчной развертки — в виде двухкаскадной схемы с использованием мощных транзисторов.

Сервисное обслуживание современного телевизора требует знаний о прохождении сигнала для прогнозирования, наиболее вероятного источника проблемы, внутри которого можно с помощью осциллографа попытаться найти точки с неправильной формой сигналов. Когда локализована проблемная область, измерения с помощью вольтметра постоянного тока часто позволяют определить неисправный компонент.

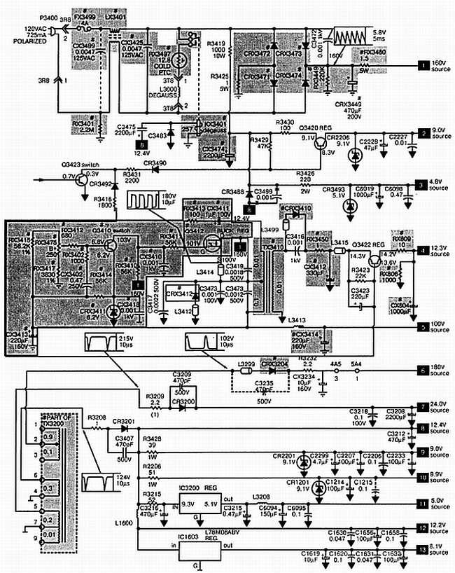
Распространенной проблемой при ремонте современных телевизоров является блок питания. Старые приемники снабжены простыми линейным источником питания с несколькими регулируемыми напряжениями, подаваемыми на различные секции телевизора. Новейшие модели используют схему источника питания постоянного тока для генерации нескольких первичных напряжений питания, которые используются для секции генератора строчной развертки. Полученные на генераторе колебания снимаются с вторичной обмотки строчного трансформатора и используются для генерации других напряжений схем телевизора (рис. 6.38).

Рис. 6.38. Источник питания телевизионного приемника

Обратите внимание на обмотки трансформатора ТХ3200 (выходной трансформатор строчной развертки) в нижнем левом углу. Он представляет проблему для специалиста при полностью неработающем телеприемнике. Для функционирования генератора источник питания должен быть в порядке, но и источнику питания для работы необходим генератор. Поиск неисправного компонента в такой замкнутой системе — нелегкая задача! Каждый телевизор имеет свои особенности, но обычно руководства по обслуживанию описывают процедуру локализации проблем источника питания.

Руководства по обслуживанию

Большинство руководств по обслуживанию представляют собой комбинацию схем и диаграмм прохождения сигналов. Эти диаграммы помогают быстро найти неисправные компоненты с помощью схем и контрольных точек. Например, при поиске неисправностей системы видеопроекции используется диаграмма, показанная на рис. 6.39.

Рис. 6.39. Блок-схема поиска

Начните с первого этапа диаграммы, проверив наличие напряжения 120 В переменного тока на контактах 1–3. Если напряжения нет, проверьте плавкий предохранитель. В противном случае протестируйте напряжение на контактах 6, 4, 3, 1. Выполните ремонтные процедуры, если потребуется, например, замените ИМС, кабели, платы ИМС или сборки, или исправьте плохие соединения.

Схемы и блок-схемы также являются обычным вспомогательным средством при поиске неисправностей (рис. 6.40).

Рис. 6.40. Типичные схема и блок-схема

Они помогают специалисту провести необходимые измерения в указанных точках. Такие схемы обычно сопровождаются диаграммой прохождения сигналов, чтобы специалист мог проследить логическую последовательность действий для локализации неисправности. Большинство компаний-изготовителей проводят тщательную техническую подготовку и выпускают сервисные руководства. которые являются важным вспомогательным средством при ремонте телевизоров и других электронных устройств.

Узлы селекторов каналов в большинстве современных телевизоров выполнены в виде ИМС обработки высокой частоты с цифровым или микропроцессорным управлением с периферийными компонентами, которые образуют цепи RLC для регулировки. Если обнаружено, что узел обработки высокой частоты неисправен, он в большинстве случаев не ремонтируется, а заменяется. Обычно он представляет собой отдельный модуль в защищенном корпусе. При неисправности микропроцессора его также следует заменить.

Эти телевизионные приемники все еще производятся таким способом, который допускает их ремонт. Телевизоры с использованием печатных плат являются стандартом в течение последних 30 лет. ИМС выполняются в корпусах с двумя рядами выводов, что позволяет заменять их, как это описано в главе 7.

Другие компоненты: конденсаторы, транзисторы, диоды, можно также легко заменить. Таким образом, телевизоры все еще относительно ремонтопригодны. В начале XXI в. цифровые технологии телевидения высокого разрешения сделают эти телеприемники устаревшими. Появились дисплеи, основанные на совершенно иных технологиях, которые заменяют ЭЛТ. Это означает, что больше не будет необходимости в сильных магнитных полях для отклонения луча. С уменьшением потребности в компонентах высокой мощности для управления работой дисплеев можно ожидать, что все большая часть схем будет выполняться в виде специализированных ИМС.

Компоненты для поверхностного монтажа

Ремонтируя компоненты, помните, что технология развивается. Например, в 1970-е годы многие шасси изготавливались со штампованными металлическими основаниями и выступами и затем выполнялись соединения комбинации ламп и транзисторов с помощью ручной пайки паяльниками мощностью 200 Вт.

В результате получались так называемые «гибридные» транзисторно-ламповые схемы. Полупроводниковые приборы вызвали необходимость применять паяльники 40 Вт, поскольку ИМС и компоненты очень близко располагаются на печатных платах. Многие современные схемы представляют собой миниатюрные устройства для поверхностного монтажа или чипы — крошечные блоки, которые припаиваются к модулям из металлической фольги. Эти приборы чрезвычайно хрупкие, их можно легко повредить при неверном движении или перегреве.

Резисторы и конденсаторы также миниатюризируются и часто изготавливаются с очень маленькими основаниями из пленки. Приборы для поверхностного монтажа, интегральные схемы, транзисторы, диоды и другие хрупкие компоненты требуют специальных теплочувствительных инструментов и оборудования. Необходимы паяльные станции с контролируемым нагревом 25 Вт с применением трубчатого припоя 0,3 мм.

При работе с приборами поверхностного монтажа и другими миниатюрными компонентами нужны крошечные микропинцеты, стоматологические иглы и ювелирные отвертки. Снимая такой прибор, захватите его пинцетом и аккуратно покачивайте его, нагревая припой на концах выводов. Когда контакты ослабнут, мягко отделите прибор. Не рекомендуется повторно использовать миниатюрный прибор, извлеченный из схемы. Аккуратно нагрейте выводы миниатюрной ИМС и поднимите ее, используя стоматологическую иглу. Аналогично, при замене компонентов, направляйте их пинцетом и осторожно припаивайте.

Профилактическое техническое обслуживание

Неисправности звукового оборудования могут очень часто быть непосредственно связаны с неправильным использованием. Стереоустройства не следует включать на полную громкость в или прослушивать записи в таком режиме в течение очень длительного времени. Нагревание может вызвать преждевременный выход из строя динамиков и выходных каскадов усилителя. Никогда не включайте стерео оборудование без динамиков или с непредусмотренным числом этих компонентов. Импеданс динамиков всегда должен быть согласован с импедансом выходных усилителей, иначе может произойти поломка прибора.

Периодически прочищайте и размагничивайте магнитофонные головки. Это не только предотвратит возникновение неисправностей, но и повысит удовольствие от прослушивания.

Телевизоры, так же, как и другие типы приемников, следует использовать аккуратно. Не злоупотребляйте переключением каналов. Сохраняйте правильную настройку органов управления и заменяйте Сломанные детали.

Периодическая чистка приемника может нередко предотвратить возникновение неисправности. Загрязненные схемы могут привести к увеличению тепла, усиливая износ компонентов. Кроме того, пыльная, грязная электронно-лучевая трубка может вызвать дуговой разряд высокого напряжения и недостаток яркости. Каждое шасси следует регулярно очищать струей сжатого воздуха или пылесосом.

Не допускайте перегрева телевизора или контакта с влагой. И тепло и влага могут разрушить компоненты схемы. Кроме того, сильная влажность воздуха (в подвалах и т. п.) может вызвать образование дугового разряда. Не устанавливайте телевизор вблизи нагревательных систем. Не накрывайте телевизор декоративными материалами, которые могут помешать нормальной вентиляции.

Помните о мерах предосторожности. Всегда устанавливайте на место щиты и экраны после проведения технического обслуживания. Не заменяйте полярную вилку на вилку без фиксированного положения контактов. Могут случаться сильные удары током. После пайки проверьте на наличие брызг припоя, холодную пайку или поврежденную изоляцию.

Проверяйте возможную утечку переменного тока на открытых металлических частях — корпусах приемников, ручках управления и т. д. Для этих целей можно использовать вольтметр переменного тока с резистором 1500 Ом х 10 Вт и шунтирующим конденсатором 0,15 мкФ х 150 В между металлической деталью и землей. Значения выше 0,75 В (или 0,5 мА переменного тока) говорят о потенциальной опасности и необходимости принятия мер.

Вопросы для самоконтроля

Выберите правильный ответ:

1. Звуковая частота находится в диапазоне:

а) 400-40 000Гц;

б) 20–20 000 Гц;

в) 100-10 000 Гц;

г) ничего из перечисленного.

2. Модулированная волна радиочастоты состоит из:

а) высокочастотная волна и несущая;

б) высокочастотная волна и радиоволна;

в) волна несущей частоты и высокочастотная волна;

г) ничего из перечисленного.

3. Какое из следующих устройств демодулирует модулированную радиоволну:

а) усилитель высокой частоты;

б) усилитель промежуточной частоты;

в) смеситель;

г) детектор.

4. В большинстве смесителей частота генератора составляет ___ частоты несущей входного сигнала:

а) меньше;

в) равна;

г) ничего из перечисленного.

5. Двухтактный усилитель требует:

а) разделитель со смещением фазы 180°;

б) инвертор со смещением фазы 90°;

в) оба: «а» и «б»;

г) ничего из перечисленного.

6. Стабилитрон, в котором предполагается короткое замыкание, можно проверить с помощью:

а) шунтирования;

б) отсоединения одного из выводов диода;

в) обхода диода;

г) ничего из перечисленного.

7. Какой каскад приемника используется для уменьшения затухания сигнала и поддержания постоянного уровня звука?

а) детектор

б) усилитель промежуточной частоты;

в) усилитель низкой частоты;

г) усилитель высокой частоты;

д) АРУ.

8. При приеме с разделением каналов монофонический приемник использует:

а) только подавленный сигнал 19 кГЦ;

б) только сигнал боковой полосы L — R;

в) только сигнал несущей L + R;

г) все перечисленные.

9. Гул в динамике чаще всего является следствием неисправного:

а) диода;

б) транзистора;

в) фильтра;

г) ничего из перечисленного.

10. Температурно-зависимые компоненты можно проверить с помощью:

а) нагревания и охлаждения;

б) постукивания;

в) шунтирования;

г) ничего из перечисленного.

11. При поиске неисправностей совершенно неработающего приемника следует проверить:

а) выключатель питания;

б) диоды источника питания;

в) плавкий предохранитель;

г) обрыв нити катода.

12. Для правильного разделения каналов разность должна составлять:

а) 5 дБ;

б) 10 дБ;

в) 20 дБ;

г) 40 дБ;

13. Грязную головку магнитофона следует очистить с помощью:

а) керосина;

б) травящего раствора;

в) изопропилового спирта;

г) любого из перечисленных.

14. Если один из транзисторов двухтактного усилителя неисправен, то следует:

а) заменить только его;

б) заменить оба;

в) «а» или «б»;

г) ничего из перечисленного.

15. Закороченный конденсатор можно проверить с помощью:

а) шунтирования

б) замены

в) обоими способами: «а» и «б»;

г) всеми указанными способами.

16. Неисправность, которая вызывает уменьшение громкости, недостаточный контроль высоких частот и искажения:

а) неисправный узел АРУ;

б) неисправный потенциометр управления громкостью;

в) грязная головка; 

г) неисправный двигатель и привод.

17. Осциллограф является эффективным средством для локализации неисправных каскадов, поскольку он может показать:

а) форму сигнала;

б) частотную характеристику каскада;

в) шум в сигнале;

г) все перечисленное.

18. Если приемник издает скрипящие, воющие или другие подобные звуки, наиболее вероятной причиной является: 

а) транзистор. 

б) фильтрующий конденсатор; 

в) разрядившаяся батарея питания; 

г) резистор.

19. Когда вы проверяете сопротивление фазоинвертирующего усилителя:

а) между общей точкой и Vcc должно быть малое сопротивление;

б) между общей точкой и землей должно быть малое сопротивление;

в) измерения сопротивления в пп. «а» и «б» должны давать разные значения;

г) измерения сопротивления в пп. «а» и «б» должны давать одинаковые значения.

20. Когда вы используете омметр для идентификации короткого замыкания, омметр должен показывать:

а) 0;

б) бесконечность;

в) 100 кОм;

г) 1 МОм.

21. Если настройка сигнала приемника ЧМ нестабильна, возможной причиной является:

а) неисправная схема АРЧ;

б) неисправная схема генератора;

в) короткое замыкание или обрыв в компоненте АРЧ;

г) все перечисленные.

22. Какие из следующих каскадов являются общими для приемников AM и ЧМ?

а) входной контур, генератор, детектор, усилитель низкой частоты;

б) усилитель высокой частоты, смеситель, усилитель промежуточной частоты, усилитель низкой частоты;

в) генератор, усилитель высокой частоты, частотный дискриминатор, детектор;

г) тюнер, усилитель промежуточной частоты, детектор, усилитель низкой частоты.

23. Детектор AM выполняет две основные функции приемника:

а) усилителя и фильтра;

б) буфера и усилителя;

в) буфера и детектора;

г) выпрямителя и детектора.

24. Один набор из 262,5 строк представляет собой:

а) поле;

б) кадр;

в) цикл;

г) интерфейсный набор.

25. Общее количество 525 строк образуют:

а) поле;

б) кадр;

в) цикл;

г) интерфейсный набор.

26. Количество кадров в секунду составляет:

а) 20;

б) 30;

в) 60;

г) 120.

27. Генератор развертки по вертикали имеет частоту:

а) 20 Гц;

б) 30 Гц;

в) 60 Гц;

г) 120 Гц.

28. Генератор строчной развертки имеет частоту:

а) 60 Гц;

б) 15750 Гц;

в) 3,58 МГц;

г) 45,75 МГц;

29. Звуковой и видеосигнал разделяются:

а) каскадом промежуточной частоты;

б) видеодетектором;

в) видеоусилителем;

г) схемой выделения сигналов цветовой синхронизации.

30. Импульсы горизонтальной и вертикальной развертки разделяются:

а) схемой АРЧ;

б) секцией высокого напряжения;

в) схемой выделения сигнала синхронизации;

г) АРУ.

31. Если и звук и изображение слабые и искаженные, наиболее вероятной причиной является неисправность:

а) АРЧ;

б) тюнера;

в) секции обработки звука;

г) секции обработки сигнала изображения.

32. Отсутствие растрового изображения часто свидетельствует о:

а) отсутствии телевизионного сигнала;

б) отсутствии видеосигнала:

в) отсутствии АРУ;

г) отсутствии высокого напряжения.

33. Горизонтальная линия в средней части экрана является чаще всего признаком неисправности в:

а) селектора каналов;

б) секции вертикальной развертки;

в) секции строчной развертки;

г) секции обработки видеосигнала.

34. Медленно поднимающиеся светлые фоновые полосы в телевизоре возникают из-за неисправного:

а) выпрямителя;

б) трубки;

в) трансформатора высокого напряжения;

г) фильтра.

35. Серебристое, нефокусированное изображение является признаком неисправности:

а) выпрямителя;

б) трубки;

в) трансформатора высокого напряжения;

г) фильтра.

36. Перегруженное изображение можно во многих случаях исправить, отрегулировав:

а) генератор вертикальной развертки;

б) генератор строчной развертки;

в) АРУ;

г) схему выключения канала цветности.

37. Характеристику ярких, сильных цветов часто называют:

а) оттенок цвета;

б) яркость;

в) насыщенность;

г) цветность.

38. Воспринимаемая яркость называется:

а) оттенок цвета;

б) яркость;

в) насыщенность;

г) цветность.

39. Наведение всех трех цветовых прожекторов на одну точку называется:

а) демодуляция;

б) конфетти;

в) расфокусирование;

г) сведение лучей.

40. Цветные конфетти можно устранить, отрегулировав:

а) усилитель сигнала цветности;

б) детектор цвета;

в) схему выключения канала цветности:

г) генератор цвета.

41. Наличие цветных полос часто говорит о неисправности в схеме:

а) катушки;

б) строчной развертки;

в) схемы выделения сигналов синхронизации;

г) усилитель сигналов цветности.

42. Перед началом сведения лучей необходимо выполнить:

а) получение серой шкалы;

б) размагничивание;

в) установку экрана;

г) выравнивание.

43. При работе с телевизионными схемами следует использовать:

а) неполяризованную вилку;

б) генератор шума;

в) изолирующий трансформатор;

г) размагничивающую катушку.

Вопросы и проблемы

1. Опишите формирование и характеристики модулированной радиоволны.

2. Что такое кристаллический детектор?

3. Нарисуйте блок-схему супергегеродинного приемника.

4. Почему схема разделения требует двухтактного усилителя?

5. Расскажите о ремонте полностью неработающего радиоприемника.

6. Что может стать причиной появления в радиоприемнике скрипящих, воющих и других подобных звуков?

7. Как можно локализовать температурно-зависимый компонент в радиоприемнике?

8. Что такое устройство размагничивания головок и для чего оно используется?

9. Что такое стробоскоп?

10. Расскажите о процедуре корректировки медленно вращающегося опорного диска проигрывателя.

И. Расскажите о процедуре проверки стабилитрона, в котором предполагается короткое замыкание.

12. Расскажите, как чистить головку магнитофона.

13. Что такое генератор шума?

14. Перечислите некоторые типы оборудования шумоподавления.

15. Какая разница между методами шунтирования конденсатора и замены конденсатора?

16. Нарисуйте блок-схему черно-белого телевизора по памяти.

17. Расскажите об основных функциях каждой схемы черно-белого телевизора.

18. Расскажите об основных проблемах, связанных с источником питания телевизионного приемника.

19. Расскажите, что происходит с изображением на экране ЭЛТ при слабой эмиссии.

20. Как можно улучшить изображения при слабой эмиссии трубки?

21. Как может мастер по ремонту определить, вызвано ли перемещение изображения по вертикали проблемами в генераторе вертикальной развертки или синхронизации по вертикали?

22. Какой каскад телевизора наиболее вероятно неисправен при трапециевидных искажениях изображения?

23. Что такое конфетти?

24. Какие цвета являются признаком постоянного и переменного высокого напряжения.

25. Расскажите, как мастер по ремонту может определить, вызваны ли помехи типа снег тюнером или антенной.

26. Что означают термины оттенок, насыщенность, цветность и яркость?

27. Расскажите о назначении каждой секции цветного телевизора 28. Какую секцию телевизора следует проверить, если на изображении присутствуют цветные полосы?

29. Какая секция телевизора является наиболее вероятным источником проблем слабых цветов?

30. Какие предосторожности необходимо соблюдать при извлечении приборов поверхностного монтажа?

Более 800 000 книг и аудиокниг! 📚

Получи 2 месяца Литрес Подписки в подарок и наслаждайся неограниченным чтением

ПОЛУЧИТЬ ПОДАРОК