Глава 7 СЕРВИСНОЕ ОБСЛУЖИВАНИЕ ЦИФРОВЫХ МИКРОСХЕМ

До сих пор, бóльшая часть материала была посвящена сервисному обслуживанию систем промышленного и бытового назначения и их компонентов — другими словами, аналоговых устройств. В настоящее время цифровые системы постепенно занимают место аналоговых.

Цифровые схемы во многих случаях имеют ряд преимуществ: большую надежность, отсутствие шума, легкость в построении интерфейсов с компьютерами. По сути, электронно-вычислительные машины представляют собой набор цифровых схем.

В настоящее время конструирование телевизионной и радиоаппаратуры, устройств бытового назначения и персональных компьютеров развивается в направлении почти исключительного использования цифровых схем. Те же самые процессы постепенно происходят в промышленных системах управления.

Эта глава рассматривает основы современной техники и методы сервисного обслуживания обычных цифровых схем.

Основные сведения

Логика — наука о правильном рассуждении. Мы используем ее каждый день, принимая решения и познавая мир вокруг. Многие из наших рассуждений можно представить в виде последовательности выражений: если — то. Рассмотрим, например, следующее утверждение:

Если у меня будет час времени, и дождя не будет, и газонокосилка заведется, то я постригу газон. Заметьте, что слово если сопровождается тремя условиями, каждое из которых может быть истинно или ложно. Союз и означает, что все условия должны быть выполнены (истинны), чтобы выполнилось выражение, следующее за то. Цифровая логика использует электронные схемы для комбинирования событий, которые могут быть представлены как истинные или ложные для получения конечного вывода — решения.

Двоичная система счисления

Цифровые системы требуют такого входа, который есть или истинный или ложный, да или. нет, включено или выключено. Следовательно, должен быть способ представить эти два условия в электронных схемах, которые используются для комбинации входных условий. Это выполняется за счет подачи определенного напряжения для представления уровня логической 1 и другого напряжения для представления уровня логического 0.

Например, во многих популярных схемах 5 В представляет логическую 1, а 0 В-логический 0. Поэтому уровень логической 1 часто называется высоким, а уровень логического 0 — низким. В некоторых системах 1 рассматривается как «истина», «да» или включено, а 0 представляет «ложь», «нет» или выключено. Это называется положительной логикой. В системе с отрицательной логикой 1 представляет «ложь», а 0 — истину.

Логические функции

Логика И

Во многих электронных системах для комбинирования входных сигналов и получения выходных должны быть приняты логические решения. Рассмотрим микроволновую печь. Логика, определяющая включение и выключение магнетрона (который вырабатывает микроволновую энергию), требует определенных входных сигналов, например:

♦ таймер должен быть включен (то есть, установлен не на 0);

♦ нажата кнопка Пуск.

Способ соединения схемы для обеспечения логики, реализующей данную функцию, показан на рис. 7.1.

Рис. 7.1. Переключение с использованием логического И

Эти два входа (переключателя) комбинируются функцией И, то есть для того чтобы выход был «истина», оба входа должны быть «истина».

На рис. 7.2 представлены функции И в виде логических символов, а также таблицу, которая укалывает, как комбинируются входные сигналы, она называется таблицей истинности.

Рис. 7.2. Схема логического И

На рис. 7.3 представлен упрощенный пример схемы логического И.

Рис. 7.3. Использование логического И в микроволновой печи

В большинстве микроволновых печей есть выключатель, представляющий собой кнопку без фиксации. Как может печь продолжать работать при установленном таймере и кнопке Пуск, которая была нажата, а затем отпущена? Очевидно, что этого не добиться с помощью только функции И. В современных микроволновых печах эта операция осуществляется при содействии микропроцессора. Мы рассмотрим эту тему в главе 9. Для учебных целей мы подробнее остановимся на том, как можно управлять микроволновой печью с помощью цифровых логических схем.

Логика ИЛИ

При применении кнопки в микроволновой печи можно сформулировать проблему следующим образом. Магнетрон должен быть включен, если:

♦ таймер установлен И нажимается кнопка Пуск;

♦ таймер установлен И магнетрон уже включен.

Обратите внимание, что пока выражение А или В истинно, выход должен быть «истина». Только если А и В «ложь», выход будет «ложь».

На рис. 7.4 приведены обозначение и таблица истинности для логической функции ИЛИ.

Рис. 7.4. Схема логического ИЛИ

На рис. 7.5 показана полная логическая схема управления микроволновой печью.

Рис. 7.5. Управляющая логика микроволновой печи

Логика НЕ

Третий базовый элемент цифровой логики — это функция, которая позволяет инвертировать логический сигнал или найти его дополнительную величину. Часто необходимо показать, что событие не случилось. В примере с микроволновой печью мы НЕ услышим звуковой сигнал, и дисплей не перейдет в режим часов до тех пор, пока не истечет предварительно установленное время работы.

На рис. 7.6 приводится символическое обозначение инвертора, таблица истинности и пример случая, когда таймер не включен.

Рис. 7.6. Инвертор

Обычный способ показать инверсию сигнала заключается в знаке «!» перед названием сигнала или чертой над названием сигнала. Это обозначение часто используется также для того, чтобы показать, что активный уровень сигнала низкий. Например, если вход схемы обозначен! RESET, это означает, что вход будет иметь низкий уровень при нажатии кнопки RESET. Инвертор может иметь только один вход и один выход.

Схемы И-НЕ и ИЛИ-НЕ

Схема И-НЕ — комбинация функции И, а также функции НЕ. Ее можно представлять как схему И с активным низким выходом, который имеет низкое значение только тогда, когда все входные сигналы высокие. На рис. 7.7 показано обозначение и таблицу истинности для двухвходовой схемы НЕ-И.

Рис. 7.7. Схема И-НЕ

Комбинация функции ИЛИ и функции НЕ-схема ИЛИ-HE. Она выполняет операцию логическое ИЛИ над двумя входными сигналами и затем инвертирует выходной сигнал. Выходной сигнал будет иметь низкий уровень, когда хотя бы один (или оба) из входных сигналов имеет высокий уровень. На рис. 7.8 показано обозначение и таблица истинности для двухвходовой схемы ИЛИ-НЕ.

Рис. 7.8. Схема ИЛИ-НЕ

При необходимости схемы могут выполнять операции с более чем двумя входами. Например, устройство управления микроволновой печи может иметь некоторые ограничения на работу — от замка двери и т. п. Другими словами, магнетрон не будет включаться до тех пор, пока не выполнены условия: таймер установлен, нажата кнопка пуска и дверь закрыта. Мы имеем здесь три переменных. с которыми выполняется операция И, что лучше всего можно реализовать с помощью схемы И с тремя входами. На рис. 7.9 показана схема И-НЕ, ее таблица истинности и способ применения ее в устройстве управления микроволновой печи.

Рис. 7.9. Схема И-НЕ с тремя входами

Исключающее ИЛИ

Последний тип логической функции — это Исключающее ИЛИ. Таблица истинности этой функции похожа на таблицу ИЛИ, но здесь два высоких входных сигнала дают низкий уровень на выходе, как показано на рис. 7.10. Эта схема может использоваться для сравнения уровней двух логических сигналов с целью определения, одинаковы ли они. Если выход 0, они одинаковы. Если выход 1, они разные.

Рис. 7.10. Схема Исключающее ИЛИ

Другой вариант использования функции Исключающее ИЛИ состоит в избирательном инвертировании или не инвертировании сигнала. Посмотрите на временную диаграмму на рис. 7.11.

Рис. 7.11. Временная диаграмма схемы Исключающее ИЛИ

Когда управляющий вход имеет низкий уровень, то выходной сигнал совпадает с входным. Если на управляющий вход подан высокий уровень, входной сигнал инвертируется. Когда сигнал является управляющим, как в этом примере, его помечают, чтобы показать, какой режим должна давать схема при высоком уровне управляющего сигнала и какой при низком. В этом примере название управляющего сигнала INVERT/BUFFER (инвертирование/буферизация). Это означает, что если сигнал на этой линии имеет высокий уровень, то входной сигнал инвертируется, если же этот сигнал имеет низкий уровень, то происходит простая передача (буферизация) сигнала.

Буфер представляет собой устройство, которое дает на выходе такой же логический уровень, как на входе, но при необходимости может обеспечивать дополнительный ток.

Серии цифровых логических приборов

Концепции построения цифровых устройств не новы. Множество несложных приборов построено сегодня на цифровых интегральных микросхемах. После появления цифровых интегральных микросхем (ЦИМС) для реализации цифровых логических схем были выбраны несколько технологий. Каждая из них применяется при производстве деталей определенных групп. Этот раздел рассматривает серии, которые могут с наибольшей вероятностью встретиться в оборудовании, выпущенном за последние 25 лет.

ТТЛ

Транзисторно-транзисторная логика (ТТЛ) очень широко использовалась для построения цифровых схем. Если не учитывать историю происхождения такого названия, оно может показаться избыточным. Ранние логические схемы основывались на резисторно-транзисторной логике (РТЛ) и диодно-транзисторную логике (ДТЛ).

ТТЛ используется более 25 лет, и ее базовый формат не изменился, хотя технология изготовления ИМС улучшилась и внутренние компоненты модифицировались, что повысило быстродействие и уменьшило энергопотребление.

«Гербом» семейства ТТЛ является префикс 74 на номере детали. Изначально ИМС ТТЛ имели номер 74хх. Например, микросхема с номером 7400 представляла собой 4 двувходовых схемы И-НЕ (то есть 4 схемы И-НЕ с двумя входами в едином кристалле ИМС). Схема 7404 представляла собой шесть инверторов в одном корпусе. Затем возникла необходимость в более быстродействующих логических схемах. За счет уменьшения номиналов внутренних резисторов в схемах ТТЛ удалось увеличить частоту переключения (но и рассеивание энергии), в результате появилась новая серия 74Н (высокоскоростная).

Другие применения требовали меньшего рассеивания энергии, но не нуждались в высоком быстродействии. Так появилась серия 74L (с низким потреблением энергии). Были разработаны транзисторы Шоттки, недостигающего глубокого насыщения в открытом состоянии, вследствие чего могли выключаться быстрее, чем обычные биполярные транзисторы, что привело к созданию серии 74S. Комбинация технологии с низким потреблением и транзисторами Шоттки дало серию 74LS.

Спустя годы были разработаны способы изготовления транзисторов, которые быстрее переключаются и имеют меньшее энергопотребление. Новые технологии породили усовершенствованные схемы Шоттки 74 AS, модернизированные схемы Шоттки с низким потреблением ALS, высокоскоростную 74F серии семейства ТТЛ. Эти приборы использовались в случаях, где было необходимо высокое быстродействие.

Во всем семействе ТТЛ прибор с одинаковым номером детали совместимым с любым другим прибором семейства, вывод соответствовал выводу. 74LS00 также представляет собой четыре двухвходовых схемы И-НЕ, как и 74ALS00, 74S00 и т. д. У разных серий может отличаться только быстродействие, требования к энергопотреблению и спецификации входных и выходных токов.

Когда возникает подозрение, что деталь неисправна, обычно она просто заменяется другой, а специалист выясняет, устранит ли это проблему. Достаточно часто в схеме используются детали разных серий. Предположим, например, что возникла неисправность микросхемы 7408, но у вас на складе есть только 74LS08.

Если замена стандартной микросхемы ТТЛ 7408 на 74LS08 решает проблему, то, вероятно, 7408 неисправна.

Более того, если замена на микросхему 74LS не решает проблемы или появляются другие симптомы, это не обязательно означает, что 7408 исправна, и очень вероятно, что ваша новая деталь была подвергнута воздействию, выходящему за пределы рабочего диапазона.

Другой характеристикой всех устройств ТТЛ является напряжение источника питания. Каждая микросхема имеет вывод, помеченный Vcc (напряжение питания для коллекторов). Номинальная величина Vcc для схем ТТЛ всегда составляет 5 В. Детальные требования к напряжению и другие технические нюансы можно найти в справочнике по ТТЛ. К счастью, спецификации почти идентичны у всех изготовителей.

На рис. 7.12 показаны характеристики ТТЛ фирмы Texas Instruments.

Рис. 7.12. Спецификация микросхемы 74LS00

Первая часть спецификации показывает абсолютные максимальные значения для входов прибора. Вторая — характеристики напряжения и тока на входе и выходе. Последняя часть демонстрирует характеристики переключения прибора.

Уровень логической 1 в схемах с ТТЛ считается равным 5 В, а логический 0 — равным 0 В. Спецификация показывает реальные пределы этих уровней. Например, Voh может иметь любое значение выше 2,4 В. Это означает, что если выход не перегружен, то гарантируется высокий уровень выходного сигнала больше 2,4 В. Параметр Vih показывает, что любое напряжение, поданное на вход этой схемы, большее 2,0 В, будет рассматриваться как высокий логический уровень. На рис. 7.13 показаны определения уровней для схем с ТТЛ. Если в схеме ТТЛ какие-либо измерения показывают 0.4–2.4 В, судя по всему, имеет место неисправность.

Рис. 7.13. Определения напряжений для логики ТТЛ

Спецификации по входному току (Iih и Iil) показывают величины втекающего и вытекающего токов в зависимости от того, какая логика используется (положительная или отрицательная). Эта информация помогает определить, может ли другой прибор вызвать срабатывание данной схемы. Спецификации выходного тока (Ioh или Iol) показывают, какова должна быть максимальная нагрузка. Например, Iohmax 400 мкА означает, что прибор не должен иметь ток нагрузки более 400 мкА.

Распространенной ошибкой при поиске неисправностей экспериментальных схем является использование светодиода для определения логического уровня выхода. Светодиод на рис. 7.14 (который будет потреблять ток 5-10 мА) перегружает выход схемы, к которой он подключен.

Рис. 7.14. Перегрузка выхода прибора ТТЛ при использовании светодиода для тестирования

Он уменьшит выходное напряжения до уровня менее 2 В, что может быть не признано в качестве высокого уровня следующей микросхемой. Правильный способ проведения такого теста будет показан дальше в этой главе.

Для того чтобы принимать разумные решения при поиске неисправностей, важно также понимать устройство электрической схемы, которая помещена в корпус ИМС. Большинство приборов ТТЛ имеют одинаковую базовую выходную схему. На рис. 7.15 показана схема, которая называется выходным двухтранзисторным каскодом.

Рис. 7.15. Схема выходного двутранзисторного каскода ТТЛ

 Каскóд — тип схемы, образованной последовательным соединением двух транзисторов, причем эмиттер верхнего транзистора соединен с коллектором нижнего. Но в каскоде транзисторы, как правило, работают в активном, а не в ключевом режиме, поэтому выходной каскад ТТЛ проще считать противофазно работающими ключами.

Двухтранзисторный каскод образован R4, Q3, D2, Q4. Его задача заключается в том, чтобы переключить напряжение 5 В на выход при высоком уровне выходного сигнала (с использованием R4, Q3, D2), и соединить вход с землей 0 В при низком уровне выходного сигнала (с использованием Q4). Обратите внимание на различия между двумя переключающими цепями. Когда выход низкий, включается Q4 и его коллектор имеет напряжение очень близкое к земле (Vce(sat) = 0). Это образует очень результативный и эффектный переключатель.

С другой стороны, верхняя часть двутранзисторного каскода должна подавать ток от источника питания для обеспечения высокого логического уровня. Этот ток должен пройти через R4, Q3, D2 прежде, чем он попадет на выходной вывод и нагрузку. Поскольку на диоде падение напряжения составляет 0,7 В, на резисторе R4 также присутствует напряжение, пропорциональное току нагрузки, то выходное напряжение определенно не станет близко к 5 В. В действительности выход ТТЛ обычно меньше 4 В, а часто даже меньше, чем 3,5 В, даже при минимальной нагрузке.

Поэтому очевидно, что каскад гораздо лучше пропускает ток от нагрузки на землю, чем ток от источника с Vcc на нагрузку. Каскадный выход ТТЛ лучше выполняет отвод тока, поскольку схема переключения, контролирующая соединение выхода с землей, более эффективна, чем переключатель на Vcc.

Важное значение имеет также природа входных сигналов ТТЛ. Когда на вход подается низкий уровень, ток течет от Vcc через R1, через бузу Q1 на эмиттер и затем из входа. Когда используется положительная логика, тока почти нет. Вход ТТЛ является гораздо большей нагрузкой для источника выходного сигнала с низким выходом, чем для источника с высоким выходом. Это объясняет также, почему вход схемы ТТЛ, в которой произошел обрыв, работает так, как будто на него был подан сигнал высокого уровня.

Есть также два других типа выходных цепей, которые используются в некоторых приборах ТТЛ. Они называются схемами с выходным транзистором с открытым коллектором и схемами с выходом с тремя состояниями.

Схема с открытым коллектором показана на рис. 7.16. Заметьте, что в ней нет верхней части двухтранзисторного выходного каскода.

Рис. 7.16. Схема ТТЛ с выходным транзистором с открытым коллектором

Этот тип востребован, когда пытаются использовать схему ТТЛ для работы с прибором, который не рассчитан на 5 В, как показано на рис. 7.17.

Рис. 7.17. Работа с нагрузкой, требующей высокого напряжения

Выход таких приборов не может дать напряжение, даже когда логический уровень высок. Часто вместо верхней части каскадного выхода с этими приборами используется внешний резистор, подключенный к цепи питания, который должен обеспечить высокий уровень сигнала.

Можно соединить вместе выходы нескольких схем с открытым коллектором, как показано на рис. 7.18.

Рис. 7.18. «Монтажное И» с шестью входами на основе использования схем с открытым коллектором

Поскольку ни одна их них не выдает высокого выходного уровня напряжения, не возникает соединений между уровнями высокий и низкий, как имело бы место при использовании каскадного выхода. Единственный способ сделать выход высоким, заключается в том, чтобы сделать высоким уровень всех схем. Поэтому такое подключение называется «Монтажное И».

Выходы ТТЛ с тремя состояниями могут отключать одновременно и верхнюю, и нижнюю часть двутстранзисторного каскодного выхода с помощью воздействия на управляющий вход кристалла. Это переводит выход в состояние «высокого импеданса», которое используется, когда несколько выходов разделяют одну линию соединения. В главе 9 эта концепция рассмотрена более подробно.

КМОП

Вскоре после появления ТГЛ была разработана новая технология, в которой использовался другой тип транзистора, не такой, как в схемах ТТЛ. Металл оксид-полупроводниковые полевые транзисторы MOSFET (полевые МОП-транзисторы) имеют 3 вывода, которые называются сток, исток и затвор и соответствуют коллектору, эмиттеру и базе биполярного транзистора.

Эти транзисторы имеют очень высокое входное сопротивление между затвором и двумя другими выводами. Когда такие транзисторы используются для построения логических схем с помощью комбинирования дополнительных пар транзисторов, результирующие логические схемы называют комплементарными металл-оксид-полупроводниковыми CMOS (КМОП).

В 1970–1980 годах схемы КМОП считались приборами с низким потреблением и недостаточным быстродействием. Однако технология улучшилась до такой степени, что КМОП-логика стала не менее быстродействующей, чем большинство серий ТТЛ при значительной экономии мощности. Поэтому большинство новых логических приборов выполняются именно на основе схем КМОП.

Благодаря высокому входному сопротивлению затворов вход схем КМОП почти не потребляет ток от предыдущей схемы. Термин комплементарный означает, что в каждом приборе КМОП два типа транзисторов — полевые МОП-транзисторы n-типа и полевые МОП-транзисторы р-типа.

Первые переключаются (при этом происходит замыкание стока на исток) при подаче положительного напряжения на затвор. Транзисторы p-типа переключаются, когда на затвор подается 0 В. Схемы потребляют очень малый ток от источника питания вследствие комплементарной природы цепей, как показано на рис. 7.19. Заметьте, что не возникает завершенного пути для тока от Vdd до Vss. Выход замыкается на Vdd при высоком уровне и замыкается на Vss при низком.

Рис. 7.19. Схема ИЛИ-HE технологии КМОП

Полевые КМОП-транзисторы, имеют большее по сравнению с биполярными транзисторами сопротивление сток-исток во включенном состоянии в десятки и даже сотни Ом.

Если через полевые КМОП-транзисторы течет слишком большой ток, выходное напряжение рискует превысить допустимый уровень, тогда рассеиваемая мощность разрушит транзистор. Если через выход течет слишком малый ток, напряжение на выходе будет очень близким к величине Vdd или Vss. Характеристики и методы тестирования таких транзисторов описаны в главе 1.

Первым семейством приборов КМОП, которые получили широкое распространение, были ИМС общего назначения серии 4000. Несколько изготовителей выпускают схемы с такими номерами. Некоторые компоненты выпускает фирма Motorola, но ее номера деталей начинаются на 1, поэтому микросхема из 4 двухвходовых схем И-НЕ 4011 будет обозначаться 14011.

Эти микросхемы имеют преимущество, заключающееся в широком диапазоне напряжений питания в пределах от 3 до 18 В. Логический уровень ВЫСОКИЙ опознается схемой КМОП при любой величине, большей 2/3 Vdd.

НИЗКИМ уровнем считается сигнал со значением менее 1/3 Vdd. Обратите внимание, что если на Vdd подается напряжение питания 5 В, а V — земля, то допустимыми входными сигналами будут 0–1,7 В для уровня НИЗКИЙ и 3,33-5,0 В для уровня ВЫСОКИЙ. Эти определения логических уровней не полностью совместимы с выходными сигналами ТТЛ, поэтому для правильного их различения при совместном использования ТТЛ и КМОП приборов необходимо дополнительное оборудование.

Если схема КМОП должна запускаться выходными сигналами ТТЛ, то обычно принимаются определенные меры предосторожности. Главная проблема заключается в том. что ТТЛ гарантирует только, что ее выход 2.4 В соответствует логическому уровню ВЫСОКИЙ. Вход КМОП требует по меньшей мере 3,3 В для того, чтобы воспринять поступающий сигнал как высокий. Чтобы получить с ТТЛ большее напряжение для логического уровня высокий, часто на выход схемы устанавливается повышающий резистор, как показано на рис. 7.20.

Рис. 7.20. Подключение прибора ТТЛ к прибору КМОП

Если ТТЛ подключается с КМОП, работающей от источника питания более 5 В, то для передачи логических уровней необходимы более сложные схемы.

Популярность ИМС ТТЛ и преимущества низкого энергопотребления КМОП были совмещены в серии 74С КМОП. Эти детали идентичны с точки зрения соответствия выводов деталям ТТЛ с тем же номером. Однако их внутренняя схема использует КМОП и имеет входные и выходные спецификации КМОП. Они также работают медленнее, чем приборы ТТЛ.

Серия 74НС предоставляет более быстродействующие детали КМОП, которые конкурируют со стандартными ТТЛ по скорости, но в то же время имеют характеристики КМОП. Эти детали можно считать имеющими интерфейс непосредственно с ТТЛ, поскольку у них иное определение уровня логических сигналов и другие характеристики выходных токов. Серия 74НСТ содержит устройства, заменяющие ТТ. Они изготовлены с помощью технологии КМОП, но обеспечивают логику, совместимую с ТТЛ по входам и выходам. Рассеиваемая мощность 74НСТ не так мала, как у 74НС, но значительно выше, чем у приборов на основе стандартной ТТЛ технологии (табл. 7.1).

ЭСЛ

Эмиттерно-связанная логика (ЭСЛ) — это еще одно семейство логических ИМС, которые реализуют совершенно другой подход. ТТЛ и КМОП-транзисторы используются таким образом, что достигают полного насыщения или находятся в состоянии полной отсечки.

Природа транзисторов требует больше времени, чтобы вывести транзистор из состояния полного насыщения, нежели чем сместить его рабочую точку в пределах линейного участка его характеристики. В схемах ЭСЛ все транзисторы смещаются, оставаясь при этом в зоне между насыщением и отсечкой, образуя очень быстрые логические приборы, которые работают при довольно нестандартных уровнях логических сигналов. ЭСЛ используются, только когда требуется очень высокое быстродействие.

ПЛИС

В последние годы развивается совершенно новый метод применения цифровых логических схем, который требует очень гибких устройств, где логическая комбинация входов программируется пользователем для получения желаемого выходного сигнала.

Хотя эта технология имеет много форм и конфигураций, все их можно объединить под одним определением: программируемые логические интегральные схемы (ПЛИС). Они являются любимой игрушкой инженера-проектировщика и ночным кошмаром специалиста по техническому обслуживанию. Для создания логической функции инженер просто задает связь между входами и выходами одним из следующих способов:

♦ с помощью логических уравнений, связывающих входы и выходы;

♦ рисуя схему с помощью программ автоматизированного программирования;

♦ определяя таблицу истинности, связывающую входы и выходы;

♦ описывая работу схемы с использованием языка аппаратных средств HDL.

Специальное программное обеспечение переводит информацию из одного формата, указанного выше, в файлы, используемые для программирования приборов. Программирование заключается в том, что деталь вставляется в специальный программатор, и оператор печатает несколько команд на компьютере.

Новейшие приборы не надо даже извлекать из схемы. Они программируются внутри системы с помощью подключения к компьютеру специальным кабелем. Весь процесс, от завершения проектирования до получения готового прибора, занимает несколько секунд. Более того, схему, которая с помощью логических устройств на основе ТТЛ и КМОП занимала целую плату, часто можно выполнить в виде одной ИМС с 20 выводами!

К несчастью, многие изготовители не выпускают документацию о связи входов и выходов ПЛИС. Это оставляет специалиста по техническому обслуживанию с таинственным черным ящиком, чью работу он не может предсказать.

Критическим моментом в поиске неисправностей любой детали является понимание того, как она должна работать, и локализация секций, которые не функционируют.

При работе с дискретной логикой ИМС семейств ТТЛ и КМОП специалист может найти детали в описании и понять правильную работу схемы. Если выяснялось, что компонент неисправен, его можно легко приобрести и заменить.

Искать же неисправности в ПЛУ без документации невозможно, поскольку они запрограммированы изготовителем. Только фирма-производитель обладает информацией касательно программирования этой детали, и только ее специалисты могут заменить компонент.

К числу распространенных приборов этой категории относятся однократно программируемые матричные логические схемы ПЛМ и устройства с типовой матричной логикой, которые позволяют перезаписывать информацию несколько раз.

Обычно детали ПЛМС имеют обозначения PAL 16L8 (комбинационная логика) и PAL 16R8 (регистрируемые выходы). GAL 16V8 может использоваться вместо приборов PAL. Большинство сложных ПЛМ сейчас очень широко применяются и содержат больше логических схем и триггеров, что позволяет им легко соединяться для формирования функциональных блоков цифровой схемы в едином программируемом кристалле.

Корпуса и идентификация ИМС

Наибольшее распространение получили логические ИМС в корпусах с двухрядным расположением выводов (DIP) с 14,16, 20, 22, 24 и 28 выводами (рис. 7.21.

Рис. 7.21. Примеры микросхем с двухрядным расположением выводов

Есть несколько методов маркировки вывода 1. Наиболее распространенный — выемка и точка, как показано на рис. 7.22.

Рис. 7.22. Идентификация выводов микросхемы с двухрядным расположением выводов

Маркировка собственно ИМС содержит код изготовителя, номер детали, специальное обозначение и указание типа корпуса. Например, SN74LSOON означает фирму Texas Instruments (SN), ТТЛ (74), на маломощных транзисторах Шоттки, четыре двухвходовых схемы И-НЕ (00) в пластмассовом корпусе DIP (N). Специальные символы и указатели типа корпуса обычно можно найти в справочниках изготовителей. Большинство изготовителей микросхем помещают на детали название фирмы или логотип организации.

Большинство новых микросхем, которые выпускаются для технологий автоматизированного производства, представляют собой приборы для поверхностного монтажа. У них меньшее расстояние между выводами, а сами выводы расположены с четырех сторон. На рис. 7.23 изображены два типа популярных корпусов и их выводы. В табл. 7.2 приведены данные о других типах корпусов.

Рис. 7.23. Идентификация выводов приборов поверхностного монтажа

Природа неисправностей

Сервисное обслуживание цифровых схем обычно считается наиболее простым. Это особенно справедливо для систем, которые надежно работали, а затем в них возникала неисправность, в отличие от новых конструкций, которые требуют отладки при доводке.

Чтобы приведенное правило было справедливо, необходимо соблюдать следующие условия:

♦ понимание работы схемы;

♦ понимание природы возможных неисправностей;

♦ понимание возможных причин неисправностей;

♦ способность читать схемы;

♦ систематический подход к локализации проблем.

В транзисторах обычно возникают неисправности двух типов: короткое замыкание и обрыв. Цифровые схемы состоят, в основном, из транзисторов и поэтому именно они нередко становятся источниками неполадок. Важно понимать влияние короткого замыкания и обрыва на работу конкретной детали и компонентов, с которыми она соединена. Тестирование транзисторов рассматривалось в главе 1. Здесь мы рассмотрим неисправности транзистора применительно к цифровым интегральным микросхемам.

Обрыв

Обрыв означает, что предполагаемый контур протекания тока был каким-либо образом нарушен. Если лампа не работает до тех пор, пока вы не пошевелите провода возле вилки, это свидетельствует о разрыве проводов или обрыве в схеме. Такой же тип неполадки может случиться в цифровой ИМС. Слишком сильный ток мог разрушить кремний, из которого сделан транзистор.

Транзистор вышел из строя, значит он больше не будет включаться. Симптомы этой неполадки напоминают обрыв в схеме. Плохое крепление кристаллодержателя, который ведет к кристаллической пластине, также может привести к обрыву. В любом случае, такая поломка означает, что ток не может больше протекать правильно.

Обрыв в схеме может произойти на входе и на выходе. В результате вход и выход предыдущего устройства электрически разъединены. В зависимости от типа микросхемы она в этом случае будет вести себя по-разному. Посмотрев на схему ТТЛ, вы увидите, что схема с обрывом на входе будет работать, как при приходе логической 1. Следовательно, выход ТТЛ открыт, входы всех схем ТТЛ, подключенных к этому выходу, будут воспринимать всегда логический уровень ВЫСОКИЙ.

Входной сигнал схемы КМОП поступает на затвор полевого КМОП-транзистора. Вход этих микросхем с высоким импедансом может изначально не воспринимать напряжения при обрыве, и считать его логическим уровнем НИЗКИЙ. Через некоторое время, однако, входные токи шумов могут сложиться с входным сигналом и образовать заряд, подобно тому; как это происходит в транзисторе. После накопления достаточного заряда логическая схема может воспринять его как логический уровень ВЫСОКИЙ на входе.

Другая возможность заключается в том, что напряжение на выходе с обрывом будет очень близко к абсолютной границе между высоким и низким логическими уровнями, что вызовет постоянные высокочастотные колебания на выходе прибора. Высокочастотные колебания в цифровой схеме приведут в возрастанию потребления тока, заставляя се нагреваться. В то же время схемы с обрывом на входе не реагируют на поступающие на них сигналы.

Обрывы на входах и выходах микросхем происходят внутри, но могут быть вызваны и плохими соединениями выводов ИМС с контактами панельки, холодной пайкой, трещинами печатной платы, согнутыми выводами ИМС. Для того чтобы отличить эти проблемы от неисправностей внутри микросхемы, сравните логические сигналы выводов микросхемы с подозрением на неисправность с сигналами выводов правильно соединенной микросхемы.

Короткое замыкание

Короткое замыкание — это тот козел отпущения, которого чаще всего обвиняют во всех электрических проблемах.

 Короткое замыкание — непредусмотренное соединение с относительно малым сопротивлением между двумя точками электрической цепи, которое вызывает чрезмерный (часто разрушительный) ток между этими точками.

Создается впечатление, что в 99 % случаев, когда люди дают отчет о проблеме, возникшей в электронном оборудовании, они вынуждены давать авторитетный диагноз: «Это было короткое замыкание». В действительности это явление возникает относительно редко и в большинстве устройств его легко обнаружить. Настоящее короткое замыкание в силовой цепи сопровождается такими признаками, как сгоревшие предохранители, клубы дыма, тлеющие угольки, отчетливый запах горелого кремния.

К сожалению, в цифровых ИМС ток, который может протекать, обычно ограничен другими элементами схемы, и когда возникает короткое замыкание транзистора, его признаки не очевидны. Короткое замыкание на входе или выходе цифровой схемы обычно означает, что для тока возник контур с низким импедансом от положительного или отрицательного источника питания ИМС. Если через полупроводниковый прибор протекает слишком большой ток, но этот ток все же недостаточен для того, чтобы испарить его, кремниевые соединения разрушаются, и прибор ведет себя как при коротком замыкании.

В устройствах с технологией ТТЛ короткое замыкание транзистора в верхней части выходного каскада приведет к тому, что на выходе транзистора будет постоянный низкий логический уровень, что послужит причиной такого же уровня на входах всех приборов, подключенных к данному выходу, как показано на рис. 7.24.

Рис. 7.24. Короткое замыкание на выходе прибора ТТЛ

Короткое замыкание транзистора в верхней части выходного каскада случается нечасто и его можно даже и не заметить, поскольку схема работает как повышающий резистор.

В схемах КМОП короткое замыкание может возникать на положительной или отрицательной шине питания. Результатом может быть постоянный логический уровень, ВЫСОКИЙ или НИЗКИЙ соответственно.

Другой вариант — запрещенное логическое состояние. Предположим, например, что транзистор вышел из строя таким образом, что он воспринимается как резистор с сопротивлением 100 Ом между выходом и землей. Когда на выходе должен появиться низкий логический уровень, все идет нормально. Когда на выходе должен возникнуть высокий логический уровень, выход становится делителем напряжения, как показано на рис. 7.25. В результате вместо логического уровня ВЫСОКИЙ на выходе возникает запрещенный логический сигнал.

Короткое замыкание на входе имеет те же признаки, что и на выходе. Нередко очень трудно определить, закорочен ли выход, что заставляет входы других схем быть в состоянии НИЗКИЙ или ВЫСОКИЙ, или же закорочен вход, влияя на выход предыдущей схемы.

Между выводами ИМС также возникает короткое замыкание. Внутренние проблемы такого типа довольно редки. Обычно это связано с перемычками из припоя, остатками проводящего флюса, короткими замыканиями в кабеле или соединениях платы.

Рис. 7.25. Короткое замыкание на выходе прибора КМОП

Неисправные периферийные компоненты

Цифровые логические ИМС обычно не требуют подключения дополнительных компонентов. Однако в некоторых точках они должны подключаться к входным и выходным частям схемы: переключателям, резисторам, светодиодам. Есть также много ИМС, считающихся цифровыми приборами, которые требуют для своей работы периферийных компонентов. Эти приборы и методы поиска неисправностей в них рассматриваются в следующей главе.

Потенциальные причины неисправностей

Одной из наиболее распространенных причин возникновения неисправностей в цифровых схемах является воздействие тепла. Наиболее уязвимы компоненты, которые должны рассеивать достаточно большое количество тепла, а также расположенные рядом с ними детали. Хотя современные системы невелики по размеру, с меньшим числом компонентов и потреблением энергии, они в настоящее время используют множество плат с несколькими рядами интегральных схем. Тепло, рассеиваемое таким большим количеством ИМС, может быть значительным.

Такие системы должны быть снабжены соответствующей вентиляцией. Для этого существуют вентиляционные прорези, перфорированные шкафы, или небольшие вентиляторы. Ориентируясь на следующие правила, удостоверьтесь в адекватности принятых мер:

♦ не помещайте предметы на панели с вентиляцией;

♦ не перекрывайте вентиляционные отверстия, расположенные на боковых панелях приборов;

♦ проверяйте работу вентиляторов;

♦ содержите воздушные фильтры в чистоте.

Другой стандартной причиной поломок в цифровых и других электронных деталях являются интенсивные переходные процессы: выбросы напряжения и тока очень часто встречаются в промышленных областях. Они могут попадать в систему через источник питания, наводиться сильными электрическими и магнитными полями вблизи оборудования, могут быть результатом действия обладающих высоким реактивным сопротивлением устройств внутри системы, например двигателей, реле, соленоидов. Наиболее опасным, особенно для бытовой электроники, источником переходных процессов является молния. Эффекты непредсказуемы и в большинстве случаев разрушительны.

Хотя специалист не может прогнозировать влияние указанных выше факторов, есть предосторожности, которые следует соблюдать при работе с оборудованием чтобы не вызвать новых проблем.

Каждая схема, содержащая полевые МОП-транзисторы, очень чувствительна к статическому электричеству. Полевые МОП-транзисторы используют тонкий металл-оксидный изолятор для отделения затвора от кремниевого канала, который разрушается при относительно высоком напряжении (> 50 В). В сухой среде обычная одежда при движении тела может вызвать накопление тысяч вольт статического потенциала. Если не приняты соответствующие меры и схема, с которой вы работаете, имеет другой статический потенциал, то заряд вашего тела и одежды может вызвать разряд через компоненты и выход их из строя.

Чтобы не сжечь схему, вы должны уравнять ее потенциал и потенциал вашего тела. Для этого носите на запястье браслет, соединенный с землей схемы. Все тестовое оборудование должно быть подключено к общей земле (включая паяльник). Следует избегать одежды, которая имеет тенденцию к образованию статического электричества (нейлон, шерсть). Используйте аэрозоли (охлаждающие, средство удаления флюса, очистки контактов), свободные от статического электричества. Как минимум, обязательно коснитесь шасси или детали оборудования. чтобы снять с себя заряд перед тем, как приступить к работе со схемой. Работая с ИМС, по возможности, не касайтесь выводов, держите их в проводящем пеноматериале, чтобы сохранить одинаковый потенциал.

Другое явление, которое может разрушить микросхемы, изготовленные по технологии КМОП, называется тиристорное защелкивание. При производстве комплементарных полевых КМОП транзисторов и соединении их в логические схемы образуется многослойная структура из кремния с проводимостью рn-типа. Эти слои могут образовать паразитный тиристор, аноды которого подключены к двум шинам питания и чей управляющий электрод представляет собой выходной вывод логической схемы.

Тиристор — это полупроводниковый прибор, который до подачи тока на управляющий электрод размыкает цепь. При повышении на нем напряжения до определенного уровня тиристор отпирается и до отключения анодного тока создает короткое замыкание. При нормальной работе логической микросхемы КМОП паразитный тиристор никогда не включается. Однако, если на выходной контакт подается слишком большое внешнее напряжение, тиристор включится или «защелкнется», что приведет к протеканию большого тока от Vdd через ИМС к Vss. Через несколько секунд ИМС будет разрушена. Для предотвращения тиристорного защелкивания на входах и выходах приборов КМОП никогда не должно возникать напряжение выше Vdd или ниже Vss. Никогда не подключайте тестовое оборудование типа генератора сигналов к схеме прежде, чем на нее подано питание.

Не вставляйте и не вынимайте печатные платы при включенном оборудовании. Если трудно подключиться к тестовой точке при активированной системе и платам на месте, сначала выключите оборудование и генератор сигналов и выньте плату. Затем подключите генератор и вставьте плату, и включите питание до активации генератора сигналов

Чтение цифровых схем

Для эффективного обслуживания цифровых схем необходимо обладать технической информацией. Как минимум, вам нужна принципиальная схема. Если типы компонентов не указаны на поверхности печатной платы, вам также нужна схема расположения деталей. Некоторые технические руководства дают диаграммы поиска неисправностей, которые помогут вам провести диагностику устройства. Другие пособия описывают тестовые функции и сигналы, которые должны быть в соответствующих контрольных точках.

Схемная документация отличается в зависимости от изготовителя и возраста оборудования. Б большинстве схем по-прежнему используются стандартные логические символы для отдельных схем и обозначения блоков для более сложных цифровых приборов. Для устранения неоднозначности в обозначениях был разработан новый стандарт. Он называется IEEE/ANSI Standard 91-1984. Хотя он и не получил широкого признания необходимо знать о его существовании.

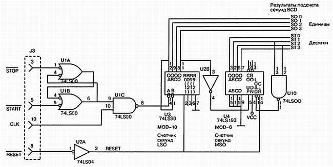
Пример типичной схемы показан на рис. 7.26.

Рис. 7.26. Типичная цифровая схема

Большинство логических микросхем содержат несколько логических элементов. Проектировщик мог использовать отдельные части различных микросхем в цепях, которые не связаны друг с другом. Например, в этой схеме используется ИМС 74LS00. Два элемента используются как реле пуска/остановки, третий подает тактовые импульсы в счетчик, четвертый нужен для перезагрузки счетчика 2. Все эти элементы физически расположены в одной микросхеме, но электрически распределены по схеме. Некоторые элементы имеют одинаковый номер ИМС с су ффиксами, показывающими, что это за элемент. Цифры на входах и выходах показывают номера выводов ИМС. Обратите внимание, что у микросхем 74LS90 выводы имеют и номера, и названия. Это позволяет пользователю понять их функцию, не обращаясь к справочнику но микросхемам.

Обычной практикой для схем является представление логических элементов таким образом, чтобы показать, является ли их вход активным при высоком или низком уровне сигнала. Кружок используется как логический символ, показывающий активные при низком уровне сигнала входы и выходы. Черта над названием сигнала показывает, что он активен при низком уровне. Может быть, это и не очевидно с первого взгляда, но логический элемент ИЛИ с инвертированным входом выполняет ту же логическую функцию, что и элемент И с инвертированным выходом (это явление известно как теорема Де Моргана). Даже хотя U1A и U1B изображены как схемы ИЛИ с входами, возбуждаемыми НИЗКИМ логическим уровнем сигнала, они реализованы на элементах И-НЕ той же ИМС. что и U1C. То же самое касается инвертора U2A. Поскольку входной сигнал активируется при низком уровне (то есть при сбросе уровень на выводе 1 будет низким), он показан как инвертор с кружком на входе. Вывод 2 при сбросе будет иметь уровень высокий, на его выходе показан активно высокий уровень сигнала.

Выходы счетчиков U3 и U4 помечены для того чтобы можно было проследить их связи с другими участками схемы, которые не показаны на этом чертеже. Входы Start, Stop, Reset подключены к переключателям, которые расположены вне этой платы, и здесь показан номер вывода разъема. Работа этой цифровой схемы рассмотрена в следующей главе.

Поиск и локализация неисправностей

Полное техническое руководство очень полезно и часто необходимо для отыскания неисправности в сложной цифровой схеме. Такие справочные материалы содержат описание рабочих процедур, блок-схемы, теории работы схемы, диаграммы диагностики и поиска неисправностей, а также описанную ранее документацию. Для выяснения первопричин проблемы специалист должен знать, как работает прибор и каковы способы управления им.

Если у вас есть диаграмма поиска неисправностей, вы можете по ней протестировать систему шаг за шагом. Эго обычно предполагает подачу некоторых входных сигналов или каких-либо известных тестовых сигналов и наблюдение реакции схемы. После чего можно сделать некоторые выводы относительно области, в которой возникла неисправность. Изготовитель оптимизирует диаграмму для минимизации числа необходимых тестов, указывая только те действия, которые приводят к однозначным результатам.

Если диаграммы поиска неисправностей нет в наличии, вы должны решить, какие тесты необходимо провести и какие выходы наблюдать для локализации проблемы. При этом лучше всего начать с блок-схемы системы.

Можно подумать, что сервисное обслуживание — это процесс поиска одного или более неисправных компонентов системы.

В действительности его можно более точно определить, как процесс пошагового исключения. Каждый этап поиска неисправностей должен быть спланирован для подтверждения того, что одна из основных секций, схем или деталей работает правильно. Чем большее число секций системы оказались исправным, тем меньше область, в которой приходится искать. Следовательно, надо планировать тесты, которые позволяют исключить максимально большую часть системы. Если вы начнете с проверки отдельных компонентов, вы вряд ли быстро найдете причину проблемы.

Не так давно несколько студентов-инженеров предприняли первую попытку поиска неисправностей электронного оборудования. Объектом служил ультразвуковой терапевтический зонд, который имел очень слабый выходной сигнал. Подход студента, зарегистрированный в журнале ежедневного учета, выглядел следующим образом. «Физиотерапевтическое отделение больницы сообщило о том, что ультразвуковая установка имеет недопустимо низкий выходной сигнал. При проверке печатной платы были обнаружены два больших резистора 470 Ом. На каждом из этих компонентов было проведено измерение сопротивлении и обнаружено, что оно составляет менее 100 Ом. Были заказаны новые резисторы».

Конечно, это пример неправильного использования метода исключения. Первый тест, который был выполнен, предназначен для того, чтобы исключить единственный компонент, никаких признаков неисправности которого не было. Даже если бы этот тест показал, что резисторы исправны, подход случайного выбора и проверки компонентов был бы длинным и скучным. Более того, тест был неправильно проведен. Измерение сопротивления внутри схемы почти всегда показывает значение меньше реального вследствие множества соединений с окружающим цепями.

Правильная процедура заключается в том, чтобы сначала проверить, действительно ли выходной сигнал слабый. Ошибка оператора является причиной многих проблем (но будьте тактичны, когда вы объясняете это оператору). После того как вы определили, что выходной ультразвуковой сигнал действительно имеет недостаточную мощность, следует обратиться к техническому руководству. Низкий выходной сигнал может просто означать, что необходима калибровка или настройка, как в приведенном примере. Только после выполнения калибровки специалист может искать неисправности в схеме.

Необходимо провести измерения в тестовых точках, расположенных в стратегически важных пунктах схемы, чтобы проверить, соответствуют ли сигналы приведенным в руководстве параметрам. Идеальным местом для начала измерений в подобной ситуации является точка в середине блок-схемы, как показано на рис. 7.27.

Рис. 7.27. Метод половинного деления

Если форма сигнала достаточно близка к приведенной в руководстве, то можно исключить всю первую часть схемы. Этот процесс следует повторять, исключая на каждом этапе половину оставшейся схемы. Такая техника называется «разделяй и властвуй» или «деление пополам». Результатом такой процедуры должна стать локализация неисправности в каком-то конкретном блоке или модуле системы с соответствующим входным сигналом и плохим выходным.

Можно заменить весь модуль, если система построена по модульному принципу. Это наиболее экономичный способ решения проблемы. Ремонтируя печатную плату, приходится проводить поиск неисправностей на уровне компонентов.

Нужно понимать, что поиск неисправности редко представляет собой прямолинейный процесс. Очень часто тесты, которые вы придумываете в надежде найти решение проблемы, в реальности приводят к двусмысленным результатам и сомнительным выводам. Медицинское ультразвуковое оборудование дает классический пример этого. В действительности очень часто после сбора значительной тестовой информации делается неправильный вывод о том, что данный блок имеет неправильные входные сигналы, но правильные выходные сигналы. Промежуточные решения часто основаны на предположениях, которые неверны. Когда факты не сочетаются друг с другом, оцените средства, которыми была получена ваша информация.

Как было указано в главе 1, другим аспектом локализации неисправностей является использование ваших чувств. Поищите явные физические повреждения на платах схемы. Может быть, есть клубы дыма, в таком случае найдите источник.

Используйте обоняние для идентификации горячих или сгоревших компонентов. После непродолжительной практики вы сможете отличать сгоревшие углеродные резисторы от полупроводниковых элементов, от горелого лака (обмоток трансформатора). Прислушайтесь к высоким звукам, гудению дуги высокого напряжения, треску сгорающей ИМС.

Попробуйте идентифицировать неисправные компоненты, особенно закороченные, и ИМС на ощупь. Однако будьте осторожны, чтобы не обжечь палец или не получить удар током. Металлический корпус транзистора является частью схемы и часто может служить высоковольтным выходом. Не занимайтесь поиском неисправностей, случайным образом, касаясь деталей в схеме с включенным питанием. Касание может помочь вам локализовать и компоненты с обрывом. Многие части — мощные транзисторы, ИМС и резисторы — должны быть теплыми. Холодный или прохладный компонент такого типа может иметь обрыв.

Если с помощью таких очевидных методов была обнаружена неисправность, обязательно ищите причину ее возникновения. В противном случае замененные компоненты обречены на печальную судьбу.

Методы тестирования и специализированное оборудование

Для поиска неисправностей цифровых схем пригоден тот же арсенал технических средств, что и для других типов оборудования. Однако многие инструменты и методы подходят только для диагностики цифровых устройств.

Логические пробники

Как указывалось в главе 2, логический пробник представляет собой прибор, который подключается к тому же источнику питания, что и проверяемая схема, имеет заостренный щуп, используемый для тестирования различных точек схемы. Очень популярна модель, показанная на рис. 7.28.

Рис. 7.28. Логический пробник и его провода

Переключатель используется для установки логических параметров в соответствии с требованиями ТТЛ и КМОП, в зависимости от типа схемы, с которой вы собираетесь работать.

Другой переключатель, связанный со светодиодным индикатором импульса PULSE LED, осуществляет выбор между функциями импульсной и запоминания. В импульсном режима желтый светодиод будет мигать в течение около 300 мс при каждом логическом сигнале, а, если имеет место последовательность импульсов, индикатор будет мигать с частотой 3 Гц.

В режиме запоминания индикатор будет загораться и оставаться включенным при подаче любого сигнала на щуп пробника. Индикатор сбрасывается при переключении в импульсный режим. Это очень удобная функция в том случае, если вы хотите зарегистрировать импульс, который появляется не очень часто или случайно, или нельзя непосредственно наблюдать пробник в момент возникновения события, приводящего к появлению импульса.

Два других индикатора на логическом пробнике используются для индикации правильного логического уровня ВЫСОКИЙ или НИЗКИЙ на щупе пробника. Наблюдая эти индикаторы и импульсный индикатор, можно получить очень много информации о схеме, как показано на рис. 7.29.

Рис. 7.29. Показания индикаторов логического пробника

Логический импульсный генератор

Логический импульсный генератор внешне очень похож на логический пробник (см. рис. 7.28).

Назначение этого прибора заключается в подаче импульса на вход схемы, в то время как логический пробник отслеживает логическое состояние выхода. Обычно логический импульсный генератор используется совместно с логическим пробником и питается от тестируемой схемы, подключаясь с помощью красного и черного проводов с зажимами к шинам питания логических ИМС. Когда щуп пробника подключен к схеме, его внутренняя схема воспринимает логическое состояние схемы в данной точке и устанавливает на своем выходе такой же логический уровень. При нажатии кнопки на импульсном генераторе на его щупе формируется очень короткий импульс противоположного уровня. Импульсный генератор имеет достаточный ток, чтобы преодолеть действие выходов схем, подключенных к той же точке. Ширина импульса (длительность) достаточно мала, чтобы выходные цепи устройств не были повреждены при кратковременной принудительной подаче на них высокого или низкого уровня.

Если нажать и удерживать кнопку, большинство импульсных генераторов выдают также последовательность импульсов. При генерации импульсов светодиодный индикатор мигает. Задача логического импульсного генератора заключается в том, чтобы искусственно вызвать изменения состояния необходимого входа для того, чтобы наблюдать реакцию на выходе. На рис. 7.30 показано, как логический пробник и логический импульсный генератор работают вместе в цифровой схеме.

Рис. 7.30. Использование логического импульсного генератора и логического пробника

Ручное тестовое оборудование

Многие сложные тестовые приборы выпускаются сейчас в виде ручных устройств. Цифровые вольтметры с графическими дисплеями могут использоваться для наблюдения формы сигналов и измерения частоты и времени, а также напряжения, тока и сопротивления.

Новые ручные приборы можно использовать для поиска неисправностей цифровых устройств таким образом, что возникает комбинация логического пробника, цифрового вольтметра, осциллографа и даже простого логического анализатора. На рис. 7.31 показан прибор Logic Dari фирмы Hewlett-Packard, способный изучить последовательность импульсов с помощью звукового тонового индикатора, позволяя специалисту не отводить взгляда от схемы.

Он также показывает сопротивление или напряжение между двумя точками и выводит на дисплей показания в цифровом виде, как цифровой вольтметр с автоматической установкой диапазона. Если проверяются статические логические уровни, он работает как обычный логический пробник. Когда логические уровни изменяются, можно наблюдать форму сигналов. Можно также определить временные соотношения за счет одновременного вывода на экран формы трех разных сигналов, как это делает трехканальный логический анализатор. Эти формы сигналов можно сохранить и позже сравнить с формами сигналов аналогичной заведомо исправной платы. Logic Dart даже сам указывает различия между двумя образцами (см. рис. 7.31).

Рис. 7.31. Прибор Logic Dart фирмы Hewlett-Packard

Осциллографы

Бывают случаи, когда необходима большая информация, чем та, которую может дать логический пробник. Часто вам нужно знать связь между двумя или более логическими сигналами. Лучшим средством демонстрации этой временной связи является осциллограф, который был детально описан в главе 2. Любой осциллограф общего назначения можно использовать при проведении определенных тестов цифровых схем, но некоторые из современных осциллографов имеют возможности, которые делают их особенно полезными для этих целей.

Основная функция, которая необходима в данном случае, это сбор информации по нескольким каналам, хранение форм импульсов и некоторые специальные режимы запуска. На рис. 7.32 показан аналоговый осциллограф с четырьмя входными каналами. Два их этих входов работают во всем диапазоне с избирательной чувствительностью от 10 мВ до 50 В наделение. Два других входа предназначены для использования, прежде всего, как входы логических сигналов с двумя диапазонами чувствительности 0,1 и 0,5 В на деление. Используя пробник 10Х, эти диапазоны можно превратить в 1 и 5 В на деление, что обычно является идеальным для многоканального цифрового отображения информации. Этот осциллограф также обладает уникальной функцией одновременной демонстрации двух статических форм сигнала, даже если они никак не синхронизированы друг с другом. Это очень полезно, если вам нужно наблюдать форму сигналов, но вас не интересуют их временные связи. В этом режиме вход пусковых импульсов автоматически переключается на вход, на который поступают отслеживаемые в настоящее время сигналы. Большинство осциллографов запускаются от одного выбранного источника пусковыx сигналов и будут показывать только формы сигналов, которые синхронизированы с этим источником. Такой осциллограф не может хранить формы сигналов и. следовательно, регистрировать одиночные импульсы, которые редко возникают. Однако аналоговые осциллографы лучше подходят для учета периодически следующих выбросов с малой длительностью, как показано на рис. 7.32.

Рис. 7.32. Аналоговый осциллограф, показывающий регистрируемые выбросы

Цифровой осциллограф с памятью, показанный на рис. 7.33, имеет четыре входных канала и множество различных режимов запуска. Осциллограф с цифровой памятью воспринимает быструю последовательность измерений напряжения на входе и хранит полученные результаты во внутренней памяти в цифровой форме. Эти данные используются для предоставления формы сигналов на экране.

Рис. 7.33. Цифровой осциллограф с памятью, регистрирующий «дребезг» контактов переключателя

Осциллографы с памятью очень эффективны при регистрации последовательности импульсов, которые возникают нерегулярно, и подобные случаи нередки.

Поскольку события, приводящие к возникновению сигналов, не часто случаются в цифровых схемах, чтобы указать осциллографу, что произошло именно критическое событие, на которое он должен отреагировать, необходимы сложные режимы запуска.

Показанный на рисунке осциллограф может отображать информацию, которая была зарегистрирована до, после или и до, и после запускающего события. Другими словами, запускающее событие может произойти справа, слева или в центре развертки. Он также позволяет наблюдать все четыре входных канала и ждать запуска, пока не будет достигнута определенная комбинация логических сигналов.

Оценка таких моментов, как вибрация контактов переключателя (известная как «дребезг» контактов), может быть эффективно выполнена только с помощью осциллографа с памятью. Развертка на экране осциллографа с памятью показывает последствия перемещении тумблера из одного положения (разомкнут) в другое (замкнут). Момент, когда произошло переключение, помещается в центре экрана, что показывает состояние ключа до (логический уровень высокий) и после (переход на низкий) запускающего события. Этот осциллограф может также печатать регистрируемые формы сигналов на принтере компьютера.

Логические анализаторы

В сложных цифровых схемах, особенно в микрокомпьютерных системах, необходимо знать связи между многими различными сигналами. В этой ситуации формы напряжения не так важны, как логические состояния, которые возникают в определенные моменты времени. Логический анализатор — это прибор, который позволяет одновременно собирать и хранить информацию о логическом состоянии по многим каналам (48 и более). Эти замеры выполняются через определенные интервалы времени, которые задаются внутренним источником тактовых импульсов или внешним источником, находящимся в исследуемой схеме.

Логический анализатор, который показан на рис. 7.34, совмещен с персональным компьютером. Он может представлять информацию в виде временных диаграмм или таблицы состояний в двоичном, восьмеричном, шестнадцатеричном виде или в виде символов ASCII. 48 входных каналов подключены через адаптерную приставку, которая подключена к плате внутри компьютера (рис. 7.34).

Рис. 7.34. Логический анализатор на основе персонального компьютера

Другим очень полезным тестовым инструментом для проверки цифровых схем любых типов является специализированный зажим для микросхем, напоминающий бельевые прищепки и выпускаемый в разных модификациях, соответствующих размерам корпусов с двухрядным расположением выводов, чтобы обеспечить контакт с каждым выводом ИМС. Другой конец зажима имеет выводы, к которым удобно подключать пробник осциллографа и т. д.

Многие логические анализаторы снабжены специальными наконечниками для соединения с выводами зажимов, что обеспечивает надежное соединение и предотвращает замыкание между проводами. Различные варианты этих зажимов можно видеть на рис. 7.35.

Рис. 7.35. Зажимы для микросхем

Методы поиска неисправностей логических устройств

После того как вы локализовали неисправность в конкретном модуле или плате, следует идентифицировать неисправный компонент. Здесь снова необходимы знания о правильной работе логической схемы. В некоторых случаях сервисные руководства могут содержать таблицы истинности для всей комбинированной логики схемы. Однако, в большинстве случаев, для того чтобы понять, как должна работать схема, специалист должен анализировать конфигурацию логических элементов.

Цель заключается в том, чтобы выработать набор входных условий, которые могли бы подтвердить, что данная схема работает исправно. Рис. 7.36 возвращает нас к использовавшемуся ранее контроллеру микроволновой печи и будет служить примером проверяемой схемы.

Эта простая логическая схема была предназначена для сохранения работающего состояния микроволновой печи при включенном таймере, закрытой двери и после нажатия кнопки Пуск. Предположим, что была локализована неисправность именно в этой части схемы, при этом у нас никогда не возникает логическая 1 в точке «Соок» («готовить»).

Рис. 7.36. Пример поиска неисправностей в схеме

При работе с микроволновой печью лучше всего начать с отключения магнетрона. Это важно, поскольку вы, может быть, будете искусственно подавать логические сигналы при тестировании. Эти сигналы могут игнорировать встроенные в печь средства безопасности. Вам может помешать или навредить здоровью включение высоковольтных схем, не говоря уже о микроволновом излучении.

Правильный способ отключения высокого напряжения описан в руководстве. Если инструкция отсутствует, то лишний раз удостоверьтесь в том, что во время тестирования схемы не произойдет самопроизвольной активации высокого напряжения. Не работайте с микроволновой печью, если вы не полностью понимаете опасность и не приняли достаточные меры предосторожности. При проникновении внутрь шасси таких высоковольтных устройств вы можете получить сильный ожог даже ни к чему не прикасаясь.

Поместите логический пробник на выход U1A, верхнего элемента И с тремя входами. При закрытой дверце и включенном таймере логический пробник должен показать высокий уровень при нажатии кнопки Пуск и низкий, когда она отпущена. Если реакция именно такая, то U1 работает правильно. Если выход U1А всегда низкий, нужно использовать пробник для проверки правильности логических сигналов, поступающих на входы этой логической ячейки. Установите пробник на вывод 13 U1A и включайте и выключайте таймер. Логический уровень в указанной точке должен изменяться соответствующим образом.

Повторите процедуру с выводом 2, открывая и закрывая дверцу печи. Затем проверьте вывод 1 U1A, нажимая и отпуская кнопку Пуск. Если все эти входы работают правильно, то неисправность может быть связана со схемой U1A. Другой вариант: поломка в U2A может вызывать такую реакцию U1A.

Для определения неисправного компонента можно подключить логический импульсный генератор ко входу U2A (вывод 1), а логический пробник к выводу 3 схемы U2A. Логическая 1 на входе U2 должна давать логическую 1 на выходе. Если выход остается низким, удалите U2 и заново проверьте U1A без U2. Если U1A работает нормально, замените U2, в противном случае замените обе схемы. Компоненты, которые припаяны, обычно заменяют, извлекая их из схемы, единственное исключение — это очень дорогие или труднодоступные детали. Такие компоненты выпаиваются и заменяются только в самом крайнем случае.

Если у вас нет логического импульсного генератора, можно использовать другие методы. Как было указано выше, логический импульсный генератор подает на вход противоположную полярность в течение очень короткого промежутка, порядка нескольких микросекунд. Если даже при этом импульс приводит к перегрузке выходных соединений данного элемента, то это не вызывает повреждений в схеме.

Другой способ выполнения той же операции заключается в использовании конденсатора в качестве импульсного генератора, как это показано на рис. 7.37.

Рис. 7.37. Импульсный генератор с использованием конденсатора

Для этого конденсатор сначала заряжается до логического уровня ВЫСОКИЙ (обычно +5 В), при этом один вывод конденсатора подключен к другому логическому уровню (обычно «земля»). Конденсатор отсоединяется от источника логического уровня ВЫСОКИЙ и подключается к входу, создавая импульс, при этом выполняется контроль выходного сигнала логическим пробником. Можно подать импульс логического уровня НИЗКИЙ, используя тот же метод, но сначала разрядить конденсатор, а затем включить его в схему.

У «специалиста» может возникнуть идея подать высокий или низкий сигнал в схему, быстро подключив Vcc или «землю» к точке схемы с помощью перемычки. В большинстве случаев это плохая идея. Самый короткий промежуток времени, в который может продолжаться ручной способ подачи сигналов составляет от 10 до 100 мс. За это время выходные каскады прибора, подающего входные сигналы на исследуемый элемент, могут выгореть. Это можно делать только в том случае, если вы знаете, что предшествующий элемент может выдерживать подобную перегрузку на выходе в течение около 1 с. Чтобы понять это, вы должны знать внутреннюю структуру микросхемы.

Идеальным примером служит выходной двухтранзисторный каскад обычных схем ТТЛ. На рис. 7.38 показано воздействие заземления на выходные цепи запускающего логического элемента с целью поиска неисправностей.

Рис. 7.38. Эффект от замыкания входов на Vcc или на землю

Предположим, что на выходе логический уровень ВЫСОКИЙ и мы принудительно заземляем выход ИМС. При этом начинает течь ток, превышающий нормальный уровень. Вопрос заключается в том, насколько этот ток больше стандартного. В верхней половине двухтранзисторного каскада предусмотрен резистор, который ограничивает ток через транзистор и диод. Следовательно, для большинства выходных цепей ТТЛ указанная операция окажется безвредной если выход будет заземлен в течение не более доли секунды.

Рассмотрим результат соединения входа тестируемого элемента к источнику +5 В для подачи на него высокого логического уровня. Если запускающая схема пытается подать на выход сигнал с низким уровнем, это соединит +5 В с коллектором насыщенного транзистора в нижней части двухтранзисторного выходного каскада. Через транзистор будет протекать чрезвычайно большой ток. Малогабаритный транзистор почти мгновенно погибнет, пытаясь накоротко соединить источник 5 В с шиной «земля». Следовательно, нельзя предпринимать такой тест, иначе вы разрушите одну микросхему при проверке исправности другой.

Во всех логических приборах есть какой-либо тип полупроводникового переключателя, который используется для соединения выхода с напряжением положительной логики (высоким) или отрицательной логики (низким). Такой тип тестирования нельзя применять, если нет точной информации о том, что схема переключателя может выдержать ток короткого замыкания. В случае КМОП-приборов работающие в качестве буферов детали обычно содержат выходные транзисторы, способные пропускать относительно большие токи. Но, как правило, обычные логические элементы предназначены для запуска входов других КМОП-элементов и содержат очень маломощные транзисторы, которые не могут выдержать такую грубую процедуру тестирования.

Ремонт

Занятие поиском неисправностей на уровне плат или модулей — процедура обычно довольно прямолинейная. Все специфические моменты, как правило, оговариваются в техническом руководстве. Однако, в любом случае, необходимо соблюдать некоторые общие меры предосторожности. Прежде чем извлечь или установить печатную плату, всегда выключайте питание. Обязательно коснитесь шасси оборудования, чтобы снять с себя статический заряд, особенно если вам предстоит работать с элементами МОП. Обращайтесь с платами с такими же предосторожностями, которые рекомендованы для отдельных МОП микросхем.

Когда вы снимаете больше одной платы или отключаете провода от нее, наклеивайте ярлыки на плату и кабели, чтобы гарантировать правильность последующей установки их на место. Большинство изготовителей оборудования преду сматривают ключи на разъемах для предотвращения неправильного подключения. К несчастью, некоторые из них этого не делают, и последствия могут быть катастрофическими.

Извлечение ИМС

После того как был найден неисправный компонент, его следует заменить. В более старых цифровых системах схемы строились на основе почти исключительно интегральных схем в корпусах с двухрядным расположением выводов (DIP).

То, что один компонент имеет 40 или более припаянных к плате выводов, превращает извлечение микросхемы в серьезную задачу. Более того, многие из деталей требуют специальных процедур и инструментов для выравнивания выводов с целью повторной вставки.

Если неисправный компонент установлен в DIP-панельку, благодарите судьбу! Поскольку панельки часто стоят до роже, чем ИМС, кроме того, могут вызывать проблемы с контактами, в большинстве случаев изготовители их не используют. Во многих областях они непрактичны из-за того, что могут вызывать ослабление аналоговых сигналов, также имеют место вибрация или загрязнения.

Извлекая ИМС из гнезда, лучше всего использовать специально предназначенный для этого съемник, пригодный для большинства моделей устройства (рис. 7.39), который может захватить ИМС с обоих концов.

Рис. 7.39. Инструмент для извлечения ИМС

Пользуясь отверткой для извлечения, нужно понемногу и поочередно поддевать ИМС с каждой стороны. В противном случае все выводы согнутся при извлечении. ИМС большего размера сложнее извлечь из-за большего числа выводов. На рис. 7.40 показано устройство извлечения ИМС 0,75 см.

Рис. 7.40. Устройство извлечения ИМС в корпусе DIP

Не пытайтесь вынуть микросхему из панельки пальцами или ногтями. Одна из сторон обязательно выйдет раньше, при этом освободившиеся контакты воткнутся в палец и согнутся. Это еще более существенно, когда вы используете ИМС с малым расстоянием между выводами, например в микросхемах для поверхностного монтажа. На рис. 7.41 показан специальный ручной инструмент, предназначенный для съема ИМС из панельки.

Рис. 7.41. Устройство извлечения ИМС в корпусе PLCC

Любой вариант попытки поднять микросхему с одного конца спровоцирует сгибание каких-либо выводов, что приведет к их замыканию с другими выводами или отсутствию контакта с гнездом.

Если ИМС в корпусе с двурядным расположением выводов припаяна к плате, при ее извлечении нужна особенная аккуратность, чтобы не повредить саму плату. Большинство плат в настоящее время — двусторонние с проводниками из фольги, расположенными на обеих сторонах. Используются также компоненты, у которых дорожки размещены в слоях платы. Отверстия в этих платах представляют собой проводящие трубки, которые соединяют контакты на каждой стороне.

При производстве плат припой проходит по выводу, контактной площадке, в отверстие и часто попадает на контактную площадку на стороне платы, где расположены составляющие. Перед извлечением компонента необходимо удалить весь этот припой с каждого вывода или все паяные соединения должны быть нагреты одновременно.

Основная причина повреждения печатных плат — это перегрев в течение продолжительного времени. Не пользуйтесь паяльником мощностью более 25 Вт при работе с печатными платами. Лучшим в этом случае является карандашный паяльник 12 Вт с острым жалом. Он может казаться маломощным, но работает хорошо. Ключевой момент — надо держать жало паяльника чистым и хорошо залуженным. Замечая образующиеся на кончике жала черные чешуйчатые отложения, соскоблите их отверткой или аналогичным инструментом. Протрите паяльник влажной губкой. Затем нанесите тонкий слой нового припоя на кончик жала. Это единственный способ обеспечить передачу максимального нагрева соединению при пайке.

Второй причиной повреждения является попытка извлечь компонент до того, как удален весь припой. Медные контактные площадки соединены с платой, но не так сильно, как с припоем. В результате контактные площадки из фольги отрываются от платы при удалении ИМС, что еще больше усложняет ремонт.

Один из методов извлечения ИМС: каждый вывод по очереди срезается кусачками, как показано на рис. 7.42, а затем выводы по очереди нагреваются и извлекаются пинцетом. Этот способ часто повреждает контактные площадки из-за усилий, которые прикладываются при выполнении операций.

Рис. 7.42. Извлечение ИМС с помощью срезания выводов

Другой подход заключается в использовании насадки для паяльника, которая предназначена для нагрева сразу всех выводов ИМС с одновременным ее извлечением расположенным с другой стороны платы инструментом. К сожалению, трудно сохранить одинаковый тепловой контакт для равномерного нагрева всех контактов. Области хорошего нагрева немедленно расплавляются, а сегменты с меньшим нагревом иногда не плавятся вовсе. Это также требует достаточно мощного паяльника. В результате приходится держать прибор на плате дольше, чем следует, и чрезмерный нагрев отрывает контактные площадки из фольги от платы.

Возможно, лучшим способом выпаивания ИМС является удаление припоя с каждого вывода перед извлечением микросхемы. Для этих целей выпускаются специальные отпаивающие паяльники с встроенными вакуумными насосами (рис. 7.43).

Рис. 7.43. Станция для удаления припоя

Полый наконечник помещается на вывод микросхемы до тех пор, пока припой полностью не расплавится. Затем включается вакуумный насос, который втягивает припой в накопитель. Основная проблема с этими устройствами заключается в том, что кончик жала должен быть хорошо обработан припоем для приемлемой передачи тепла, и вакуумный канал не должен забиваться припоем. Кроме того, они довольно дорого стоят.

Еще один способ выпаивания ИМС заключается в использовании приспособлений для демонтажа, как показано на рис. 7.44.

Рис. 7.44. Инструменты для удаления припоя

Это устройство снабжено пружинным поршнем, ход которого осуществляется при нажатии на кнопку. С помощью паяльника нагревается соединение около вывода, затем наконечник отсоса помещается на вывод и при нажатии на кнопку припой с платы отсасывается. Этот метод очень эффективен, особенно, если иметь небольшой опыт и терпение. Описываемые приборы полезны для очистки от припоя отверстий в плате после извлечения микросхемы каким-либо способом.

После применения вакуумных методов, некоторое количество припоя может остаться на той стороне платы, где размещаются компоненты, скрепляя вывод микросхемы с контактной площадкой, находящейся под самой ИМС. Удалить его можно с помощью специального шнура. Он представляет собой ленту или оплетку из медных или изготовленных из сплава нитей, которая помещается в нужную точку. Шнур и припой нагреваются паяльником (рис. 7.45).

Рис. 7.45. Использование шнура для удаления припоя

Нужно избегать соблазна взять паяльник большей мощности в целях экономии времени. Шнур можно также использовать и для извлечения оставшегося припоя из отверстий в плате, но он может удалить лишь небольшое количество материала за один раз. Когда шнур насыщается припоем, отрежьте этот кусок и продолжите работу со следующим.

Удалив припой, возьмите пинцет или миниатюрные пассатижи типа «утиный нос» и слегка покачайте каждый вывод в его отверстии со стороны паяных соединений платы, чтобы удостовериться, что он свободен. Когда все выводы освобождены, аккуратно извлеките микросхему, вспомнив какой-либо их описанных методов извлечения ИМС из гнезда. Действуйте осторожно, иначе есть вероятность повредить фольгу. Если возникают трудности с удаление припоя с одного или двух выводов, их можно отрезать, не повредив плату.

Монтаж ИМС

Большинство ИМС поставляются с выводами, которые раздвинуты слегка больше. чем номинальное расстояние для помещения в панельки. Поэтому вставлять ИМС лучше с использованием специального инструмента, как показано на рис. 7.46.

Рис. 7.46. Использование инструмента для вставления ИМС

Попытки загнуть выводы и вставить микросхему вручную могут привести к выходу ее их строя под воздействием статического электричества, но чаще всего при таком способе один или два вывода подгибаются и оказываются под ИМС. Очень часто локализация такого дефекта представляет сложную проблему.

В том случае, когда удаленная ИМС была припаяна к плате, замените ее новой и рассмотрите вариант установки панельки. Если вы предполагаете, что когда-либо придется снова заменять эту микросхему (например, другая неисправность снова выведет из строя только что замененную вами ИМС) имейте в виду, что большинство печатных плат часто не выдерживают повторного выпаивания. С другой стороны, факторами, говорящими против использования панельки, являются менее надежные контакты, вибрация, недостаток пространства.

Повторно выполняя пайку ИМС или панельки, убедитесь, что причиненные плате повреждения исправлены. Если проводящий слой в отверстии нарушен, может быть, необходимо припаивать вывод на каждой стороне платы. Используйте паяльник малой мощности и не держите его на выводе больше пары секунд. Расходуйте припой экономно и следите, чтобы между выводами не возникало перемычек.

Вопросы для самоконтроля

Выберите правильный ответ:

1. Какой из следующих терминов определяется как наука о правильном рассуждении:

а) двоичная система;

б) цифровая система;

в) логика;

г) комбинаторика.

2. В цифровых системах числа представляются в системе счисления:

а) римская;

б) десятичная;

в) восьмеричная;

г) двоичная.

3. Какое из приведенных описаний лучше всего соответствует логической функции И:

а) если вход изменяется или «истина», то выход «истина»;

б) если какой либо вход «истина», то выход «истина»;

в) если «истина» присутствует больше, чем на на одном входе, то выход «истина»;

г) если все входы «ложь», то выход «ложь».

4. Какой тип логических элементов имеет логический низкий уровень на выходе только тогда, когда на всех входах низкий логический уровень:

а) И;

б) ИЛИ;

в) НЕ;

г) И-НЕ.

5. Какая логическая функция дает результат низкий только когда все на входы подается высокий уровень:

а) И;

б) ИЛИ;

в) НЕ;

г) И-НЕ.

6. Схему исключающего ИЛИ можно использовать для:

а) определения, одинаковы ли входные сигналы;

б) избирательного инвертирования или неинвертирования сигнала;

в) определения, есть ли на каком-либо входе логического сигнала высокий;

г) всего указанного выше.

7. Логический сигнал, помеченный READ/WRITE означает:

а) чтение при уровне ВЫСОКИЙ и запись при уровне НИЗКИЙ;

б) только чтение;

в) чтение при уровне НИЗКИЙ и запись при уровне ВЫСОКИЙ;

г) лучше читать, чем писать.

8. Аббревиатура ТТЛ означает:

а) логику проверки практикой;

б) транзисторно-транзисторную логику;

в) логику техасской технологии;

г) полностью транзисторную логику.

9. Первые две цифры в обозначении логических ИМС ТТЛ:

а) 40;

б) 80;

в) 68;

г) 74.

10. Специалист по поиску неисправностей должен ожидать, что все уровни напряжений в схема ТТЛ будут:

а) между 0,4 и 2,4 В постоянного тока;

б) 12В постоянного тока

в) меньше 0,4 и больше 2,4 В постоянного тока;

г) 110 В переменного тока или 0.

11. Выход схем ТТЛ лучше для:

а) отвода тока на землю, чем питания от Vcc;

б) питания от Vcc, чем отвода на землю;

в) включения светодиода при уровне высокий, чем при уровне низкий;

г) подачи сигнала тревоги, чем КМОП.

12. Для подачи логических сигналов в элемент ТТЛ, через который проходит ток, не следует использовать:

а) логический импульсный генератор;

б) выход другого элемента ТТЛ;

в) заряженный конденсатор;

г) провод для замыкания Vcc.

13. Выходы логических элементов должны быть непосредственно соединены вместе только при использовании:

а) двухтранзисторного выходного каскода;

б) выходного каскода с открытым коллектором;

в) выхода КМОП с двумя состояниями;

г) всего перечисленного.

14. КМОП имеет следующее преимущество над ТТЛ:

а) рассеивает меньше энергии;

б) обладает большей гибкостью по отношению к напряжениям источника питания;

в) является меньшей нагрузкой для запускающего элемента;

г) все перечисленное.

15. Основная проблема приборов с программируемой логикой с точки зрения поиска неисправностей заключается в том, что:

а) детали для замены должны быть выпущены тем же изготовителем, что и заменяемые;

б) нельзя использовать справочники для определения правильной работы;

в) технические руководства редко описывают подробности программирования данного устройства;

г) все указанное выше.

16. Большинство небольших и средних логических ИМС выпускаются в:

а) корпусах в двухрядным расположением выводов;

б) корпусах с однорядным расположением выводов;

в) вакуумных стеклянных трубках;

г) корпусах для поверхностного монтажа.

17. Когда схема выходит из строя таким образом, что ток не может течь по заданному пути, эго называется:

а) короткое замыкание;

б) обрыв;

в) замыкание на землю;

г) ничего из перечисленного.

18. Когда сигнал находит альтернативный путь по схеме, это называется:

а) короткое замыкание;

б) обрыв;

в) нагрузка;

г) все перечисленное.

19. Обрыв на входе прибора ТТЛ приводит к тому, что прибор ведет себя:

а) как при замыкании на землю;

б) как генератор;

в) выдает логический уровень высокий;

г) выдает логический уровень низкий;

20. Логическая ИМС ТТЛ с замыканием на выходе:

а) всегда выдает логический уровень высокий

б) всегда выдаст логический уровень низкий

в) «а» или «б»;

г) имеет неопределенное состояние.

21. Поиск неисправностей в схемах с компонентами МОП требует специальных предосторожностей, чтобы избежать:

а) контакта с очень высоким напряжением;

б) электростатического разряда;

в) ожога при контакте с микросхемами;

г) ничего из перечисленного.

22. Для поиска неисправностей в цифровой схеме, как минимум, необходимы:

а) диаграмма поиска неисправностей;

б) описание теории работы;

в) логической схемы;

г) чертежа расположения деталей.

23. Логический элемент ИЛИ с активно низким входом логически эквивалентен:

а) элементу И;

б) элементу ИЛИ;

в) элементу исключающее ИЛИ;

г) элементу И-НЕ.

24. Если логический пробник показывает высокий, низкий, и импульс, то:

а) запрещенное логическое состояние;

б) последовательность прямоугольных импульсов;

в) неисправный пробник;

г) обрыв на входе.

25. Логический анализатор:

а) это просто многоканальный осциллограф

б) записывает логические уровни по многим каналам

в) снимает показания через определенные интервалы

г) оба: «б» и «в».

26. Если нет логического импульсного генератора, вместо него лучше всего использовать:

а) конденсатор;

б) провод с зажимом, подключенный к источнику +5 В или земле;

в) прибор контроля прохождения тока;

г) все перечисленное.

27. Какое средство является наилучшим для удаления припоя с печатных плат:

а) пропановая горелка;

б) паяльник 100–150 Вт;

в) карандашный паяльник 60 Вт;

г) карандашный паяльник 12 Вт.

28. Печатные платы часто повреждаются при ремонте из-за:

а) слишком сильного нагрева фольги;

б) механического напряжения при отрезании выводов ИМС;

в) попыток извлечь деталь, которая не полностью освобождена от припоя;

г) всего перечисленного.

29. Лучшее, что вы можете сделать, для обеспечения успеха при пайке и выпаивании это:

а) использовать паяльник, дающий максимальный нагрев;

б) содержать паяльник в чистоте и луженым;

в) набирать много припоя на жало паяльника;

г) делать все перечисленное.

30. Инструмент для вставления ИМС:

а) направляет выводы точно в гнездо;

б) обеспечивает одинаковый потенциал выводов;

в) обеспечивает равномерное давление на ИМС при вставлении в гнездо;

г) делает все, что указано выше.

Вопросы и проблемы

1. Приведите таблицу истинности для схемы логическое И.

2. Приведите таблицу истинности для схемы логическое ИЛИ.

3. Приведите таблицу истинности для схемы И-НЕ.

4. Приведите таблицу истинности для схемы ИЛИ-НЕ.

5. Приведите таблицу истинности для схемы исключающее ИЛИ.

6. Сравните характеристики рассеяния мощности для схем ТТЛ и КМОП.

7. Назовите три способа определения связи входов и выходов при программировании программируемых логических приборов.

8. Назовите производителя, семейство, подсемейство, тип детали и тип корпуса для прибора с маркировкой DM74S00N.

9. Назовите три возможных причины обрыва на входе логической ИМС.

10. Опишите разницу между признаками обрыва и короткого замыкания.

11. Назовите четыре меры предосторожности, которые предотвращают перегрев компонентов.

12. Дайте определение явлению тиристорного защелкивания в схемах КМОП.

13. Назовите три меры предосторожности, которые вы можете предпринять для предотвращения повреждения ИМС МОП от электростатического разряда.

14. Назовите три способа избежать тиристорного защелкивания в схемах КМОП.

15. Назовите основное преимущество цифрового осциллографа по сравнению с аналоговым.

16. Назовите основное преимущество аналогового осциллографа по сравнению с цифровым.

17. Назовите три меры предосторожности, которые необходимо выполнить при ремонте оборудования.

18. Опишите процесс извлечения ИМС из платы.

19. Опишите процесс очистки паяльника для обеспечения максимальной передачи тепла и качественных паяных соединений.

20. Назовите три причины, по которым применение панельки для интегральной схемы может быть неуместно.

21. Дайте определения отверстиям с гальваническим покрытием в печатных платах.

Более 800 000 книг и аудиокниг! 📚

Получи 2 месяца Литрес Подписки в подарок и наслаждайся неограниченным чтением

ПОЛУЧИТЬ ПОДАРОК