Глава 7 ИСПОЛНИТЕЛЬНЫЕ УСТРОЙСТВА

Управление кинематическими параметрами на борту модели (по сигналам с дешифратора) производится исполнительными устройствами. Рассмотрены основные типы таких устройств — регуляторы хода и рулевые машинки.

7.1. Исполнительные устройства аппаратуры дискретного управления

Основные положения

Сигналы на выходе дешифраторов дискретной аппаратуры могут быть двух типов. Либо это высокий потенциал, сохраняющийся только на время нажатия соответствующей кнопки управления на пульте передатчика, либо высокий потенциал, сохраняющийся длительное время до повторного нажатия командной кнопки.

Первый вариант имеет место, например на выходах 1–5 дешифратора, описанного в разделе 6.1.2 (рис. 6.4). Во втором случае команда становиться на самоблокировку, например с помощью RS-триггера, как это сделано на выходах 6–9 этого же дешифратора.

Исполнительные устройства в обоих случаях представляют собой, как правило, электромеханические либо электронные реле.

Принципиальная схема

Поскольку выходной ток микросхем КМОП-серии, на которых собираются дешифраторы, невелик, для управления электромеханическими реле используются транзисторные усилители тока. Возможный вариант простейшего исполнительного устройства приведен на рис. 7.1, а.

Рис. 7.1. Релейные исполнительные устройства

Электронный ключ VT1 обеспечивает срабатывание электромагнитного реле К1. Контакты реле (на рисунке не показаны) осуществляют необходимые коммутации нагрузки. Диод VD1 служит для разряда электромагнитной энергии, накапливающейся в обмотке реле при протекании в ней тока. После закрывания электронного ключа этот ток ответвляется в диод, рассеивая энергию на нем и обмотке за счет их нагревания. В противном случае на обмотке бы возникала ЭДС самоиндукции значительной величины, что могло бы выводить транзистор из строя.

На рис. 7.1, б изображен улучшенный вариант этой же схемы. Дело в том, что для срабатывания электромеханического реле требуется значительно больший ток, чем для последующего удержания его в замкнутом состоянии. Например для реле РЭС15 с паспортом РС4591003 эти токи равны 21 и 5 мА соответственно. Следовательно, после срабатывания реле ток через его обмотку можно уменьшать, что позволит экономить энергию бортового источника питания. Эти соображения и положены в основу работы второго варианта схемы.

При открывании транзистора VT2 начинает протекать зарядный ток конденсатора С1, определяющийся в основном резистором R2. Его величина выбрана таким образом, чтобы транзистор VT1 переходил в насыщение. Его коллекторного тока достаточно для срабатывания реле К1. По окончании заряда С1 транзистор VT1 закрывается, и ток через обмотку реле будет определяться суммой ее сопротивления и сопротивления резистора R4. Величину последнего подбирают таковой, чтобы ток через обмотку составлял 1,2–1,3 от паспортного значения тока отпускания используемого реле. После снятия входного сигнала конденсатор C1 разряжается через обмотку реле и последовательно соединенные резисторы R4, R3, R2.

В качестве VT1 и VT2 рассмотренных схем можно использовать любые маломощные транзисторы структуры n-p-n, например КТ315, КТ3102. Демпфирующие диоды должны выдерживать ток, не менее тока срабатывания используемого реле. В большинстве случаев можно обойтись диодами типа КД521, КД522. Электронные реле отличаются от рассмотренных тем, что вместо электромеханических реле в коллекторную цепь непосредственно включается коммутируемая нагрузка, например электродвигатели. К транзисторам электронного ключа при этом предъявляются повышенные требования. Их максимально допустимый коллекторный ток должен быть не менее тока, потребляемого нагрузкой.

Кроме того, для повышения коэффициента использования питающего напряжения, сопротивление транзистора в открытом состоянии должно быть как можно меньшим. Тяговые двигатели моделей средних размеров могут потреблять токи до 3–5 А.

Памятуя о том, что выходные токи дешифраторов не превышают единицы миллиампер, необходимо использовать в качестве электронных ключей составные транзисторы, имеющие коэффициент усиления потоку 750—1500.

На рис. 7.2 приведены две практические схемы электронных реле.

Рис. 7.2. Электронные реле

Первый вариант (рис. 7.2, а) подразумевает использование составного транзистора типа КТ829(А — Г), имеющего максимально допустимый ток коллектора 8 А и коэффициент усиления по току не менее 750. Сопротивление участка «коллектор-эмиттер» у него равно 0,6 Ом. Очень выгодно по этому параметру отличается транзистор КТ863А, имеющий сопротивление насыщения всего 0,06 Ом. Однако его коэффициент усиления по току не превышает 100. Для нормальной работы с дешифраторами, собранными на микросхемах КМОП-серии, такой транзистор необходимо включить по схеме, приведенной на рис. 7.2, б. В качестве транзистора VT2 можно использовать КТ315, КТ3102 и им подобные.

Еще заманчивее применение полевых транзисторов с изолированным затвором, номенклатура которых достаточно широка. Их стоковые токи достигают десятков ампер при сопротивлении насыщения в сотые доли ома.

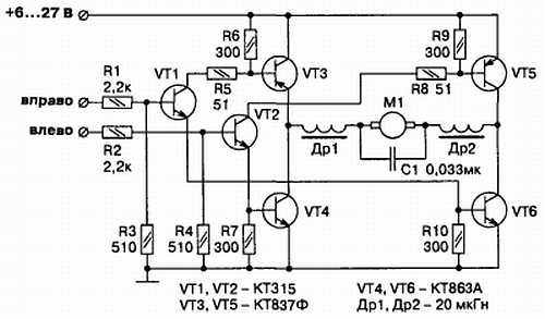
Для обеспечения реверса исполнительного двигателя используют мостовые схемы управления. На рис. 7.3 приведен вариант такой схемы на биполярных транзисторах. При подаче высокого потенциала (+5 В) на вход «вправо» открывается транзистор VT1, и протекающий через него ток открывает транзисторы VT3 и VT6. Последние переходят в режим насыщения, обеспечивая подачу питающего напряжения на двигатель M1. Ток через двигатель протекает, по схеме, слева направо.

Рис. 7.3. Мостовая схема

При подаче высокого потенциала на вход «влево» происходит переключение направления вращения двигателя. При отсутствии входных сигналов все транзисторы заперты, и ток, потребляемый схемой, пренебрежимо мал.

Дроссели Др1, Др2 и конденсатор С1 служат для подавления помех, создаваемых искрящим коллектором двигателя M1.

Дроссели могут быть самодельными. Для их изготовления необходимо намотать по 15 витков провода диаметром 0,25 мм на кольцах с внешним диаметром 7—10 мм из феррита любой марки. Номиналы резисторов указаны для питающего напряжения 6 В. При повышении напряжения необходимо пропорционально ему увеличивать сопротивления всех резисторов, кроме R1—R4.

Схема рассчитана на применение двигателей с током потребления до 8 А. Для менее мощных двигателей, потребляющих ток не более 1–2 А, в мостовом каскаде можно применить транзисторы КТ816 на месте VT3, VT5 и КТ817 на месте VT4, VT6.

Еще удобнее использовать комплементарную пару полевых транзисторов, включив их так, как показано на рис. 7.4, а.

Рис. 7.4. Мостовые схемы на полевых транзисторах

Управляющие сигналы должны иметь амплитуду, равную напряжению питания. Работает схема следующим образом. При отсутствии входных сигналов затворы транзисторов VT1, VT3 соединены с корпусом. Поскольку их истоки подключены к плюсу источника питания, это равносильно подаче на затвор отрицательного напряжения, открывающего транзисторы с каналом р-типа.

Транзисторы VT2 и VT4 имеют канал n-типа, и поэтому подключение их затворов к корпусу обеспечивает им запертое состояние. Двигатель обесточен.

Подача положительного напряжения, например на вход «вправо», закрывает транзистор VT3 и отпирает VT4. Через двигатель протекает ток снизу вверх. При подаче положительного напряжения на вход «влево» открытыми окажутся транзисторы VT2, VT3, и двигатель будет вращаться в обратную сторону. Диоды VD1—VD4 обеспечивают протекание тока самоиндукции, который возникает в обмотках двигателя при отключении входных сигналов.

Полевые транзисторы должны быть обязательно с индуцированными каналами. У таких транзисторов выходной ток начинает протекать при достижении напряжения на затворе некоторой определенной величины. Чтобы в транзисторах не возникали сквозные токи, напряжение отпирания должно быть больше половины напряжения питания.

На рис. 7.4, б приведена реальная схема, реализованная на двух микросборках DA1, DA2, содержащих комплементарные пары полевых транзисторов с изолированными затворами.

Транзисторы имеют следующие характеристики:

♦ максимальный ток стока — 2 А;

♦ максимальное напряжение «исток-сток» — 25 В;

♦ сопротивление канала в открытом состоянии — не более 0,15 Ом;

♦ отпирающее напряжение на затворе — 3 В.

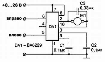
Очень удобно для реверсивного управления двигателями использовать специализированные микросхемы драйверов. В этом случае полностью отсутствуют навесные детали, за исключением элементов искрогашения двигателя. Номенклатура таких микросхем весьма широка. Основные типы и характеристики можно посмотреть, например в [17]. На рис. 7.5 приведена схема исполнительного устройства на микросхеме ВА6229.

Рис. 7.5. Исполнительное устройство на специализированной микросхеме

Драйвер имеет широкий диапазон питающих напряжений 8—23 В, максимальный выходной ток — 1,2 А, встроенную защиту от перегрузок. Вход микросхемы совместим с уровнями ТТЛ. Можно использовать микросхемы, совместимые с уровнями КМОП, например ВА6209 и многие другие. В каждом случае драйвер нужно включать по рекомендованной схеме, приводимой в справочниках.

Логика работы всех микросхем одинакова. При нулевых потенциалах на обоих входах напряжение на двигатель не подается (режим холостого хода). При подаче единичного уровня на один из входов двигатель вращается в соответствующую сторону. Очень полезен режим электрического торможения двигателя путем короткого замыкания его роторной обмотки. Включается этот режим подачей единичных уровней на оба входа драйвера.

Детали и конструкция

Печатные платы рассмотренных устройств не приводятся ввиду простоты их самостоятельного изготовления.

7.2. Регуляторы хода

7.2.1. Первый вариант регулятора хода

Основные положения

Логика работы регуляторов хода любого типа одинакова и была рассмотрена по структурной схеме в разделе 1.2.2. Ниже будут рассматриваться только конкретные схемотехнические решения, рассчитанные на входные сигналы со стандартными параметрами, а именно:

♦ амплитуда канальных импульсов — 5 В;

♦ исходная длительность импульса — 1,5 мс;

♦ диапазон изменения длительности командного импульса — 1–2 мс.

Принципиальная схема

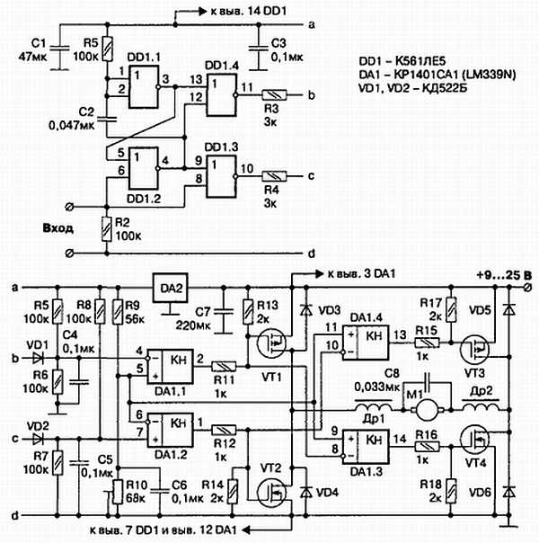
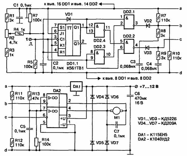
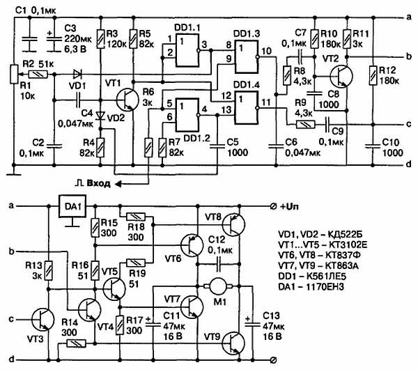
На рис. 7.6 приведен вариант схемы регулятора хода, реализованного в основном на транзисторах.

Рис. 7.6. Регулятор хода. Вариант № 1

Устройство предназначено для использования на моделях с низковольтным питанием (5–7 В). Выходные каскады рассчитаны на применение двигателя мощностью до 15–20 Вт.

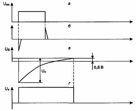
Канальный импульс положительной полярности, информация о величине команды в котором содержится в длительности Δτ, подается на один из входов временного дискриминатора, собранного на элементах DD1.3, DD1.4, и на вход инвертора DD1.2. Отрицательный импульс с вывода 4 инвертора также подается на дискриминатор и на дифференцирующую цепь C5R4. Короткий отрицательный импульс, соответствующий переднему фронту канального, через развязывающий диод VD2 запускает ждущий мультивибратор, в состав которого входят транзистор VT1, инвертор DD1.1 и времязадающий конденсатор С4.

В исходном состоянии транзистор открыт за счет подачи на его базу положительного потенциала (примерно 0,6 В) через резистор R3 (рис. 7.7, в). На коллекторе, а значит и на входах инвертора DD1.1 низкий потенциал (логический 0), а на выходе — 1. Конденсатор С4 заряжен до напряжения Uc, определяемого положением движка потенциометра R1.

Рис. 7.7. Формирование опорного импульса

Отрицательный импульс с выхода дифференцирующей цепи (рис. 7.7, б), соответствующий переднему фронту канального импульса, запирает транзистор. Потенциал коллектора скачком возрастает до уровня питающего напряжения (рис. 7.7, г), инвертор DD1.1 опрокидывается, на его выходе устанавливается нулевой потенциал, и левая обкладка конденсатора С4 через диод VD1 оказывается подключенной к корпусу. Отрицательное напряжение с правой обкладки прикладывается к базе транзистора, удерживая его в запертом состоянии (рис. 7.7, в).

Конденсатор С4 начинает перезаряжаться по экспоненциальному закону по цепи: плюс источника питания — подстроечный резистор R3 — конденсатор С4. Когда напряжение на нем достигнет напряжения отпирания транзистора (примерно 0,6 В), произойдет обратное опрокидывание схемы, и на коллекторе транзистора будет сформирован положительный импульс, длительность которого τ0 определяется как исходным напряжением на конденсаторе С4, так и постоянной времени заряда цепи С4-R3. Этот импульс и его инвертированная копия с вывода 3 DD1.1 подаются на оставшиеся входы временного дискриминатора.

Читателю будет легко самостоятельно убедиться, что импульс разностной длительности Δτ появится на выводе 10 дискриминатора — если длительность пришедшего канального импульса τк меньше длительности ждущего мультивибратора τ0, и на выводе 11 — в противном случае. Полярность разностных импульсов в обоих случаях положительна.

На транзисторах VT2, VT3 собраны удлинители импульсов с коэффициентом удлинения 40. Необходимость удлинения импульсов пояснялась в разделе 1.2.2. Механизм удлинения рассмотрим на примере верхнего канала. Короткий разностный импульс с вывода 10 через резистор R8 заряжает конденсатор С7 до некоторого напряжения Uc, пропорционального длительности разностного импульса, а в конечном счете — величине передаваемой команды.

По окончании разностного импульса напряжение с конденсатора прикладывается к базе транзистора VT2 отрицательной полярностью, так как левая обкладка конденсатора через резистор R8 и вывод 10 DD1.3 соединяется с корпусом. Конденсатор начинает перезаряжаться, формируя на коллекторе положительный импульс, длительность которого определяется неизменной величиной — постоянной времени C7R10 и напряжением Uc. Процессы при этом полностью аналогичны рассмотренным для конденсатора С4. Параметры схемы выбраны таким образом, чтобы коэффициент удлинения равнялся 40.

Силовая часть схемы, обеспечивающая питание двигателя, полностью аналогична изображенной на рис. 7.3.

Детали и конструкция

Печатная плата изготавливается из одностороннего стеклотекстолита в соответствие с рис. 7.8.

Перед распайкой деталей необходимо установить две перемычки: под микросхемой DD1 и у транзистора VT9. Конденсаторы С4, С7 и С9 должны быть обязательно пленочные, например К73-17. Потенциометр R1 —типа СПЗ-386.

Рис. 7.8. Печатная плата

Настройка

Настройка регулятора хода производится в следующей последовательности. Движок потенциометра R1 устанавливается в среднее положение, двигатель временно отключается. После подачи напряжения питания проверить наличие +3 В на выходе стабилизатора.

Подключить осциллограф к выводу 3 DD1 и подать на вход схемы импульсы длительностью 1,5 мс с периодом повторения 20 мс и амплитудой 3–5 В. Вращением оси R1 установить длительность импульсов на экране осциллографа равной 1,5 мс. Подключая осциллограф поочередно к коллекторам VT2, VT3, убедиться, что длительность положительных импульсов изменяется от нуля до 20 мс при отклонении ручки управления от нейтрального до крайнего положения. В противном случае подобрать величину конденсаторов С7, С9.

Иногда может понадобиться увеличение стабилизированного напряжения с трех до пяти вольт. Подключить двигатель и убедиться в плавности регулировки оборотов при отклонении ручки управления. При напряжении питания 6 В в крайнем положении ручки управления напряжение на двигателе должно быть не менее 5,2 В при «висячих» колесах модели.

7.2.2. Второй вариант регулятора хода

Принципиальная схема

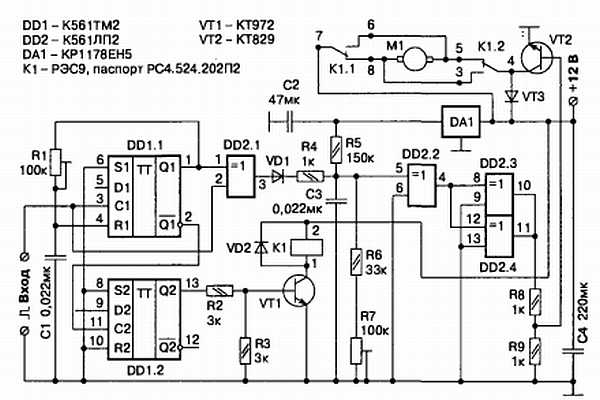
Устройство рассчитано на работу с двигателями постоянного тока мощностью до 50 Вт при напряжении питания выходного каскада 7—27 В. Суммарное падение напряжения на выходных транзисторах при полной нагрузке не превышает 1,3–1,5 В.

Принципиальная схема этого варианта приведена на рис. 7.9.

Рис. 7.9. Регулятор хода. Вариант № 2

Канальный импульс положительной полярности поступает на инвертор DD1.2. К его выходу подключена дифференцирующая цепь R5C4, обеспечивающая формирование короткого отрицательного импульса, соответствующего переднему фронту канального.

Этим импульсом запускается ждущий мультивибратор, собранный на базе таймера DA1. Длительность получаемых на выводе 3 положительных импульсов определяется постоянной времени цепи R1R2C1 и устанавливается равной 1,5 мс. Временной дискриминатор аналогичен рассмотренному выше с одним отличием: разностные импульсы на его выходах имеют отрицательную полярность.

Разностные сигналы с вывода 10 или 11 DD1 поступают на удлинители импульсов, включающие интегрирующие цепочки с различными постоянными времени заряда и разряда. Рассмотрим принцип действия остальной части схемы для случая появления разностного импульса на выводе 10 микросхемы.

В исходном состоянии конденсатор С7 заряжен до напряжения, равного половине напряжения питания (Uс = +2,5 В). Этот потенциал приложен к прямому входу компаратора DA3.1. На инверсном входе (вывод 4 компаратора) с помощью потенциометра R14 установлено несколько меньшее опорное напряжение Uоп. В результате на выходе компаратора (вывод 2) потенциал примерно равен напряжению питания выходных каскадов.

Такая же величина и на базе транзистора VT1. Транзистор заперт. Высокое напряжение с вывода 2 приложено и к инверсному входу компаратора DA3.4 (вывод 8). Поскольку опорное напряжение на прямом входе (вывод 9) значительно меньше, на выходе компаратора устанавливается низкий потенциал, практически равный нулю.

Транзистор VT4 в результате заперт. Легко убедится, что заперты и транзисторы VT2 и VT3. Разностный импульс с вывода 10 быстро разряжает конденсатор С7 через резистор R7 на величину, пропорциональную значению команды управления. Восстановление напряжения производится через резистор R9 по гораздо более пологой экспоненте.

До тех пор, пока напряжение на конденсаторе ниже опорного, на выходе компаратора DA3.1 присутствует отрицательный импульс, отпирающий транзистор VT1. На выходе компаратора DA3.4 импульс будет наоборот положительным, что в свою очередь приведет к отпиранию транзистора VT4. Двигатель начнет вращаться.

Потенциометром R14 выбирается порог, при котором коэффициент удлинения разностных импульсов равен сорока. В этом случае, при изменении разностного импульса в пределах 0–0,5 мс, постоянная составляющая напряжения на двигателе будет меняться от нуля до напряжения питания, пропорционально меняя скорость вращения двигателя. В качестве выходных выбраны транзисторы с малым напряжением насыщения, что обеспечивает суммарное падение напряжения на паре открытых транзисторов, не превышающее 1,3 В при токе нагрузки до 1,5 А.

Конденсаторы С9 и С11 предназначены для гашения помех, возникающих в коллекторном узле двигателя. Стабилизатор напряжения DA2 на 5 В исключает уход параметров импульсов ждущего мультивибратора и компараторов при снижении напряжения питающей батареи.

Детали и конструкция

Печатная плата регулятора хода изображена на рис. 7.10. Она выполнена из одностороннего стеклотекстолита толщиной 1,5 мм. Электролитические конденсаторы С5 и С10 рассчитаны на рабочее напряжение 6,3 и 25 В соответственно, устанавливаются на плату горизонтально.

Выходные транзисторы — вертикально. Их выводы формуются таким образом, чтобы транзисторы расположились в шахматном порядке, не касаясь друг друга коллекторными пластинами. Радиаторы на транзисторы устанавливаются, если рабочий ток двигателя превышает 1,5 А. В этом случае конфигурация фрагмента платы, на котором установлены транзисторы, изменится. Перемычки П1—ПЗ устанавливаются со стороны расположения деталей.

Времязадающие конденсаторы С1, С6, С7 должны быть пленочного типа (например К73-17), остальные— керамические. Микросхему таймера КР1006ВИ1 можно заменить импортными аналогами LM555, NE555. Счетверенный компаратор КР1401СА1— на импортную микросхему LM339N. Выходные транзисторы можно менять на любые мощные, соответствующих проводимостей, но потери мощности на них в этом случае увеличатся, что крайне нежелательно при батарейном питании модели. Диоды — любые маломощные кремниевые. Подстроечные потенциометры — типа СПЗ-38 или РП-1.

Рис. 7.10. Печатная плата регулятора хода

Настройка

Настройка регулятора хода сводится к установке опорной длительности импульсов ждущего мультивибратора и установке порога срабатывания компараторов, обеспечивающего коэффициент удлинения равный 40.

Временно отключают двигатель. На вход устройства подают канальные импульсы от формирователя команд собственного передатчика или прямоугольные импульсы с выхода генератора сигналов. Импульсы должны быть положительной полярности и иметь амплитуду 4–5 В. Их длительность устанавливается равной 2 мс, а период следования — 20 мс.

Контролируя на выводе 3 микросхемы DA1 наличие положительного импульса, установить его длительность равной 1,5 мс с помощью потенциометра R2. Длительность отрицательного разностного импульса на выходе временного дискриминатора (выводе 10 DD1.3) должна быть равна 0,5 мс.

Переключить осциллограф на выход компаратора (вывод 2 DA3) и потенциометром R14 установить длительность отрицательного импульса равной 19–19,5 мс.

Подключить двигатель и убедится, что его скорость вращения плавно меняется при изменении длительности входного импульса в пределах 1–2 мс от максимальной до нуля, а после смены направления движения — опять до максимальной.

Для лучшего подавления помех от искрящего коллектора полезно соединить выводы двигателя с его корпусом через конденсаторы емкостью 0,1 мкФ, расположив их непосредственно на двигателе. В цепи питания двигателя желательно также включить дроссели на 20–50 мкГн.

При отсутствии таймера КР1006ВИ1 ждущий мультивибратор можно собрать по схеме, приведенной на рис. 7.11. Печатную плату при этом придется, естественно, переделать. Микросхема DD2 соответствует микросхеме DD1 на рис. 7.9. Требуемая длительность опорного импульса устанавливается потенциометром R2. Диод VD1 может быть типа КД521, КД522.

Рис. 7.11. Вариант ждущего мультивибратора

7.2.3. Третий вариант регулятора хода

Принципиальная схема

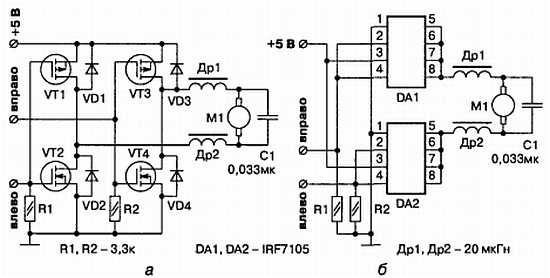
Компактная схема регулятора хода приведена на рис. 7.12. Здесь ждущий мультивибратор и временной дискриминатор выполнены всего на одной микросхеме DD1. Удлинители импульсов реализованы на компараторах DA1.1 и DA1.2. Элементы DA1.3 и DA1.4 выполняют функции инверторов. Использование полевых транзисторов в мостовой схеме управления двигателем существенно повышает КПД выходного каскада.

Рис. 7.12. Регулятор хода. Вариант № 3

В качестве транзисторов VT1—VT4 можно подобрать большое количество комплементарных пар, ориентируясь на имеющееся напряжение питания и мощность исполнительного двигателя. Печатная плата (рис. 7.13) разведена под использование в выходном каскаде двух транзисторных сборок типа IRF7105, упоминавшихся выше. Они в своем составе содержат и демпфирующие диоды VD3—VD6. В этом случае напряжение питания может лежать в пределах 7—25 В при токе нагрузки не более 2 А.

Рис. 7.13. Печатная плата

Транзисторные сборки обозначены на плате как DA3 и DA4 и монтируются со стороны печатных проводников, так как они выполнены в корпусах, предусматривающих поверхностный монтаж. Конденсаторы С2, С4 и С5 должны быть пленочными (К73-17). Подстроечный резистор R10 — типа СПЗ-19 или аналогичный по размерам импортный прямоугольной формы. Стабилизатор DA2 — малогабаритный 1170ЕН5 или его импортный аналог.

Настройка

В процессе настройки после проверки правильности монтажа подают питание на плату и убеждаются в наличии +5 В на выходе стабилизатора напряжения DA2. Двигатель при этом должен быть отключен. Затем на вход регулятора следует подать прямоугольные импульсы амплитудой 4–5 В, длительностью 2 мс и с периодом повторения 20 мс. Подключив осциллограф к выводу 3 DD1, установить длительность наблюдаемого положительного импульса равной 1,5 мс. Установка производится подбором величины резистора R1, для чего на его место можно временно подключить последовательно соединенные резистор номиналом 33 кОм и потенциометр— 100 кОм. Далее на выводе 11 контролируется наличие разностного положительного импульса длительностью 0,5 мс.

Переключив осциллограф на вывод 2 DA1, настраивают порог срабатывания компаратора удлинителя импульсов. Движок потенциометра R10 устанавливается в верхнее (по схеме) положение и затем медленно вращается до появления на экране осциллографа отрицательных импульсов.

Настройку можно считать законченной, когда длительность отрицательных импульсов станет примерно равной 19 мс, т. е. они практически сольются. Присоединив двигатель, необходимо убедиться, что направление его вращения соответствует направлению отклонения ручки управления. В противном случае выводы двигателя необходимо поменять местами.

При отсутствии полевых транзисторов, силовую часть и удлинители импульсов можно выполнить на биполярных транзисторах, по схеме, приведенной на рис. 7.6. Стыковка производится по выводам 10 и 11 микросхемы DD1. Плата при этом разводится заново.

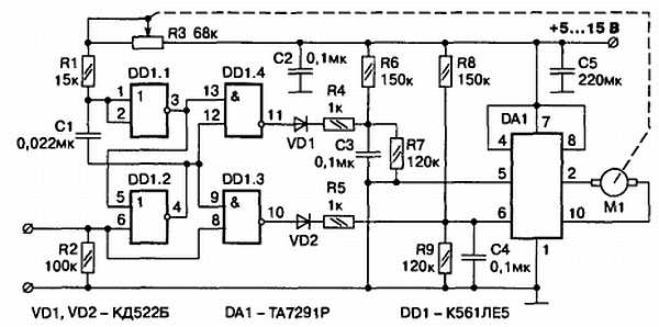
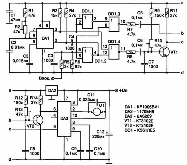
7.2.4. Четвертый вариант регулятора хода

Принципиальная схема

В разделе 7.1 уже упоминались специализированные микросхемы (драйверы) для управления двигателями постоянного тока. Их с успехом можно применять и в регуляторах хода. На рис. 7.14 приведен вариант такой схемы. Ждущий мультивибратор и временной дискриминатор здесь ничем не отличаются от использованных в варианте 2 (рис. 7.9). Удлинитель импульсов реализован на сдвоенном операционном усилителе DA2.

Рис. 7.14. Регулятор хода. Вариант № 4

Двигателем управляет драйвер ВА6209, что позволяет использовать двигатели с током потребления до 1,6 А и питающим напряжением 12 В. Контактные площадки Х4, Х5 служат для подключения двигателя, Х2, Х3 — для подключения питания, а X1 — для подачи канального импульса с выхода приемника. Для повышения эксплуатационной надежности к контактным площадкам всех плат удобно припаять штырьки подходящего диаметра от штепсельных разъемов, вставив их до упора в соответствующие отверстия плат со стороны расположения деталей.

Детали и конструкция

Конденсаторы С1, С5, С7 регулятора хода должны быть пленочными (К73-17). Микросхему DA2 можно заменить на К157УД2, DA4 — на ВА6219 (8—18 В; 2,2 А), ВА6222 (5—15 В; 2,2 А), ВА6229 (8—23 В; 1,2 А), ТА7291Р (18 В; 1,2 А) без изменения рисунка печатной платы. Напряжение питания Uп выбирается в зависимости от применяемой микросхемы и используемого двигателя. Чертеж печатной платы регулятора хода приведен на рис. 7.15.

Рис. 7.15. Печатная плата

Настройка

Настройка ждущего мультивибратора аналогична рассмотренной в разделе 7.2.2, а удлинителя импульсов аналогична предыдущему варианту. Необходимо учитывать, что падение напряжения на внутренних транзисторах микросхем при работающем двигателе может достигать 1,5–2 В. При желании, ждущий мультивибратор можно реализовать по схеме, приведенной на рис. 7.11.

7.2.5. Пятый вариант регулятора хода

Принципиальная схема

Удлинитель импульсов в предыдущей схеме можно выполнить на транзисторах. Поскольку он требует подачи на вход положительных разностных импульсов, необходимо изменить и схему временного дискриминатора. Такой вариант регулятора хода приведен на рис. 7.16.

Рис. 7.16. Регулятор хода. Вариант № 5

Детали и конструкция

Поскольку схема состоит из фрагментов, входивших составными частями в предыдущие регуляторы хода, порядок настройки и выбор деталей можно позаимствовать в соответствующих вариантах. Печатная плата изображена на рис. 7.17. Перед установкой микросхемы DD1 необходимо впаять перемычку П1.

При отсутствии таймера КР1006ВИ1 ждущий мультивибратор и временной дискриминатор можно выполнить по схеме, изображенной на рис. 7.6.

Рис. 7.17. Печатная плата

7.2.6. Шестой вариант регулятора хода

Принципиальная схема

Регулятор хода можно существенно упростить, используя схему, приведенную на рис. 7.18.

Ждущий мультивибратор и схема формирования разностных импульсов выполнены на элементах DD1.1—DD1.4. Далее следуют удлинители импульсов на транзисторах VT1, VT2 и специализированная микросхема управления двигателями DA2.

Рис. 7.18. Регулятор хода. Вариант № 6

Детали и конструкция

Печатная плата регулятора хода приведена на рис. 7.19. Между выводами 10 и 11 микросхемы DD1 и корпусом при необходимости можно включить конденсаторы емкостью 0,01 мкФ, место на плате для них предусмотрены.

Необходимость в этих конденсаторах может возникнуть при использовании мощного (сильно искрящего) двигателя. Для этой же цели предусмотрена установка конденсаторов емкостью по 0,1 мкФ между выводами 2 и 10 DA2 и корпусом. Микросхема ТА7291Р рассчитана на подключение двигателей с максимальным током, не превышающим 1,2 А.

Конденсаторы C1, С3 и С4 являются времязадающими и должны быть обязательно пленочными (например К73-17). Длительность импульсов ждущего мультивибратора, равная 1,5 мс, определяется величиной резистора R1 и устанавливается его подбором.

Рис. 7.19. Печатная плата

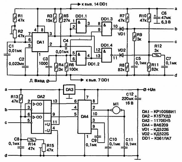
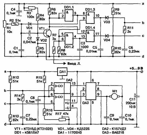
7.2.7. Седьмой вариант регулятора хода

Принципиальная схема

Лучшую пропорциональность между входными и выходными импульсами обеспечивает цифровой удлинитель. Вариант регулятора хода с таким удлинителем приведен на рис. 7.20. Ждущий мультивибратор, временной дискриминатор и удлинитель импульсов существенно отличаются от примененных в предыдущих вариантах, поэтому рассмотрим их принцип действия подробнее.

Рис. 7.20. Регулятор хода с цифровым удлинителем

В исходном состоянии на прямом выходе триггера DD1.1 (вывод 1) — уровень логического нуля. Достигается это заземлением асинхронного входа «S1» (вывод 7). Конденсатор С1 разряжен через открытый диод VD1 практически до нуля. На синхронный вход «J1» (вывод 6) подан высокий потенциал, что в соответствии с логикой работы триггера вызывает его опрокидывание по переднему фронту положительного канального импульса τк.

На выходе триггера устанавливается высокий логический уровень, диод VD1 запирается, начинается заряд конденсатора С1 через большое сопротивление резисторов R1 и R2. Напряжение на асинхронном входе «R1» (вывод 4) нарастает. При достижении этим напряжением уровня логической единицы происходит обратное опрокидывание триггера.

Конденсатор быстро разряжается через открывающийся диод VD1. Таким образом, на выходе формируется положительный импульс, длительность которого τоп можно регулировать потенциометром R2. Временной различитель реализован на микросхеме DD2. Легко убедиться, что если τк > τоп, то разностный импульс Δτ положительной полярности образуется на выводе 10 этой микросхемы, а в противном случае — на выводе 4. Эти выходы подключены к асинхронным входам второго триггера микросхемы DD1.

В первом случае высокий потенциал появится на выводе 15 триггера, диод VD2 запрется и разблокирует базовую цепь транзистора VT4. При наличии положительных импульсов на выводе 7 микросхемы DD4 (их происхождение выясним позже) транзистор будет открываться сам и отпирать выходные ключи VT2, VT6, обеспечивая вращение двигателя.

Во втором случае полностью аналогично будет обеспечено вращение двигателя в противоположную сторону. Полезно обратить внимание на то, что теперь управляющие импульсы поступают в обоих случаях с одного и того же выхода удлинителя импульсов (выводе 7 DD4).

Теперь собственно об удлинителе. Разностные импульсы, при любом соотношении τк и появляются на одном и том же выходе временного различителя (вывод 11 DD3.4). Они имеют отрицательную полярность. Инвертированные вторым элементом микросхемы DD3, эти импульсы (пропорциональные величине переданной команды), поступая на вывод 6 DD3.3, разрешают работу тактового генератора, собранного на этом элементе.

Период тактовых импульсов (Т1) с помощью потенциометра R8 выбирается таким образом, чтобы при максимальной величине команды (Δτ = 0,5 мс) на выходе генератора успели сформироваться ровно 15 импульсов (рис. 7.21, а, б). Их полярность отрицательная, поэтому они инвертируются элементом DD3.4, что необходимо для нормальной работы реверсивного счетчика DD4.

Рис. 7.21. Графики, поясняющие работу цифрового удлинителя

Через развязывающий диод VD5 положительные импульсы поступают на счетный вход микросхемы (вывод 15). В течение времени Δτ на переключающем входе микросхемы (вывод 10) присутствует высокий потенциал с вывода 3 DD3.2, что обеспечивает счет на увеличение. Счет ведется по переднему фронту тактовых импульсов.

В первый же момент, в соответствии с логикой работы счетчика, на выходе переноса (вывод 7) появляется высокий уровень, сохраняющийся там все время, пока содержимое счетчика не равно нулю (рис. 7.21, в). Именно этот импульс и управляет выходными транзисторами. Покажем, что его длительность пропорциональна длительности разностного импульса Δτ.

Выходной импульс, помимо прочего, подается на вывод 12 второго тактового генератора, собранного на элементе DD3.1, разрешая его работу. Период следования этих импульсов (Т2) устанавливается потенциометром R5 в соответствии с равенством Т2 = 40∙T1 (рис. 7.21, г). Короткие положительные импульсы с выхода дифференцирующей цепи, соответствующие положительным перепадам (рис. 7.21, д), подаются на счетный вход счетчика.

К моменту прихода первого из них высокий потенциал на переключающем входе (вывод 10) уже отсутствует, и счетчик работает на вычитание. Процесс продолжается до тех пор, пока содержимое счетчика не обратиться в нуль. В этот момент заканчивается положительный импульс на выводе 7 счетчика, и работа второго тактового генератора прекращается.

Из графиков видно, что длительность выходного импульса будет составлять величину, в сорок раз большую длительности Δτ. Хотя длительность будет изменяться дискретно, шаг дискретизации настолько мал, что на плавности регулировки скорости вращения двигателя практически не сказывается.

При изменении Δτ в пределах 0–0,5 мс, количество импульсов, генерируемых обоими тактовыми генераторами, будет пропорционально изменяться в пределах 0—15 с сохранением коэффициента удлинения выходного импульса (в нашем случае — 40).

Схема выходного ключевого усилителя никаких особенностей не имеет.

Детали и конструкция

Печатная плата изображена на рис. 7.22 и никаких комментариев не требует. Перед монтажом деталей необходимо впаять перемычки П1—П6. Конденсаторы С10 и СИ устанавливаются непосредственно на двигателе. Требования к деталям такие же, как и в предыдущем варианте. Напомним, что времязадающие конденсаторы C1, С4 и С7 должны быть пленочными.

Рис. 7.22. Печатная плата

Настройка

Ждущий мультивибратор настраивается по вышеописанной методике на опорную длительность τ оп = 1,5 мс. Далее, обеспечив разность Δτ = 0,5 мс, потенциометром R8 необходимо добиться, чтобы на выводе 10 DD3.4 вырабатывалось 15 импульсов. Аналогичное количество импульсов, но гораздо большей длительности, устанавливается на выводе 11 DD3.1 с помощью потенциометра R5. При исправных деталях и правильном монтаже остальная часть схемы в проверке не нуждается. Настройки производятся при отключенном двигателе.

7.2.8. Восьмой вариант регулятора хода

Принципиальная схема

Мостовые схемы управления двигателями имеют несомненные достоинства, однако при любом направлении вращения двигателя, последовательно с ним, включаются коллекторные переходы двух транзисторов, на которых создается падение напряжения порядка 0,5–2,5 В, что снижает КПД устройства.

Для экономии энергии бортовых источников питания можно с успехом применять регуляторы хода с релейным реверсом. В этом случае используется один ключевой транзистор, и потери можно существенно уменьшить. Так, у транзистора КТ863А сопротивление насыщенного коллекторного перехода составляет всего лишь 0,06 Ом.

Даже при токе нагрузки в 2 А на нем будет падать всего 0,12 В и рассеиваться мощность не более 240 мВт. Наилучший же выбор — современные полевые транзисторы с изолированным затвором. На рис. 7.23 приведена схема регулятора хода с релейным реверсом и аналоговым удлинителем импульсов.

Рис. 7.23. Принципиальная схема регулятора хода с релейным реверсом

Ждущий мультивибратор реализован на первом триггере DD1. Длительность опорных импульсов определяется постоянной времени R2C2. Временной дискриминатор DD2 обеспечивает формирование разностных импульсов отрицательной полярности на выводе 4 DD2.4 при любом соотношении длительностей опорного импульса и принятого канального. Разностные импульсы поступают на удлинитель, собранный на компараторе DA1. Потенциометром R8 устанавливается требуемый коэффициент удлинения.

Если длительность канального импульса превышает длительность опорного (движение модели вперед), то разностные положительные импульсы формируются на выводе 10 DD2, а на выводе 11 присутствует нулевой потенциал. RS-триггер DD1.2 устанавливается в единичное состояние, на его инверсном выходе (вывод 14) — нулевое напряжение, и транзисторный ключ VT1 закрыт. Реле К1 обесточено, и его нормальнозамкнутые контакты коммутируют обмотку двигателя для вращения вперед. Если есть импульсы с выхода удлинителя, двигатель вращается.

При обратной ситуации с длительностями импульсов, что соответствует движению назад, положительные разностные импульсы появятся на выводе 11 DD2, и RS-триггер установится в нулевое состояние. Единичный уровень с инверсного выхода откроет транзистор VT1, реле сработает, переключив выводы двигателя на вращение в обратную сторону. Поскольку модель движется в обратном направлении значительно меньшее время, чем вперед, расход энергии на удержание реле в сработанном состоянии при данной логике работы минимизируется. Для еще большей экономии релейный каскад можно сделать по схеме, изображенной на рис. 7.1, б.

Напряжение питания Uп можно выбирать в пределах 7—27 В, в зависимости от используемого двигателя. Под выбранное напряжение и ток нагрузки необходимо подбирать и реле К1. Если верхний вывод этого реле переключить на левый вывод стабилизатора напряжения DA2, то можно установить реле с напряжением срабатывания 3–5 В при любых значениях Uп. Подойдет, например реле РЭС9 с паспортом РС4.524.214П2. Коммутируемый контактами ток не должен превышать 3 А. Еще удобнее использовать импортные реле серии BT-S.

Они достаточно малогабаритны, и их надежность измеряется сотнями тысяч срабатываний. При унифицированном исполнении их выпускают на напряжение срабатывания 3, 5, 6, 9, 12, 24, 48 В. Основные характеристики таких реле приведены в приложении 1.

Вместо транзисторов VT2, VT3 можно установить один составной типа КТ829 при токе через двигатель не более 8 А, однако у него сопротивление насыщения практически в десять раз больше, чем у рекомендованного в схеме.

Детали и конструкция

Печатная плата изображена на рис. 7.24.

Для реле на плате зарезервировано только место, поскольку конкретный тип его будет зависеть от выбора напряжения питания и ходового двигателя.

Рис. 7.24. Печатная плата

Настройка

Настройка сводится к установке длительности опорных импульсов и требуемого коэффициента удлинения. После проверки правильности монтажа к плате подключается питание, и контролируются наличие и величина стабилизированного напряжения на выходе DA2.

На место резистора R2 временно впаивается с помощью коротких проводников последовательно соединенные резистор номиналом 33 кОм и любого типа потенциометр — 100–150 кОм. На вход схемы необходимо подать прямоугольные импульсы амплитудой 4–5 В и длительностью 2 мс, следующие с периодом повторения 20 мс.

По экрану осциллографа, подключенного к выводу 1 DD1, потенциометром устанавливается длительность положительных импульсов, равная 1,5 мс. Отключив временную цепочку от схемы, измеряют ее сопротивление, и на плату устанавливается ближайший по номиналу постоянный резистор.

Отрицательный разностный импульс на выводе 4 DD2 в этом случае будет иметь длительность 0,5 мс. Переключив осциллограф на вывод 7 компаратора DA1, потенциометром R8 устанавливают длительность наблюдаемых положительных импульсов равной 18–19 мс.

Если при переходе ручки управления через нейтральное положение наблюдается задержка в смене направления вращения двигателя, необходимо подобрать емкость конденсатора С5 в сторону уменьшения.

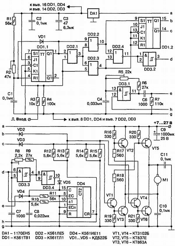
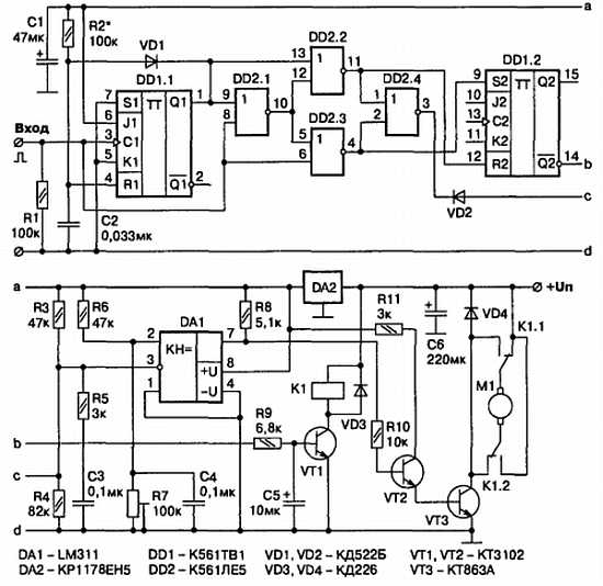
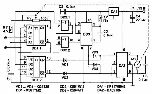
7.2.9. Девятый вариант регулятора хода

Принципиальная схема

На рис. 7.25 изображена схема регулятора хода с релейным реверсом и цифровым удлинителем разностных импульсов. Силовая часть полностью аналогична предыдущему варианту, удлинитель импульсов такой же, как в варианте 7, только на его входе отсутствует инвертор, поскольку разностные импульсы на выводе 3 DD2 уже положительной полярности.

Рис. 7.25. Регулятор хода. Вариант № 9

Детали и конструкция

Ждущий мультивибратор и временной дискриминатор реализованы на микросхеме DD1 и элементах DD2.1 и DD2.2. RS-триггер, управляющий электромеханическим реле, собран на элементах DD2.3 и DD2.4. Печатная плата изображена на рис. 7.26. На плате устанавливаются две перемычки — П1 и П2.

Рис. 7.26. Печатная плата

Настройка

Настройка традиционная. Длительность опорного импульса устанавливается равной 1,5 мс с помощью временно подпаянной цепочки R4, R5. Затем на плату впаивается эквивалентный постоянный резистор (R4 на рис. 7.26). Частота работы генераторов DD3.1 и DD3.2 устанавливается по технологии, описанной в разделе 7.2.7, после чего на плату впаиваются постоянные резисторы R7 R9, подобранные только что упомянутым способом.

При напряжении питания 15–24 В можно рекомендовать реле типа РЭС9 с паспортом РС4.524.200П2.

7.2.10. Десятый вариант регулятора хода

Принципиальная схема

Компактный регулятор хода можно собрать по схеме, представленной на рис. 7.27. Подробное описание находится в [18].

Элементы DD1.1 и DD2.1 здесь образуют ждущий мультивибратор и временной различитель, a DD1.2 — устройство определения направления вращения двигателя. При условии, что длительность канального импульса больше опорного, высокий потенциал формируется на вывод 13 DD1, в противном случае — на вывод 12.

Разностные импульсы с вывода 3 DD2 поступают на удлинитель, реализованный на элементах VD1, R4, R5, R6, R7 и DD2.2. Через буферные элементы DD2.3, DD2.4 удлиненные импульсы управляют электронным ключом VT2. Длительность опорных импульсов устанавливается потенциометром R1, а коэффициент удлинения — потенциометром R7.Технология настройки неоднократно излагалась выше.

Рис. 7.27. Регулятор хода. Вариант № 10

Детали и конструкция

Печатная плата этого варианта приведена на рис. 7.28. Диод VD2 на плате отсутствует, поскольку для маломощных реле можно обойтись и без демпфирования.

Рис. 7.28. Печатная плата

7.3. Рулевые машинки

7.3.1. Первый вариант рулевой машинки

Основные положения

Как отмечалось ранее, рулевые машинки отличаются от регуляторов хода меньшей мощностью используемых двигателей и наличием механической обратной связи между двигателем и потенциометром, определяющим длительность опорных импульсов. Кроме того, часто целесообразно коэффициент удлинения разностных импульсов делать больше 40.

В связи с этим схемотехника рулевых машинок во многом сходна со схемотехникой регуляторов хода. Один из возможных вариантов механической обратной связи между рулевым устройством и потенциометром, определяющим длительность опорных импульсов, будет рассмотрен в главе 8.

Рассматриваемые далее сервоусилители работают по единому принципу и отличаются только схемотехникой решения отдельных функциональных узлов. Описание работы таких узлов и порядок их настройки для исключения дублирования приводятся ниже для какого-нибудь одного варианта и распределены по разделам. Поэтому при реализации конкретного варианта целесообразно внимательно прочитать всю главу.

Принципиальная схема

Принципиальная схема первого варианта (рис. 7.29) мало чем отличается от схемы регулятора хода, изображенной на рис. 7.6.

Рис. 7.29. Схема сервоусилителя рулевой машинки. Вариант № 1

Полностью аналогичен и принцип действия, за одним исключением: в процессе отработки двигателя, по мере поворота рулевого устройства, меняется длительность опорных импульсов до обращения в нуль длительности разностного импульса.

Для обеспечения угла поворота рулевого устройства в требуемых пределах последовательно с потенциометром R1, который теперь имеет величину 4,7 кОм, включены два постоянных резистора, точное значение которых подбирается при регулировке. Выходные транзисторы мостового каскада заменены на менее мощные. Напряжение питания должно быть 7–9 В.

Печатная плата используется такая же, как та, что изображена на рис. 7.8. Потенциометр R1 теперь устанавливается в рулевом устройстве и с платой соединяется тремя проводниками. Дополнительные резисторы R1' и R1" припаиваются непосредственно к выводам R1. Этот потенциометр должен иметь высокую износостойкость и малое трение оси во втулке. Наиболее подходящими являются резисторы типа СП3-4, СП4-1 (25000 циклов) или РП1-46д (100000 циклов). Настройка устройства аналогична рассмотренной в следующем разделе.

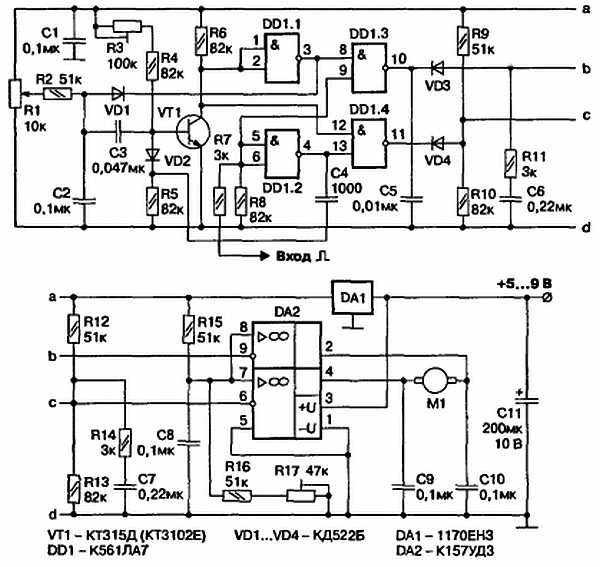
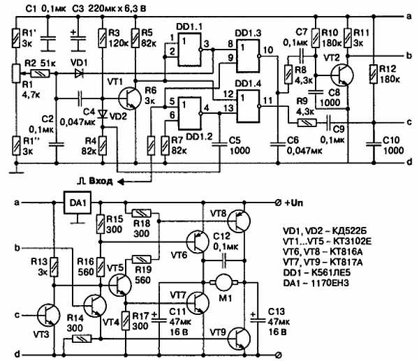
7.3.2. Второй вариант рулевой машинки

Принципиальная схема

В этом варианте удлинитель реализован на операционном усилителе DA2, что повлекло за собой необходимость замены микросхемы DD1 на другой тип. Принципиальная сема второго варианта приведена на рис. 7.30.

Рис. 7.30. Сервоусилитель рулевой машинки. Вариант № 2

Канальный импульс положительной полярности подается на один из входов временного дискриминатора, собранного на элементах DD1.3, DD1.4, и на вход инвертора DD1.2. Отрицательный импульс с вывода 10 инвертора также подается на дискриминатор и на дифференцирующую цепь C3R3.

Короткий отрицательный импульс, соответствующий переднему фронту канального, через развязывающий диод VD1 запускает ждущий мультивибратор, в состав которого входят транзистор VT1, инвертор DD1.1 и времязадающий конденсатор С2. Принцип действия этого устройства описан в разделе 7.2.1. Из-за замены микросхемы DD1 разностные импульсы на выходе временного дискриминатора теперь имеют отрицательную полярность.

Далее разностные импульсы необходимо подвергнуть удлинению. Рассмотрим эту процедуру для ситуации, когда τк > τ0. Удлинитель для этого случая реализован на интегрирующей цепи R7R8C6 и верхней части операционного усилителя DA2, работающего в режиме компаратора напряжений. В исходном состоянии конденсатор С6 заряжен до некоторого напряжения Uc (рис. 731, б), которое прикладывается к инверсному входу ОУ.

Рис. 7.31. Графики работы удлинителя

Опорное напряжение на прямом входе (вывод 2) компаратора выбрано с помощью потенциометра R15 несколько ниже (Uоп). В результате потенциал на выходе ОУ (вывод 10) практически равен нулю, транзистор VT2 заперт, заперты и управляемые им выходные транзисторы мостовой схемы VT4 и VT7. По аналогичной причине закрыта и другая пара выходных транзисторов. Напряжение питания на двигатель не поступает.

Отрицательный разностный импульс с выхода временного дискриминатора (рис. 7.31, а) разряжает конденсатор С6 через резистор R8. Постоянная времени разряда выбрана таким образом, чтобы даже при максимальной величине Δτ разряд был практически линеен. В этом случае уменьшение напряжения на конденсаторе пропорционально величине передаваемой команды.

В момент пересечения уровня опорного напряжения, практически совпадающего с передним фронтом разностного импульса, на выходе компаратора устанавливается высокий потенциал (рис. 7.31, в), что приводит к отпиранию транзисторов VT4, VT7. По окончании разностного импульса начинается медленный заряд конденсатора через большое сопротивление резисторов R7 и R8. В момент обратного пересечения порогового уровня напряжение на выходе компаратора возвращается к исходному значению, формируя удлиненный импульс (рис. 7.31, в).

Удлиненные импульсы следуют с периодом повторения равным 20 мс, обеспечивая вращение исполнительного двигателя со скоростью, пропорциональной постоянной составляющей этих импульсов. Двигатель поворачивает рулевое устройство и ось потенциометра обратной связи R1 до обращения в нуль разностного импульса. При этом рулевое устройство занимает новое устойчивое положение, пропорциональное углу отклонения ручки управления в передатчике команд.

Стабилизатор напряжения DA1 обеспечивает стабильность временных процессов в одновибраторе и удлинителе импульсов. Конденсаторы С9, С10 снижают уровень помех от коллекторного узла двигателя и предотвращают перегрузки выходных транзисторов от ЭДС самоиндукции, возникающей в обмотке двигателя вследствие питания его импульсным напряжением.

Детали и конструкция

Печатная плата устройства приведена на рис. 7.32. На ней предусмотрены места для конденсаторов С0 и С26, отсутствующих на принципиальной схеме. Необходимость в них может возникнуть при использовании двигателей с сильно искрящим коллектором. Оба конденсатора по 0,1 мкФ. Выходные транзисторы устанавливаются вертикально и радиаторов для охлаждения не требуют.

Рис. 7.32. Печатная плата

Транзисторы КТ814 и КТ815 могут быть заменены КТ816 и КТ817 соответственно. Операционный усилитель К140УДЗ заменяем К140УД2 без ухудшения качества работы. Потенциометр обратной связи должен быть как можно более износоустойчивым. Наилучший тип из отечественных — РП1-46Д, имеющий гарантированную износостойкость 100000 циклов.

Можно обойтись и СПЗ-4М либо СП4-1, имеющими надежность 25000 циклов. Важной характеристикой потенциометра является также величина усилия, требуемого для поворота оси. Чем оно меньше, тем меньшей мощности можно использовать двигатель в рулевой машинке. Выше получается и точность отработки команд.

Времязадающие конденсаторы С2, С5 и С6 должны быть обязательно пленочными, например типа К73-17, остальные — любого типа. Постоянные резисторы — типа MЛT или С2 мощностью 0,125 Вт (R20 и R21 — 0,5 Вт).

Настройка

Для настройки устройства понадобится генератор импульсов положительной полярности амплитудой 2–3 В, длительность которых можно было бы менять в пределах 1–2 мс. Для этой цели можно воспользоваться формирователем команд самой аппаратуры управления.

Канальный импульс подают на вход устройства и контролируют наличие коротких импульсов с выхода дифференцирующей цепи на катоде диода VD1. Двигатель рулевого устройства временно отсоединяют от выходных транзисторов и, поворачивая шестерни редуктора, устанавливают рулевое устройство (например передние колеса автомобиля) в нейтральное положение.

Ось потенциометра R1, связанную с редуктором, устанавливают в среднее положение. Контролируя с помощью осциллографа импульс ждущего мультивибратора отрицательной полярности на выводе 3 элемента DD1.1, потенциометром R3 устанавливают ее равной 1,5 мс. Вручную вращая шестерни редуктора, устанавливают последовательно рулевое устройство в крайние положения (ось потенциометра должна быть жестко связана с редуктором). Длительность собственных импульсов мультивибратора должна изменяться на ±0,5 мс.

Если изменение длительности больше указанной величины, необходимо установить рулевое устройство в нейтральное положение и освободить ось потенциометра от механической связь с редуктором. Затем повернуть ее на небольшой угол в направлении, соответствующем перемещению движка потенциометра в сторону заземленного вывода (если диапазон меньше ±0,5 мс, то в обратном направлении). Потенциометром R3 вновь установить исходную длительность 1,5 мс. Закрепив ось потенциометра, заново проверяют изменения длительности в крайних положениях редуктора. Методом последовательных приближений необходимо добиться, чтобы и среднее значение импульса и его отклонения соответствовали стандартным.

Далее настраивается удлинитель импульсов. Подав на вход командный импульс, соответствующий одному из крайних положений ручки управления (например 2 мс), убедиться, что на выводе 10 элемента DD1.3 присутствует отрицательный импульс длительностью 0,5 мс (рулевое устройство должно находиться в нейтральном положении). Подключить осциллограф к выводу 13 ОУ и убедиться в наличии на этом выходе удлиненного импульса положительной полярности. Если импульс отсутствует, вращением потенциометра R15 добиться его появления, а затем установить его длительность равной примерно 20 мс.

Подключить исполнительный двигатель и убедиться, что рулевое устройство отслеживает изменения положения ручки управления, расположенной в формирователе команд. Если двигатель отрабатывает в крайнее положение, необходимо поменять местами выводы двигателя. Изменяя в небольших пределах положение оси потенциометра R15 (регулируя, тем самым, коэффициент удлинения), необходимо установить максимальную скорость отработки рулевого устройства, при которой еще отсутствует колебательный процесс на подходе к положению равновесия.

Если рулевое устройство отрабатывает в сторону, противоположную отклонению ручки управления, то необходимо поменять местами как выводы двигателя, так и крайние выводы потенциометра R1. При этом может потребоваться переустановка исходного положения оси потенциометра по вышеоговоренной методике.

Следует отметить, что эффективность работы рулевого устройства существенно зависит от используемого двигателя.

Внимание! Нельзя применять двигатели от детских игрушек — такие двигатели имеют большой ток потребления, сильное трение в подшипниках, большую величину напряжения трогания, сильно искрят и т. п.

Приемлемые результаты получаются с двигателями от аудиоплейеров на 1,5–6 В. Наилучшие же двигатели для рулевых машинок — двигатели с полым ротором серии ДПР, обладающие малой инерционностью и небольшим напряжением трогания.

7.3.3. Третий вариант рулевой машинки

Принципиальная схема

Количество транзисторов в выходном каскаде можно уменьшить, собрав сервоусилитель по схеме, приведенной на рис. 7.33. Элементы C1, R5, R23 и С4, R6, R22 обеспечивают отрицательную обратную связь по скорости, что делает подход рулевого устройства к новому положению равновесия более плавным.

Рис. 7.33. Схема сервоусилителя рулевой машинки. Вариант № 3

Практика показала, что их можно и не устанавливать, если тщательно настроить удлинители импульсов.

Выходной каскад никакой настройки не требует, остальные узлы, а значит и их настройка, полностью совпадают с предыдущим вариантом.

Детали и конструкция

Печатная плата изменяется незначительно, поэтому читателю предлагается развести ее самостоятельно.

7.3.4. Четвертый вариант рулевой машинки

От транзисторов в выходном каскаде можно вовсе отказаться, если в распоряжении имеется специализированная микросхема ВА6218 либо BA6418N. Первая работает в диапазоне напряжений 5—18 В при максимальном токе нагрузки 0,7 А, вторая — в диапазоне 5—15 и токе до 0,5 А. Цоколевка микросхем полностью совпадает. Принципиальная схема сервоусилителя принимает вид, показанный на рис. 7.34, а печатная плата — на рис. 735. Принцип действия и порядок настройки можно найти в предыдущих разделах.

Рис. 7.34. Схема сервоусилителя рулевой машинки. Вариант № 4

Рис. 7.35. Печатная плата

7.3.5. Пятый вариант рулевой машинки

Промышленность выпускает мощные сдвоенные операционные усилители КР1040УД2 (импортный аналог L2724) с допустимым током нагрузки до 1 А, что позволяет объединить функции удлинителя импульсов и выходного мостового каскада. Действительно, ведь выходы операционных усилителей выполняются по двухтактным схемам, образуя, фактически, половину моста. Схема принимает вид, изображенный на рис. 7.36. На рис. 7.37 приведена печатная плата.

Рис. 7.36. Схема сервоусилителя рулевой машинки. Вариант № 5

Рис. 7.37. Печатная плата

7.3.6. Шестой вариант рулевой машинки

На рис. 7.38 изображена схема сервоусилителя, в которой транзисторы полностью отсутствуют. Ждущий мультивибратор выполнен на одном из триггеров микросхемы DD1. Длительность импульса, формируемого этим устройством, определяется величиной исходного напряжения на конденсаторе С2, которое изменяется при вращении оси потенциометра R2, связанного с рулевым устройством.

Рис. 7.38. Схема сервоусилителя рулевой машинки. Вариант № 6

Печатная плата приведена на рис. 7.39. Перед монтажом микросхемы DD2 на плату со стороны деталей необходимо установить перемычку П1.

Потенциометр R6 после установки требуемой длительности опорных импульсов при установке на плату заменяется постоянным резистором соответствующего номинала.

Рис. 7.39. Печатная плата

Ждущий мультивибратор и временной дискриминатор можно выполнить по схеме, изображенной на рис. 7.40. В качестве DA1 используется КР1006ВИ1 или ее импортный аналог. Выводу 10 DD1 подключается к диоду VD2, а вывод 11 — к диоду VD3. Понятно, что печатную плату придется скорректировать.

Рис. 7.40. Вариант схемы ждущего мультивибратора

7.3.7. Седьмой вариант рулевой машинки

Принципиальная схема

Компактная рулевая машинка может получиться на основе схемы регулятора хода, опубликованной в [18]. Принципиальная схема соответствующего сервоусилителя изображена на рис. 7.41.

Ждущий мультивибратор и схема формирования разностных импульсов выполнены на элементах DD1.1—DD1.4. Далее следуют удлинители импульсов на элементах VD1, VD2, R4—R9, С3 и С4. Входы специализированной микросхемы управления двигателями DA1 имеют гистерезис, что очень удобно для реализации удлинителя.

Рис. 7.41. Схема сервоусилителя рулевой машинки. Вариант 7

Детали и конструкция

Печатная плата регулятора хода приведена на рис. 7.42. Микросхема ТА7291Р рассчитана на подключение двигателей с максимальным током, не превышающим 1,2 А. Если нет необходимости в такой мощности, можно использовать микросхему меньших габаритов TA7291S с предельным током 0,4 А. Необходимо только учесть, что цоколевки ТА7291Р и TA7291S — различны. Конденсаторы C1, С3 и С4 являются времязадающими и должны быть обязательно пленочными (например К73-17).

Резистор R3 необходимо механически связать с рулевым устройством. Номиналы резисторов R1 и R3 подбираются таким образом, чтобы в среднем положении рулевого устройства длительность импульса ждущего мультивибратора составляла 1,5 мс, а в крайних положениях изменялась бы на ±0,5 мс.

Рис. 7.42. Печатная плата

Настройка

Процедура настройки такая же, как и в варианте № 2. На плате предусмотрено место для конденсатора Сбл. Необходимость его установки может возникнуть при использовании относительно мощного двигателя с искрящим коллектором. Признаком этого будет неравномерное, с подергиваниями, движение рулевого устройства. Емкость конденсатора может лежать в диапазоне 0,033—0,1 мкФ.

7.3.8. Восьмой вариант рулевой машинки

Основные положения

Ранее уже упоминалось о том, что в драйверах управления двигателями предусматривается режим эффективного торможения. Для перевода драйвера в этот режим необходимо на оба управляющих входа подавать высокий потенциал. Режим торможения очень полезен в рулевых машинках. Дело в том, что к их работе предъявляются противоречивые требования.

Во-первых, желательно иметь высокую скорость отработки сервопривода, для чего обычно увеличивают коэффициент удлинения импульсов. Во-вторых, подход к новому положению рулевой машинки должен быть плавным, что требует постепенного снижения напряжения, питающего двигатель в процессе отработки команды.

В противном случае возникает колебательный процесс в окрестностях нового положения равновесия. Традиционный способ решения этой задачи заключается в применении скоростной отрицательной обратной связи, как это сделано, например в схеме, изображенной на рис. 7.33.

В остальных вариантах, рассмотренных в книге, просто обеспечивается настройка «компромиссного» коэффициента удлинения разностных импульсов. Это означает, что напряжение питания двигателя в процессе отработки рулевой машинки выбирается таким, при котором колебательный процесс из-за инерционности ротора двигателя еще отсутствует. Но при этом и сама скорость отработки — не максимально возможная.

Принципиальная схема

Принципиальная схема сервопривода, в котором используется режим торможения, приведена на рис. 7.43. Ждущий мультивибратор реализован на элементе DD1.1. Длительность опорного импульса управляется потенциометром R2, механически связанным с редуктором двигателя рулевой машинки.

Рис. 7.43. Принципиальная схема сервоусилителя с использованием режима торможения

Роль временного дискриминатора играет элемент DD2.1. После буферного каскада DD2.2 на выводе 10 выделяются разностные положительные импульсы при любом соотношении длительностей опорного и канального импульсов, кроме ситуации, при которой эти длительности равны.

Элемент DD1.2 определяет знак разности. Если канальный импульс длиннее опорного, то высокий потенциал появляется на выводе 13, при обратной ситуации — на выводе 12. На микросхеме DD3 собран ждущий мультивибратор с перезапуском. Его длительность импульсов выбрана несколько большей, чем период повторения канальных импульсов.

Удлинитель в схеме отсутствует. Схема работает следующим образом. При равенстве длительностей канального и опорного импульсов, что соответствует какому-либо устойчивому положению рулевой машинки, разностные импульсы на входе ждущего мультивибратора DD3 отсутствуют. На его инверсном выходе (вывод 7) присутствует высокий потенциал, который через развязывающие диоды VD1 и VD2 приложен к обоим входам драйвера DA2. Состояние выходов триггера DD1.2 на работу драйвера при этом никак не влияет. Двигатель заторможен.

При поступлении команды на изменение положения рулевого устройства один из импульсов, поступающих на входы временного дискриминатора DD2.1, становится длиннее другого. Какой именно, зависит от направления отклонения рычага управления на пульте передатчика команд. Пусть, для определенности, τк > τоп. В этом случае: во-первых, появятся разностные положительные импульсы, поступающие на вход ждущего мультивибратора DD3. С поступлением первого из них мультивибратор начнет формировать собственный импульс. Потенциал на инверсном выходе (вывод 7 DD3) станет равным нулю. Поскольку длительность мультивибратора выбрана больше опорной, то каждый следующий разностный импульс будет его перезапускать, сохраняя низкий потенциал на инверсном выходе.

Во-вторых, появится высокий потенциал на выводе 13 триггера DD1.2. Через диод VD1 он будет воздействовать на вывод 1 драйвера DA2. На втором входе драйвера в это время потенциал нулевой, в чем легко убедиться. К двигателю прикладывается полное напряжение питания, и он вращает рулевое устройство с максимальной скоростью к новому положению равновесия.

Сопротивление потенциометра обратной связи R2 меняется таким образом, что длительность опорного импульса возрастает, уменьшая длительность разностного. Все это будет происходить до тех пор, пока рулевое устройство не займет новое устойчивое положении, и длительности импульсов сравняются.

Запускающие импульсы перестанут поступать на вход ждущего мультивибратора и спустя 21–22 мс на его инверсном выходе установится высокий потенциал, переведя драйвер в режим торможения. За столь небольшое время выходной вал редуктора рулевой машинки провернется на очень малый угол, и потенциометр R2 практически не изменит длительности опорного импульса.

Если команда имеет противоположное значение, то τоп > τк, и ситуация будет отличаться от описанной только тем, что высокий потенциал теперь появится на выводе 12 DD1.2, и двигатель будет вращаться в противоположном направлении.

Детали и конструкция

Печатная плата этого варианта сервоусилителя приведена на рис. 7.44. Отверстие под десятую ножку DA3 не высверливается.

Времязадающие конденсаторы С1 и С3 должны быть пленочными. Перезапускаемый мультивибратор можно реализовать на импортной микросхеме CD4047, включив ее по типовой схеме. Печатная плата при этом, очевидно, измениться. Поскольку режим торможения существует практически во всех микросхемах управления двигателями постоянного тока, на месте DA2 можно использовать любой драйвер с учетом его стандартной схемы включения и соответствующей переделкой печатной платы.

В справочнике [17] можно отыскать достаточное количество и полных аналогов используемой микросхемы, что позволит использовать предлагаемую печатную плату без переделки.

Рис. 7.44. Печатная плата

Настройка

В процессе настройки подбором положения корпуса потенциометра R2 и величины резистора R1 устанавливают требуемую исходную длительность опорного импульса и диапазон ее перестройки так, как это описано в разделе 7.3.2. Затем подбором величины R3 необходимо установить длительность отрицательных импульсов ждущего мультивибратора на выводе 7 DD3 равной 21–22 мс. Для этой цели временно отключают двигатель от микросхемы драйвера, а на вход устройства подают канальные импульсы при соотношении τоп не равно τк.

Подключив двигатель, проверяют работу схемы в целом. Если наблюдается колебательный процесс при переходе к новому положению равновесия, необходимо добиться его устранения подключая со стороны печатных проводников между выводом 4 DD3 и корпусом конденсатор, емкость которого подбирается опытным путем в диапазоне 1000—15000 пФ. Этот конденсатор должен подавлять короткие импульсы на выходе временного различителя, которые могут появляться вследствие того, что двигатель останавливается не мгновенно.

7.3.9. Девятый вариант рулевой машинки

Принципиальная схема

Если удастся приобрести специализированную микросхему M51660L, то сервоусилитель можно собрать по ее стандартной схеме включения, изображенной на рис. 7.45. На вход необходимо подавать канальные импульсы положительной полярности и амплитудой 4–5 В. Напряжение питания микросхемы 4,8–7 В. Максимальный ток, отдаваемый в нагрузку, не должен превышать 0,8 А.

Рис. 7.45. Сервоусилитель на специализированной микросхеме

Детали и конструкция

Печатная плата руленой машинки приведена на рис. 7.46. Транзисторы VT1, VT2 можно заменить ВС327, отечественными КТ814 или любыми другими, с максимальным током коллектора, превышающим ток, потребляемый двигателем.

Основные характеристики двигателей, которые можно использовать в рулевых машинках и регуляторах хода, приведены в приложении 2.

Рис. 7.46. Печатная плата

Более 800 000 книг и аудиокниг! 📚

Получи 2 месяца Литрес Подписки в подарок и наслаждайся неограниченным чтением

ПОЛУЧИТЬ ПОДАРОК