ЛЕКЦИЯ № 4. Статистика уровня жизни населения
Понятие «уровень жизни населения»
Уровень жизни – одна из главнейших социальных категорий. Под уровнем жизни понимается уровень благосостояния населения, потребления материальных благ и услуг и степень удовлетворения целесообразных жизненных потребностей. Уровень жизни населения определяется уровнем доходов в сравнении с прожиточным минимумом и с потребительским бюджетом, уровнем заработной платы, развитием социальной инфраструктуры, политикой государства по регулированию доходов, влиянием профсоюзов, уровнем НТП и другими факторами.
Стоимость жизни представляет собой денежную оценку благ и услуг, фактически потребляемых в среднем домохозяйстве в течение определенного промежутка времени и соответствующих установленному уровню удовлетворения потребностей. В общем значении термин «уровень жизни населения» представляет собой понятие «качество жизни». Следовательно, качество жизни включает в себя еще и удовлетворение духовных потребностей, условия жизни, труда и занятости, быта и досуга, здоровье, продолжительность жизни, образование, природную среду обитания и т. д.
Выделяется четыре уровня жизни населения:
1) достаток (потребление благ, которые обеспечивают полное формирование человека);
2) нормальный уровень (целесообразное потребление по научно доказанным нормам, дающее возможность человеку восстановить его физические и интеллектуальные силы);
3) бедность (крайне недостаточное потребление благ для нормальной жизнедеятельности);
4) нищета (минимальное потребление благ, не позволяющее удовлетворить самые элементарные физиологические и социальные потребности и дающее возможность только лишь поддержать жизнеспособность человека).
Вследствие перехода к рыночной экономике произошло резкое снижение уровня жизни населения, усилилась дифференциация населения по уровню доходов. Повышение уровня жизни является первоочередным направлением общественного развития.
Благополучие народа – это главный критерий прогресса. Так как в рыночной экономике основным условием является всеобщее потребление, то потребитель – это центральная фигура, вокруг которой все вертится. Следовательно, нельзя производить то, что не будет потребляться.
Наиболее важными элементами уровня жизни выступают доходы населения и его социальное обеспечение, потребление им материальных благ и услуг, условия жизни, свободное время.
Обобщенно условия жизни можно разделить на условия труда, быта и досуга. Условия труда включают факторы производственной среды и трудового процесса (санитарно-гигиенические, психофизиологические, эстетические и социально-психологические), оказывающие влияние на работоспособность и здоровье работника. Условия быта – это обеспеченность населения жильем, его благоустроенность, развитие сети бытового обслуживания (бань, прачечных, фотоателье, парикмахерских, ремонтных мастерских, предприятий ритуальных услуг, прокатных пунктов и т. д.), состояние общественного питания и торговли, общественного транспорта, медицинское обслуживание. Условия досуга непосредственно связаны с использованием свободного времени людей. Свободное время – часть внерабочего времени, используемая полностью по своему усмотрению, т. е. для развития личности, более полного удовлетворения социальных, духовных и интеллектуальных ее потребностей.
Вероятны три аспекта исследования уровня жизни:
1) применительно ко всему населению;
2) к его социальным группам;
3) к домохозяйствам с различной величиной дохода.
Социальные нормативы и потребности
Значительную роль в изучении уровня жизни населения выполняют социальные нормативы как научно обоснованные направления социальных процессов в обществе. Бывают социальные нормативы следующие: развитие материальной базы социальной сферы, доходов и расходов населения, социального обеспечения и обслуживания, потребления населением материальных благ и платных услуг, условий жизни, потребительского бюджета и др. Данные нормативы могут быть равными, представляющими абсолютную или относительную величину нормы. Соответственно, выражаются эти нормы в натуральных показателях или процентах (допустимые варианты нормативов: моментные, интервальные, минимальные, максимальные), а также приростными, представленными в виде соотношения приростов двух показателей.
Непосредственное отношение к уровню жизни имеет потребительский бюджет, который суммирует нормативы (нормы) потребления населением материальных благ и услуг, разделенные по социальным и половозрастным группам населения, условиям и тяжести труда, климатическим зонам, месту проживания и т. д. Потребительский бюджет бывает минимальным и рациональным. Помимо этого, к основным социальным нормативам относятся: пособие по временной нетрудоспособности и минимальная заработная плата, пособие по безработице, минимальные трудовые и социальные пенсии для пожилых и нетрудоспособных граждан, инвалидов, стипендии учащимся, регулярные или разовые целевые пособия наиболее ранимым в материальном отношении группам населения (многодетным и малообеспеченным семьям, матерям-одиночкам и др.).
Совместно они создают систему минимальных социальных гарантий как долг государства обеспечить населению минимальные размеры оплаты труда и трудовой пенсии, возможность на получение пособий в рамках государственного социального страхования (в том числе по безработице, по болезни, по беременности и при рождении ребенка, по уходу за ребенком до достижения им возраста полутора лет, на погребение и др.), минимальный набор общедоступных и бесплатных услуг в области образования, здравоохранения и культуры. Прожиточный минимум – это центр социальной политики, представляющий собой стоимостную оценку потребительской корзины, а также обязательные платежи и сборы; и с ним должны увязываться все другие социальные стандарты и гарантии.
Имеющиеся нормативы отражают современные научные представления о потребностях людей в продукции, товарах, услугах, вещах – личных потребностях. Услуги всегда изменчивы, поэтому затрудняется их количественная оценка. Личные потребности показывают объективную необходимость в конкретном наборе и количестве материальных благ и услуг и социальных условий, в которых нуждается человек, которые желает, стремится иметь и потреблять, использовать. Данные блага и услуги обеспечивают всестороннюю деятельность определенного человека. Личные потребности подразделяются на: физиологические (физические), интеллектуальные (духовные) и социальные.
Физиологические (физические) потребности являются базовыми, так как выражают потребности человека как биологического существа. В их составе естественными, первичными, выступают потребности в пище, воде, воздухе, одежде, обуви, тепле, жилище, отдыхе, сне, двигательной активности, а также другие потребности организма, связанные с поддержанием жизни и продлением рода. Эти потребности составляют фундамент всей потребностной сферы человека. Удовлетворение данных потребностей необходимо для поддержания нормальной жизнедеятельности.
Для удовлетворения важнейших физиологических потребностей человек должен быть обеспечен нормальными условиями труда и заработной платой, позволяющей на приемлемом уровне удовлетворять потребности в еде, одежде, в жилье (для разных людей и для разных стран или для разных регионов одной и той же страны этот уровень может существенно различаться).
Интеллектуальные (духовные) потребности затрагивают образование, повышение квалификации, творческую деятельность, порождаемую внутренним состоянием человека.
Социальные потребности соединены с функционированием человека в обществе – это социально-политическая деятельность, принадлежность к группе, дружба, самовыражение, общение с людьми, любовь, привязанность, одобрение, обеспечение социальных прав и т. д.
Так как интеллектуальные и социальные надобности являются не главными нуждами и удовлетворение их происходит после того, как произойдет некоторый уровень удовлетворения основных нужд, то они имеют только косвенную оценку. Обстановка для удовлетворения данных потребностей зависит от бюджета времени населения. По значениям рабочего, нерабочего и свободного времени происходит оценка эффективности рабочего времени и возможности удовлетворения интеллектуальных и социальных потребностей человека.
Потребности также разделяют на: рациональные (разумные) и иррациональные.
Рациональные потребности – это потребление тех благ и услуг, которые необходимы для поддержания здорового образа жизни человека и гармоничного развития личности. Таковыми являются общественно полезные потребности, плохо поддающиеся количественной оценке, определяемые условно с помощью рациональных норм и нормативов (кроме рациональных норм потребления продуктов питания, устанавливаемых на основе данных науки о питании). Иррациональные потребности – это вредные потребности, выходящие за рамки разумных норм, принимающие гипертрофированные, иногда извращенные формы, в частности по отношению к питанию.
Внешней формой обнаружения личных потребностей выступает спрос населения, отражающий его платежеспособные возможности.
Задачи изучения уровня жизни
Наиглавнейшая задача статистики уровня жизни – обнаружение закономерностей трансформирования благосостояния населения. Для этого осуществляются исследования, которые охватывают как всю страну, так и ее регионы, социально-демографические группы населения и различные типы домашних хозяйств. Соответственно, это даст возможность проследить отличия в уровне жизни в зависимости от экономических, природно-климатических, национальных и других особенностей, а также от доходов населения. Плоды исследований могут носить либо общий характер, либо частный, объединенный, например, с оценкой потребления населением определенных благ и обеспеченности его различными услугами.
К задачам изучения уровня жизни также относятся:
1) комплексное рассмотрение структуры, динамики и темпов изменения его показателей;
2) дифференциация различных групп населения по доходам и потреблению и анализ влияния различных социально-экономических факторов на это изменение;
3) оценка степени удовлетворения потребностей населения в материальных благах и различных услугах по сравнению с рациональными нормами их потребления и разработка на этой основе обобщающих показателей уровня жизни[19].
Источниками сведений для решения поставленных задач являются: текущий учет и отчетность организаций, предприятий и учреждений, которые обслуживают население; данные статистики труда, переписей населения, занятости населения, трудоустройства и оплаты, бюджетов домашних хозяйств, разного рода логических и других обследований социальных условий жизни и деятельности людей.
Особенное место в анализе уровня жизни населения занимает статистика бюджетов домашних хозяйств, которая основана на дневных записях доходов и расходов 49 тыс. домохозяйств. Для изучения органами государственной статистики обобщаются и используются оценки уровня и динамики материальной обеспеченности домохозяйств с различными доходами. В общем здесь определяется приблизительно 3 тыс. показателей, в число которых входят и характеризующие: состав домохозяйства по возрасту, полу, виду деятельности; доходы домохозяйства по источникам зачисления; затраты на некоторые виды услуг; приобретение и потребление продовольственных и непродовольственных товаров; личное подсобное хозяйство; жилищные условия и др.
Определяется информация в территориальном и федеральном разделениях: по некоторым категориям изучаемых хозяйств; по величине домохозяйства, по величине среднедушевого совокупного дохода; существованию детей и т. п. Благодаря этим данным можно определить доходы населения, состав его денежных доходов и расходов, потребление продуктов питания, непродовольственных товаров и услуг, эластичность потребления, показатели дифференциации доходов и расходов и т. д.
Возникает ряд проблем, связанных с улучшением бюджетных обследований. Главным образом речь идет об улучшении выборки домохозяйств, от которой зависит представительность выборки (репрезентативность) данных, выборку необходимо представить и хозяйствами, ориентированными на предпринимательский доход, и домохозяйствами студентов, инвалидов, домашними хозяйствами с главой семьи – безработным.
Существенно то, чтобы в ней были представлены домохозяйства всех сфер деятельности, включая торговлю, науку, культуру, искусство, государственное управление всех уровней, оборону, защиту безопасности и охрану общественного порядка.
Необходима и плановая ротация (поочередная замена руководителей с целью обновления управленческого звена и создания возможностей роста для других членов) наблюдаемых домашних хозяйств, что позволяет исключить длительное пребывание в обследовании постоянного их круга и тем самым обеспечить большую адекватность социально-демографических характеристик домохозяйств аналогичным показателям по населению в целом.
Системы показателей
Комплексное изучение уровня жизни населения возможно только с помощью системы статистических показателей. Согласно генеральному соглашению от 29 декабря 2004 г. между общероссийскими объединениями профсоюзов, общероссийскими объединениями работодателей и Правительством РФ на 2005– 2007 гг. разработана система «Основные социально-экономические показатели мониторинга качества и уровня жизни населения».
В ней представлено 35 показателей:
1) валовой внутренний продукт;
2) инвестиции в основной капитал;
3) расходы консолидированного бюджета Российской Федерации на социально-культурные мероприятия;[20]
4) численность постоянного населения;[21]
5) ожидаемая продолжительность жизни при рождении;[22]
6) общий коэффициент рождаемости;
7) общий коэффициент смертности;
8) естественный прирост (убыль) населения;
9) денежные доходы в среднем на душу населения;
10) реальные располагаемые денежные доходы;
11) начисленная среднемесячная заработная плата (номинальная, в целом по экономике, по отраслям экономики, реальная);
12) просроченная задолженность по заработной плате;
13) доля оплаты труда наемных работников в валовом внутреннем продукте;
14) среднемесячный размер назначенных пенсий (номинальный, реальный);
15) прожиточный минимум в среднем на душу населения, в том числе по социально-демографическим группам населения (трудоспособное население, пенсионеры, дети);
16) отношение к прожиточному минимуму среднедушевых доходов, среднемесячной заработной платы, среднего размера назначенных месячных пенсий;
17) численность населения с денежными доходами ниже прожиточного минимума;
18) соотношение доходов 10% наиболее и 10% наименее обеспеченного населения;
19) индекс потребительских цен;
20) доля расходов на питание в потребительских расходах домашних хозяйств;
21) численность экономически активного населения (на конец периода);
22) численность занятых в экономике;
23) распределение занятого населения по статусу, по отраслям экономики;
24) общая численность безработных;
25) численность зарегистрированных безработных;
26) число безработных на одну вакансию, заявленную организациями в органы государственной службы занятости (на конец периода);
27) численность граждан, трудоустроенных при содействии органов государственной службы занятости (за период с начала года);
28) направление на профессиональное обучение органами государственной службы занятости;
29) число регионов с напряженной ситуацией на рынке труда;[23]
30) удельный вес работников, занятых во вредных и опасных условиях труда, в том числе женщин;[24]
31) производственный травматизм, в том числе со смертельным исходом;[25]
32) основные виды профессиональных заболеваний;[26]
33) объем промышленной продукции;
34) минимальный размер оплаты труда;
35) тарифная ставка I разряда Единой тарифной сетки.
Происходит изменение системы социальных показателей вместе с преобразованием социальных отношений. Следовательно, развитие рынка жилья активизирует потребность в появлении такого показателя, как «число квартир, которые предназначены для продажи (во вновь построенных домах, в домах после капитального ремонта)»; развитие платного обучения также необходимо отражать специальным показателем «доля обучающихся за плату» и т. д.
Обобщающая оценка уровня жизни
Одну из главнейших задач социальной статистики – разработка обобщающего (интегрального) показателя жизни населения, необходимость которой не вызывает сомнений. По всем параметрам любую систему показателей обязательно необходимо завершать обобщающим показателем, который обеспечивает методологическое единство всех отдельных показателей системы и однозначную оценку уровня и динамики исследуемого процесса.
Статистика пока еще не нашла рационального способа объединения установленных показателей уровня жизни, получения однозначного всеобъемлющего показателя.
Тем не менее попытки предложить обобщающий показатель уровня жизни населения всегда были, и они постоянно продолжаются. Специалисты Программы развития ООН по социальной статистике предлагали использовать в качестве показателей долю затрат на питание в совокупных расходах домохозяйства, национальный доход на душу населения, коэффициент смертности, находимый как отношение количества смертей лиц в возрасте 50 лет и старше к совокупному числу смертей, среднюю длительность жизни населения.
Использование в этих целях укрупненных (агрегированных) экономических показателей предполагает, что страны, наиболее развитые в экономическом отношении, имеют более высокий уровень социального развития. Нередко в основе сравнения между странами лежит валовой внутренний продукт или национальный доход на душу населения, который выражен в валюте одной из стран, либо в долларах США, либо в паритетах покупательной способности валют.
Национальный доход в разных странах нелегко сравнивать, поскольку существуют разные принципы построения методов его исчисления и различия в структуре дохода, особенно в части распределения его на потребление и накопление. Тем более что фонд накопления не имеет прямого отношения к уровню жизни населения, да и фонд потребления содержит не очень связанные с уровнем жизни расходы на науку и управление.
Опубликованный в 2004 г. специалистами ООН индекс стран по уровню жизни населения определил Россию на 57-е место по отношению к 177 странам. Россия находится в рейтинге между Болгарией и Ливией, а первые 3 места получили Норвегия, Швеция и Австралия; США – на 8-м месте, Великобритания – на 12-м[27].
Следующие предлагаемые два показателя – доля расходов на питание и относительный коэффициент смертности, бесспорно, характеризуют разницу в уровнях жизни, но вряд ли они являются интегральными. Наверняка они представляют собой отдельные показатели и их место в соответствующих группах. К тому же средняя продолжительность жизни часто неоднозначно оценивает общее улучшение уровня жизни. В странах с развивающейся экономикой повышение этого показателя может быть связано с улучшением санитарных условий, употреблением современных лекарств и т. д., что может не сопровождаться улучшением питания, жилищного обслуживания и др.
Часто и в статистике нашей страны какой-нибудь из показателей выступает как обобщающая оценка уровня жизни населения, к примеру это может быть и показатель национального дохода на душу населения, но с оговоркой, что его материально-вещественный состав (соотношение фондов потребления и накопления) соответствует составу общественных нужд. Но помимо этого, может предлагаться применение показателя совокупного фонда использования населением материальных благ и услуг, к тому же и на душу населения. Данный показатель, разумеется, лучше, чем показатели национального дохода и тем более общественного продукта, но и он не показывает многих составляющих уровня жизни и прежде всего условий жизни. К тому же размерность (руб., руб./чел.) данного показателя не подходит для совокупного показателя, несмотря на то, что используемые в исчислениях цены и тарифы отвечают потребительским свойствам благ и услуг.
Аналогичного недостатка нет у показателя свободного времени, но современная статистика не обеспечивает постоянного наблюдения за этим показателем, его исследование возможно с помощью периодических, специально организованных выборочных проверок. Следовательно, показатель свободного времени не подходит при международных сравнениях уровня жизни населения.
В научной литературе приводятся разные предложения по сбору обобщающего показателя уровня жизни на основе частных показателей.
Выдвинуто было предложение о расчете совокупного показателя в разновидности средней взвешенной величины из отдельных показателей уровня жизни (групп показателей). В данном случае весами являются экспертные оценки их долевой важности (весомости), следовательно, сумма весов равна единице. К тому же немаловажно заранее привести все частные показатели уровня жизни к единой размерности (единой шкале), и данная задача выполняется с использованием относительных величин их динамики.
Примером такого показателя может быть индикатор напряженности.
Его компонентами являются:
1) степень обеспеченности потребительскими товарами;
2) уровень преступности;
3) степень недовольства населения комплексом нерешенных социально-политических, экономических и экологических проблем.
На основе этих данных более чем в 100 городах и во всех регионах страны был найден индекс. Величина индекса от 0 до 0,4 указывает на социальную стабильность; от 0,4 до 0,8 – на социальную напряженность; от 0,8 до 1,4 – на локальные конфликты; от 1,4 до 2,0 – на социальные взрывы в регионе; свыше 2,0 – на массовые социальные взрывы.
Так как частных показателей уровня и качества жизни много и они обладают разной размерностью, построение интегрального показателя предполагает необходимость перехода к каким-либо единым характеристикам, которыми могут быть, например, ранги стран по каждому показателю. Страны в данном случае распределяются по каждому из анализируемых показателей от 1 до и (и – число стран) для показателей-стимулянт (к примеру, средняя ожидаемая длительность жизни при рождении и т. д.); для показателей-дестимулянт система распределения обратная, следовательно, на первом месте находится та страна, для которой показатель-дестимулянта располагает наименьшим значением (например, дестимулянт – коэффициент младенческой смертности, число несчастных случаев и т. д.).
Распределив ранги по отдельным показателям, находят средний ранг страны по всем показателям:

По рассматриваемым характеристикам чем меньше значение Rj , тем более развита страна (регион).
К недостаткам данного метода относятся:
1) механическое соединение исходных показателей;
2) полученные средние ранги которые не отражают фактического расстояния между объектами исследования. Поэтому лучше распределять страны по значениям главных компонент или главных факторов.
Обобщающим показателем уровня жизни также может быть и синтетический индекс, построенный на основе стандартизованных значений исходных показателей:

Но при таком подходе появляются трудности, так как значения могут быть как положительными, так и отрицательными.
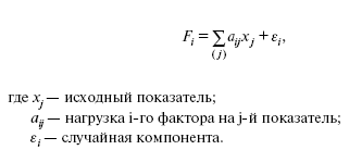
В статистике качества и уровня жизни могут быть применены экспертные оценки, а также есть предложение построить обобщающий показатель уровня жизни населения, используя метод главных компонентов или его обобщение – факторный анализ. В соответствии с методом главных компонентов обобщающий показатель уровня жизни Ft выступает как линейная комбинация приведенных к сопоставимому виду исходных показателей:

В основном за обобщающий показатель уровня жизни берется либо только первый фактор, либо два фактора – первый и второй, вносящие наибольший вклад в суммарную дисперсию. Насыщенная интерпретация выделенных факторов находится значениями факторных нагрузок aij., которые измеряют корреляцию выделенного фактора Fi с исходными показателями xj.
Наибольшим предпочтением пользуется оценка достигнутого уровня жизни населения путем сопоставления фактических его показателей с нормативными, соответственно, по степени удовлетворения потребностей населения в жизненных благах и разнообразных услугах.
При использовании данного подхода к общей оценке уровня жизни ликвидируются многие трудности и недостатки, которые преобладают в других оценках.

Лучше всего завершить указанное исследование графиком, на оси абсцисс которого отображается время, к тому же на оси ординат показываются величины ?, закрепляющие степень приближения фактических показателей к нормативным и выравненные величины этих приближений.
При использовании данного подхода к оценке уровня жизни в задачу статистики не входит обсуждение самих норм – они берутся за рациональные, хотя они будут постоянно пересматриваться и совершенствоваться, а нормы воспринимаются не только как цель, но и как условия для всестороннего развития личности.
Обобщающие показатели развития человеческого потенциала
В качестве обобщающих характеристик продолжительное время использовались преимущественно демографические (ожидаемая продолжительность предстоящей жизни населения, уровень младенческой смертности) и экономические (валовой внутренний продукт (ВВП) на душу населения, индекс потребительских цен) показатели.
Тем не менее развитие мирового сообщества доказало, что экономический рост не все время сопровождается положительными социальными последствиями. Эти последствия проявляются в создании благоприятных условий для повышения уровня образования населения, развития физкультуры и спорта, доступности услуг здравоохранения, сокращения риска безработицы и т. д. Вследствие этого постепенно образовалась система показателей уровня жизни населения, которая содержит демографические и социально-экономические показатели. Эти показатели отражали разнообразные значимые стороны человеческого развития. Происходило совершенствование методики их расчета, были разработаны международные классификации.
В 1978 г. ООН была разработана Система показателей уровня жизни, которая включает 12 групп показателей. В то же время появилась необходимость в построении единого интегрального показателя уровня жизни, который объединяет различные аспекты социально-экономического развития.
Для сопоставительной оценки тенденций и возможностей человеческого развития в различных странах мира делались предложения использовать синтетические индексы «качества жизни» населения, которые включают демографические, культурные и социально-экономические компоненты. Например, американским Советом зарубежного развития был выведен индекс «физического качества жизни» (PQLI), который объединяет показатели социально-демографического развития (ожидаемой продолжительности жизни, младенческой смертности и грамотности населения). Данный показатель применялся для классификации стран по уровню развития[28].
Помимо этого, разрабатывались другие индикаторы развития человека. Например, в границах Программы развития ООН (UNDP) был разработан индекс «качества жизни», который объединяет социально-экономические и демографические показатели (занятость населения, уровень развития здравоохранения и образования, покупательная способность, доступ к политической жизни, ожидаемая продолжительность жизни и др.).
Основа методологии построения индексов находится в сочетании денежных показателей благосостояния и индикаторов, которые непосредственно отражают качественные характеристики и социальные условия жизни населения[29]. В последние годы интегральным показателем, который обобщает уровень развития и используется при международных и региональных сравнениях, является наиболее известный индекс развития человеческого потенциала – ИРЧП (англ. The Human Development Index – HDI). Данный индекс предложен в качестве основного показателя, на основании которого ранжируются страны мирового сообщества и определяется рейтинг каждой страны.
Человеческий потенциал все более энергично начинает использоваться для формирования и реализации системы конкурентных преимуществ и извлечения существенно большего дохода благодаря использованию нестандартных подходов и решений.
Комплексная оценка человеческого потенциала требует применения наряду со стоимостными индикаторами качественных параметров, которые характеризуют условия жизни и развития человека. Шагом в этом направлении стала разработанная в 1980-е гг. экспертами Программа развития Организации Объединенных Наций (ПРООН) и система индексов для сопоставительной оценки тенденций и возможностей человеческого развития в различных странах мира[30]. Данный новый подход более персонифицирован.
Индекс развития человеческого потенциала основывается на отображении трех сторон жизнеобеспечения человека:
1) долголетия, которое рассчитывается по ожидаемой продолжительности жизни при рождении на конкретную дату;
2) образования – по доле грамотного взрослого населения, детей и подростков, обучающихся в различных учебных заведениях в соответствующей возрастной группе;
3) дохода – по валовому внутреннему продукту (ВВП) на душу населения с учетом паритета покупательной способности национальной валюты, пересчитанной в доллары США. Он применяется для осуществления сравнительного анализа социально-экономического развития стран.
В РФ индекс развития человеческого потенциала за годы реформ до настоящего времени не достиг уровня 1990 г. (0,817), а в 2005 г. его значение было равно лишь 0,766. Если с 2001 г. индекс материального благосостояния стал устойчиво расти (но малыми темпами), то индекс долголетия с 2003 г. понемногу снижается, что подтверждает низкую эффективность российских реформ в области улучшения условий и качества жизни населения[31].
Сосредоточение внимания на человеке в начале 1990-х гг. начало «соперничать» с направлением исследований на рост доходов. ВВП не дает оценку сторонам развития человеческого потенциала, потому что они не всегда отражены в Системе национальных счетов (СНС).
В соответствии с теорией экспертов ПРООН развитие человеческого потенциала представляет собой процесс увеличения возможностей для выбора личности и достижение увеличения уровня благосостояния людей. Увеличение выбора, которым обладает население, или возможность его использования достаточно велики (практически безграничны). Благодаря этому в рамках данного подхода максимальное внимание уделяется главным возможностям, при отсутствии которых люди утрачивают многие жизненные перспективы: вести долгую и здоровую жизнь, получать знания, доступ к ресурсам, требуемым для поддержания достойного уровня жизни.
На четырех основных элементах создана концептуальная схема развития человеческого потенциала.
1. Продуктивность. Люди обязаны иметь возможность применения своих знаний и умений для повышения результата выполнения своих функций (деятельности), полновесно участвовать в образовании дохода и получать вознаграждение за свой труд.
Следственно, для формирования человека необходимы экономический рост и динамика занятости и дохода.
2. Равенство. В целом всем людям надлежит давать изначально одинаковые возможности.
3. Устойчивость. Вероятность самореализации необходимо обеспечивать не только сегодняшним, но и будущим поколениям. Тут предусматривается правильное распределение возможностей формирования между поколениями и внутри каждого поколения.
4. Расширение возможностей. Это обозначает увеличение ответственности людей за судьбы своей семьи, государства и народа в целом.
При отображении определенных индексов вместе с величиной фактического уровня показателей применяются установленные минимальные и максимальные величины, которые называются реперными точками.
Для каждой произвольной составляющей совокупного ИРЧП находятся определенные индексы (индекс достигнутого уровня образования, индекс ожидаемой продолжительности жизни при рождении, индекс ВВП на душу населения) по соответствующей формуле:

где факт, min и max – фактическое, минимальное и максимальное значения показателя.
При исчислении индекса продолжительности предстоящей жизни в качестве максимального значения определен возраст 85 лет, минимального – 25 лет, для индекса среднедушевого реального ВВП – 100 долларов США., по паритету покупательной способности (ППС) – 40 000 долларов США в год ППС, для индекса уровня образования населения соответственно – 0 и 100%. Показатели, которые являются компонентами ИРЧП, сближаются на базе этой формулы к относительным уровням (нормализуются перед усреднением), следствием этого является единая шкала измерений.
Следовательно, ИРЧП включает три компоненты и исчисляется по формуле простой средней арифметической из трех индексов, что подтверждает равенство составляющих для характеристики развития человеческого потенциала.
Величина индекса изменяется от 0 до 1, к тому же чем ближе она к 1, тем выше развитие человеческого потенциала и меньше путь, который надо пройти данной стране к достижению социально значимых направлений. Государства с величиной ИРЧП 0,8 и больше являются группой стран с большим уровнем развития. Если значение ИРЧП изменяется в пределах от 0,5 до 0,8, то эти страны относятся к группе со средним уровнем, а к категории с низким уровнем развития принадлежат государства, имеющие ИРЧП менее 0,5.
ПРООН стабильно улучшает методику расчета ИРЧП и разделяет по группам страны с различными уровнями развития.
Этот показатель определялся для России в целом, но в связи с разнообразием региональных различий и совершенствованием региональной статистики появилась возможность применения данной методики для нахождения интегрального показателя уровня жизни по субъектам РФ.
Слабые стороны наиболее популярного интегрального индекса развития человеческого потенциала (ИРЧП) обширно обсуждаются в отечественных и зарубежных работах. В основном указывают на неточность оценки степени материальных возможностей людей на базе произведенного ВВП. Рассмотренные факторы развития человеческого потенциала не открывают всю полноту, глубину и качество этого значимого показателя, но представляют собой первые попытки измерения и сравнения возможностей для реализации потенциала личности.
Наиболее важный недостаток методики расчета ИРЧП следует из его опоры на средние показатели[32]. Дальнейшую разработку системы показателей стоит осуществлять в направлении более полного учета структурных элементов национального человеческого потенциала, характеризующих возможности реализации и развития человеческого потенциала. В их состав входит распределение потенциала образования и здоровья между всевозможными категориями населения, доля лиц с доходами ниже прожиточного минимума, вынужденных безработных и других уязвимых категорий.
ИРЧП дает возможность ранжировать не только страны, но и регионы по уровню социально-экономического развития, оценивать его динамику, сравнивать достижения. ИРЧП может применяться для нахождения желательных масштабов финансирования программ развития человеческого потенциала на национальном и региональном уровнях.
Сопоставление отдельных составляющих, входящих в состав ИРЧП, позволяет при прочих равных условиях обнаружить приоритетность соответствующих направлений в программах социального развития. Динамика ИРЧП и его компонентов в целом по России представлена в таблице 3.

Данные таблицы подтверждают некоторое снижение ИРЧП за счет сокращения индекса ВВП на душу населения.
Все время улучшается способ расчета ИРЧП. Например, улучшаются формулы определения индексов по элементам, осуществляется работа по увеличению круга показателей. Существенным направлением совершенствования ИРЧП является его дезагрегирование. Начиная с 1993 г. для ряда стран определялись значения ИРЧП для различных групп населения, например с учетом тендерных различий.
Значение ИРЧП в общем по стране нивелирует различия (например, тендерные) в уровне развития для отдельных групп населения. Так как различия между полами в разных государствах по-разному отображаются на рейтинге (в государствах, где женщины располагают доходами наряду с мужчинами, показатели формирования будут выше по сравнению с государствами, где существуют различия в делении доходов между мужчинами и женщинами, и т. п.), появилась надобность в разработке особого показателя, который характеризует формирование человека в определенных странах с учетом гендерного фактора (ИРГФ). О данном показателе впервые говорилось в Докладе о развитии человека за 1995 г.
Этот индекс состоит из тех же элементов, что и ИРЧП, но с той лишь разницей, что средние показатели продолжительности жизни, полученного уровня образования и дохода каждого государства скорректированы (корректируются) в соответствии со значением разрыва среди женщин и мужчин. Таким образом, благодаря данному индексу можно установить те же перспективы, что и с помощью ИРЧП, применяя те же переменные для того, чтобы передать несоразмерности в положении среди женщин и мужчин. Чем больше степень тендерных неравенств в районе формирования человеческого потенциала в государстве, тем меньше величина индекса ИРГФ при сравнении его с ИРЧП.
Исследования, осуществленные по 163 странам, представили, что степень достижений женщин в области формирования человеческого потенциала существенно ниже должного уровня мужчин в любом государстве, и уменьшение ИРГФ в отношении ИРЧП показывает данное различие.
Показателем расширения возможностей женщин (ПРВЖ) представлен иной показатель, который определяет отсутствие одинаковых вероятностей для участия женщин в экономической и политической жизни. Данный показатель применяется для нахождения степени участия женщин в ходе принятия заключений в профессиональных экономических и политических областях. ПРВЖ состоит из трех индексов: представительность на административных и управленческих должностях, на должностях специалистов и технических сотрудников; представительность женщин в законодательных органах; доли заработанного дохода. Показатель расширения возможностей женщин (ПРВЖ) представляет собой простую среднюю арифметическую из трех перечисленных индексов.
Произведем сопоставление рейтинга 10 лидирующих государств (табл. 4).
Благодаря ранговым коэффициентам корреляции Спирмена (?) видно, что даже для государств с высоким уровнем социально-экономического развития совокупные показатели человеческого потенциала не повторяют друг друга. Предельная слаженность рангов отмечается по показателям ИРГФ и ИРЧП (р = 0,6), максимальная разлаженность – по показателям ИРГФ и ПРВЖ (? = 0,26)[33].
Следовательно, отображение обобщающих интегральных показателей, которые воспроизводят уровень социально-экономического формирования, дает возможность осуществлять межстрановые и региональные сопоставления, давать сопоставительную оценку всевозможных перспектив социального прогресса. В то же время мало разработанными остаются вопросы отражения злободневных тенденций социального развития, определение социальной напряженности в социальной области и разработка наилучших сценариев по воплощению и дальнейшему увеличению вероятностей для совершенствования личности и исполнения ее созидательного потенциала.

Гендерный подход нужно использовать в нескольких направлениях:
1) как исследовательский в области управления персоналом для выявления основных проблем;
2) для выработки оптимальной половозрастной структуры персонала вузов, обеспечивающей максимальную эффективность процесса обучения, воспитания и приобщения молодежи к научной работе и воспроизводство высококвалифицированных научно-педагогических кадров, необходимых в современных условиях реформирования системы высшей школы;
3) в направлениях совершенствования системы мотивации, установления наиболее благоприятного климата в первичных трудовых коллективах для повышения эффективности труда.
Более 800 000 книг и аудиокниг! 📚
Получи 2 месяца Литрес Подписки в подарок и наслаждайся неограниченным чтением
ПОЛУЧИТЬ ПОДАРОК