3. Реабилитация недоношенных детей с неврологической патологией
Характерной особенностью здоровья недоношенных детей являются разнообразные проявления неврологической патологии. Схемы диагностических, лечебных и реабилитационных алгоритмов представлены в табл. 4–5.
Таблица 4
Схема диагностических и лечебных алгоритмов при некоторых неврологических симптомах (Г.В. Яцык с соавт., 2002)


Показания к применению тактильного стимулирующего массажа кистей и пальцев рук (тонкий пальцевой тренинг)
Детям до 1 месяца
• Гипоксическое поражение ЦНС, синдром угнетения.
• Недоношенность (в том числе гестационного возраста менее 32 недель).
Таблица 5
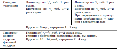
Аминокислотно-витаминный метаболитный комплекс (глицин, биотридин, лимонтар)(По Г.В. Яцык с соавт.)


• Нарушение мышечного кровообращения.
• Спинальные нарушения (ишемия) в шейном отделе (паретичные или патологические установки кистей).
• Невозможность по тяжести состояния использовать общепринятые методы реабилитации.
Детям 1 мес. – 1 год
• Перинатальное поражение ЦНС.
• Синдром мышечной дистонии.
• Синдром вегето-висцеральных нарушений.
• Задержка развития тонкой моторики.
• Задержка речевого развития.
Противопоказания
• Судороги и судорожная готовность.
• Острый период внутричерепного кровоизлияния (до 3 недель).
• Состояния, сопровождающиеся интоксикацией.
• Заболевания кожи.
Методика
Методика включает следующие упражнения.
1. Поглаживание наружной и внутренней поверхности руки ребенка до локтя от периферии к центру – по 6 раз каждую руку.
2. Спиралевидные поглаживания с легким нажимом по раскрытой ладони ребенка с выводом большого пальца – по 10 раз.
3. Разбигание и сгибание всех пальцев руки ребенка – по 2 раза каждый палец.
4. Точечные нажатия большим и указательным пальцами на середину каждой фаланги каждого пальца руки по направлению от кончика к основанию.
5. Отведение и приведение большого пальца руки ребенка вперед-назад по кругу.
Таким образом, выхаживание недоношенных детей в условиях дома ребенка, профилактика инвалидизации является сложной комплексной проблемой, в решении которой должен принимать участие как медицинский, так и педагогический персонал.
Более 800 000 книг и аудиокниг! 📚
Получи 2 месяца Литрес Подписки в подарок и наслаждайся неограниченным чтением
ПОЛУЧИТЬ ПОДАРОК