3.2. Индикатор уровня жидкости [7]

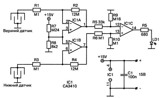
Для индикации уровня жидкости можно использовать очень простое устройство, принципиальная схема которого приведена на рис. 10.

Рис. 10. Принципиальная схема индикатора уровня жидкости

Этот индикатор сигнализирует о достижении жидкостью определенного максимального или минимального допустимого уровня. Естественно, контролируемая жидкость должна обладать хотя бы частичной проводимостью.

Работа устройства основана на классическом принципе измерения уровня датчиком, сопротивление которого изменяется при изменении уровня жидкости. При этом предполагается, что величина сопротивления сухого датчика значительно выше, чем датчика, находящегося в жидкости. Основу индикатора составляют три BiMOS операционных усилителя, входящих в состав микросхемы СА3410. На неинвертирующие входы компараторов IС1А и IC1B подается положительное напряжение величиной примерно 0,5 В. Если оба датчика не погружены в жидкость, то сопротивление между контактами каждого из них будет значительно превышать 12 МОм — величину сопротивления каждого из резисторов R2 и R4, включенных в цепи обратной связи соответствующих каскадов. При этом на выходах компараторов будут сигналы низкого логического уровня.

Если один из сенсоров погрузить в жидкость, то его сопротивление понизится, что приведет к формированию на выходе соответствующего компаратора сигнала высокого логического уровня. В том случае, если в жидкость будет погружен только нижний сенсор, на выходе компаратора IC1B будет сигнал высокого логического уровня, а на выходе IC1A — сигнал низкого логического уровня. При этом на выходе компаратора IC1C будет сформирован сигнал низкого логического уровня, и светодиод LD1 светиться не будет. При изменении уровня жидкости выше верхнего или ниже нижнего предела на выходе компаратора IC1C будет сформирован сигнал высокого логического уровня, и светодиод LD1 начнет светиться.

С учетом того, что в дежурном режиме индикатор потребляет весьма незначительный ток, для его питания можно использовать две включенные параллельно батарейки типа «Крона».

Более 800 000 книг и аудиокниг! 📚

Получи 2 месяца Литрес Подписки в подарок и наслаждайся неограниченным чтением

ПОЛУЧИТЬ ПОДАРОК