Шаг 2 СВЕТОДИНАМИЧЕСКАЯ УСТАНОВКА

Немного о цветном слухе

Светодинамические установки (та самая «цветомузыка») пользовались огромной популярностью в 70—80-х годах прошлого века. Ныне же интерес к ним в значительной степени угас. Идея, положенная в основу этих устройств (далее будем называть их СДУ) заключается в том, чтобы связать спектральный состав звукового сигнала с определенным цветом светового сопровождения музыки.

Существует такой интересный, хотя и весьма редкий, феномен человеческой психики, который называется «цветной слух». Заключается он в том, что в мозгу некоторых людей образуется связь между слуховым и зрительным каналами восприятия, и они в самом прямом смысле «видят» звуки окрашенными в тот или иной цвет зрительными образами. Бесполезный с точки зрения выживания особи, феномен этот не закрепился в процессе эволюции, тем не менее, он существует. Люди, подверженные этому феномену, называются синестетиками. Синестетиками были многие музыканты, в частности, великий русский пианист А. Н. Скрябин. Именно он еще в 1910 году, т. е. уже более ста лет назад, впервые в мире включил в партитуру своей симфонии «Прометей» партию совершенно нового инструмента «Luce» (световая клавиатура), создав, таким образом, первое в мире светомузыкальное произведение.

Принцип работы СДУ

Принцип работы СДУ довольно несложен. На вход устройства подается звуковой сигнал, который надо «освЕтить» (по аналогии со словом «озвучить»). Сигнал этот разделяется на несколько частотных полос, обычно на три или на четыре (Luce Скрябина содержал 12 цветов, как и положено нормальной гамме). Затем сигнал каждой из частотных полос подается на амплитудный детектор, выделяющий его огибающую, а с него — на устройство управления светоизлучателем (например, лампой накаливания).

Чем сильнее сигнал данной частотной полосы — тем ярче будет светиться соответствующая лампа. Традиционно каналы, связанные с низкочастотными полосами, подсвечиваются красной лампой, среднечастотной — зеленой, и высокочастотной — синей.

 Примечание.

На взгляд автора это— не более чем произвольное допущение (если не сказать — предрассудок), вытекающее из школьного курса физики. Ведь красный свет имеет большую длину волны, и, следовательно, он более низкочастотен. А синий свет, наоборот, меньшую длину волны, и, следовательно, он менее низкочастотен…

Достаточно взглянуть на цвета скрябинского Luce, чтобы увидеть — он похож на что угодно, но только не на радугу, и очевидным образом отражает цветовые ассоциации именно скрябинского мозга.

Проблемы при конструировании СДУ

При конструировании СДУ возникает ряд проблем. Первая, и очень важная, — огромный диапазон слухового восприятия человека: от шелеста травы до рева реактивного двигателя.

Человеческий слух имеет логарифмическую характеристику чувствительности, при этом разница между самым тихим и самым громким звуком может достигать 120–140 дБ. Диапазон же практически любого светоизлучателя, в самом лучшем случае, — на несколько порядков меньше (например, кодировка цветов в стандарте VGA, используемом во всех компьютерных мониторах, имеет всего по 256 градаций, или менее 50 дБ).

Вторая проблема связана уже с особенностями человеческого зрения — из-за постоянных резких перепадов освещенности (в такт музыке) глаза человека достаточно быстро утомляются (зрачку приходится постоянно расширяться и сужаться, чтобы поддерживать освещенность внутри глаза на оптимальном уровне — этот процесс называется адаптацией). По этой причине во многих СДУ вводится т. н. фоновый канал, который подсвечивает экран СДУ в то время, когда остальные каналы «молчат», чтобы выровнять среднюю освещенность экрана.

Ну и самая главная проблема — феномен «цветного слуха» является уделом весьма немногих, поэтому каких-то особых экстатических переживаний, кроме самого факта наличия сабжа, СДУ у большинства людей не вызывает. Именно этим объясняется довольно быстро схлынувший интерес к СДУ, что, впрочем, не помешает нам ее изготовить.

Первый вариант СДУ, который мы сделаем, будет… на транзисторах.

Светодинамическая установка на транзисторах

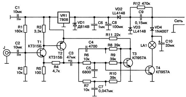
Принципиальная схема. Схема устройства приведена на рис. 2.1.

Рис. 2.1. Принципиальная схема СДУ на транзисторах КП957А

Звуковой сигнал поступает на вход предварительного усилителя на транзисторах T1, T2. С выхода усилителя сигнал через разделительные фильтры поступает на базы транзисторов Т4, работающих в режиме активных АМ-детекторов. Лампы накаливания включены в коллекторные цепи транзисторов. Транзистор ТЗ предназначен для установки режимов работы транзисторов Т4, оптимальных для детектирования сигнала.

Печатная плата. Устройство собрано на печатной плате из одностороннего стеклотекстолита толщиной 1,5 мм размерами 61,25x25 мм.

Разводку печатной платы (в зеркальном изображении) можно скачать с диска, прилагаемого к книге («Видеоурок, 2», файл 1.DXF) и посмотреть на рис. 2.2.

Рис. 2.2. Разводка печатной платы (61,25x25 мм, в зеркальном изображении)

Схема расположения деталей приведена на рис. 2.3.

Рис. 2.3. Схема расположения деталей

Элементная база. Конденсатор С9 — любой пленочный (например, типа К73-17) на напряжение не менее 250 В, С10 — любой электролитический (например, типа К50-35) на напряжение не менее 350 В, диод VD4 — любой на обратное напряжение не менее 600 В и ток не менее 1 А. Остальные детали — на напряжение не менее 16 В.

Электролитические конденсаторы — любого типа (например К50-35), керамические — SMD типоразмера 0805. Все резисторы — SMD типоразмера 0805.

Наладка. Какой-либо наладки устройство не требует. Внешний вид устройства приведен на рис. 2.4.

Рис. 2.4. Внешний вид СДУ на транзисторах

 Внимание.

При изготовлении этого устройства следует иметь в виду, что оно не имеет гальванической развязки от сети! Поэтому при его наладке следует особенно внимательно соблюдать правила техники безопасности.

Смотрим ролик. Работу устройства смотрим на прилагаемом диске: ролик «Видеоурок 2» — > «СДУ на транзисторах».

Светодинамическая установка на микросхемах

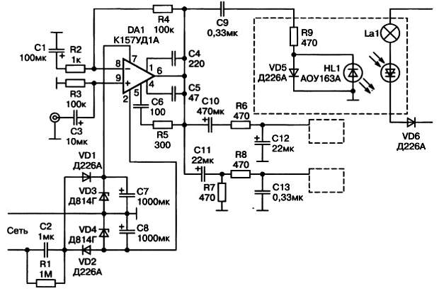
Принципиальная схема. Схема устройства приведена на рис. 2.5.

Рис. 2.5. Принципиальная схема СДУ на микросхемах

Звуковой сигнал поступает на вход микросхемы DA1, где усиливается и через разделительные фильтры поступает на светодиоды симисторных оптопар HL1. Диоды VD5 обеспечивают «детекторный» режим работы светодиода оптопары, пропуская через себя один полупериод входного сигнала.

Печатная плата. Устройство собрано на печатной плате из одностороннего стеклотекстолита толщиной 1,5 мм размерами 85x30 мм. Разводку печатной платы (в зеркальном изображении) можно скачать с диска, прилагаемого к книге («Видеоурок 2», файл 2.DXF), и посмотреть на рис. 2.6.

Рис. 2.6. Разводка печатной платы (85x30 мм, в зеркальном изображении)

Схема расположения деталей приведена на рис. 2.7.

Рис. 2.7. Схема расположения деталей

Элементная база. Конденсатор С2 — любой пленочный (например, типа К73-17) на напряжение не менее 250 В. Остальные детали — на напряжение не менее 16 В. Электролитические конденсаторы — любого типа (например К50-35), керамические — SMD типоразмера 0805. Все резисторы — SMD типоразмера 0805.

Наладка. Какой-либо наладки устройство не требует.

Внешний вид устройства приведен на рис. 2.8.

Рис. 2.8. Внешний вид СДУ на микросхемах

 Внимание.

При изготовлении этого устройства следует иметь в виду, что оно не имеет гальванической развязки от сети! Поэтому при его наладке следует особенно внимательно соблюдать правила техники безопасности.

Смотрим ролик. Работу устройства смотрим на прилагаемом диске: ролик «Видеоурок 2» — > «СДУ на микросхемах».

Более 800 000 книг и аудиокниг! 📚

Получи 2 месяца Литрес Подписки в подарок и наслаждайся неограниченным чтением

ПОЛУЧИТЬ ПОДАРОК