Шаг 6 СИСТЕМА ДИСТАНЦИОННОГО УПРАВЛЕНИЯ ПО ОСВЕТИТЕЛЬНОЙ СЕТИ

Как передавать сигналы управления по осветительной сети

Система дистанционного управления по осветительной сети — решение не новое, но широко внедряться в повседневную жизнь начало сравнительно недавно. До того времени линии электропередач активно использовались для передачи телеметрической информации между удаленными подстанциями — в самом деле, зачем прокладывать отдельные линии связи, когда все подстанции и так соединены воедино силовой электрической сетью.

Проблема передачи сигналов по электрической сети в основном заключается в сложности приемно-передающего оборудования, но с появлением соответствующих микросхем и микроконтроллеров эта проблема заметно утратила свою актуальность.

Как правило, дистанционное управления по осветительной сети осуществляется в пределах одного дома (т. н. «умный дом»). Существует даже специальный протокол передачи данных, называемый Х10 (описание протокола можно посмотреть на http://software.x10.com/pub/manuals/xtdcode.pdf).

Этот протокол обеспечивает передачу команд по осветительной сети. Под Х10 выпускаются специализированные микросхемы для его поддержки (например, отечественная КР1446ХК1, капризная как барышня).

Однако радиолюбителю вполне под силу собрать устройство дистанционного управления, не привязываясь именно к данному конкретному протоколу.

Сигналы управления передаются по осветительной сети примерно так же, как передается радиосигнал в эфире. Для передачи сигнала используются частоты в диапазоне 80—150 кГц.

 Примечание.

Радиолюбителям следует использовать верхнюю часть этого диапазона— частоты ниже 100 кГц зарезервированы для использования служебными телеметрическими системами.

Как правило, для передачи используется частотная модуляция сигнала (она является значительно более помехоустойчивой по сравнению с амплитудной модуляцией), но ничто не мешает использовать для передачи и любые другие виды модуляции.

Первый вариант системы ДУ по осветительной сети будет собран… на транзисторах.

Система дистанционного управления по осветительной сети на транзисторах.

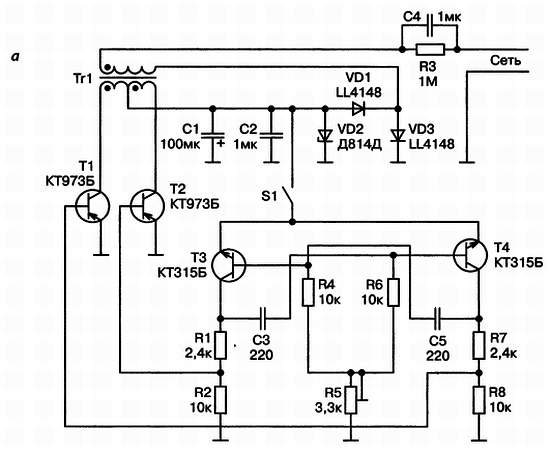
Принципиальная схема. Передающая часть системы (рис. 6.1, а) представляет собой обычный мультивибратор на транзисторах Т3, Т4.

Частота генерации мультивибратора — около 100 кГц, и может подстраиваться в некоторых пределах резистором Р5. Выход мультивибратора подсоединен к двухтактному усилителю на транзисторах T1, Т2, нагрузкой которого является высокочастотный трансформатор Tr1. Вторичная обмотка трансформатора включена в сеть последовательно с нашим устройством — этим мы экономим один разделительный конденсатор.

Приемная часть системы (рис. 6.1, б) представляет собой обычный рефлексный приемник прямого усиления на одном транзисторе.

Рис. 6.1. Система ДУ по осветительной сети, выполненная на транзисторах:

а — схема передающей части; б—схема приемной части

Сигнал с входного трансформатора Tr1 поступает на транзистор Т1 и усиливается.

В коллекторной цепи транзистора находится контур L1,C6, настроенный на частоту передатчика. Сигнал с него поступает на детектор VD1,VD4, а постоянное напряжение с выхода детектора вновь поступает на транзистор Т1, увеличивая его коллекторный ток. Это увеличение вызывает срабатывание оптосимистора HL1, и нагрузка включается.

Печатная плата. Передающая часть устройства собрана на печатной плате из одностороннего стеклотекстолита толщиной 1,5 мм размерами 41,25x42,5 мм, приемная — на плате размерами 31,25x37,5 мм.

Разводку обоих печатных плат (в зеркальном изображении) можно скачать с диска, прилагаемого к книге («Видеоурок 6», файл 1.DXF), и посмотреть на рис. 6.2.

Рис. 6.2. Разводка печатных плат (41,25x42,5 мм и 31,25x37,5 мм, в зеркальном изображении)

Схемы расположения деталей приведены на рис. 6.3, а, б

Рис. 6.3. Схема расположения деталей:

а — передающей части; б—приемной части

Элементная база. Трансформаторы передатчика и приемника намотаны на кольцах, М2000НМ К28х16х9. Параметры обмоток трансформаторов приведены в табл. 6.1.

 Совет.

Перед намоткой на торцы кольца следует приклеить бумажные шайбы чуть шире самого кольца, чтобы защитить изоляцию провода от острых краев кольца, а затем покрыть кольцо цапонлаком.

Внешний вид приемной и передающей части представлен на рис. 6.4.

Рис. 6.4. Внешний вид приемной и передающей части

Наладка. Наладка устройства заключается в установке частоты передатчика таким образом, чтобы обеспечить четкое срабатывание приемной части.

 Внимание.

При изготовлении этого устройства следует иметь в виду, что оно не имеет гальванической развязки от сети! Поэтому при его наладке следует особенно внимательно соблюдать правила техники безопасности. На роликах это не очень видно, но автор питает все описанные здесь конструкции через разделительный трансформатор.

Смотрим ролик. Работу усилителя представляет ролик: «Видеоурок 6» — > «Система ДУ на транзисторах» на прилагаемом диске.

 Совет.

Хочется также добавить, что подключение нагрузки напрямую к оптопаре, как это сделано на демонстрационных роликах, может очень быстро вывести ее из строя. Поэтому выход устройства следует использовать не для прямого подключения нагрузки, а для управления мощным симистором.

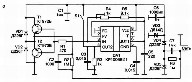
Система дистанционного управления по осветительной сети на микросхемах

Принципиальная схема. Передающая часть системы (рис. 6.5, а) собрана на микросхеме таймера DA1, на выход которого включен составной эмиттерный повторитель, нагруженный через конденсатор на осветительную сеть. Микросхема таймера включена в типовом варианте.

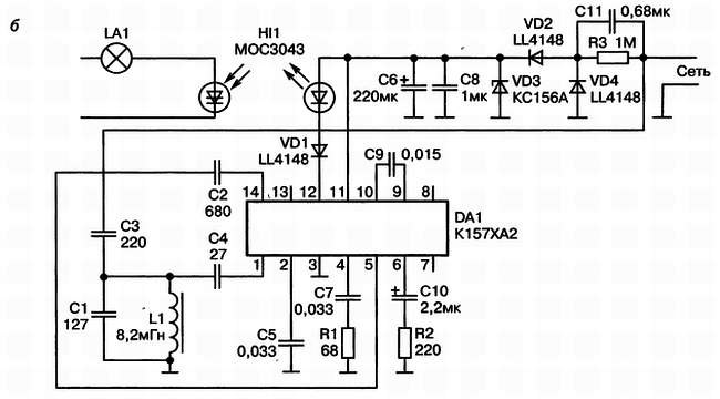
Приемная часть системы (рис. 6.5, б) собрана на микросхеме К157ХА2, используемой в трактах УПЧ приемников.

Рис. 6.5. Система ДУ по осветительной сети, выполненная на микросхемах:

а — схема передающей части; б — схема приемной части

 Примечание.

По современным меркам эта микросхема «старовата», но для наших целей подходит как нельзя лучше, поскольку содержит УПЧ, амплитудный детектор и систему АРУ, т. е. все компоненты, которые нам потребуются для реализации устройства.

По сути дела, это приемник прямого усиления с входным контуром L1, С1, настроенный на частоту передающего устройства. Схема включения этой микросхемы — типовая, но в качестве сигнала с нее снимается не НЧ-сигнал, а выходное напряжение усилителя АРУ. Оно будет соответствовать наличию/отсутствию сигнала управления на входе приемника. Нагрузка усилителя АРУ — такая же оптопара, как и в предыдущем варианте системы ДУ.

Печатная плата. Передающая часть собрана на печатной плате из одностороннего стеклотекстолита толщиной 1,5 мм размерами 42,5x41,5 мм, приемная — на плате размерами 42,5x35 мм. Разводку обеих печатных плат (в зеркальном изображении) можно скачать с диска, прилагаемого к книге («Видеоурок 6», файл 2.DXF), и посмотреть на рис. 6.6.

Рис. 6.6. Разводка печатных плат (42,5x41,5 мм и 42,5x35 мм, в зеркальном изображении)

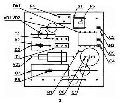
Схемы расположения деталей приведены на рис. 6.7, а, б.

Рис. 6.7. Схема расположения деталей:

а — передающей части; б—приемной части

Внешний вид приемной и передающей части представлен на рис. 6.8.

Рис. 6.8. Внешний вид приемной и передающей части

Наладка этого устройства — в точности такая же, как предыдущего.

 Внимание.

Замечания насчет техники безопасности и нагрузки оптопары, сделанные в отношении предыдущего устройства, также остаются в силе и для этой конструкции.

Смотрим ролик. Работу усилителя представляет ролик: «Видеоурок 6» —» «Система ДУ на микросхемах» на прилагаемом диске.

Система дистанционного управления по осветительной сети на лампах

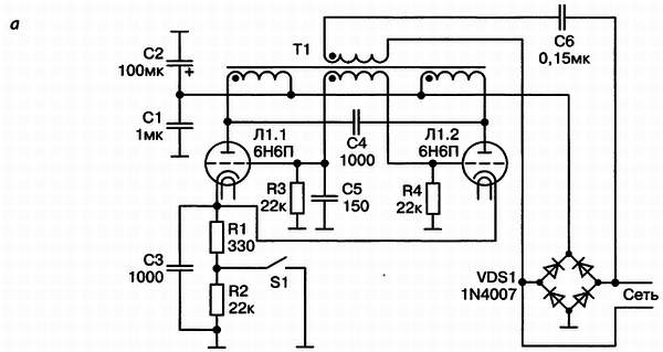
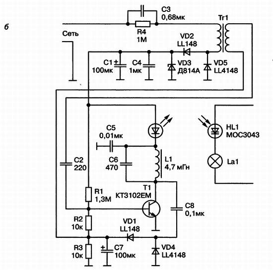
Принципиальная схема. В отличие от систем ДУ на ИК-лучах, собрать системы ДУ для осветительной сети на лампах достаточно несложно.

Передающая часть (рис. 6.9, а) представляет собой двухтактный автогенератор (такие схемы в свое время применялись в генераторах стирания в ламповых магнитофонах), выход которого нагружен на осветительную сеть.

Схема его похожа на схему источника питания, который мы будем разбирать на следующем шаге. Конденсатор С5 служит для облегчения запуска генератора.

Приемная часть (рис. 6.9, б) состоит из регенеративного усилителя высокой частоты, амплитудного детектора и исполнительного элемента.

Рис. 6.9. Система ДУ по осветительной сети, выполненная на лампах:

а — схема передающей части; б — схема приемной части

Регенеративный УВЧ собран на лампе Л1 на основе моста Вина-Робинсона (обычно его называют просто мост Вина). В отличие от других схем работа регенератора на мосте Вина отличается гораздо большей стабильностью, а, кроме того, не требует применения переменного конденсатора для перестройки.

Детектор собран по обычной схеме удвоения напряжения. С выхода детектора сигнал подается на управляющую сетку тиратрона Л2, являющегося ламповым аналогом тиристора, который и включает нагрузку.

 Примечание.

Надо честно сказать, что автор немного сжульничал — в схеме все-таки есть один транзистор (Т1), но его легко заменить ламповым катодным повторителем, просто такая замена заметно усложнила бы конструкцию.

Внешний вид устройства приведен на рис. 6.10.

Рис. 6.10. Внешний вид системы ДУ на лампах

Смотрим ролик. Работу устройства представляет ролик: «Видеоурок 6» — > «Система ДУ на лампах» на прилагаемом диске.

Более 800 000 книг и аудиокниг! 📚

Получи 2 месяца Литрес Подписки в подарок и наслаждайся неограниченным чтением

ПОЛУЧИТЬ ПОДАРОК