Шаг 3 УСИЛИТЕЛЬ НИЗКОЙ ЧАСТОТЫ

Как работает усилитель низкой частоты

Требования к УНЧ. Прежде чем приступить к изготовлению усилителя низкой частоты (УНЧ), коснемся самым кратким образом основ его работы. Основную функцию УНЧ можно сформулировать одной фразой — усилить входной звуковой сигнал до мощности, необходимой для его воспроизведения акустической системой (АС), и при этом внести в сигнал минимальные искажения.

Для выполнения этой функции УНЧ должен:

♦ во-первых, иметь высокий коэффициент усиления по мощности;

♦ во-вторых, иметь максимально линейную передаточную характеристику, т. е. график зависимости величины сигнала на выходе усилителя от величины сигнала на его входе должен представлять собой абсолютно прямую линию, проходящую через точку (0,0) координатной плоскости.

 Примечание.

Увы, такая характеристика, как и все идеальное, практически недостижима, потому что усилительные элементы, будь то лампы, транзисторы или микросхемы, обладают передаточными характеристиками, зачастую даже отдаленно не напоминающими прямую линию.

Вдобавок ко всему, форма этих характеристик зависит еще и от частоты сигнала, подаваемого на вход, хотя на низких частотах эта зависимость редко приобретает катастрофические масштабы. Как же в таких условиях добиться качественной работы усилителей?

Передаточные характеристики. Рассмотрим для примера передаточную характеристику транзистора (рис. 3.1, а). Она представляет собой замысловатую кривую, которую с массой оговорок можно назвать экспонентой.

На графике (рис. 3.1, а) легко можно увидеть, что верхняя часть кривой более-менее похожа на прямую линию (по крайней мере, по сравнению с нижней ее частью). Если бы нам удалось для усиления сигнала использовать только верхнюю часть кривой, то мы получили бы достаточно хорошее приближение к идеалу.

Сделать это довольно просто — надо подать на вход транзистора вместе с усиливаемым сигналом еще дополнительную постоянную составляющую, которая сместит усиливаемый сигнал в «почти прямую» область передаточной характеристики (рис. 3.1, б). Эта дополнительная составляющая так и называется — «смещение».

Рис. 3.1. Упрощенная передаточная характеристика транзистора

Режимы работы усилительных элементов. В зависимости от соотношения величины сигнала и величины смещения различаются несколько режимов работы усилительных элементов:

режим А — величина смещения заведомо больше любого возможного сигнала на входе усилителя;

режим В — величина смещения такова, что суммарный сигнал может заходить в область начального изгиба передаточной кривой, а порой даже и в левую часть графика, где транзистор вовсе не усиливает сигнал;

режим С — смещение как таковое отсутствует совсем.

Конечно, самый лучший в плане приближения к идеалу — режим А, но за такое приближение приходится платить очень дорогую цену, ведь усилительный элемент усиливает не только полезный сигнал, но и поданное смещение. Усиление же связано с выделением теплоты — так уж устроила природа. КПД усилителей класса А (класс усилителя определяется режимом работы его выходных транзисторов) даже теоретически не может быть больше 50 %, в реальности же он еще меньше.

Непременный атрибут усилителей класса А — гигантские радиаторы. Поэтому в чистом виде класс А в УНЧ применяется достаточно редко, обычно это все-таки некая разновидность класса В или же класса АВ — нечто среднее между этими двумя классами.

Главный недостаток класса В — то, что входной сигнал может временами оказываться в области, где усиления сигнала нет вовсе. Во что превратится в этом случае выходной сигнал, лучше даже не думать.

Как решить эту проблему?

До ответа специалисты додумались много десятилетий назад — нужно, чтобы сигнал усиливал не один элемент, а два! Один — одну «половину» сигнала, другой — другую. Сделать это довольно просто — нужно подать входной сигнал на два транзистора разной проводимости (т. н. комплементарная пара) либо подать на два одинаковых транзистора два противофазных сигнала, а усиленные сигналы определенным образом сложить. Передаточная характеристика такой «парочки» получается не совсем прямой, в области небольших сигналов у нее присутствует т. н. «ступенька», но ее в некоторой степени можно «задавить» смещением.

Усилители, в которых для усиления сигнала используется пара усилительных элементов, называются двухтактными, в отличие от однотактных, в которых такой элемент один.

Класс С, несмотря на свою высокую экономичность, в УНЧ используется очень редко — слишком велики вносимые им искажения. Зато этот класс с успехом применяется в передатчиках. Ведь в силу специфики излучаемого передатчиком сигнала в передающей технике существуют эффективные способы устранения искажений, вносимых каскадом, работающим в классе С. При этом экономичность каскада при излучаемой передатчиком мощности в единицы, десятки или даже сотни киловатт становится слишком серьезным фактором, чтобы им пренебрегать.

Впрочем, инженерная мысль и здесь не дремлет — в культовом УНЧ «Quad-405» и его клонах разработчики путем оригинального технического решения заставили-таки выходные транзисторы работать в классе С, и получить при этом прекрасный звук!

 Примечание.

Как видите, уважаемый радиолюбитель, получить идеально линейную передаточную характеристику, только манипулируя режимами работы усилительных элементов, представляет собой весьма сложную задачу.

Обратная связь. И здесь на помощь разработчикам УНЧ приходит техническое решение, широко применяющееся в устройствах автоматического регулирования — обратная связь (рис. 3.2).

Рис. 3.2. Что такое «обратная связь»

Идея обратной связи проста — усиливаемый сигнал подается не на вход усилительного элемента, а на вход специального блока сравнения. На другой его вход через делитель напряжения R1, R2 подается сигнал с выхода усилительного элемента. Если оба сигнала одинаковы, на выходе устройства сравнения сигнала нет. Если же они отличаются, на выходе устройства сравнения появляется такой сигнал. Будучи поданным на усилительный элемент, он приведет выходной сигнал усилителя в точное соответствие его входному сигналу. Поэтому выходной сигнал усилителя всегда будет пропорционален входному, а коэффициент пропорциональности (читай — коэффициент усиления) будет определяться только соотношением величин резисторов делителя напряжения R2/R1. Эти резисторы по природе своей являются элементами с той самой линейной передаточной характеристикой, которую мы так стремимся получить.

 Примечание.

Красивая эта теория на практике, разумеется, имеет свои нюансы, но введение обратной связи в усилители реально и очень существенно улучшает качество звука.

Качество звука. Сказав «качество звука», мы поднимаем целый пласт вопросов, связанный с объективной оценкой качества усилителя: субъективные-то оценки давать проще простого — «не нравится» и точка! Для оценок качества звучания усилителя используются различные показатели. Например, коэффициент гармоник — рассчитанное по результатам измерений соотношение величины гармоник сигнала к основному тону (грубо говоря, сколько отсебятины вносит усилитель в исходный сигнал).

Понятно, что чем меньше вносимые усилителем искажения, тем лучшими, по большому счету, будут соответствующие коэффициенты. Нужно только не забывать, что вы, уважаемый радиолюбитель, делаете усилитель не для того, чтобы наслаждаться низким коэффициентом гармоник, а чтобы слушать музыку.

 Примечание.

Запросто может случиться, что усилитель с худшими цифровыми показателями звучит приятнее для вашего слуха. Совет в этом случае один — махните рукой на цифры! Если вы думаете, что все мужчины мира женаты на 90-60-90, это одно из самых глубоких ваших заблуждений!

Итак, по необходимости краткий экскурс в область, касающуюся усилителей низкой частоты, закончен. Поскольку в качестве примеров мы с вами рассматривали транзисторы, первый вариант усилителей у нас и будет… на транзисторах.

Усилитель низкой частоты на транзисторах

Выбор класса усилителя. Сразу предупредим радиолюбителя — делать однотактный усилитель класса А на транзисторах мы не будем. Причина проста — как было сказано во введении, транзистор усиливает не только полезный сигнал, но и поданное на него смещение. Проще говоря, усиливает постоянный ток. Ток этот вместе с полезным сигналом потечет по акустической системе (АС), а динамики, к сожалению, умеют этот постоянный ток воспроизводить. Делают они это самым очевидным образом — вытолкнув или втянув диффузор из нормального положения в противоестественное.

Попробуйте прижать пальцем диффузор динамика — и вы убедитесь, в какой кошмар превратится при этом издаваемый звук. Постоянный ток по своему действию с успехом заменяет ваши пальцы, поэтому динамической головке он абсолютно противопоказан. Отделить же постоянный ток от переменного сигнала можно только двумя средствами — трансформатором или конденсатором, — и оба варианта, что называется, один хуже другого.

Первый усилитель. Принципиальная схема. Схема первого усилителя, который мы соберем, приведена на рис. 3.3.

Рис. 3.3. Принципиальная схема первого варианта транзисторного УНЧ

Это усилитель с обратной связью, выходной каскад которого работает в режиме В. Единственное достоинство этой схемы — простота, а также однотипность выходных транзисторов (не требуется специальные комплементарные пары). Тем не менее, она достаточно широко применяется в усилителях небольшой мощности. Еще один плюс схемы — она не требует никакой настройки, и при исправных деталях заработает сразу, а нам это сейчас очень важно.

Рассмотрим работу этой схемы. Усиливаемый сигнал подается на базу транзистора VT1. Усиленный этим транзистором сигнал с резистора R4 подается на базу составного транзистора VT2, VT4, а с него — на резистор R5. Транзистор VT3 включен в режиме эмиттерного повторителя. Он усиливает положительные полуволны сигнала на резисторе R5 и подает их через конденсатор С4 на АС. Отрицательные же полуволны усиливает составной транзистор VT2, VT4. При этом падение напряжения на диоде VD1 закрывает транзистор VT3. Сигнал с выхода усилителя подается на делитель цепи обратной связи R3, R6, а с него — на эмиттер входного транзистора VT1. Таким образом, транзистор VT1 у нас и играет роль устройства сравнения в цепи обратной связи.

 Примечание.

Обратите внимание — последовательно с резистором R3 включен конденсатор С2. Это значит, что делитель напряжения у нас частотно-зависимый.

Постоянный ток он усиливает с коэффициентом усиления, равным единице (потому что сопротивление конденсатора постоянному току теоретически бесконечно), а полезный сигнал — с коэффициентом, равным соотношению R6/R3.

Как видим, величина емкостного сопротивления конденсатора в этой формуле не учитывается. Частота, начиная с которой конденсатором при расчетах можно пренебречь, называется частотой среза RC-цепочки. Частоту эту можно рассчитать по формуле

F = 160/(RxC).

где F — частота среза, кГц; R — сопротивление резистора RC-цепочки, ом; С — емкость конденсатора RC-цепочки, мкФ.

Для нашего примера она будет около 3 Гц, т. е. гораздо ниже нижнего порога человеческого слуха.

Плата. Усилитель собран на плате из одностороннего стеклотекстолита толщиной 1,5 мм размерами 45x32,5 мм. Разводку печатной платы можно скачать с диска, прилагаемого к книге («Видеоурок 3», файл 1.DXF) и посмотреть на рис. 3.4.

Рис. 3.4. Разводка печатной платы устройства (45x32,5 мм, в зеркальном изображении)

Схема расположения деталей устройства приведена на рис. 3.5.

Рис. 3.5. Схема расположения деталей устройства

Внешний вид усилителя приведен на рис. 3.6.

Рис. 3.6. Внешний вид усилителя

Элементная база. При изготовлении усилителя транзисторы VT3, VT4 можно заменить любыми, рассчитанными на напряжение не менее напряжения питания усилителя, и допустимым током не менее 2 А. На такой же ток должен быть рассчитан и диод VD1. Остальные транзисторы — любые с допустимым напряжением не менее напряжение питания, и допустимым током не менее 100 мА. Резисторы — любые с допустимой рассеиваемой мощностью не менее 0,125 Вт, конденсаторы — электролитические, с емкостью, не менее указанной на схеме, и рабочим напряжением на менее напряжения питания усилителя.

Радиаторы для усилителя. Прежде чем попробовать изготовить нашу вторую конструкцию, давайте, уважаемый радиолюбитель, остановимся на радиаторах для усилителя. Та маленькая алюминиевая штучка, которую вы видели в ролике, пригодна для демонстрации работы усилителя, но совершенно не подходит для его нормальной эксплуатации. С таким игрушечным радиатором выходные транзисторы сгорят через пару минут громкой музыки. Полный тепловой расчет радиаторов достаточно сложен, поэтому приведем здесь весьма упрощенную методику их расчета.

Во-первых, вычисляем максимальную мощность усилителя по формуле:

Р = (UхU)/(8хR), Вт,

где U — напряжение питания усилителя, В; R — сопротивление АС (обычно оно составляет 4 или 8 Ом, хотя бывают и исключения).

Во-вторых, вычисляем мощность, рассеиваемую на коллекторах транзисторов, по формуле:

Ррас = 0,25хР, Вт.

В-третьих, вычисляем площадь радиатора, необходимую для отвода соответствующего количества тепла:

S = 20xPpac, см2.

В-четвертых, выбираем или изготавливаем радиатор, площадь поверхности которого будет не менее рассчитанной.

 Примечание.

При изготовлении радиатора не забывайте, что алюминиевая пластина имеет две стороны, а не одну, и радиатор площадью 100 см2 будет иметь размеры вовсе не 10x10 см, а 10x5 см!

Указанный расчет носит весьма приблизительный характер, но для радиолюбительской практики его обычно бывает достаточно. Для нашего усилителя при напряжении питания 12 В и сопротивлении АС, равным 8 Ом, «правильным» радиатором была бы алюминиевая пластина размерами 2x3 см и толщиной не менее 5 мм для каждого транзистора. Имейте в виду, что более тонкая пластина плохо передает тепло от транзистора к краям пластины. Хочется сразу предупредить — радиаторы во всех остальных усилителях тоже должны быть «нормальных» размеров. Каких именно — посчитайте сами!

Смотрим ролик. Работу устройства смотрим на прилагаемом диске: ролик «Видеоурок 3» — > «Первый УНЧ на транзисторах». Хочется сразу предупредить радиолюбителя — звук, воспроизводимый усилителем, записывался в ролике с помощью встроенного в фотоаппарат микрофона, так что говорить о качестве звука, к сожалению, будет не совсем уместно!

Качество звучания. Если вы, уважаемый радиолюбитель, внимательно просмотрели (точнее, прослушали) ролик, то обратили внимание, что звук усилителя не совсем чистый — это заметно даже с тем микрофоном, который использовался при записи.

Причина этой «нечистоты» — «чистый» режим класса В в выходном каскаде, характерные искажения которого даже обратная связь полностью скомпенсировать не способна. Ради эксперимента попробуйте заменить в схеме транзистор VT1 на КТ3102ЕМ, а транзистор VT2 — на КТ3107Л. Эти транзисторы имеют значительно больший коэффициент усиления, чем КТ315Б и КТ361Б. И вы обнаружите, что звучание усилителя значительно улучшилось, хотя все равно останутся заметными некоторые искажения.

Причина этого также очевидна — больший коэффициент усиления усилителя в целом обеспечивает большую точность работы обратной связи, и больший ее компенсирующий эффект.

Второй усилитель. Принципиальная схема. Схема второго нашего усилителя значительно сложнее, но зато позволяет получить и более качественное звучание. Достигнуто это за счет более совершенной схемотехники, большего коэффициента усиления усилителя (и, следовательно, более глубокой обратной связи), а также возможностью регулировать начальное смещение транзисторов выходного каскада.

Схема нового варианта усилителя приведена на рис 3.7.

Рис. 3.7. Принципиальная схема второго варианта транзисторного УНЧ

Этот усилитель, в отличие от своего предшественника, питается от двуполярного источника напряжения.

 Примечание.

Чтобы избежать в дальнейшем путаницы, будем считать напряжением питания этого усилителя напряжение каждой половины источника, а не их общую сумму.

Входной каскад усилителя на транзисторах VT1—VT3 образует т. н. дифференциальный усилитель. Транзистор VT2 в дифференциальном усилителе является источником тока (довольно часто в дифференциальных усилителях в качестве источника тока ставят обычный резистор достаточно большого номинала). А транзисторы VT1 и VT3 образуют два пути, по которым ток из источника уходит в нагрузку.

Если ток в цепи одного транзистора увеличится, то ток в цепи другого транзистора уменьшится на точно такую же величину — источник тока поддерживает сумму токов обоих транзисторов постоянной. В итоге транзисторы дифференциального усилителя образуют почти «идеальное» устройство сравнения, что важно для качественной работы обратной связи. На базу одного транзистора подается усиливаемый сигнал, на базу другого — сигнал обратной связи через делитель напряжения на резисторах R6, R8.

Противофазный сигнал «расхождения» выделяется на резисторах R4 и R5, и поступает на две цепочки усиления:

♦ транзистор VT7;

♦ транзисторы VT4—VT6.

 Примечание.

Эти три транзистора образуют т. н. «токовое зеркало», обладающее интересным свойством — ток, проходящий через транзистор VT6, в точности равен току, проходящему через транзистор VT5.

Когда сигнал рассогласования отсутствует, токи обеих цепочек, т. е. транзисторов VT7 и VT6, равны, и напряжение в точке соединения их коллекторов (в нашей схеме такой точкой можно считать транзистор VT8) в точности равно нулю.

При появлении сигнала рассогласования токи транзисторов становятся разными, и напряжение в точке соединения становится больше или меньше нуля. Это напряжение усиливается составным эмиттерным повторителем, собранным на комплементарных парах VT9, VT10 и VT11, VT12, и поступает на АС — это выходной сигнал усилителя.

Транзистор VT8 используется для регулировки т. н. тока «покоя» выходного каскада. Когда движок подстроечного резистора R14 находится в верхнем по схеме положении, транзистор VT8 полностью открыт. При этом падение напряжение на нем минимально. Если же перемещать движок резистора в нижнее положение, падение напряжения на транзисторе VT8 будет увеличиваться. А это равносильно внесению сигнала смещения в базы транзисторов выходного эмиттерного повторителя. Происходит смещение режима их работы от класса С до класса В, а в принципе — и до класса А. Это, как мы уже знаем, один из способов улучшения качества звука — не следует полагаться в этом только на действие обратной связи.

Плата. Усилитель собран на плате из одностороннего стеклотекстолита толщиной 1,5 мм размерами 50x47,5 мм. Разводку печатной платы в зеркальном изображении и схему расположения деталей можно скачать с диска, прилагаемого к книге («Видеоурок 3», файл 2.DXF), и посмотреть на рис. 3.8.

Рис. 3.8. Разводка печатной платы устройства (50x47,5 мм, в зеркальном изображении)

Схема расположения деталей устройства приведена на рис. 3.9.

Рис. 3.9. Схема расположения деталей устройства

Внешний вид усилителя приведен на рис. 3.10.

Рис. 3.10. Внешний вид усилителя

Настройка. Настройка усилителя заключается в установке тока покоя выходного каскада резистором R14 по минимуму искажений. Не перестарайтесь — слишком большой ток покоя просто сожжет ваш выходной каскад. Обычно рекомендуется устанавливать его в районе 100 мА.

Аналоги и элементная база. При отсутствии необходимых деталей транзисторы VT1, VT3 можно заменить любыми малошумящими с допустимым током не менее 100 мА, допустимым напряжением не ниже напряжения питания усилителя и как можно большим коэффициентом усиления.

 Совет.

Для качественной работы усилителя важно, чтобы характеристики этих транзисторов были максимально идентичны. Так что обязательно приобретайте сразу пару транзисторов, а не собирайте их «с бору по сосенке». Приобретенная пара, как правило, оказывается из одной партии, так что есть надежда получить достаточное приближение к идеалу.

Специально для таких схем промышленностью выпускаются транзисторные сборки, представляющие собой пару транзисторов в одном корпусе с максимально подобными характеристиками — это был бы идеальный вариант.

Транзисторы VT9 и VT10 обязательно должны быть комплементарными, также как и VT11, и VT12. Они должны быть рассчитаны на напряжение не менее удвоенного напряжения питания усилителя (не забыли, уважаемый радиолюбитель, что усилитель питается от двухполярного источника напряжения?).

Для зарубежных аналогов комплементарые пары обычно указываются в документации на транзистор, для отечественных приборов — придется попотеть в Инете! Транзисторы выходного каскада VT11, VT12 дополнительно должны выдерживать ток, не меньший:

Iв = U/R, A

где U — напряжение питания усилителя; R — сопротивление АС.

 Примечание.

Также транзисторы выходного каскада должны иметь допустимую рассеиваемую мощность не менее выделяемой. Формула для ее расчета была приведена в расчете радиаторов, но в качестве U нужно использовать удвоенное напряжение питания усилителя.

Для транзисторов VT9, VT10 допустимый ток должен быть не менее:

Iп = Iв/В, А,

где Iв — максимальный ток выходных транзисторов; В — коэффициент усиления выходных транзисторов.

Обратите внимание, что в документации на мощные транзисторы иногда приводятся два коэффициента усиления — один для режима усиления «малого сигнала», другой — для схемы с ОЭ.

Вам нужен для расчета тот, который не для «малого сигнала». Обратите внимание также на особенность транзисторов КТ972/КТ973 — их коэффициент усиления составляет более 750. Найденный вами аналог должен обладать не меньшим коэффициентом усиления — это существенно для данной схемы. Остальные транзисторы должны иметь допустимое напряжение не менее удвоенного напряжения питания усилителя и допустимый ток не мене 100 мА.

Резисторы — любые с допустимой рассеиваемой мощностью не менее 0,125 Вт. Конденсаторы — электролитические, с емкостью не менее указанной и рабочим напряжением не менее напряжения питания усилителя.

Смотрим ролик. Работу устройства демонстрирует ролик «Видеоурок 3» — > «Второй УНЧ на транзисторах» на прилагаемом диске.

Усилитель низкой частоты на микросхемах

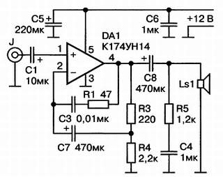
Схема на К174УН14. Микросхемы в усилителях низкой частоты применяются двояким образом — либо как составная часть усилителя, либо как усилитель целиком «в одном флаконе». Ярким примером второй концепции является микросхема К174УН14 (зарубежный аналог TDA2003).

Эта пятиногая микросхема в корпусе ТО-220 (в такие корпуса упакованы транзисторы КТ818—КТ819) представляет собой полностью готовый к употреблению усилитель, к которому требуется только подсоединить несколько элементов обвязки.

Схема такого усилителя приведена на рис. 3.11.

Рис. 3.11. Принципиальная схема первого варианта УНЧ на микросхемах

Она является типовой и приводится в описании на данную микросхему. Сразу хочется дать читателю один совет на будущее — с незнакомыми микросхемами свою первую конструкцию всегда собирайте по типовой схеме, потому что без надлежащего опыта работы с той или иной микросхемой вы не сможете определить, насколько критичным для работы является тип и/или номинал того или иного элемента типовой схемы. Случались в практике казусы, когда в нетиповом включении микросхема либо не работала вообще, либо работала так, что лучше бы и не надо.

Плата. Усилитель собран на печатной плате из одностороннего стеклотекстолита толщиной 1,5 мм размерами 22,5x30 мм. Разводку печатной платы в зеркальном изображении и схему расположения деталей можно скачать скачать с диска, прилагаемого к книге («Видеоурок 3», файл 3.DXF), и посмотреть на рис. 3.12.

Рис 3.12. Разводка печатной платы устройства (22,5x30 мм, в зеркальном изображении)

Схема расположения деталей устройства приведена на рис. 3.13.

Рис. 3.13. Схема расположения деталей устройства

Внешний вид усилителя приведен на рис. 3.14.

Рис. 3.14. Внешний вид усилителя

Аналоги и элементная база. Никаких особых требований к заменяемым деталям нет, лишь бы их рабочее напряжение было не ниже напряжения питания микросхемы.

Смотрим ролик. Работу устройства демонстрирует ролик «Видеоурок 3» —» «Первый УНЧ на микросхемах» на прилагаемом диске.

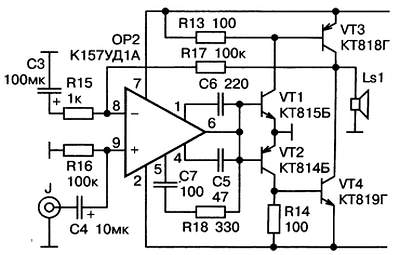
Схема на К157УД1. Примером применения микросхемы как составной части конструкции является усилитель, схема которого приведена на рис. 3.15.

Рис. 3.15. Принципиальная схема второго варианта УНЧ на микросхемах

Основой схемы является мощный операционный усилитель К157УД1, к выходу которого подключен двухкаскадный усилитель мощности на комплементарных парах VT1, VT2 и VT3, VT4.

Большой запас по мощности ОУ позволил применить в усилителе транзисторы с достаточно ординарными характеристиками, а большой запас усиления — применить в выходном каскаде режим С без дополнительной подстройки тока покоя.

Плата. Усилитель собран на печатной плате из одностороннего стеклотекстолита толщиной 1,5 мм размерами 27,5x45 мм.

Разводку печатной платы в зеркальном изображении можно скачать скачать с диска, прилагаемого к книге («Видеоурок 3», файл 4.DXF), и посмотреть на рис. 3.16.

Рис 3.16. Разводка печатной платы устройства (27,5x45 мм, в зеркальном изображении)

Схема расположения деталей устройства приведена на рис. 3.17.

Рис. 3.17. Схема расположения деталей устройства

Внешний вид усилителя приведен на рис. 3.18.

Рис. 3.18. Внешний вид усилителя

Аналоги. При отсутствии необходимых деталей их следует заменить в соответствии с рекомендациями, изложенными при описании второго варианта транзисторного усилителя. Привыкайте, уважаемый радиолюбитель, к самостоятельности!

Смотрим ролик. Работу устройства демонстрирует ролик: «Видеоурок 3» — > «Второй УНЧ на микросхемах» на прилагаемом диске.

Усилитель низкой частоты на электронных лампах

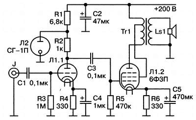
Электронные лампы — источник бесконечных «священных войн» в среде аудиофилов. Рассмотрим схему одного очень простого усилителя, чтобы радиолюбитель получил хотя бы некоторое представление о предмете. Схема усилителя приведена на рис. 3.19.

Рис. 3.19. Принципиальная схема лампового УНЧ

Это двухкаскадный однотактный усилитель класса А, собранный на комбинированных лампах 6ФЗП. Первый каскад собран на триодной части лампы Л1, и обеспечивает предварительное усиление сигнала.

 Примечание.

Схема включения лампы очень похожа на схему включения полевого транзистора. Вернее, наоборот, схемы включения полевых транзисторов повторяют соответствующие ламповые схемы.

Стабилизация режима работы первого каскада осуществляется с помощью газового стабилитрона Л2. Сигнал с анода триода через разделительный конденсатор СЗ поступает на пентодную часть лампы, включенную по ультралинейной схеме класса А. Обратная связь в усилителе отсутствует. Однотактные усилители широко применяются в ламповой технике, потому что выходной трансформатор является практически неизбежной частью любого лампового усилителя. Слишком уж «неподходящей» нагрузкой для ламп являются динамические головки АС, а трансформатор, как уже упоминалось, эффективно «отсекает» постоянную составляющую анодного тока лампы, не пропуская ее в нагрузку.

К тому же однотактный усилитель намного проще в схемно-техническом отношении, и обладает — не станем утверждать, что лучшим, скажем — иным качеством звука. Обусловлено это тем, что из-за несимметрии передаточной характеристики усилительного элемента в режиме А, искажения сигнала обогащают сигнал четными гармониками, а в режимах двухтактного усиления (в котором работают практически все транзисторные усилители) передаточная характеристика оказывается куда более симметричной, хотя тоже далекой от идеала. В результате этого сигнал обогащается в основном нечетными гармониками.

Четные гармоники — это обычный октавный музыкальный ряд, привычный для человеческого уха, в отличие qt нечетных> никакого музыкального строя не образующих. И если четные гармоники просто делают звучание усилителя более звонким, чем следовало бы, то нечетные воспринимаются слухом как безграмотный немузыкальный аккорд, который легко замечает даже человек с оттоптанными медведем ушами.

Внешний вид усилителя приведен на рис. 3.20.

Смотрим ролик. Работу устройства демонстрирует ролик «Видеоурок 3» — > «УНЧ на лампах» на прилагаемом диске.

Более 800 000 книг и аудиокниг! 📚

Получи 2 месяца Литрес Подписки в подарок и наслаждайся неограниченным чтением

ПОЛУЧИТЬ ПОДАРОК