Шаг 4 УСИЛИТЕЛЬ КЛАССА D

В каких случаях нужен усилитель класса D

Высококачественный усилитель — вещь в хозяйстве нужная, однако далеко не всегда нам требуется самое высокое качество звука. Если нужно озвучивать, например, огромную площадь или дискотеку, то, конечно, никто на дискотеке не будет вслушиваться в звучание тарелочек и скрипочек. Надеюсь, читатели уже успели побывать на дискотеках!

Безусловно, и здесь требуется определенный уровень качества звука, чтобы, к примеру, не спутать одного DJ с другим. Но гораздо важнее в этих условиях легкость, компактность и экономичность аппаратуры. Усилители, собранные по обычным схемам, здесь не очень подходят — они тяжелы, громоздки и весьма прожорливы.

 Примечание.

Напомню читателю — однотактный усилитель класса А рассеивает в тепло более 50 % потребляемой им энергии!

Именно для подобных применений и были в свое время разработаны усилители класса D.

Что общего у утюга и усилителя класса D

Проиллюстрировать основную идею усилителя класса D проще всего с помощью… утюга.

На каждом утюге есть маленькая вертящаяся ручка — терморегулятор. Устроен этот терморегулятор самым примитивным образом — маленькая пружинящая металлическая пластинка, изгибающаяся от нагрева, и винт, с той или иной силой прижимающий ее к контакту. При включении утюга он начинает разогреваться, вместе с ним разогревается и металлическая пластинка, а, разогреваясь, она при этом изгибается, и в какой-то момент изогнется настолько, что разрывает контакт.

Утюг начинает остывать, а вместе с ним — и металлическая пластинка, а остывая, она выпрямляется, и в какой-то момент выпрямится настолько, что снова замкнет контакт. Так и работает утюг — то нагреваясь, то остывая, но при этом его температура колеблется в районе некоторого среднего значения, потому что массивный утюг не может нагреться или остыть мгновенно.

Если прикрутить, или, наоборот, ослабить винт терморегулятора, пластинка будет разрывать контакт либо при более высокой, либо при более низкой температуре. Потому что ей нужно (или, наоборот, не нужно) преодолевать дополнительное усилие со стороны винта.

Практически такие же процессы происходят и при работе усилителя класса D, только там роль хозяйки, вращающей ручку терморегулятора, выполняет усиливаемый сигнал.

Функциональная схема

Рассмотрим функциональную схему усилителя класса D (рис. 4.1).

Рис. 4.1. Функциональная схема усилителя класса D

Генератор (I) выдает в схему треугольное (либо, как вариант, пилообразное) напряжение. Следуя аналогии с утюгом, это — температура утюга, изменяющаяся во времени. Это напряжение поступает на один вход блока сравнения (II), на второй же вход блока сравнения поступает образцовый сигнал — это «уровень», на который настроен наш терморегулятор.

Если сигнал с первого входа становится больше сигнала на втором входе («утюг перегрелся»), то блок сравнения отключает ключ (III) — это «нагреватель» нашего «утюга». В результате этого среднее значение тока, текущего через динамическую головку (IV), становится пропорционально соотношению времени включенного и отключенного состояния ключа, которое напрямую зависит от величины эталонного сигнала. Роль же тепловой инерции утюга выполняет в данном случае масса диффузора головки.

Эта масса очень мала, но если генератор вырабатывает частоту в десятки и даже сотни килогерц (как оно обычно и бывает), даже этой небольшой массы становится вполне достаточно, чтобы сгладить колебания диффузора.

Осталась самая малость — вместо образцового сигнала подать на вход блока сравнения звуковой сигнал — и усилитель зазвучал!

 Примечание.

Хочется обратить внимание читателя на то, что сигнал на выходе усилителя класса D совершенно не похож на входной. Это не причудливо изгибающаяся кривая, как это имеет место в обычном усилителе, а «чистый» прямоугольный сигнал с постоянной частотой, равной частоте работы генератора пилообразного напряжения, и все время изменяющимся в такт со звуком соотношением длительности «включенного^ и «выключенного» состояний.

Говорить о коэффициенте нелинейных искажений непосредственно для самого выходного сигнала здесь просто бессмысленно (формально ведь сигнал искажен настолько, что вообще не похож на входной). Поэтому этот термин в усилителях класса D применяют к среднему значению выходного сигнала, либо просто судят о нем «на слух».

Выходной фильтр

Прежде чем начать изготовление усилителя класса D, следует сказать о его обязательной компоненте — выходном фильтре. Он должен:

♦ пропускать на выход усилителя «низкочастотную» составляющую сигнала;

♦ задерживать частоту работы генератора треугольного сигала (или «пилы») и всех ее гармоник.

Делать это нужно по двум причинам — во-первых, чтобы усилитель не излучал помехи в эфир, и, во-вторых, чтобы не разогревать магнитную систему динамических головок (напомним читателю — в промышленности токи высокой частоты используются для плавки и закалки металла).

Схема такого фильтра приведена на рис. 4.2, и именно ее нужно изготовить в первую очередь.

Рис. 4.2. Принципиальная схема выходного фильтра

Элементная база. Дроссель фильтра наматывается на ферритовом кольце М1000НМ К40х25х12 и содержит 2х160 витков провода МТГФ-0,12, расход провода — 2x7 м.

Намотку дросселя следует вести в два провода:

♦ начала обмоток подключаются в схему усилителя;

♦ концы обмоток подключаются к акустической системе.

 Внимание.

Подключать к усилителю класса D акустические системы без этого фильтра крайне нежелательно.

И еще одно предостережение — если в усилитель класса D все-таки потребуется установить небольшие радиаторы, транзисторы на них обязательно устанавливайте через изолирующую прокладку: электрически соединенный с корпусом транзистора радиатор излучает в эфир до 10–15 % выходной мощности усилителя, а вы же все-таки не передатчик делаете!

Итак, первая схема нашего усилителя будет собрана… на микросхемах.

Усилитель класса D на микросхемах

Принципиальная схема. Резонный вопрос — «почему не на транзисторах», и традиционный ответ на него — очень плохая повторяемость транзисторных вариантов усилителей класса D. Схема усилителя класса D на микросхемах приведена на рис. 4.3.

Рис. 4.3. Принципиальная схема усилителя класса D на микросхемах

Генератор пилообразного напряжения собран на микросхеме таймера DA1. Для обеспечения линейности «пилы» здесь использован генератор тока, собранный на полевом транзисторе VT1.

Пилообразное напряжение с конденсатора С1 поступает на один вход компаратора DA2. На второй вход компаратора поступает звуковой сигнал. На выходе компаратора образуется готовый прямоугольный сигнал, который теперь нужно просто усилить. Этим занимается выходной каскад на транзисторах VT2—VT4.

Примечание.

Обращаю внимание читателя — в усилителях класса D обратных связей, как правило, не бывает.

Поясню почему:

♦ во-первых, «испортить» сигнал, имеющий всего два значения, — это нужно суметь (!);

♦ во-вторых, в силу абсолютной непохожести выходного сигнала усилителя на входной, требуются довольно серьезные схемно-технические усилия, чтобы выделить из выходного сигнала нужную для обеспечения обратной связи компоненту.

Для обеспечения малых искажений сигнала в усилителях класса D бывает достаточно выполнить два требования.

Требование 1. Пилообразное (или треугольное) напряжение должно быть максимально линейным. В этом случае обеспечивается максимальная линейность преобразования входного сигнала в выходной (именно по этой причине в схеме и применен генератор тока на транзисторе VT1 вместо обычного резистора).

Требование 2. Величина сигнала, поступающего на компаратор, должна быть как можно большей. Это относится и к пилообразному, и к звуковому сигналу. Причина — любой компаратор имеет некоторую погрешность сравнения (в районе единиц или десятков милливольт), поэтому, чем больше входной сигнал, тем в меньшей степени сказывается эта погрешность на точность преобразования сигнала.

Следствием второго требования является очень низкая чувствительность усилителя. Если для обычных усилителей «стандартной» чувствительностью является 100–250 мВ, то для нормальной работы нашего усилителя потребуется 1–1,5 В, а то и больше. Поэтому усилитель класса D требует наличия, как минимум, одного дополнительного каскада усиления.

Печатная плата. Усилитель собран на печатной плате из одностороннего стеклотекстолита толщиной 1,5 мм размерами 45x35 мм.

Разводку печатной платы (в зеркальном изображении) можно скачать с диска, прилагаемого к книге («Видеоурок 4», файл 1.DXF) и посмотреть на рис. 4.4.

Рис. 4.4. Разводка печатной платы (45x35 мм, в зеркальном изображении)

Схема расположения деталей приведена на рис. 4.5

.

Рис. 4.5. Схема расположения деталей

Внешний вид устройства приведен на рис. 4.6.

Рас. 4.6. Внешний вид усилителя класса D на микросхемах

Наладка. Настройка усилителя достаточно проста — нужно вместо динамической головки подсоединить к выходу лампу накаливания на напряжение не ниже напряжения питания усилителя, и, вращая резистор R3, добиться минимальной яркости ее свечения.

 Примечание.

Собранный нами усилитель— это, скорее, игрушка, призванная продемонстрировать возможности усилителя класса D, поэтому по ней даже не снят ролик.

Дело в том, что биполярные транзисторы в выходных каскадах усилителя класса D ведут себя не лучшим образом — у них достаточно большое падение напряжения в открытом состоянии, и достаточно большое время перехода из открытого состояния в закрытое.

Гораздо лучше в выходных каскадах усилителей класса D ведут себя полевые транзисторы, специально спроектированные для работы в ключевом режиме.

Принципиальная схема. Схема такого варианта усилителя приведена на рис. 4.7.

Рис. 4.7. Принципиальная схема с выходным каскадом на полевом транзисторе

В ней пришлось применить одну импортную микросхему — драйвер полевых ключей IR2104 (аналогов ее наша отечественная промышленность не выпускает). Этот вариант усилителя ничем, кроме выходного каскада, не отличается от предыдущей схемы. Выходной каскад же собран по типовой схеме для микросхемы IR2104 и, в свою очередь, тоже никаких особенностей не имеет.

Печатная плата. Усилитель собран на печатной плате из одностороннего стеклотекстолита толщиной 1,5 мм размерами 50x35 мм.

Разводку печатной платы (в зеркальном изображении) можно скачать с диска, прилагаемого к книге («Видеоурок 4», файл 2.DXF) и посмотреть на рис. 4.8.

Рис. 4.8. Разводка печатной платы (50x35 мм, в зеркальном изображении)

Схема расположения деталей приведена на рис. 4.9.

Рис. 4.9. Схема расположения деталей

Налаживание. Настройку усилителя выполняют так же, как это делалось в предыдущей схеме.

Радиаторы для усилителя. Во многих случаях усилитель класса D может обойтись без радиаторов. Если же они все-таки необходимы, расчет их ведется так же, как расчет радиаторов для обычных усилителей, но рассеиваемая мощность принимается равной не 25 % от выходной, а 5 % от выходной для частоты генератора до 80 кГц, и 10 % для частоты генератора более 80 кГц. Более точный расчет начинающему радиолюбителю выполнить будет трудно.

Внешний вид устройства приведен на рис. 4.10.

Рис. 4.10. Внешний вид усилителя класса D с выходным каскадом на полевом транзисторе

Смотрим ролик. Работу усилителя демонстрирует ролик «Видеоурок 4» — > «Усилитель класса D на микросхемах» на прилагаемом диске.

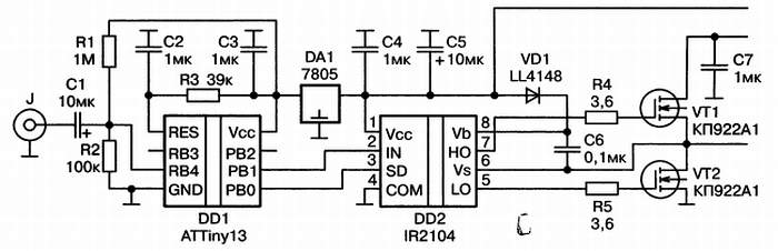
Усилитель класса D на микроконтроллере

Принципиальная схема. Это почти невероятно, но это так! Конечно, в микроконтроллере нет ни генератора пилообразного напряжения, ни компаратора, но зато в нем есть аналогово-цифровой преобразователь (АЦП) и управляемый генератор, у которого можно изменять ширину импульса при неизменной частоте следования импульсов (ШИМ-генератор).

Схема этого усилителя приведена на рис. 4.11.

Рис. 4.11. Принципиальная схема усилителя класса D на микроконтроллере

Принцип работы усилителя достаточно прост:

♦ с помощью АЦП измеряется величина звукового сигнала на входе микроконтроллера;

♦ в соответствии с измеренной величиной устанавливается ширина импульсов генератора;

♦ цикл измерения и установки повторяется снова.

Сигнал с выхода генератора поступает на точно такой же выходной каскад, какой был применен во втором варианте усилителя класса D на микросхемах.

Печатная плата. Усилитель собран на печатной плате из одностороннего стеклотекстолита толщиной 1,5 мм размерами 47,5x25 мм.

Разводку печатной платы (в зеркальном изображении) можно скачать с диска, прилагаемого к книге («Видеоурок 4», файл 3.DXF) и посмотреть на рис. 4.12.

Рис. 4.12. Разводка печатной платы (47,5x25 мм, в зеркальном изображении)

Схема расположения деталей приведена на рис. 4.13.

Рис. 4.13. Схема расположения деталей

Налаживание. Настройку усилителя выполняют в точности так же, как это делалось в предыдущей схеме. Программу для микроконтроллера (включая исходные тексты) можно скачать с диска, прилагаемого к книге («Видеоурок 4», раздел «SOFT»).

Внешний вид устройства приведен на рис. 4.14.

Рис. 4.14. Внешний вид усилителя класса D на микроконтроллере

Смотрим ролик. Работу усилителя демонстрирует ролик: «Видеоурок 4» — > «Усилитель класса D на микроконтроллере» на прилагаемом диске.

Несмотря на весьма скромные возможности АЦП и ШИМ-генератора, звук, воспроизводимый этим «усилителем», сделает честь многим солидным аппаратам, продаваемым в магазинах.

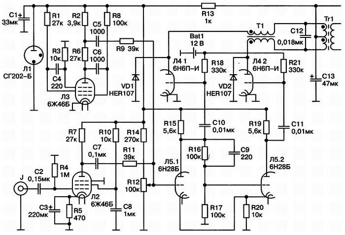
Усилитель класса D на лампах

Да-да, представьте себе, усилители класса D существовали и в ламповом варианте (причем аж с 1955 года): воистину все новое — это хорошо забытое старое! Причина их появления — все то же желание повысить экономичность усилителя и снизить его габариты.

Принципиальная схема. Схема усилителя приведена на рис. 4.15.

Рис. 4.15. Принципиальная схема усилителя на лампах

Генератор пилообразного напряжения собран на пентоде ЛЗ. Это т. н. фантастронный генератор, по поводу заковыристого названия которого время от времени народ «отрывается» в Инете. Разбирать его работу мы не будем, поскольку она достаточно сложна.

Пилообразный сигнал подается на триггер Шмитта, собранный на двух половинках лампы Л5, на этот же вход подается сигнал от предварительного усилителя НЧ, собранного на пеноде Л4. С выхода триггера Шмитта противофазные сигнал поступают на управляющие сетки двухтактного выходного каскада на лампе Л4. Нагрузкой лампы Л4 является импульсный трансформатор, за которым через высокочастотный фильтр включен обычный двухтактный выходной трансформатор.

 Примечание.

Следует сразу сказать, что примененный в схеме выходной каскад не может реально обеспечить достаточную выходную мощность усилителя, и использован здесь исключительно с демонстрационной целью.

Внешний вид устройства приведен на рис. 4.16.

Рис. 4.16. Внешний вид лампового усилителя класса D

Смотрим ролик. Работу усилителя демонстрирует ролик «Видеоурок 4» — > «Усилитель класса D на лампах» на прилагаемом диске.

Более 800 000 книг и аудиокниг! 📚

Получи 2 месяца Литрес Подписки в подарок и наслаждайся неограниченным чтением

ПОЛУЧИТЬ ПОДАРОК