Шаг 7 ПРЕОБРАЗОВАТЕЛЬ НАПРЯЖЕНИЯ

Разновидности преобразователей

Преобразователи напряжений — одни из самых распространенных радиотехнических устройств. Они используются в качестве источников питания других устройств и имеют самые различные выходные напряжения и мощности.

По видам преобразователей напряжения различаются: преобразователи постоянного (DC) и переменного (АС) напряжений.

По соотношению входного и выходного напряжения различаются: повышающие (Step-Up) или понижающие (Step-Down) преобразователи.

Помимо собственно преобразования напряжений эти устройства могут реализовывать и дополнительные функции (например, защиту питаемого устройства от пропадания питающего напряжения — такие устройства называются источниками бесперебойного питания или UPS).

Способы преобразования одного постоянного напряжения в другое

Преобразование одного постоянного напряжения в другое, в зависимости от их соотношения, можно сделать одним из двух способов:

♦ в случае понижения (например, с 220 В до 12 В) можно погасить излишек напряжения на регулирующем элементе.

♦ более универсальный способ — превратить каким-либо образом постоянное напряжение в переменное, произвести нужное преобразование переменных напряжений (например, из 12 В в 220 В) с помощью хорошо известного устройства — трансформатора, — а затем полученное переменное напряжение выпрямить, превратив таким образом в постоянное.

В большинстве случаев в преобразователях напряжений используют именно второй способ — первый может выполнять только понижение напряжения, не обеспечивает гальванической развязки напряжений и при большом различии входного и выходного напряжений отличается чудовищно низким КПД. Однако это не означает, что первый способ вообще не используется, — просто ему надо знать время и место!

Функциональная схема преобразователя напряжений приведена на рис. 7.1.

Рис. 7.1. Функциональная схема преобразователя напряжений

Она состоит из мощного генератора переменного напряжения (I), трансформатора (II), выполняющего нужные преобразования напряжений, и мощного выпрямителя (III). Кроме указанных компонент, в преобразователе часто присутствует дополнительный элемент — устройство управления (обеспечивает преобразователь дополнительными функциями, например, токовой защитой или плавным включением).

Причины потери мощности

Идеальный преобразователь должен выполнять преобразование напряжений без потерь мощности, поскольку это — совершенно ненужные затраты, снижающие КПД. Естественно, в реальной жизни такого не бывает, и потери мощности при преобразовании неизбежны.

Причин потери мощности несколько.

Причина 1. Из соображений минимизации размеров трансформатора преобразование напряжений выполняют на повышенной частоте. Если силовой трансформатор мощностью 1 кВт, работающий на частоте 50 Гц, по весу и размерам вполне может сойти за двухпудовую гирю, то такой же трансформатор для частоты 100 кГц легко помещается на ладони.

Однако на таких высоких частотах резко возрастают потери в железе и меди трансформатора. Особенно в железе — в промышленности, например, токи частот 60–70 кГц используются для нагрева металла перед закалкой (т. е. до 700–800 градусов). Все это вынуждает:

♦ применять специальные материалы (ферриты), которые способны работать на столь высоких частотах с приемлемыми потерями мощности;

♦ обмотки выполнять многожильным проводом или несколькими скрученными проводами, чтобы снизить т. н. скин-эффект (он заключается в «выдавливании» высокочастотных токов из глубины проводника на его поверхность, в результате чего внутренняя часть проводника перестает участвовать в передаче тока, а это напрасный расход весьма дорогой меди).

Причина 2. Для того чтобы обеспечить минимальные потери мощности в инверторе, преобразование частоты выполняется не с помощью синусоидального переменного напряжения, а с помощью напряжения, имеющего прямоугольную форму.

В этом случае выходные ключи преобразователя работают в ключевом режиме (аналогично усилителям класса D), т. е. они либо полностью открыты (и тогда протекающий через них ток вызывает минимально возможные потери мощности), либо полностью закрыты (и тогда, естественно, вообще не вносят никаких потерь).

Проблема здесь заключается в том, что ни один силовой ключ не в состоянии мгновенно перейти из одного состояния в другое — он неизбежно проходит при этом стадию т. н. активного режима, в котором он больше всего похож на основательно подгоревший контакт. Именно в моменты перехода из одного состояния в другое на силовых ключах и происходит львиная доля всех потерь мощности.

Сократить потери при переходе ключей из одного состояния в другое — задача весьма непростая, и решается она как выбором быстродействующих ключей, так и схемно-техническими средствами (сокращением времени переключения ключей и уменьшением тока, протекающего через ключ в момент переключения).

Причина 3. по аналогичной причине — невозможности мгновенно открыться или закрыться, — происходят потери мощности на диодах выпрямителя. Здесь также задача снижения потерь мощности решается выбором диодов и схемно-техническими средствами.

Особенности схемотехники преобразователей

Схемотехника преобразователей напряжения отличается большим разнообразием, однако ее можно разбить на несколько групп. Первое, самое очевидное, деление — преобразователи бывают однотактные и двухтактные. Легко догадаться, что эти группы отличаются количеством силовых ключей в схеме.

Однотактные преобразователи (рис. 7.2) содержат всего один силовой ключ, всего один выпрямительный диод, отличаются более простой схемотехникой, и практически всегда используются в источниках пихания сравнительно небольшой мощности.

Главный недостаток однотактных преобразователей — они работают при сильном подмагничивании магнитопровода трансформатора, поэтому далеко не всякий трансформатор будет пригоден для работы в однотактной схеме. По этой же причине достаточно сложно изготовить однотактный преобразователь на большие мощности.

Однотактные преобразователи, в свою очередь, делятся на две группы:

♦ прямоходовые (рис. 7.2, а), в которых передача энергии из источника в нагрузку происходит в тот момент, когда силовой ключ открыт.

♦ обратноходовые (fly-back, рис. 7.2, б), в которых передача энергии из источника в нагрузку происходит тогда, когда силовой ключ заперт.

Рис. 7.2. Принципиальные схемы однотактных преобразователей:

а — прямоходовой, б — обратноходовой

 Примечание.

Такое возможно потому, что в то время, когда силовой ключ открыт, энергия для передачи в нагрузку запасается в виде магнитного поля в магнитопроводе трансформатора, а при закрытом ключе уже эта запасенная энергия передается в нагрузку.

Схемотехнически эти две группы отличаются только полярностью включения выпрямительного диода и алгоритмом управления силовым ключом. Современные однотактные преобразователи по большей части являются обратноходовыми, в том числе и потому, что трансформатор для них проще в изготовлении и содержит меньшее число витков.

Двухтактные преобразователи напряжения (рис. 7.3) содержат вдвое большее число силовых ключей, вдвое большее число выпрямительных диодов, но зато практически не ограничены в выходной мощности.

Схемотехнически двухтактные преобразователи также можно разделить на две группы:

♦ схема со «средней точкой» (рис. 7.3, а)

♦ полумостовая (рис. 7.3, б) и мостовая (рис. 7.3, в) схема.

Рис. 7.3. Принципиальные схемы двухтактных преобразователей:

а — схема со «средней точкой»; б — полумостовая схема; в — мостовая схема

Первая группа фактически представляет собой два «рядом стоящих» прямоходовых однотактных преобразователя, работающих в противофазе.

 Примечание.

Двухтактных обратноходовых преобразователей не бывает, потому что такой режим требует применения управляемых особым образом ключей вместо выпрямительных диодов (впрочем, с появлением т. н. синхронных выпрямителей не исключено, что двухтактный обратноходовый преобразователь, наконец, появится).

Вторая группа очень похожа на двухтактные выходные каскады УНЧ. В двухтактных преобразователях подмагничивание трансформатора отсутствует (или, во всяком случае, не является неизбежной характеристикой схемы). Это существенно упрощает изготовление трансформатора (в частности, позволяет применять для трансформаторов кольцевые магнитопроводы без каких-либо ограничений).

Схемы со средней точкой в основном применяются при низких входных напряжениях, мосты и полумосты — при высоких.

Причины такого разделения более экономические, нежели технические — при низких напряжениях первичная обмотка трансформатора полумоста содержит вдвое меньше витков, чем у моста, и вчетверо меньше, чем у схемы со средней точкой.

Изготовить же обмотку с числом витков, меньшим трех, как ни странно, весьма затруднительно — малейшие неточности ее изготовления слишком сильно влияют на напряжения вторичных обмоток, особенно если они высоковольтные.

При высоких напряжениях, наоборот, меньшее число витков удешевляет стоимость трансформатора.

 Примечание.

Дополнительный плюс мостовых и полумостовых схем, несмотря на более сложное устройство управления, в том, что они лишены «фирменной» проблемы всех однотактных преобразователей и преобразователей со средней точкой — всплесков перенапряжения на обмотке трансформатора при закрытии ключа.

Эти всплески в мостах и полумостах эффективно гасятся демпферными диодами силовых ключей, «отправляясь» обратно в источник первичного напряжения. В однотактных же схемах и в схеме со средней точкой для борьбы с этими всплесками приходится:

♦ применять специальные гасящие цепочки-снабберы, которые снижают КПД устройства и зачастую имеют немалые габариты, что особенно заметно на преобразователях небольшой мощности;

♦ усиливать изоляцию обмоток трансформатора, что сказывается на его стоимости далеко не в лучшую сторону.

 Примечание.

Самые мощные преобразователи обычно собирают по схеме двухтактного моста.

На этом шаге мы попробуем с вами, уважаемый читатель, изготовить повышающий преобразователь постоянного напряжения 12 В (это напряжение называется входным или первичным) в постоянное напряжение 220 В (это напряжение будет, соответственно, выходным или вторичным).

Если пользоваться вновь введенными обозначениями, его можно назвать DC-DC Step-Up 12/220 В преобразователем.

Первый преобразователь, который мы сделаем, будет собран… на транзисторах.

Преобразователь напряжения на транзисторах

Принципиальная схема. Схема транзисторного преобразователя приведена на рис. 7.4. Это — двухтактный автогенератор со «средней точкой» (однотактные генераторы в повышающих преобразователях применяются нечасто — в основном в очень высоковольтных или очень маломощных).

Рис. 7.4. Схема транзисторного преобразователя напряжения

Для обеспечения генерации в системе должна присутствовать положительная обратная связь. В этой схеме она обеспечивается обмоткой II трансформатора. Обмотка I — обмотка первичного напряжения, обмотка III — соответственно, вторичного.

Транзисторы Т2 и ТЗ служат для защиты выходных транзисторов от перегрузки. В силу простоты схемы такого вида были весьма популярны на заре преобразователей напряжения, однако эта схема — не самая экономичная, и на ее работу очень заметное влияние оказывает характер нагрузки.

 Примечание.

Именно по этой причине (с целью ограничения тока заряда конденсатора С1) в схеме присутствует позистор R6 — без него схема может просто не «завестись».

Печатная плата. Устройство собрано на печатной плате из одностороннего стеклотекстолита толщиной 1,5 мм размерами 60x62,5 мм. Разводку печатной платы (в зеркальном изображении) можно скачать с диска, прилагаемого к книге («Видеоурок 7», файл 1.DXF) и посмотреть на рис. 7.5.

Рис. 7.5. Разводка печатной платы (60x62,5 мм, в зеркальном изображении)

Схема расположения деталей приведена на рис. 7.6.

Рис. 7.6. Схема расположения деталей на плате

Элементная база. Трансформатор преобразователя намотан на кольце М2000НМ К45х28х12. Параметры обмоток трансформатора приведены в табл. 7.1.

Перед намоткой на торцы кольца следует приклеить бумажные шайбы чуть шире самого кольца, чтобы защитить изоляцию провода от острых краев кольца, а затем покрыть кольцо цапонлаком. Транзисторы Т1 и Т4 установлены на радиаторах площадью около 200 см2.

Налаживание. Если преобразователь при подаче питания не заработает, необходимо поменять местами выводы обмотки II трансформатора.

Внешний вид преобразователя представлен на рис. 7.7.

Рис. 7.7. Внешний вид преобразователя

Смотрим ролик. Работу преобразователя представляет ролик: «Видеоурок 7» — > «Преобразователь на транзисторах» на прилагаемом диске.

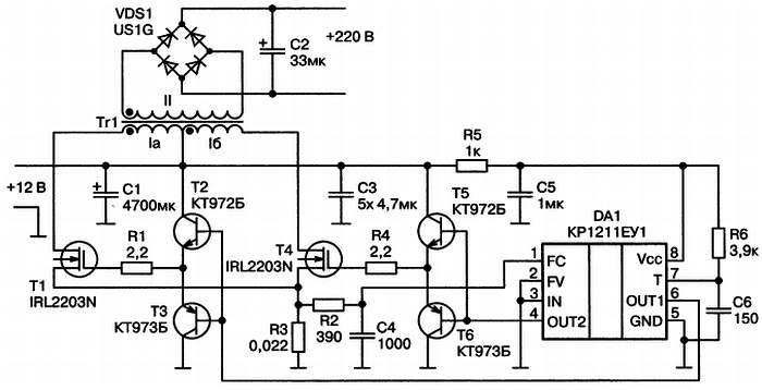
Преобразователь напряжения на микросхемах

Принципиальная схема. Схема преобразователя на микросхемах приведена на рис. 7.8. Это — также двухтактный преобразователь со средней точкой, но вместо биполярных в нем применены полевые ключи.

Рис. 7.8. Схема преобразователя напряжения на микросхемах

Для низковольтных преобразователей применение полевых транзисторов, в настоящее время — наиболее удачное решение, поскольку они обладают минимальным уровнем потерь мощности (в том числе и мощности на управление).

Управляются транзисторы с помощью микросхемы DA1. Выходные сигналы микросхемы подаются на эмиттерные повторители на транзисторах Т2, ТЗ и Т5, Т6.

 Примечание.

Это необходимо по причине того, что затвор полевого транзистора обладает довольно значительной емкостью и на высоких частотах весьма заметно нагружает устройство управления.

Эта лишняя нагрузка приводит к «затягиванию» управляющих импульсов, и, как следствие, к расширению зоны активного режима, в которой потери на ключе максимальны. Защита от перегрузок транзисторов по току встроена в микросхему, сигнал защиты снимается с резистора R3. Выпрямитель аналогичен выпрямителю, примененному в предыдущей конструкции.

Печатная плата. Устройство собрано на печатной плате из одностороннего стеклотекстолита толщиной 1,5 мм размерами 66,25x42,5 мм. Разводку печатной платы (в зеркальном изображении) можно скачать с диска, прилагаемого к книге («Видеоурок 7», файл 2.DXF), и посмотреть на рис. 7.9.

Рис. 7.9. Разводка печатной платы (66,25x42,5 мм, в зеркальном изображении)

Схема расположения деталей приведена на рис. 7.10.

Рис. 7.10. Схема расположения деталей на плате

Элементная база. Трансформатор преобразователя намотан на кольце М2000НМ К28х16х9. Параметры обмоток трансформатора приведены в табл. 7.2.

Перед намоткой на торцы кольца следует приклеить бумажные шайбы чуть шире самого кольца, чтобы защитить изоляцию провода от острых краев кольца, а затем покрыть кольцо цапонлаком. Транзисторы Т1 и Т4 установлены на радиаторах площадью около 50 см2.

Налаживание. Какой-либо наладки преобразователь не требует.

Внешний вид преобразователя представлен на рис. 7.11.

Рис. 7.11. Внешний вид преобразователя

Смотрим ролик. Работу преобразователя представляет ролик: «Видеоурок 7» —» «Преобразователь на микросхемах» на прилагаемом диске.

Как рассчитать трансформатор для преобразователя. Расчет трансформатора не слишком сложен, но достаточно трудоемок. Автор рекомендовал бы, в первую очередь, скачать готовую программу для расчета. Очень удачна, на взгляд автора, программа Е. Москатова. Найти ее можно по адресу http://www.moskatov.narod.ru/Programs.html. Если же Вас интересуют непосредственно расчетные формулы, стоит заглянуть на http://k155la3.ucoz.ru/index/raschet_transformatora_impulsnogo_bloka_pitanija/0-93 — там приведен пример расчета.

Преобразователь напряжения на электромагнитных реле

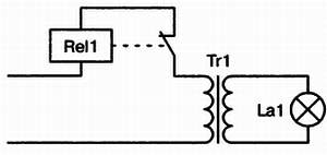
Принципиальная схема. Схема преобразователя на электромагнитном реле представлена на рис. 7.12. Этот преобразователь до смешного прост.

Рис. 7.12. Принципиальная схема преобразователя на электромагнитном реле

При включении преобразователя ток обмотке реле возрастает до тех пор, пока реле не сработает. При срабатывании оно размыкает свои собственные контакты, и ток в обмотке прерывается. Затем, через некоторое время реле отпустит свой якорь, и ток через обмотку снова возобновится. В результате в обмотке трансформатора возникает пульсирующий ток — дальнейшее, думается, понятно.

Внешний вид преобразователя представлен на рис. 7.13.

Рис. 7.13. Внешний вид преобразователя

Смотрим ролик. Работу преобразователя представляет ролик: «Видеоурок 7» — > «Преобразователь на реле» на прилагаемом диске.

 Вывод.

Если не считать постоянно подгорающих контактов и невысокой частоты преобразования, схема может считаться идеальной по простоте. В реальной жизни в подобных схемах применялись специальные вибропреобразователи, которые не приходили в негодности за полчаса из-за разрушения контактов, как это обязательно произойдет с нашим реле.

Более 800 000 книг и аудиокниг! 📚

Получи 2 месяца Литрес Подписки в подарок и наслаждайся неограниченным чтением

ПОЛУЧИТЬ ПОДАРОК