Шаг 5 СИСТЕМА ДИСТАНЦИОННОГО УПРАВЛЕНИЯ ПО ИК

Как работает дистанционное управление

Дистанционное управление с применением инфракрасного света давно и прочно вошло в наш быт. Телевизоры, кондиционеры, вентиляторы, освещение — практически для всех видов бытовой техники существуют соответствующие пульты. Достоинства систем ДУ на ИК — простота схемы и достаточно высокая надежность. Дополнительный плюс — системы на ИК-лучах не «засоряют» эфир (попросту нечем)!

В подавляющем большинстве случаев для передачи сигнала ИК используется импульсно-кодовая модуляция, т. е. управляющий сигнал передается набором кодовых импульсов. Каждый импульс, в свою очередь, передается в виде посылки амплитудно-модулированного излучения определенной длительности.

Частота модуляции чаще всего равна 36 кГц, что позволяет при приеме «отсечь» паразитную засветку датчика ИК излучения другими частотами (особенно этим «грешат» лампы дневного света с электронным балластом). В настоящее время существуют очень простые в применении приемники ИК-излучения, выполняющие всю необходимую обработку сигнала, и выдающие на выход готовые импульсы. Поэтому сейчас системы ДУ на ИК — наиболее простые в схемно-техническом плане устройства. Первый вариант такого устройства мы сделаем… на микросхемах.

Система дистанционного управления по ИК на микросхемах

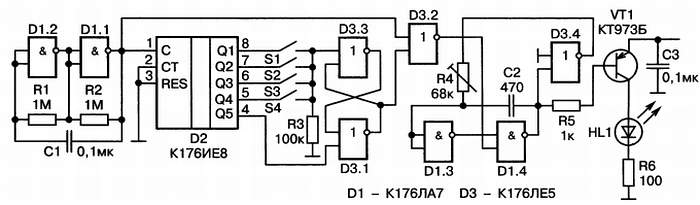
Принципиальная схема. Традиционный вопрос — почему не на транзисторах, и традиционный ответ — цифровая обработка сигнала на транзисторах достаточно капризна. Схема передающей части системы ДУ приведена на рис. 5.1.

Рис. 5.1. Принципиальная схема системы дистанционного управления по ИК

На элементах DD1.1, DD1.2 собран тактовый генератор, вырабатывающий кодовые импульсы. Импульсы эти поступают на вход счетчика DD2 (знакомого нам по «бегущим огням»), при этом на его выходе появляется сигнал «бегущей единицы». Со счетчиком соединен RS-триггер, выполненный на элементах DD3.1, DD3.3, причем сброс триггера всегда выполняется сигналом с выхода Q5, а установка — сигналом с выходов Q1—Q4 при нажатии соответствующей кнопки. Таким образом, триггер оказывается во включенном состоянии в пределах от одного до четырех тактовых импульсов.

Сигнал с выхода триггера поступает на элемент DD3.2, туда же поступает сигнал с тактового генератора. В результате на выходе этого элемента образуются пачки из одного, двух, трех либо четырех импульсов (в зависимости от нажатой кнопки). Эти пачки импульсов управляют включением генератора, вырабатывающего частоту 36 кГц, собранного на элементах DD1.3, DD1.4, DD3.4. Выход генератора нагружен на транзистор VT1, в коллектор которого включен инфракрасный светодиод.

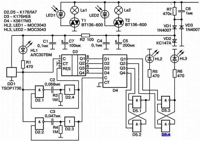
Схема приемной части системы ДУ приведена на рис. 5.2.

Рис. 5.2. Схема приемной части системы ДУ

С выхода приемника сигнала DD1 импульсы поступают на счетчик D3 и на два одновибратора, собранных на элементах DD1.1—DD1.4. После приема пачки импульсов счетчик останавливается с лог. 1 на одном из выходов Q1—Q4.

Через некоторое время после окончания приема срабатывает одновибратор на элементах DD2.2,DD2.4, и по его сигналу состояние счетчика запоминается в регистр D4. На одном из выходов регистра при этом появляется сигнал лог. О, сбрасывающий или устанавливающий один из RS-триггеров, собранных на элементах DD5.1—DD5.4.

В зависимости от состояния триггеров одна из оптопар HL1, HL2 оказывается включенной или выключенной, включая или выключая соответствующий симистор, управляющий нагрузкой. Одновибратор на элементах DD1.1—DD1.3 срабатывает позже, и сбрасывает счетчик DD3 в исходное состояние.

Печатная плата. Передающая часть собрана на плате из одностороннего фольгированного стеклотекстолита толщиной 1,5 мм размерами 47x40 мм.

Разводку печатной платы (в зеркальном изображении) можно скачать с диска, прилагаемого к книге («Видеоурок 5», файл 1.DXF) и посмотреть на рис. 5.3.

Рис. 5.3. Разводка печатной платы передающей части (47x40 мм, в зеркальном изображении)

Схема расположения деталей приведена на рис. 5.4.

Рис. 5.4. Схема расположения деталей передающей части

Приемная часть собрана на плате из одностороннего фольгированного стеклотекстолита толщиной 1,5 мм размерами 52x55 мм.

Разводку печатной платы (в зеркальном изображении) можно скачать с диска, прилагаемого к книге («Видеоурок 5», файл 2.DXF) и посмотреть на рис. 5.5.

Рис. 5.5. Разводка печатной платы (52x55 мм, в зеркальном изображении)

Схема расположения деталей приведена на рис. 5.6.

Рис. 5.6. Схема расположения деталей

Внешний вид устройства приведен на рис. 5.7, а и 5.7, б.

Рис. 5.7. Внешний вид системы ДУ, построенной на микросхемах:

а — передающая часть; б — приемная часть

 Внимание.

При изготовлении этого устройства следует иметь в виду, что его приемная часть не имеет гальванической развязки от сети! Поэтому при его наладке следует особенно внимательно соблюдать правила техники безопасности.

Смотрим ролик. Работу усилителя демонстрирует ролик «Видеоурок 5» — > «Система ИК ДУ на микросхемах» на прилагаемом диске.

 Совет.

Перед началом работы необходимо переменным резистором R4 установить такую частоту генератора передающего устройства, чтобы при нажатии кнопок мигал светодиод HL1 приемника, а затем подстроить эту частоту по максимуму расстояния, на котором работает система ДУ.

Система дистанционного управления по ИК на микроконтроллере

Сразу хочется сказать — делать передающую часть для микроконтроллера мы не будем. Причина проста — в магазинах есть огромная номенклатура самых разных ПДУ. Все велосипеды давно сделаны!

Существует ряд общепринятых протоколов передачи данных в системах ДУ. В нашем примере для передачи сигналов выбран протокол фирмы Sony — он не самый распространенный, но один из наиболее простых.

Принципиальная схема. Схема приемника ДУ, построенного на микроконтроллере, приведена на рис. 5.8.

Рис. 5.8. Схема приемника ДУ, построенного на микроконтроллере

Сигнал с приемника сигнала DA1 поступает на вход микроконтроллера DD1, где обрабатывается в соответствии с программой.

На вход микроконтроллера поступает также сигнал о переходе сетевого напряжение через ноль (резистор R2). Благодаря этому удалось программно реализовать изменение яркости свечения ламп нагрузки. Управляющие сигналы с микроконтроллера поступают на оптопары HL1 и HL2, управляющие симисторами. Причина установки оптопар — сильные наводки при включении симисторов, вызывающие ложные срабатывания микроконтроллера, баз них устройство оказывается практически неработоспособным.

Каких-либо схемных изысков устройство не содержит, вся его функциональность реализована исключительно программным путем.

Печатная плата. Приемная часть собрана на плате из одностороннего фольгированного стеклотекстолита толщиной 1,5 мм размерами 41x27 мм. Разводку печатной платы в зеркальном изображении можно скачать с диска, прилагаемого к книге («Видеоурок 5», файл 3.DXF), и посмотреть на рис. 5.9.

Рис. 5.9. Разводка печатной платы (41x27 мм, в зеркальном изображении)

Схема расположения деталей приведена на рис. 5.10.

Рис. 5.10. Схема расположения деталей

Налаживание. Каких-либо настроек устройство не требует. Программу для микроконтроллера (включая исходные тексты) можно скачать с диска, прилагаемого к книге («Видеоурок 5», раздел «SOFT»).

Внешний вид устройства приведен на рис. 5.11

Рис. 5.11. Внешний вид системы ДУ, построенной на микроконтроллере

 Внимание.

При изготовлении этого устройства следует иметь в виду что его приемная часть не имеет гальванической развязки от сети! Поэтому при его наладке следует особенно внимательно соблюдать правила техники безопасности.

Смотрим ролик. Работу усилителя демонстрирует ролик «Видеоурок 5» — > «Система ИК ДУ на микроконтроллере» на прилагаемом диске.

Более 800 000 книг и аудиокниг! 📚

Получи 2 месяца Литрес Подписки в подарок и наслаждайся неограниченным чтением

ПОЛУЧИТЬ ПОДАРОК