РАДИОЛЮБИТЕЛЬСКАЯ КУХНЯ

Заглянем на кухню…

Уф-ф! Мы с Вами, уважаемый читатель, одолели уже целых семь шагов в неизведанный мир электроники, и теперь, пожалуй, можем немного передохнуть. А где лучше всего можно передохнуть после тяжелого пути? Ну, конечно же, на кухне!

Радиолюбительская кухня — это совершенно особое место, где обдумываются и создаются новые конструкции. Не обязательно это будет нечто науке неизвестное — это может быть и какое-нибудь простое устройство, которое либо просто лень, либо жалко покупать, например те же «бегущие огни».

Это может быть какой-нибудь нужный для самого радиолюбителя прибор, например, осциллограф. Это может быть простенький электронный звонок, зарядное устройство для аккумуляторов — все что угодно, что покажется радиолюбителю нужным или интересным. Это может быть даже что-то, что попросит его сделать какой-нибудь давний знакомый. У этого «что-то» должно быть только два отличительных признака:

♦ его, во-первых, интересно было бы сделать самому;

♦ во-вторых, радиолюбитель должен быть интуитивно уверен, что он «осилит» его изготовление.

Конечно, первое, что сделает любой радиолюбитель — поищет что-нибудь готовое. В журналах, книгах и Интернете существует масса самых разнообразных схем почти на все случаи жизни, и чаще всего именно на этом все творчество и заканчивается. Тем не менее, вполне может случиться, что как раз того, чего хочется, найти не удастся. И тогда, немного покряхтев, радиолюбитель садится и начинает придумывать будущую конструкцию с «чистого листа».

В конце концов, откуда в Интернете берется та или иная схема? Не самозарождается же она, в конце концов! Чем мы, в конце концов-то, хуже! И воодушевленный этими соображениями, радиолюбитель приступает к работе. А мы с Вами, уважаемый читатель, тихонько встанем за спиной у этого творца, и посмотрим, как происходит таинство рождения.

Первые шаги

Итак, наша задача — разработать импульсный блок питания для ламповых усилителей. Поиск по книгам и журналам результата не дал — подавляющее большинство книг о лампах написано тогда, когда импульсных блоков питания еще никто не делал, а подавляющее большинство книг об импульсных блоках питания написаны тогда, когда лампы уже отошли от дел.

В этих «ваших Интернетах» дела обстоят не лучше, ибо импульсные блоки питания — объект священных войн всяких ламповиков-аудиофилов, потому что они, видите ли, оскверняют (sic!) звук (они, в данном случае, — блоки питания, а не аудиофилы). Ловить в этой мутной воде нечего, кроме, разве что, очередного тролля. Так что первое, что нам нужно сделать, — определиться в параметрами блока питания.

Лампы, как известно, требуют для своей работы как минимум два источника напряжения — напряжения накала (обычно 6,3 В) при очень больших токах, и анодного напряжения (несколько десятков, а чаще — сотен вольт) при токах, обычно не превышающих полампера.

 Примечание.

Чтобы задача не выглядела столь простой, давайте немного усложним ее — блок питания должен иметь такие габариты, чтобы его можно было легко установить внутрь шасси лампового усилителя.

Соображения просты — если блок питания будет иметь габариты, скажем, компьютерного блока питания, то они практически ничем не отличаются от габаритов обычного, «железного» силового трансформатора, испокон веков устанавливающегося в ламповые усилители. Конечно, весить устройство будет намного меньше, но размеры-то останутся! Для чего тогда было копья ломать?

Для начала определимся с параметрами, в первую очередь, с мощностью. Для этого нужно провести простейший расчет. Допустим, что мы собираемся питать от этого блока ламповый стереоусилитель выходной мощностью 2x25 Вт. Если этот усилитель сделан по двухтактной схеме, то общую мощность (2х25) = 50 Вт нужно умножить на 1,25, а если по однотактной — то увеличить вдвое. Это будет мощность, потребляемая усилителем по анодной цепи.

Выберем первый вариант (двухтактный усилитель), и получим в результате 62,5 Вт. Добавим теперь мощность, потребляемую цепями накала. Предположим для этого, что выходной каскад собран на лампах 6П14П, как это частенько бывает. Их номинальный ток накала — 0,75 А. Умножаем его на четыре (количество выходных ламп), и получаем общий ток потребления 3 ампера. Осталось умножить его на 6,3 В — и мы получим мощность накала (примерно 19 Вт). Итого 62,5 + 19 = 80 Вт, которую теперь можно смело округлить до 100 Вт — ведь мы не учли еще массу мелких потребителей энергии.

Дальнейшее совсем просто — типовое анодное напряжение для ламп 6П14П — 250 В. В результате этих простейших прикидочных расчетов мы уже можем внятно сформулировать технические требования к будущему блоку питания:

♦ мощность — до 100 Вт;

♦ напряжение накала — 6,3 В с током до 4 А (3 + непредвиденные расходы);

♦ анодное напряжение — 250 В с током до 0,3 А ((100 Вт — 6,3 В х 4 А)/250 В).

Какой трансформатор мотать

Первое, с чем необходимо определиться, — трансформатор блока питания. Мы потребовали, чтобы блок питания можно было бы размещать внутри шасси усилителя.

 Примечание.

Но помните, что шасси усилителя — это очень уязвимое место в плане помех.

Наш блок питания, ни в коем случае, не должен воздействовать на остальные элементы схемы усилителя, а возможностей у него, к великому сожалению, даже слишком много. И первая из них — магнитные поля.

Уместно в связи с этим вспомнить принцип работы электронной лампы. Мы ведь все его хорошо помним — электроны из нагретого катода под действием электрического поля летят к аноду. Но на электроны воздействует не только электрическое, но и магнитное поле! Если трансформатор блока питания, не дай Бог, окажется вблизи входной лампы (а это может быть, в том числе, и потому, что ни в какое другое место нам блок питания пристроить не удалось), то наводка на входную лампу нам гарантирована. Спасти от нее может, разве что, железный экран.

 Примечание.

Поэтому трансформатор нашего блока питания либо должен быть полностью экранирован, либо иметь минимальные наводки.

Все это однозначно предопределяет конструкцию трансформатора — он должен быть намотан на кольце, потому что кольцо имеет самые низкие поля рассеяния.

Теперь необходимо рассчитать параметры трансформатора. Ссылки на формулы и программу расчета у нас были на шаге 7.

Воспользовавшись ими (в предположении, что источник питания будет собран по полумостовой схеме), получим следующий результат:

♦ магнитопровод— М2000НМ К28х16х9, частота преобразования 80 кГц;

♦ первичная обмотка — 71 виток, диаметр провода 0,5 мм;

♦ анодная обмотка — 116 витков, диаметр провода 0,35 мм;

♦ накальная обмотка — 3 витка, диаметр провода 1,2 мм.

И вот тут настало время задуматься. Накальная обмотка имеет всего три витка. Однако, в этом есть доля лукавства — если мы «обратным счетом» вычислим напряжение на ней, оно будет равно не 6,3, а 6,6 В.

Конечно, можно сделать эту обмотку поменьше, чтобы он давала точно 6,3 В. Берем калькулятор, быстренько вычисляем 3х6,3/6,6 и обнаруживаем, что обмотка должна содержать 2,86 витка. А теперь попробуйте себе представить, как выглядит обмотка, содержащая 2,86 витка? Удалось? Мне — нет!

Покатился снежный ком!

Ну вот, приехали. Каким образом мы собираемся мотать обмотку с точностью до сотых долей витка? Видимо, у нас есть три возможности:

♦ поиграться с высоковольтной обмоткой. На «высокой» стороне обмотка содержит аж 71 виток, там плюс-минус пара витков ничего радикально не изменит, а на «низкой» стороне мы получим то, что нам необходимо;

♦ намотать заведомо большее число витков, а излишек напряжения каким-либо образом погасить;

♦ сделать стабилизированный блок питания.

Первый путь больше похож на самообман. Да, мы можем отрегулировать число витков первичной обмотки, но как убедиться в том, что низковольтная обмотка содержит ровно три витка? Ведь достаточно при монтаже трансформатора просто посильнее прижать к нему выводы обмотки (добавив тем самым сотые доли витка) — и, пожалуйста, — проблема вновь всплыла!

Второй путь не совсем понятен. Мы можем погасить излишек напряжения, например, с помощью резистора. Но его нужно будет каждый раз пересчитывать под конкретные параметры того или иного усилителя. Даже простая замена лампы потребует такого пересчета.

Можно вместо резистора поставить какой-либо стабилизатор напряжения, но стабилизаторы напряжения не работают от переменного тока. Значит, необходим мощный выпрямитель напряжения накала, фильтр и прочие удовольствия. Нет, этот путь отпадает.

Стабилизированный источник питания — вот что нам требуется!

Для этого увеличим число витков всех вторичных обмоток, чтобы создать запас по напряжению для ШИМ: накальную обмотку — до четырех витков вместо трех, анодную — до 116х4/3 = 155 витков. Хм… И сколько же теперь у нас будет анодного напряжения?

Берем калькулятор, вычисляем 250х156/116 = 336 В!

Замечательно… И это притом, что максимально допустимое напряжение на аноде 6П14П всего 300 вольт. Но ведь в нашем источнике питания будет ШИМ, он все это срежет — ответит навскидку любой радиолюбитель. И, увы, окажется неправ.

Рассмотрим простейшую схему RC-фильтра (рис. 8.1).

Рис. 8.1. Схема RC-фильтра

Выход генератора прямоугольных импульсов через резистор (им может служить внутреннее сопротивление генератора) подключен к конденсатору. Среднее напряжение на конденсаторе зависит от соотношения длительностей импульса генератора к периода их следования.

Можно покрутить ручки генератора и убедиться — среднее напряжение на конденсаторе будет «следить» за вашим манипуляциями. Теория блестяще подтверждается. Беда здесь лишь в том, что в блоке питания ничего похожего на нашу схему нет! В блоке питания (рис. 8.2) цепи заряда и цепи разряда конденсатора разделены!

Рис. 8.2. Реальная схема фильтра в блоке питания

И если в этой схеме разорвать контакт S1, то какими бы короткими не были импульсы со стороны источника питания, рано или поздно конденсатор обязательно зарядится до максимально возможного напряжения, потому что накопленную энергию ему просто некуда девать! А ведь именно эта ситуация и имеет место при включении лампового усилителя: лампы холодные, прогреются еще нескоро, поэтому потребления тока по анодной цепи практически нет. Где здесь выход?

Выход подсказывает здравый смысл — поскольку такая ситуация будет иметь место только при включении усилителя и прогреве ламп, нужно подавать анодное напряжение на лампы не сразу, а только после прогрева нитей накала. Более того, такой режим питания ламп считается более благоприятным, чем одновременная подача анодного и накального напряжения. В некоторых ламповых устройствах тех далеких времен даже устанавливались два выключателя питания — «сеть» и «анод», и второй нужно было включать только после прогрева ламп.

Первая функциональная схема

Итак, первый, самый предварительный вариант функциональной схемы будущего блока питания (рис. 8.3).

Рис. 8.3. Предварительная функциональная схема блока питания

Несколько очевидных пояснений:

♦ входной фильтр (I) нужен для того, чтобы защитить как наш блок питания от помех по сети, так и сеть от помех, создаваемых нашим блоком питания;

♦ выпрямитель (II) нужен для того, чтобы преобразовать переменное напряжение сети в постоянное;

♦ импульсный (III) конвертор нужен для преобразования постоянное напряжение сети в высокочастотное переменное;

♦ трансформатор (IV) нужен для получения необходимых выходных напряжений;

♦ выпрямитель вторичного напряжения (V) нужен для получения постоянного анодного напряжения;

♦ реле времени (VI) нужно для задержки подачи анодного напряжения на усилитель;

♦ выпрямитель низкого напряжения (VII) нужен для питания реле времени и организации обратной связи по напряжению, необходимой для стабилизации напряжения накала.

Первая принципиальная схема

Для того, чтобы собрать стабилизированный источник питания, необходимо сначала выбрать схему конвертора (хотя мы, по сути дела, сделали это при расчете трансформатора). Выбирать однотактную схему в нашем случае не следует:

♦ во-первых, велика мощность;

♦ во-вторых, кольца с однотактными схемами не очень «дружат».

Схема со средней точкой, имея достаточно простую схему управления, помимо проблем с перенапряжениями, вчетверо увеличит число витков первичной обмотки по сравнению с полумостом, а мотать 280 витков на кольце, неустанно заботясь при этом о качестве изоляции — задача, достойная мазохиста.

Хотим ли мы использовать в схеме конвертора биполярные или полевые транзисторы? Вопрос далеко не праздный, ведь те же компьютерные блоки питания в большинстве своем собраны на биполярных транзисторах. Все так, но соображения, которыми руководствуется промышленность, вовсе не обязательно совпадают с радиолюбительскими.

А соображения эти, в первую очередь, экономические — высоковольтные биполярные транзисторы пока еще заметно дешевле, и будут таковыми еще достаточно долго. Но для управления биполярными транзисторами нужен дополнительный трансформатор, который нам придется мотать самим. Взять готовый (из тех же компьютерных блоков питания) не получится, потому что он намотан не на кольце, а от других магнитопроводов мы заранее и категорически отказались.

Итак, принимаем решение создать импульсный конвертор на полевых транзисторах по схеме полумоста. Теперь осталась самая малость — найти в Интернете подходящие микросхемы для управления стабилизированным полумостом.

Увы, просидев в Интернете не один час, мы обнаруживаем, что таких микросхем в природе нет. Есть микросхемы автогенерирующих полумостов, но они нерегулируемые. Есть микросхемы для регулируемых конверторов, но они однотактные. Есть, впрочем, и микросхемы для двухтактных регулируемых конверторов, но они пригодны только для схем со средней точкой. Вывод один — сделать устройство управления на одной микросхеме вряд ли возможно. И очевидное следствие из этого вывода — нужно делать устройство управления из комбинации микросхем. Например, так (рис. 8.4).

Рис. 8.4. Вариант совместной работы микросхем UC3825 и IR2103

Вторая принципиальная схема

Заглядываем на сайты интернет-магазинов на предмет приобретения микросхемы UC3825 и входим в ступор. 110, 120, 150 рублей! Такое впечатление, что микросхема эта инкрустирована стразами. По сравнению со своим «напарником» IR2103 (в пределах 30 руб.) это просто земля и небо. В таком случае, нам осталась микросхема TL494, правда, ее выходные каскады еще нужно согласовать с IR2103, но 20 руб. вместо 150 руб. того стоят.

Каким образом мы собираемся питать эти микросхемы? Существует два варианта:

♦ от отдельного низковольтного источника питания;

♦ непосредственно от выпрямителя первичного напряжения через гасящий резистор.

Тут нам на помощь вновь спешит калькулятор. Потребление микросхемы IR2103 совершенно ничтожно — менее 0,5 мА, а вот микросхема TL494 потребляет аж 7,5 мА. Делаем простой расчет (310 В — 12 В)/(7,5 мА + 0,5 мА) = 43 кОм.

Вот такой резистор нам потребуется для того, чтобы запитать микросхемы непосредственно от источника первичного напряжения.

Еще небольшой расчет — (43 кОм х (7,5 мА + 0,5 мА)2) = 2,75 Вт — такая мощность будет впустую рассеиваться на нашем резисторе.

Очевидно, что его придется составлять либо из двух двухваттных на 22 кОм (последовательное включение), либо из двух двухваттных на 82 кОм (параллельное включение).

Что касается отдельного низковольтного источника, им может быть либо отдельный трансформатор, либо простейший выпрямитель с балластным конденсатором. Увы, ни первый, ни второй способ в нашем случае неприменим — от отдельного трансформатора мы сразу категорически отказываемся, а совместить балластный конденсатор с выпрямителем на «высокой» стороне невозможно.

Какой из данной ситуации выход? Смириться с напрасно рассеиваемой мощностью в замкнутом объеме шасси, которой та и так немало? Или попытаться как-то выкрутиться из этой ситуации. Мы вновь садимся за Интернет, ищем варианты, и вдруг — о, это вдруг! Как часто оно случается у радиолюбителя!

Возникает идея, простая до безобразия. А почему бы нам не взять однотактный драйвер, и не направить его выходной сигнал на обыкновенный D-триггер. На выходе триггера мы получим двухфазный сигнал, а затем с помощью нехитрой логики сделаем из него двухтактный. Быстренько лезем в Интернет на предмет стоимости этого варианта. Сам драйвер (UC3843) стоит в районе 50 руб., россыпь триггеров и логики — в районе 20 руб. Решено!

Пересчитываем величину резистора с учетом того* что теперь через него проходит ток всего 1 мА, получаем 300 кОм и мощность 0,3 Вт. Теперь можно нарисовать первый, прикидочный вариант принципиальной схемы (рис. 8.5).

Рис. 8.5. Упрощенная принципиальная схема первого варианта блока питания

В ней еще нет реле времени — пока в его роли будем выступать мы, — но ее уже можно начать делать. Номиналы деталей в ней не проставлены (за исключением микросхем). Почему — будет понятно немного позднее.

Первый блин

Ну вот, все позади, детали приобретены, печатная плата изготовлена, вытравлена, рассверлена, запаяна. Устройство готово к тому, что его отправят в первый путь. Итак, мы смело подключаем к блоку питания ламповый усилитель, подаем сетевое напряжение, и нажимаем кнопку «Вкл.».

Очень часто при первом включении нового устройства на ум приходят кадры военной кинохроники. Лейтенант на фоне развалин машет пистолетом, перемазанный глиной сержантик крутит «адскую машинку»; и очередной мост «взлетает в воздух», унося за собой кучу подлых врагов.

Именно это мы только что наблюдали воочию. Микросхемам «посносило» крышу, от одного транзистора остались только ножки, и вся куча деталей стоимостью две-три сотни кровных превратилась в вонючий дым, поднимающийся к потолку наподобие ядерного грибка.

 Примечание.

Это вполне закономерная расплата за самонадеянность. Нужно твердо запомнить одно правило, из которого не бывает исключений — первый вариант любой вновь созданной конструкции никогда не будет работать. Просто не будет.

Потому что такого не бывает, чтобы он заработал с первого раза. И, смело врубив питание, мы отправили наш шедевр не в первый путь, а в последний.

Причин, по которым устройство не будет работать, миллион. Это может быть потому, что мы упустили что-то важное в цепи рассуждений, когда разрабатывали схему. Это может быть неправильное прочтение или ошибка в документации. Это может быть ошибка при разводке печатной платы. Это может быть дефект монтажа. Это может быть все что угодно. И ваша задача — найти эту ошибку, а затем устранить ее.

Давайте вернемся к тому моменту, когда мы нажали кнопку «Вкл.».

Первое, что необходимо было сделать — визуально осмотреть монтаж. Делать это лучше не сразу после того, как плата допаяна, а на другой день. Хитрость проста — за ночь мы успеем немного подзабыть, что на этой плате делалось, поэтому на другой день мы будем на эту плату смотреть, а не угадывать, что на ней расположено. Поиск ошибок — самая трудная часть любой работы, потому что эту ошибку сделали мы с вами.

Цепочка рассуждений здесь предельно проста:

♦ вначале конструкции не было;

♦ затем она была придумана и изготовлена;

♦ кто ее придумал и изготовил? — вы!;

♦ в конструкции оказалась ошибка (вследствие которой она сгорела);

♦ откуда она там взялась? — ее сделали вы! Потому что больше некому!;

♦ вы ее нарочно сделали? — нет!;

♦ раз вы ее сделали не нарочно, значит, вы не знаете, где может быть ошибка? — нет, не знаем;

♦ а, следовательно, где эта ошибка может быть? — ошибка может быть в любом месте;

♦ знаете ли вы, где расположено это любое место? — нет, не знаем, иначе мы бы просто полезли туда и исправили ошибку;

♦ а, стало быть, где нужно искать вашу ошибку — правильно, ее нужно искать везде!

После того, как монтаж осмотрен, нужно брать в руки прибор, например, омметр со звуковой сигнализацией, и тупо, не пытаясь делать никаких умозаключений, «прозвонить» все дорожки печатной платы на предмет замыканий. Повторимся еще раз — не делая никаких умозаключений! Ибо неоднократно случалось, что две дорожки, расположенные чуть ли не в сантиметре друг от друга, и по этой причине якобы в принципе не замыкаемые, все-таки «звонились», а потом оказывалось, что идущие от них провода за каким-то чертом спаяны вместе (вот интересно, какой дурак их спаял?).

Следующий этап — пройтись по всем паяным соединениям, и убедиться, что вывод детали действительно припаян, а не просто торчит из кучки олова. Особенно внимательно нужно осмотреть ножки SMD-компонент — небольшой изгиб их, даже в сотые доли миллиметра, может привести к непропаянным контактам.

 Совет.

При пайке горячим воздухом нужно убедиться, что конденсаторы, резисторы и прочая мелочь припаяна с двух сторон — поверхностное натяжение припоя запросто может поднять конец детали так, что он окажется неприпаянным.

Затем следует еще раз осмотреть монтаж, чтобы убедиться в том, что ни одна деталь не касается другой в тех местах, где между ними возможен нежелательный электрический контакт. И только после того, как все эти действия были сделаны, можно начинать выявление ошибок более серьезного уровня — ошибок в логике работы устройства.

Поиск ошибок. Первый шаг

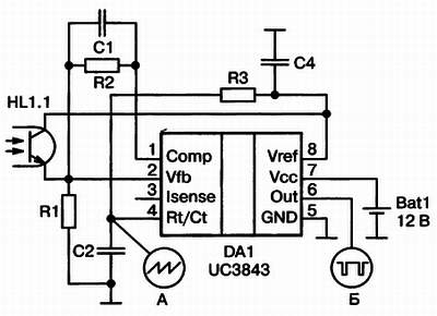
Итак, исходя из правила «первый вариант никогда не работает», какие шаги нам нужно предпринять для проверки нашего устройства? Первый, и самый очевидный шаг — проверить работу драйвера UC3843. Памятуя, что смелая подача питания приведет к новому ядерному взрыву, проверять его работоспособность нужно, подав на него отдельное питание от низковольтного источника, например от аккумуляторной батареи. План прост:

♦ подать питание на драйвер;

♦ проверить наличие импульсов на выход драйвера;

♦ измерить их частоту.

Для осуществления этого плана нам потребуется:

♦ источник питания (например, аккумуляторная батарея);

♦ осциллограф;

♦ частотомер.

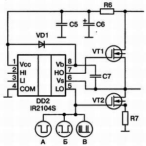
Неожиданно, правда? Список приборов впечатляет. Хотя, собственно говоря, впечатляться то особенно нечему. Ведь мы собираем первое устройство такого рода, и то, как оно будет работать — всего лишь наши домыслы, возможно, ничего в реальностью не имеющие. Поэтому-то нам и нужны все эти отнюдь не дешевые приборы — увидеть, что работа устройства соответствует нашим ожиданиям. И если для повторения кем-то придуманной и описанной конструкции очень часто ничего из вышеперечисленного не требуется, то при разработке нового без них просто не обойтись. Собираем схему для запланированных измерений (рис. 8.6).

Рис. 8.6. Схема проверки работоспособности драйвера UC3843

А теперь проанализируем, что у нас получилось:

♦ на ножке 4 микросхемы наблюдаем сигнал (точка А). Что ж, похоже, генератор работает;

♦ на ножке 6 микросхемы наблюдаем сигнал (точка Б). Выходной сигнал на микросхеме тоже присутствует;

♦ частота генератора — примерно 80 кГц, что и требовалось доказать.

Итак, можно считать, что драйвер работает так, как мы и ожидали.

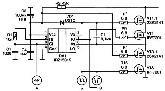
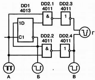
Переходим к следующему шагу (рис. 8.7) — теперь нам необходимо проверить правильность работы логической части схемы.

Рис. 8.7. Схема проверки работоспособности логической части устройства управления

Вот что у нас получилось:

♦ на входе триггера присутствуют сигналы с выхода драйвера UC3843, как и ожидалось (точка А);

♦ на выходе триггера микросхемы присутствуют импульсы скважностью около двух (точка Б), что также соответствует нашим ожиданиям;

♦ на выходе инвертора, подключенном к драйверу IR2103, присутствуют импульсы скважностью около» двух (точка Б), что также соответствует нашим ожиданиям;

♦ на подключенном хитрым образом осциллографе («земля» — к одному из инверторов, «сигнал» — к другому) видны очень интересные импульсы (точка Г). Их наличие говорит нам о том, что, во-первых, импульсы на выходах инверторов правильно расщеплены по фазе, и во-вторых, что в них присутствует защитный промежуток, устраняющий сквозные токи в силовых ключах конвертора. Вот, кстати, еще один маленький секрет в радиолюбительскую копилку— «землю» осциллографа вовсе необязательно подключать к «земле» конструкции!

Теперь, просто на всякий случай, замеряем частоту импульсов на выходе инвертора. И вот тут нас ждет шок — 40 кГц! Впору хвататься за голову и колотиться ей об стену. Господи, идиот! Ну конечно же, после прохождения через триггер частота уменьшится вдвое! Где ж ты раньше был, умник, со своими рассуждениями?! Ведь это так очевидно! Теперь понятно, почему все это пальнуло — трансформатор вошел в насыщение, ток подскочил за все мыслимые пределы, ну и далее по списку…

Не казните себя, уважаемый читатель! Такие ошибки при проектировании происходят сплошь и рядом. Автору вспоминается совершенно анекдотический диалог, имевший место много лет назад:

А: у этого устройства напряжения питания 3 кВ?

Б: да!

А: тогда, получается, и ток питающий будет в 3 раза меньше!

Б: (весьма удивленно): по отношению к чему он будет в 3 раза меньше?

А: (короткое замыкание в мозгу)…

Да, при разработке устройства мы выстроили безупречную, на наш взгляд, логическую цепочку. Но в этой цепочке вместо одного звена оказался, по меткому выражению братьев Стругацких, «бублик с маком». Могли мы его увидеть, просто сев в кресло и включив те самые «маленькие серые клеточки», которыми так любил похваляться незабвенный Э. Пуаро?

Ответ простой — «не-а!». И не надейтесь! Это — особенность человеческой психики, и бороться с ней практически невозможно. Мы все рождены делать ошибки, мы все имеем право на ошибку, и мы все пользуемся этим правом, даже сами того не желая.

 Примечание.

Ведь мы по определению не можем быть неправы, и по этой причине мы никогда не ошибаемся.

Почему великий сыщик всегда с легкостью разгадывал самое хитроумное преступление? Да потому что его совершил не он! У него не было абсолютно верных, с его точки зрения, умозаключений, что если напряжение питания устройства 3 кВ, то ток-то уж непременно будет в 3 раза меньше. И только у другого, совершенно постороннего человека, такая логика может вызвать совершенно законное недоумение — «по отношению к чему»?

В программировании — очень близкой в плане борьбы с ошибками области, — есть способ отладки программ, когда пишет программу один человек, а отлаживает другой, которому неведомы те тараканы, которые были в голове у программиста-«писателя». Результаты удивительны — скорость отладки поднимается в разы!

Вывод из этого случая простой — ошибку нужно искать, а не пытаться догадаться, где она может быть. В данном случае ошибка была вообще не в конструкции — она была в нашем мозгу! Сама конструкция вообще отработала безупречно — сгорела, как и положено!!!

Ошибочна не конструкция — ошибочны наши представления о ней.

Поиск ошибок. Второй шаг

Ну вот, первую свою ошибку мы выловили. Уменьшаем вдвое емкость конденсатора частотозадающей цепочки, измеряем частоту на выходе драйвера (160 кГц, как мы теперь и ожидаем), и частоту на выходе логической части (80 кГц). Далее нужно проверить сигнал на затворах полевых транзисторов. Собираем схему (рис. 8.8) и убеждаемся в том, что напряжение на осциллографе выглядит так, как и ожидалось (точка А). Слава Богу, здесь особых проблем нет.

Рис. 8.8. Схема проверки работоспособности выходного драйвера.

Стало быть, теперь можно смело подавать питание? Да, можно, если очень хочется увидеть еще один ядерный грибок. Откуда такая уверенность, что больше в конструкции нет ни одной ошибки? На чем она основана? Ответ — ни на чем, просто очень хочется побыстрее получить результат.

Следующий шаг — необходимо проверить, как будет работать управляющая часть при питании от сети.

Отключаем аккумуляторную батарею, отключаем сток верхнего ключа от выпрямителя первичного напряжения, и проверяем наличие импульсов на затворах полевых транзисторов.

Все выглядит так, как мы и ожидали, но все-таки нас гложат смутные сомненья _ на экране осциллографа иногда мелькают какие-то странные линии, которых вроде бы раньше не было (точка Б). Для того, чтобы их развеять, просмотрим этот же сигнал, но при значительно более медленной развертке — так, чтобы на экране умещалось несколько десятков, а то и сотен периодов (точка В).

Итак, наши подозрения оказались небеспочвенны. Создается совершенно четкое впечатление, что генератор включается, работает некоторое время, а затем отключается. Это тоже ошибка работы, но вполне объяснимая. Заключается она в том, что питающего тока недостаточно для нормальной работы управляющей части. Если внимательно прочитать документацию на примененные микросхемы, мы обнаружим в ней наличие устройства UVLO (Under-Voltage Lockout) — защиту от слишком низкого напряжения питания. Защита эта необходима для того, чтобы находящаяся «не в режиме» микросхема ничего не пожгла своими неадекватными сигналами. Видимо, именно срабатыванием этой защиты и объясняется такое странное поведение управляющей части. Устранить ошибку легко — нужно уменьшить величину гасящего резистора и увеличить емкость накопительного конденсатора в цепи питания управляющего устройства.

Понемногу уменьшаем величину резистора и увеличиваем емкость конденсатора, и, наконец, при некоторых номиналах прерывистая генерация исчезает. Замеряем величину резистора, и с некоторым удивлением обнаруживаем, что она почти вдвое меньше ранее рассчитанной. Удивляться, впрочем, особенно нечему — расчет мы вели исходя из тока покоя микросхемы, а при переключении ток потребления микросхемы подскакивает в разы, а то и на порядки.

Ну, так что же, восстанавливаем схему? Не-а! Не нужно спешить. Подсоединим сначала сток транзистора к выпрямителю, не подсоединяя трансформатор, и проверим, что у нас получится.

Увы, проблема вернулась — питающего тока вновь не хватает. Вот и память наша услужливая уже бежит-спотыкается с подсказкой: «эффект Миллера»! Конечно же, это он! Уменьшаем величину резистора, пока вновь не получим нормальную картину работы — теперь он уже вчетверо меньше ранее рассчитанной величины.

Поиск ошибок. Третий шаг

Ответственный момент — нужно восстановить подключение трансформатора и попробовать запустить блок питания на холостом ходу — без подключенного лампового усилителя, ибо мы уже научены горьким опытом и не спешим делать сразу все. Подсоединяем трансформатор, подаем питание, отходим подальше, и из дальнего угла палкой нажимаем кнопку «Вкл.»!!!

Слава Богу, ничего не стрельнуло. Однако блок питания работает в высшей степени странно — буквально заливается соловьем. Смотрим сигналы на затворах полевых транзисторов — и ничего не понимаем.

Во-первых, снова возникла прерывистая генерация. А, во-вторых, сам характер импульсов заметно изменился — теперь вместо нормальных импульсов на затворах полевых транзисторов какие-то короткие «иголки». И сами транзисторы явно разогреваются, хотя практически никакой нагрузки на блоке нет! В чем проблема? В трансформаторе?

Не нужно спешить с выводами. Что мы хотели сделать? Мы хотели подключить трансформатор и проверить работу блока питания на холостом ходу. А что мы сделали на самом деле? А на самом деле мы сделали две вещи:

♦ подключили в схему трансформатор;

♦ подключили в схему обратную связь по напряжению.

Итак, нами нарушен главный принцип — делать по одному шагу.

Мы сделали два. Отключаем обратную связь (для этого достаточно убрать из схемы резистор R5) и проверяем работу блока питания. Чудесным образом все заработало так, как мы и ожидали. И вновь услужливая память подсказывает нам: сами мы дураки. Ведь буквально несколько страниц назад умничали про ШИМ и холостой ход!

Нельзя, нельзя проверять работу ШИМ без нагрузки, потому что будет вранье. Ну что же, настало, значит, время подключить к блоку питания реальный ламповый усилитель! Восстанавливаем все соединения, подключаем усилитель, подаем питание, нажимаем кнопку «Вкл.»…

Поиск ошибок. Катастрофа

… и вновь получаем взрыв и ядерный грибок! Ну, тут даже рассуждать особенно нечего — виноват усилитель! Берем омметр и проверяем цепи накала.

Как говорилось в одной советской кинокомедии, «диагноз товарища Саахова полностью подтверждается». КЗ! Сопротивление цепи питания едва дотягивает до 0,25 Ом.

Как же так? Ведь усилитель совсем недавно прекрасно работал от обычного трансформатора. Теперь нужно срочно закупать попаленные микросхемы и транзисторы, но сначала нужно найти это КЗ!

Поиск предельно прост — сначала нужно выдернуть из усилителя все лампы. Выдергиваем лампы, замеряем сопротивление, и — о чудо! — короткого замыкания нет! Выходит, замкнули цепи накала какой-то из ламп. Замеряем по очереди цепи накала ламп — и ничего не понимаем! У всех ламп сопротивление нити накала в районе 1 Ом.

Разделив 6,3 В на 1 Ом получаем почти 6 ампер — а где же обещанные 0,75 А? Не могут же все 4 лампы замкнуть одновременно…

И вот тут откуда-то из глубин памяти начинает потихоньку просачиваться смутное, но очень нехорошее подозрение. Холодная нить…

Горячая нить… При нагревании металла сопротивление его увеличивается…

Чтобы проверить это подозрение, подключаем накал лампы к источнику напряжения 6,3 В, ждем, когда она разогреется, и затем быстренько, пока она еще не остыла, измеряем сопротивление нити накала.

Ну конечно — около 10 Ом! Почти на порядок больше! Стало быть, в момент включения блока питания усилитель «выжрал» с него почти 200 Вт мощности вместо обещанных 20 Вт. Ничего удивительного, что блок питания так бурно отреагировал на такую нагрузку! Вот еще одна наша ошибка, которую мы допустили при разработке.

Кто виноват, и что делать

Виноватых мы уже нашли — запредельный пусковой ток цепей накала, о котором нам даже в голову не пришло подумать. А вот что делать — вопрос в высшей степени интересный. Вариантов решения, по большому счету два:

♦ ограничить пусковой ток;

♦ увеличить мощность блока питания, чтобы он был в состоянии «прожевать» начальный бросок тока.

От второго варианта, по здравому размышления, приходится отказаться — слишком большой запас мощности нужен для нормальной работы блока питания. Лампа 6П14П в плане накала — одна из самых экономичных, а ведь есть и другие лампы, куда более прожорливые, например пентод 6П45С (2,5 А) или триод 6С33С (6 А).

 Примечание.

Если в схеме окажется четыре триода 6С33С, то блок питания должен иметь запас более киловатта мощности!

Это даже не утюг — это стиральная машина! К тому же в этом случае нам придется вместо транзисторов в сравнительно «легком» корпусе ТО220 использовать более «тяжелые» ТО247. Причина очевидна — тепловое сопротивление: тепло от кристалла не может быть отведено мгновенно, и, к какому бы большому радиатору не был прикручен транзистор в корпусе ТО220, локальный перегрев кристалла со всеми последствиями ему обеспечен.

Что нужно, чтобы ограничить пусковой ток? Нужно включить в цепь накала датчик тока (обычный резистор) и следить за тем, чтобы падение напряжение на нем не превышало некоторого предела. Внешне все выглядит достаточно просто, однако некоторое количество шишек мы уже набили.

Если мы, к примеру, собираемся ограничить ток величиной 3 А, а сопротивление «холодной» цепи накала всего 0,25 Ом, то для поддержания такого тока напряжение на накальной обмотке должно быть всего 0,75 В. А чем же мы, в таком случае, собираемся питать саму цепь контроля тока? Какие компоненты в состоянии заработать от напряжения в 0,75 В, которое надо еще, как минимум, выпрямить!

Нужно сделать дополнительную обмотку? Она после выхода на рабочий режим в десять раз увеличит напряжение питания? Сделать ограничение по току на стороне высокого напряжения тоже не получится: драйвер UC3843 имеет цепь токовой защиты, но это именно токовая защита, а не регулятор тока. К тому же, установив датчик тока в исток нижнего плеча конвертора (как у нас и сделано), мы в принципе защитим только нижнее плечо конвертора, а делать «полноценную» защиту — значит существенно усложнить ту схему, что у нас уже есть.

Кажется, это конец…

У разбитого корыта

Итак, теоретически безупречная, почти готовая, и даже худо-бедно заработавшая конструкция на поверку оказалась полностью неработоспособной, а как ее привести в рабочий вид — пока непонятно. Впрочем, нет, понятно — нужно менять сам принцип построения устройства.

Подведем первые неутешительные итоги. Стабилизация напряжения накала у нас, по большому счету, провалилась. Схема управления получилась достаточно сложной, а, кроме того, не учитывает бросок тока накала при включении блока питания. Как исправить ситуацию простыми доработками, не совсем понятно. И вот тут-то мы снова возвращаемся к той идее, которую отбросили в самом начале — дать определенный запас по напряжению накала, а излишки погасить стабилизатором.

Хорошо, предположим, что у нас есть какой-то стабилизатор напряжения накала и наша задача — всего лишь обеспечить его нужным входным напряжением, скажем, вольт 8—10. Тогда, возможно, мы сможем, застабилизировать анодное напряжение?

Увы, похоже, что от этой идеи тоже придется отказаться. Потому что характер нагрузки в анодной и накальной цепи различен. Если потребление тока в анодной цепи пропорционально мощности выходного сигнала (минимально при полной тишине, и максимально при самых громких звуках), то потребление тока в накальной цепи после первоначального броска тока вообще не изменяется.

Если мы попытаемся застабилизировать напряжение накала, у нас будут проблемы с анодным напряжением, а если попытаемся застабилизировать анодное напряжение — начнутся проблемы с напряжением накала. Даже отдельный стабилизатор накала не спасет, потому что потребление тока по анодной цепи может изменяться почти в пять раз (от 0,25 до 1,25 выходной мощности), и такой же запас по напряжению нам потребуется для питания накала. 30 вольт — не много ли?

Каков же вывод? Вывод прост — делать стабилизацию какого-то одного из выходных напряжений нельзя, потому что критерии стабилизации анодного и накального напряжения между собой несовместимы. А, значит, импульсный конвертор, использованный в нашем блоке питания, должен быть нерегулируемым. Но ведь в таком случае наш блок питания будет «следить» за всеми провалами сетевого напряжения! Чем это лучше обычного блока питания с «железным» трансформатором? Можно ли, в таком случае, как-то застабилизировать первичное напряжение питания? Да, можно! Потому что на свете существует такое устройство, как корректор коэффициента мощности.

Новые идеи

Итак, понемногу наклевывается новая функциональная схема блока питания (рис. 8.9).

Рис. 8.9. Новая функциональная схема блока питания

Несколько очевидных пояснений:

♦ входной фильтр (I) нужен для того, чтобы защитить как наш блок питания от помех по сети, так и сеть от помех, создаваемых нашим блоком питания;

♦ выпрямитель (II) нужен для того, чтобы преобразовать переменное напряжение сети в постоянное;

♦ корректор (III) коэффициента мощности нужен для стабилизации первичного напряжения;

♦ импульсный конвертор (IV) нужен для преобразования постоянное напряжение сети в высокочастотное переменное;

♦ трансформатор (V) нужен для получения необходимых выходных напряжений;

♦ выпрямитель вторичного напряжения (VI) нужен для получения постоянного анодного напряжения;

♦ реле времени (VII) нужно для задержки подачи анодного напряжения на усилитель;

♦ выпрямитель низкого напряжения (VIII) нужен для питания стабилизаторов цепей накала ламп.

Новая принципиальная схема

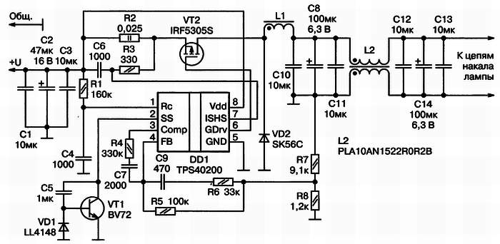
После изучения документации на новые микросхемы наклевывается вот такая принципиальная схема (рис. 8.10).

Рис. 8.10. Новая принципиальная схема блока питания

Конвертор у нас теперь нерегулируемый, поэтому в нем можно применить полумостовой автогенератор. Корректор коэффициента мощности вообще выполнен по типовой схеме, приведенной в документации на МС34262. Величина первичного напряжения выбрана не 310 В, как обычно, а 400 В. Разумеется, пересчитана первичная обмотка трансформатора — она теперь содержит 90 витков. Двухобмоточный дроссель для корректора мощности, рассчитанный согласно документации на микросхему МС34262, имеет следующие параметры:

♦ материал — кольцо Micrometal тип 26 (из компьютерного блока питания);

♦ первичная обмотка — ПО витков, диаметр провода 0,6 мм;

♦ вторичная обмотка — 10 витков, диаметр провода 0,1 мм.

Памятуя наши прежние проблемы, гасящие резисторы в цепях питания микросхем сразу сделаны в четыре раза меньше, чем это получается в результате расчета.

Второй блин

Итак, устройство собрано. Помня наши предыдущие опыты, мы уже не решаемся врубить его «на авось». Первое, что нужно сделать — убедиться, что импульсный конвертор работает нормально. Для этого подаем на него питание от аккумуляторной батареи, и проверяем его в соответствии со схемой (рис. 8.11).

Рис. 8.11. Схема проверки автогенератора

Результат проверки таков:

♦ сигнал на частотозадающем конденсаторе (точка А) имеет вид в соответствии с нашими ожиданиями;

♦ сигнал на затворах полевых транзисторов (точка Б) также имеет вид в соответствии с нашими ожиданиями;

♦ «хитрый» способ подключения осциллографа (точка В) дает нам уже известную по предыдущей конструкции картинку.

Судя по всему, конвертор работает так, как мы ожидали. Теперь необходимо проверить работу корректора коэффициента мощности. К сожалению, просто подать на него питание от аккумулятора не получится — корректор мощности не заработает без реальной подачи на него сетевого напряжения. Поэтому подключаем к блоку питания сетевое напряжение, отключаем конвертор, и с замиранием сердца нажимаем кнопку «Вкл.».

К счастью ничего страшного не произошло. Берем вольтметр и замеряем напряжение на конденсаторе выпрямителя первичного напряжения. Оно оказывается в районе 380–390 вольт, т. е. можно считать, что корректор мощности работает.

Теперь осталась самая малость — подсоединить к выходу накала блока питания какую-нибудь лампочку на 6,3 В, восстановить соединение конвертора с выпрямителем первичного напряжения, подать питание, и нажать кнопку «Вкл».

Ура! Заработало! Да, блок питания «завелся», и вот-вот спалит нашу лампочку, потом что на выходе у него не 6,3 В, а около 8.

Что делать дальше

Дальше необходимо проверить, что блок питания способен длительно работать под нагрузкой. Пока что мы, на самом деле, только убедились в том, что конструкция не содержит явных ляпов. И первое, что надо проверить — то, что ни одна из частей нашей конструкции не разогревается выше допустимого предела: тепловой режим конструкции — ничуть не менее, а, в некотором смысле, даже более важная часть, чем электрический.

Тепловой режим в радиолюбительских условиях проверяется по очень простой методике:

♦ нужно подсоединить к блоку питания нагрузку примерно в 10 % номинала, и включить его примерно на 5 секунд;

♦ затем нужно дождаться разряда конденсатора выпрямителя первичного напряжения — и быстро «общупать» все полупроводники. Ни в одном из полупроводников не должно быть катастрофического нагрева;

♦ затем нужно повторить эксперимент, но время включения увеличить до 10 секунд;

♦ затем нужно вновь повторить эксперимент, но время включения нужно увеличить до 30 секунд;

♦ и, наконец, нужно вновь повторить эксперимент, но время включения должны быть не менее 1 минуты.

Между каждым включением необходимо выждать некоторое время, чтобы детали, успевшие нагреться, успели и остыть, иначе по результатам проверки можно сделать ложное заключение.

Что мы достигаем таким способом проверки? Такой способ проверки дает нам уверенность, что в схеме устройства нет потенциальных проблем как таковых. Дело в том, что нагрузка блока питания в 10 % от номинала совершенно ничтожна по сравнению с той, на которую он рассчитан, поэтому причины нагрева в данном случае кроются не в нагрузке как таковой (они-то как раз вполне естественны), а в проблемах, которые могут иметь место в схеме самой конструкции. Если бы, например, устройство управления конвертором не формировало бы защитный промежуток, то в нем неизбежно возникали бы сквозные токи, вызывающие сильный разогрев силовых ключей. Поэтому наша задача — выявить проблемы именно такого рода.

Итак, подключаем к блоку питания нагрузку в виде 12-вольтовой лампы накаливания с током до 2 А. Здесь важен один момент — нельзя в качестве тестовой нагрузки использовать галогенные лампы! У них эффект первоначального броска тока проявляется еще сильнее, чем у электронных ламп. А дальше — цикл включения, чередующийся с циклом «ощупывания».

Что же мы имеем в результате? Результат следующий:

♦ ключевой транзистор корректора коэффициента мощности довольно заметно нагрелся;

♦ диод корректора коэффициента мощности нагрелся куда сильнее;

♦ микросхема корректора мощности практически холодная;

♦ выпрямительный мостик слегка нагрелся;

♦ микросхема автогенерирующего конвертора заметно теплая;

♦ ключевые транзисторы конвертора заметно нагрелись;

♦ сдвоенный диод выпрямителя напряжения накала нагрелся.

Что бросается в глаза в этом, с позволения сказать, отчете? Да, в глаза бросается явно заметная субъективность оценок. Что такое «заметно нагрелся»? Что значит «нагрелся куда сильнее»? Какие выводы можно сделать из таких оценок?

К сожалению, это единственный реально доступный в домашних условиях способ проверки. Объективным критерием был бы в данном случае термометр, но он, во-первых, должен быть очень быстродействующим (время измерения в пределах 1–2 с), а, во-вторых, много ли термометров у нас есть по домам? Разве что детские градусники…

Впрочем, в качестве более точного критерия можно в домашних условиях использовать обыкновенную стеариновую свечу — она плавится при температуре около 70 градусов. Для большинства полупроводников 70 градусов — именно та температура, до которой они сохраняют неизменными все свои характеристики — максимально допустимы токи, напряжения и рассеиваемые мощности. Если ни на одном из полупроводников свечка не расплавилась, это — хороший знак, и, значит, проверку теплового режима можно продолжать.

Первое «длинное» включение

Теперь, поскольку никаких катастрофических нагревов мы не «нащупали», нужно включить устройство на долгий срок, в идеале — примерно на полчаса. За это время все холодные части, включая радиаторы полупроводников, успеют прогреться до той температуры, когда поступление тепла изнутри полупроводника уравновесится отводом тепла вовне (в первую очередь — окружающим воздухом).

Первые быстрые включения мы делали для того, чтобы обнаружить проблемы с электрической частью. Теперь наша задача — обнаружить, не накапливается ли где избыточное тепло, достаточно ли эффективны радиаторы и т. д.

Итак, включаем устройство, и ждем отведенные полчаса… И не просто ждем, а время от времени пытаемся аккуратно пощупать корпуса полупроводников, а также обмотки трансформаторов и радиаторы, чего мы не делали в предыдущие прогоны.

 Внимание.

Только, ради Бога, не забываем про технику безопасности. Если под рукой имеются резиновые печатки — не поленитесь их натянуть. Щупать нужно только корпуса, а не выводы, даже если мы умеем зависать в воздухе И! Ток запросто может найти путь там, где вы этого меньше всего ждете!

Выдерживать именно полчаса необязательно — если какой-то из компонент начинает слишком быстро нагреваться, можно «тормозить» процесс досрочно.

Вот каков может быть результат:

♦ двухобмоточный дроссель корректора мощности разогрелся выше всяких ожиданий, свечка плавится;

♦ трансформатор всего лишь теплый;

♦ силовой ключ корректора мощности нагрелся вместе с радиатором до плавления свечки;

♦ диод корректора коэффициента мощности нагрелся настолько, что прогон пришлось остановить;

♦ микросхема корректора мощности практически холодная;

♦ выпрямительный мостик ощутимо нагрелся, но свечку не плавит;

♦ микросхема автогенерирующего конвертора очень теплая;

♦ ключевые транзисторы конвертора нагрелись вместе с радиаторами до плавления свечки;

♦ сдвоенный диод выпрямителя напряжения накала вместе с радиатором нагрелся, но свечку не плавит.

Изгнание огненного духа. Эпизод 1

Итак, что мы в результате имеем? Мы имеем несколько деталей, которые нагрелись до критических температур, и с этим нужно что-то делать. Для того, чтобы уменьшить нагрев деталей, можно поступить одним из четырех способов:

♦ если деталь установлена на радиаторе — взять радиатор побольше;

♦ добавить принудительный обдув устройства;

♦ заменить сильно греющуюся деталь более «мощной»;

♦ изменить схему устройства или режим работы компонента, чтобы снизить тепловыделение.

Самый первый путь является самым очевидным, но против него есть целый список возражений. Во-первых, большой радиатор нужно еще куда-то установить, а это может потребовать переделки всей платы, поскольку мы на это не рассчитывали. Во-вторых, мы ведь делаем устройство для питания лаповых конструкций, а не устройство для нагрева воздуха. Если бы нам нужно было нагревать воздух, мы бы сделали калорифер и не мучились бы со схемой. Поэтому увеличение радиаторов — это путь, который мы попробуем в самую последнюю очередь.

Добавить принудительный обдув — это хорошая мера, дающая прекрасный результат. Однако пользоваться этой мерой нужно весьма осмотрительно. Применение вентилятора уместно тогда, когда естественный поток воздуха либо отсутствует, либо крайне затруднен, например, в глубине шасси (мы еще вернемся к этому вопросу). Плата, находящаяся на открытом воздухе, должна все-таки, по возможности, остывать сама — без посторонней помощи.

Заменить деталь более «мощной» — хорошая альтернатива, в том числе и в радиолюбительских условиях. Понятно, что более «мощный» компонент будет при прочих равных условиях меньше греться — и за счет меньшего рассеивания мощности, и за счет более эффективного отвода тепла от кристалла полупроводника.

Что у нас там в списочке проблемное? Ах да, ключевые транзисторы конвертора! Ну что же, заменяем их с 2SK2141 на IRFP450, и снова устраиваем получасовой прогон. Не забыли правило — по одному шагу! Не нужно заменять сразу все.

Каков же результат на этот раз? А вот каков:

♦ двухобмоточный дроссель корректора мощности разогрелся выше всяких ожиданий, свечка плавится;

♦ трансформатор всего лишь теплый;

♦ силовой ключ корректора мощности нагрелся вместе с радиатором до плавления свечки;

♦ диод корректора коэффициента мощности нагрелся настолько, что прогон пришлось остановить;

♦ микросхема корректора мощности практически холодная;

♦ выпрямительный мостик ощутимо нагрелся, но свечку не плавит;

♦ микросхема автогенерирующего конвертора уже не теплая, а горячая;

♦ ключевые транзисторы конвертора нагрелись до плавления свечки куда быстрее, чем в прошлый раз;

♦ сдвоенный диод выпрямителя напряжения накала вместе с радиатором нагрелся, но свечку не плавит.

Вот так! Это называется «приехали». Более «мощная» деталь, оказывается, сильнее греется!!!

Изгнание огненного духа. Эпизод 1. Продолжение

Неожиданный финал, правда? Вопреки нашим непоколебимым представлениям, замена хороших деталей лучшими привела в итоге к худшим результатам. Лучшее — враг хорошего! Как такое вообще возможно? Где ошибка?

Не беремся судить про все вопросы. Но ответ на последний очевиден — ошибка в наших представлениях о работе конструкции.

Конструкция всегда права, ведь она всегда ведет себя именно так, как и должна вести себя в данной ситуации. Если она должна сгореть, оттого что мы кое-что напутали в расчетах — она непременно сгорит!

И если при замене менее «мощной» детали на более «мощную» устройство стало греться сильнее — значит, именно так и должно было произойти! Конструкция всегда права, а мы — всегда неправы! И потому единственное, что нам остается в этой ситуации — вновь сесть за осциллограф, и шаг за шагом проверить работу конструкции, чтобы найти ошибку — нет-нет, не в конструкции, не обольщайтесь! — в наших с вами представлениях о ее работе. Итак, подключаем к блоку питания осциллограф (см. рис. 8.11) и смотрим сигнал на затворах полевых транзисторов.

Все хорошо, ничего неожиданного мы не видим, но нас отчего-то смущает какая-то округлость вершин импульсов (точка Б), как будто у них немножко срезаны кончики. Да и вертикальные «черточки» импульсов почему-то не выглядят такими уж вертикальными, у них есть довольно заметный наклон. Что-то с микросхемой? Ну-ка, возвратим-ка мы схему в предыдущее состояние, и посмотрим, как дело обстоит там!

Изгнание огненного духа. Эпизод 1. Финал

Ну да, новый вариант немного отличается от того, что мы видели перед этим — округлостей вершин почти нет, да и сами импульсы куда больше похожи на прямоугольные. И тут же память наша услужливая подсказывает нам — емкость! Емкость затвора!

Чем мощнее транзистор, тем емкость затвора у него больше. А чем больше емкость затвора, тем дольше длится процесс ее перезаряда, тем дольше полевой транзистор находится на активном участке своей характеристики, где нагрев его максимален. Это, да еще и эффект того самого Миллера в придачу, и вызвал такой неожиданный для нас нагрев. А микросхема-то, микросхема! Вот как она старается перезаряжает затвор! Оттого и стала она гораздо горячее, чем была до замены.

Ну вот, огненный дух, кажется, выведен на чистую воду. Теперь самое время заняться «вторым проклятым вопросом» — что делать?

Напрашивается в данной ситуации одно-единственное решение — сократить время перезаряда затвора. Сделать это можно двумя способами:

♦ либо уменьшить сопротивление цепи перезаряда;

♦ либо уменьшить емкость затвора полевого транзистора.

Уменьшить сопротивление цепи перезаряда — хорошая идея. Достаточно поставить на выход микросхемы сдвоенный эмиттерный повторитель — и можно будет перезаряжать емкость затвора с гораздо большей скоростью. Уменьшить емкость затвора мы при всем желании не можем — емкость эта скрыта в недрах полевого транзистора, и уменьшить ее можно разве что подпилив кристалл надфилем! Нет, этот путь отпадает. Хотя…

Ах, опять это радиолюбительское «хотя»! Вдруг ни с того ни с сего на ум приходит одна идея. Каскодный ключ! Ключ, состоящий не из одного, а из двух полевых транзисторов. Нижний по схеме транзистор — низковольтный, но достаточно высокочастотный, включен по, схеме ОИ. Верхний — высоковольтный — по схеме ОЗ. Частотные свойства такой связки определяются нижним транзистором ключа, а ведь низковольтные полевые транзисторы имеют намного лучшие частотные свойства! Допустимое же напряжение такой связки определяется характеристиками верхнего транзистора. И — самое главное, — у нижнего транзистора эффект Миллера практически отсутствует, а это означает, что перезаряжаемая емкость уменьшится чуть ли на порядок. Да, конечно, два транзистора дороже одного, но мы же с вами не завод по производству блоков питания. На хорошее дело можно и потратиться.

Замечательная, конечно идея. Жаль только, что вновь придется переделывать схему (см. рис. 8.12).

Рис. 8.12. Вариант автогенератора с каскодными ключами

Второе «длинное» включение

Итак, печатная плата разведена и изготовлена, детали с прежней платы благополучно мигрировали на новую, новых проблем с электрической частью не обнаружено, и теперь мы устраиваем нашей схеме второе «длинное» включение. Чтобы не повторяться — сразу озвучим результат:

♦ двухобмоточный дроссель корректора мощности разогрелся выше всяких ожиданий, свечка плавится;

♦ трансформатор всего лишь теплый;

♦ силовой ключ корректора мощности нагрелся вместе с радиатором до плавления свечки;

♦ диод корректора коэффициента мощности нагрелся настолько, что прогон пришлось остановить;

♦ микросхема корректора мощности практически холодная;

♦ выпрямительный мостик ощутимо нагрелся, но свечку не плавит;

♦ микросхема автогенерирующего конвертора практически холодная;

♦ ключевые транзисторы'конвертора слегка нагрелись (причем более теплыми ощущаются «нижние» ключи каскодной схемы);

♦ сдвоенный диод выпрямителя напряжения накала вместе с радиатором нагрелся, но свечку не плавит.

Ну что же, за такой результат можно только искренне порадоваться!

Особенно радует то, что практически перестала нагреваться микросхема автогенератора — чем меньше греется та или иная деталь, тем выше надежность ее работы. Ну а теперь продолжим исправлять проблемы с тепловым режимом в остальных компонентах конструкции. И теперь самое бросающееся в глаза критическое место — корректор коэффициента мощности.

В корректоре коэффициента мощности критическими элементами, как мы определили во время прогона, являются:

♦ двухобмоточный дроссель;

♦ транзисторный ключ;

♦ диод корректора мощности.

 Примечание.

Кажется совершенно понятным, что именно надо предпринять — нужно заменить транзисторный ключ корректора коэффициента мощности на каскодную схему. Ведь только что перед этим мы вполне успешно заменили каскодными ключами транзисторы конвертора, и получили великолепные результаты!

Конечно, стоит только поменять этот кусок, и все волшебным образом наладится.

Увы, не все так просто в этом мире! Безусловно, рассуждения по аналогии являются одним из сильнейших приемов мышления, но давайте спросим самих себя, где мы здесь углядели аналогии. Ведь, в отличие от конвертора, у нас есть еще один компонент, проявляющий ненормальный нагрев — двухобмоточный дроссель! Да, в конверторе грелись ключи и микросхема драйвера, но ведь сам-то трансформатор был «всего лишь теплый»! Он вовсе не плавил свечки! Так что рассуждения «по аналогии» в данном случае — скорее всего, ложный путь, который заведет нас в никуда.

Отчего может греться двухобмоточный дроссель? Любой материал, используемый в качестве магнитопровода, имеет некую предельно допустимую индукцию насыщения. Фактически эта индукция связана с максимально возможной энергией, которая может быть накоплена материалом магнитопровода в виде магнитного поля. Этой энергии нельзя накопить сколько угодно много — материал магнитопровода накапливает ее, «разворачивая» магнитные домены, и, когда они все будут «развернуты», наступит «насыщение» материала магнитным полем.

 Примечание.

«Вкачивание» дополнительной энергии в насыщенный магнитопровод будет приводить только к стремительному увеличению тока через обмотки (без сколь-нибудь заметного накопления энергии), что и приводит к сильному нагреву.

Но источником нагрева могут быть не только обмотки, но и сам магнитопровод — если подать на него слишком высокую частоту. Какая из этих двух причин является в нашем случае главной? Первая? Вторая? А, может быть, обе одновременно? Как это выяснить?

Очевидное решение, которое буквально напрашивается — измерить ток, проходящий через ключ. К великому сожалению, сделать это невозможно — схема корректора коэффициента мощности имеет контур обратной связь по току, поэтому характер тока будет определяться режимом работы микросхемы корректора коэффициента мощности, а вовсе не фактом насыщения сердечника.

Вообще, измеряя какие-либо параметры в устройствах, охваченных обратной связью, нужно всегда быть готовым к тому, что измеряемая величина окажется совершенно не совпадающей с нашими ожиданиями, потому что в дело вмешалась обратная связь. В таком случае частенько не остается ничего другого, как провести с устройством научный эксперимент.

В чем будет состоять научный эксперимент в нашем конкретном случае? Мы должны выяснить, что именно — частота или величина тока, — является определяющим в нагреве нашего дросселя. Сделать это можно одним из следующих способов:

♦ перемотать дроссель на магнитопровод больших размеров, заведомо исключающий насыщение;

♦ перемотать дроссель на другой, более высокочастотный материал магнитопровода.

Если у нас нет желания связываться с расчетами, достаточно просто взять кольцо большего диаметра и намотать на нем ту же обмотку, что и на нашем нынешнем кольце. С этого мы и начнем:

♦ материал — два кольца MicroMetal тип 26, сложенных вместе;

♦ первичная обмотка — 110 витков, диаметр провода 0,6 мм;

♦ вторичная обмотка — 10 витков, диаметр провода 0,1 мм.

Третье «длинное» включение

Не будем утомлять друг друга повторами — по большому счету после замены почти ничего не изменилось, более того, кажется, что теперь ключ и диод корректора коэффициента мощности стали разогреваться еще сильнее (или еще быстрее, по крайней мере). Видимо, все-таки не в насыщении дело. Тогда остается второй вариант — заменить материал кольца. Возьмем на этот раз пермаллоевое кольцо. Вот что у нас получится в результате расчетов:

♦ материал — пермаллоевое кольцо МП140 КП20х12x6,5;

♦ первичная обмотка — 110 витков, диаметр провода 0,6 мм;

♦ вторичная обмотка — 10 витков, диаметр провода 0,1 мм.

Четвертое «длинное» включение

Ура! Вот что получилось в результате:

♦ двухобмоточный дроссель корректора мощности слегка теплый;

♦ трансформатор всего лишь теплый;

♦ силовой ключ корректора мощности достаточно нагрелся, но свечку не плавит;

♦ диод корректора коэффициента мощности нагрелся достаточно сильно, но не до такой степени, чтобы прерывать прогон;

♦ микросхема корректора мощности практически холодная;

♦ выпрямительный мостик ощутимо нагрелся, но свечку не плавит;

♦ микросхема автогенерирующего конвертора практически холодная;

♦ ключевые транзисторы конвертора слегка нагрелись (причем более теплыми ощущаются «нижние» ключи каскодной схемы);

♦ сдвоенный диод выпрямителя напряжения накала вместе с радиатором нагрелся, но свечку не плавит.

 Примечание.

Самое удивительное, что после замены магнитопровода перестал греться не только дроссель, но и ключ!

Хотя, по большому счету, ничего удивительного в том нет. Если какой-то компонент конструкции сильно нагревается, значит, он откуда-то черпает энергию для своего нагрева. А это, в свою очередь, означает, что по всему пути прохождения этой энергии будут более сильные электрические, а, следовательно, и тепловые потери. Итак, еще одна корректировка нашей схемы, к счастью, не связанная с ее радикальной переделкой — изменились параметры двухобмоточного дросселя.

Ну а теперь, наконец-то, можно попытаться снизить нагрев ключа корректора коэффициента мощности. На этот раз, кажется, ничто не мешает принципу аналогий, и следует попробовать заменить ключ каскодной схемой. Чтобы не переделывать заново плату, просто «набросаем» эти доработки «летучим» монтажом — если работа устройства улучшится, сделаем все капитально.

Пятое «длинное» включение

Опаньки! Вот уж этого мы меньше всего ожидали:

♦ силовой ключ корректора мощности нагрелся достаточно, но меньше, чем при предыдущем прогоне;

♦ диод корректора коэффициента мощности нагрелся заметно сильнее предыдущего прогона.

 Примечание.

Оказывается, что работа ключа и диода между собой взаимосвязаны! Чем меньше греется силовой транзистор, тем сильнее греется диод.

Есть ли этому какое-то объяснение? Объяснение этому факту есть, и оно вполне очевидно — раньше у нас самым «медленным» звеном был транзистор силового ключа (обычно высоковольтные полевые транзисторы имеют время закрывания порядка 300 не), а теперь это звено закрывается за время порядка 30–50 не.

И что теперь оказывается самым «медленным» звеном? Правильно, диод (со своими 100 нс)! Вот и получается — те динамические потери, что ранее рассеивались на силовом ключе, теперь «перекочевали» на диод! Таким образом, улучшив один элемент схемы, мы тем самым ухудшили режим работы другого.

И вот теперь перед нами встает вопрос — что делать с этим «улучшением». С одной стороны, режим работы силового ключа объективно стал легче. С другой стороны, легче он стал за счет утяжеления работы другого элемента схемы. Причем, в отличие от транзисторного ключа, который мы сделали каскодным, улучшить схемно-техническими решениями диод невозможно — он какой есть, таким и останется. Так что, возможно, в данном случае нужно просто махнуть рукой на то, что есть — усложнение схемы недостаточно себя оправдывает.

Давайте так и сделаем — махнем рукой. Каскодный ключ корректора мощности — отменяется! Тем не менее, улучшить работу этого узла можно, но уже совсем прямолинейным способом — заменой деталей на другие, с лучшими характеристиками:

♦ транзистор VT заменяем с 2SK141 на IRF740;

♦ диод заменяем с HER305 на UF600G.

Шестое «длинное» включение

Результат прогона следующий:

♦ двухобмоточный дроссель корректора мощности слегка теплый;

♦ трансформатор всего лишь теплый;

♦ силовой ключ корректора мощности слегка нагрелся;

♦ диод корректора коэффициента мощности слегка нагрелся;

♦ микросхема корректора мощности практически холодная;

♦ выпрямительный мостик слегка нагрелся;

♦ микросхема автогенерирующего конвертора практически холодная;

♦ ключевые транзисторы конвертора слегка нагрелись;

♦ сдвоенный диод выпрямителя напряжения накала вместе с радиатором нагрелся, но свечку не плавит.

Результат не может не радовать, хотя достигнут заменой на заведомо «излишние» по своим характеристикам компоненты!

А теперь — стабилизатор напряжения накала

Да, теперь нужно делать именно его. Для начала нужно определиться, каких характеристик мы от него ждем. Очевидно, выходное напряжение стабилизатора должно быть равным 6,3 В. Очевидно, что он должен обеспечивать ток не менее 3 А (а лучше больше) — именно такие величины мы использовали в предварительном расчете. И — самое главное, — этот стабилизатор должен ограничивать первоначальный бросок тока, потому что делать почти десятикратный запас по мощности для цепей накала нам совершенно ни к чему.

Как обычно, первое, с чего нужно начать разработку новой схемы, — это поискать готовые решения. В данном случае нас интересуют «импульсные Step-Down». Ведь городить линейный стабилизатор на ток в несколько ампер — значит гарантированно заполучить гигантский радиатор.

Но тогда как в таком случае будет выглядеть наша предыдущая борьба за уменьшение тепловыделения? Совершенно верно, она будет выглядеть полной глупостью! В результате поиска мы почти гарантированно «нарвемся» на массу схем с применением микросхемы МС34062 (отечественный аналог — К1156ЕУ5). Слов нет, микросхема, несмотря на давность разработки, и поныне весьма популярна, но, увы, — ей для нормальной работы потребуются мощные биполярные транзисторы, которые совсем не хотелось бы применять.

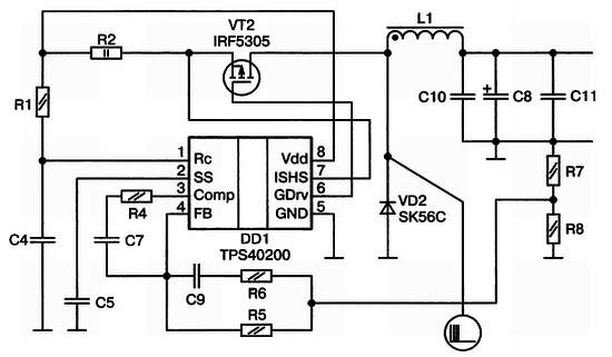
И вот тут наше внимание привлекает не слишком известная микросхема TPS40200. Она имеет все, что нам надо — плавный пуск, входы обратной связи и токовую защиту, хотя и требует для работы полевого транзистора с Р-каналом (отечественных аналогов таким транзисторам вообще не существует, да и характеристики транзисторов с Р-каналом всегда немного похуже, чем характеристики транзисторов с N-каналом). В даташите на микросхему имеется и типовая схема включения, так что задача представляется совсем несложной — спаял, убедился в работоспособности, и почил на лаврах. Итак, вот такую схему мы соберем для стабилизатора напряжение накала (рис. 8.13).

Рис. 8.13. Предварительная схема стабилизатора напряжения накала

Стабилизатор. Первый прогон

Схема стабилизатора нарисована, типы и номиналы компонент выбраны, дроссель намотан, печатная плата разведена и вытравлена, схема спаяна. Теперь вновь, как и ранее, проверяем схему на качество пайки и отсутствие замыканий. Затем подключаем к выходу стабилизатора лампу накаливания на 6,3 В, на вход Стабилизатора подключаем аккумулятор на 12 В, и — о чудо! — все заработало с первого включения! Вот что значит типовая схема! Теперь остается самая малость — проверить его работу на реальном усилителе. Подсоединяем вместо лампы накаливания наш ламповый усилитель, подаем питание и ждем, когда нагреются лампы.

Кажется, наше ожидание несколько затянулось…

В самом деле, прошло уже минуты три, а лампы и не думают нагреваться. Ну что же, давайте проверять схему. Первое, что надо посмотреть — выходное напряжение. Берем вольтметр и замеряем напряжение на выходе стабилизатора.

Удивительно, но на выходе всего лишь около 0,1 В! Что это может быть — очередное короткое замыкание? Или же это схема работает в каком-то странном режиме?

Увы, мы с вами снова наступили на те же самые грабли, на которые наступали неоднократно до этого, и, к великому сожалению, будем наступать еще не один раз. Итак, что мы имеем:

♦ мы собрали схему стабилизатора на основе рекомендуемой даташитом типовой схемы;

♦ мы проверили работу схемы на лампе накаливания и убедились в том, что она работает так, как надо;

♦ мы подключили схему к реальной нагрузке и убедились, что она перестала работать.

А вот теперь мы начинаем строить гипотезы, что же такое вдруг случилось с этой схемой, что она перестала работать? А ведь вместо построения гипотез мы должны были задать себе совсем другой вопрос — где ошибка в наших представлениях о работе конструкции!

Повторим мысленно то, о чем мы совсем недавно говорили — не бывает ошибочных конструкций, бывают ошибочные преставления об их работе! Конструкция, к нашему с вами сведению, всегда права. Если она выдает на выход 0,1 В напряжения, значит, именно это она и должна делать в данной конкретной ситуации, а то, что это никак не согласуется с нашими ожиданиями — так это проблема наших ожиданий, а вовсе не проблема работы конструкции. И наша с вами задача — не «измысливать» гипотезы — одна другой краше, — что там не так с электронами, а увидеть (подчеркну — не понять, а именно увидеть), в чем именно наши представления расходятся с действительностью.

А что нужно сделать для того, чтобы увидеть проблему?

Совершенно верно — нужно надеть себе на нос радиолюбительские «волшебные очки», иными словами, взять в руки осциллограф. И вот это — еще одно неписаное правило при разработке новых конструкций: первый прибор, которым мы лезем в схему, должен быть только осциллографом.

Второй, третий и прочие — по обстоятельствам, но первый — только он! Конечно, из этого правила есть исключения, например ВЧ и СВЧ техника — там осциллографы стоят такие деньги, что БМВ покажется детской игрушкой, — но исключения эти только подтверждают правило. Итак, собираем схему (рис. 8.14), подаем питание и смотрим, что у нас на выходе…

Рис. 8.14. Схема проверки стабилизатора

Превратности типовой схемы

А на выходе у нас получается очень интересная картина. Там, оказывается, вовсе не 0,1 В, как показал нам вольтметр, а очень короткие пачки буквально из нескольких импульсов вполне себе немаленькой амплитуды (точка А). И вот это сразу наводит на определенные размышления — это, возможно, срабатывает токовая защита. Ведь мы, исходя из соображений максимального потребления тока в рабочем режиме, рассчитали резистор в цепи истока под ток в 4 А, а при пуске этот ток будет раз в 5—10 больше (что мы уже установили экспериментальным путем, спалив один блок питания).

Кстати, зададим уж себе один, в высшей степени любопытный, вопрос: а какую причину мы отыскали бы, если бы начали делать выводы из показаний вольтметра? Утечка через канал транзистора?

Обратный ток через диод? Любые измерительные устройства, кроме осциллографа и некоторых весьма специальных приборов, всегда выдают в качестве результат измерений некие усредненные (интегральные) показатели.

В этом смысле наш вольтметр нам не наврал — среднее значения напряжения на выходе, наверное, и есть 0,1 В, вот только выводы из этого мы делаем совершенно превратные. Так же и частотомер, на входе которого каждые полсекунды присутствует частота 100 кГц, измерит ее как 50 кГц, и, в принципе, будет совершенно прав, вот только выводы из его показаний мы тоже сделаем совершенно превратные.

Как проверить наше предположение о срабатывании токовой защиты? Есть, очевидно, два пути:

♦ отключить эту самую токовую защиту, временно замкнув резистор в цепи истока полевого транзистора;

♦ попробовать подключить к нашему устройству меньшую нагрузку и посмотреть, как он на это отреагирует.

Первый путь сам по себе очевиден, но отключать защитные цепи в любом устройстве — это почти всегда лотерея: может повести, а, может, и нет. Второй путь мне кажется попроще — для этого нужно просто извлечь три лампы из четырех, и вновь выполнить прогон. Извлекаем, выполняем прогон.

Ждать пришлось довольно долго — почти пару минут, — но, в конце концов, нить накала лампы все-таки засветилась. На экране осциллографа при этом наблюдалась любопытная картина — длительность пачки импульсов по мере работы все увеличивалась и увеличивалась, и, наконец, режим «пачек» исчез, уступив место нормальному меандру без каких-либо перерывов. И, кажется, у нас уже есть этому объяснение.

Всякий раз при прохождении небольшой пачки импульсов нить накала лампы все-таки успевала слегка разогреться, а, следовательно, и немного увеличить свое сопротивление. Последующая пачка импульсов была уже немного подольше, потому что токовая защита срабатывала попозже, и таким образом, мало-помалу, нить накала и разогрелась до нормальной рабочей температуры.

А отсюда — и практическая идея — нужно сделать так, чтобы пуск устройства был еще более мягким, чем у нас есть сейчас, т. е. напряжение на выходе устройства нарастало бы намного медленнее, чем сейчас. Для этого, согласно даташиту, нужно существенно увеличить емкость конденсатора, подсоединенного к выводу «мягкого старта» микросхемы (на схеме он обозначен как SS). Но здесь нам придется основательно задуматься.

Дело в том, что емкость этого конденсатора нельзя увеличивать выше определенного предела. Практически во всех микросхемах, где в том или ином виде реализован «мягкий старт», параллельно этому конденсатору внутри микросхемы подключен транзистор, предназначенный для экстренного разряда конденсатора (например, при срабатывании токовой защиты). В этом случае после устранения перегрузки микросхема вновь сможет выполнить «мягкий старт». Но если емкость этого конденсатора окажется слишком большой, такой экстренный разряд может просто-напросто вывести транзистор из строя! И в результате у нас возникает дилемма — нужно ставить конденсатор большой емкости и нельзя ставить конденсатор большой емкости. Как быть?

Ну, самое очевидное в нашей ситуации — попытаться поискать что-либо на эту тему в Интернете. Хотя с изрядной долей уверенности можно сказать, что готового решения в нем на этот счет, скорее всего не найдется. Не найдется по той простой причине, что выполнить устройство, к которому одновременно предъявляются несколько взаимоисключающих требований — это уже не инженерная, а изобретательская задача! И при решении этой задачи важно четко определить саму проблему, в этой задаче скрытую.

В нашей книге не время и не место углубляться в теорию изобретательского творчества, скажем только, что одним из основоположников научного подхода к решению изобретательских задач является Г. С. Альтшулер и его интереснейшую книгу «Алгоритм изобретения» (которая, увы, давно стала библиографической редкостью) мы вам настоятельно советуем прочитать.

Отмечу только, что любое решение изобретательской задачи состоит, в первую очередь, в выявлении в этой задаче т. н. «технического противоречия», которое в нашем случае будет звучать так:

♦ для того, чтобы обеспечить как можно более плавное нарастание выходного напряжения стабилизатора, емкость конденсатора должна быть как можно большей;

♦ для того, чтобы не вывести из строя микросхему при срабатывании защиты, емкость конденсатора должна быть как можно меньше.

Инженерный подход к решению задачи подразумевает, что мы с вами должны выбрать конденсатор такой емкости, чтобы он уже был бы достаточен для выполнения первого требования, но еще не настолько большим, чтобы вывести микросхему из строя.

Изобретательский подход к задаче подразумевает совсем другое решение, а именно: нужно сделать так, чтобы заряжался конденсатор как большой-большой, а разряжался как маленький-маленький! И, как только мы сумеем сформулировать задачу именно таким образом, становится очевидным и решение ее — нужно сделать так, чтобы заряд и разряд конденсатора происходил разными путями.

И тут же память наша услужливая подскажет нам очень простенькую схемку (рис. 8.15). Несмотря на простоту, ее следует внимательно изучить.

Рис. 8.15. Вариант решения цепочки плавного пуска

При заряде конденсатора ток в этой схеме проходит по пути «эмиттерный переход транзистора», «конденсатор». Время заряда конденсатора определяется при этом током вывода микросхемы и емкостью конденсатора. Но ток вывода микросхемы идет не только через конденсатор, он проходит и через транзистор, и, вполне очевидно, через транзистор проходит большая его часть (в В раз больше, чем через конденсатор). А это значит, что и время заряда конденсатора в этой схеме будет в В раз больше, чем время заряда «отдельно стоящего» конденсатора. Если учесть, что современные составные транзисторы имеют коэффициент усиления, измеряемый десятками тысяч, то и конденсатор будет заряжаться так, как-будто он имеет емкость в десятки тысяч раз больше его реальной емкости. Разряд же конденсатора происходит по цепи «диод» «конденсатор», где никакого транзистора нет, а значит, и разряжаться он будет обычным образом.

Ну а теперь осталась включить только что рассмотренное схемно-техническое решение в основную схему (рис. 8.16), заново развести плату, спаять устройство и вновь его проверить.

Рис. 8.16. Новый вариант схемы стабилизатора напряжения накала

Стабилизатор. Последний прогон

Да, прогон действительно последний. Напряжение на выходе плавно нарастает, лампы плавно нагреваются, каких-то не в меру горячих компонент в стабилизаторе не обнаружено. Остается самая малость — собрать блок питания и стабилизатор в одну кучу и проверить их совместную работу с нагрузкой.

Генеральная репетиция

Блок питания и стабилизатор подсоединены к усилителю. Теперь остается только нажать кнопку «Вкл.» и, наконец, посмотреть (а точнее, послушать), что у нас получилось. Нажимаем кнопку «Вкл.» и ждем, когда лампы прогреются.

Услышанное можно описать только одним словом — «ужас»! Усилитель явственно шипит и шуршит, хотя, надо признаться, столь часто присутствующего фона практически не слышно. Что же является источником столь жутких призвуков при работе усилителя?

Вполне очевидно, что источником этих призвуков является только что изготовленный блок питания, потому что раньше усилитель вел себя вполне пристойно.

Как в нашем случае найти причину такой не вполне нормальной совместной работы усилителя и блока питания? Самый правильный способ нам уже известен — нужно взять осциллограф, и, покаскадно просматривая прохождение сигнала в усилителе, найти место, где рождается этот шум.

Однако, в нашем случае, для того, чтобы локализовать проблему, мы можем воспользоваться более простым и быстрым способом. Сначала снова включим усилитель, дождемся, когда он выйдет на рабочий режим, а затем быстро отключим от него цепи накала.

 Примечание.

Горячие лампы без накала успеют нормально проработать еще несколько секунд. По изменению уровня шума мы сможем определить, какую часть этого шума в усилитель привносят анодные цепи, а какую — накальные. Итак, включаем, ждем нагрева и отключаем накал!

Результат проверки получился весьма впечатляющий — шум почти исчезает, т. е. львиную долю шума в работу усилителя вносят именно накальные цепи. И почти сразу же можно сформулировать гипотезу — шум по цепи накала обусловлен проникновением высокочастотной составляющей через емкость катод-подогреватель. Гипотеза кажется вполне правдоподобной — цепи накала ламп всегда питались либо постоянным током, либо переменным током с частотой 50 Гц. Емкость же катод-подогреватель на лампах, предназначенных для усиления низкочастотного сигнала, никогда не была сколь-нибудь критична для нормальной работы в силу своей малости.

 Примечание.

Но то, что на частоте 50 Гц — малость, на частотах в десятки и сотни килогерц превращается во вселенскую проблему!

Итак, первое, что требуется — улучшить фильтрацию напряжения на выходе стабилизатора. Сейчас у нас на выходе стабилизатора стоит обыкновенный электролитический конденсатор. Но электролитический конденсатор — достаточно низкочастотный прибор, поэтому частоты в десятки килогерц фильтрует достаточно плохо. Обычное в таких случаях решение — зашунтировать его высокочастотным керамическим конденсатором. А еще лучше — собрать полноценный фильтр электромагнитных помех. Например, по схеме рис. 8.17.

Рис. 8. 17. Вариант схемы фильтра ЭМП для стабилизатора напряжения накала

Поскольку переделывать заново плату стабилизатора нас уже просто коробит, выполним пока этот фильтр на навесных элементах «летучим» монтажом. Снова подаем питание на усилитель и слушаем его работу.

Генеральная репетиция. Дубль 2

Да, фильтр ЭМП явно помог — шум стал значительно тише, хотя еще достаточно слышен. Это по-прежнему именно шум цепей накала, потому что при отключении накала уровень шума вновь снижается, хотя гораздо в меньшей степени, чем прежде. Теперь нужно найти в нашем усилителе «слабое звено», которое сильнее всего реагирует на помехи со стороны цепей накала. Для этого попробуем сначала вынуть из усилителя входные лампы — из того очевидного соображения, что сильнее всего одну и ту же помеху будет «чувствовать» именно входной каскад. Снова подаем питание на усилитель, и снова проделываем все те же самые манипуляции.

Да, шум по цепям накала практически пропал. Выводы таковы, что даже фильтр ЭМП оказывается недостаточным препятствием для помех во входном каскаде усилителя. Выход один — питать цепи накала входных ламп не от ключевого, а от линейного стабилизатора напряжения. Конечно, это потребует разделения цепей накала в усилителе, но во многих высококачественных ламповых усилителях эти цепи и так разделены — из соображений борьбы с фоном.

Стабилизаторов напряжения на 6,3 В в готовом виде нет, их придется либо изготавливать по какой-либо схеме, либо подобрать ближайший подходящий. Ближайший подходящий стабилизатор напряжения — серии LM78 на 6 В с допустимым током до 1 А (входные лампы в плане накала обычно весьма «нетребовательные», и этого тока им хватит, что называется, «за глаза»). Ну что, проверяем?

Да, на этот раз помехи по цепи накала практически исчезли. Остается только небольшой постоянный шум, вызванный, очевидно, уже анодным цепями. Решение по этому шуму вполне очевидное — фильтр ЭМП в анодную цепь.

Финиш! Да, кажется это конец. На этот раз — в хорошем смысле слова. Усилитель включился и работает, шума практически нет, остается подать на него сигнал, и погонять блок питания в рабочем режиме под нагрузкой. Остается добавить, что во время прогона мы уже своими собственными ушами можем услышать, что динамика усилителя явно поменялась в лучшую сторону — он уже не «захлебывается» звуком, как порою случалось раньше.

Еще раз о габаритах конструкции и воле творца

Да-да, именно об этом пришла пора задуматься. Ведь изначально блок питания задумывался, как нечто, что можно легко спрятать внутрь шасси. А пока что наш блок питания вместе со всеми своими радиаторами, конденсаторами и прочим добром имеет такие габариты, что внутрь шасси его явно не затолкаешь. Выход один — очередная переделка.

В разработке любой конструкции рано или поздно, но почти всегда наступает момент, когда у творца опускаются руки. В самом деле, мы уже успели четырежды переделать плату блока питания, и дважды — плату стабилизатора. Стоимость кучки обугленных деталей давно перевалила тысячерублевую границу, и, наверное, перевалит и следующую отметку. Решенным проблемам нет числа, а сколько их еще будет впереди!

Мы уже наизусть знаем каждую дорожку печатной платы. Энтузиазм, как и «вечная любовь», успел давно погаснуть, остыть и покрыться золой. В интернете наше будущее изделие не обхаял только ленивый. Никому, кроме пары-тройки больных на голову, эти блоки питания не нужны!

И, что особенно удивительно — многие, ну просто очень многие делали такие блоки питания (судя по их постам в Интернете), но получили в результате полное… кхм… Ну, словом, понятно что. Бросать все надо, бросать! Тем более, никто ничего не узнает, если, конечно, мы с вами перед этим не раструбили по всему Интернету о своих супер-планах (а мы, слава Богу, не раструбили!). Теперь при случае можно даже будет с полным правом ввернуть в какую-нибудь Интернет-дискуссию и свои пять копеек: да делал я такое… ерунда… не парься!

Увы, это именно та опасность, что поджидает в конце пути каждые девять конструкций из десяти. Весь долгий путь радиолюбительства буквально усеян трупами таких вот не родившихся, не состоявшихся, не оправдавших надежд, не доведенных до ума устройств. Многим из них пророчили большое и светлое будущее, многие были призваны решить великие задачи, но произошло самое печальное — их авторам, их родителям, их творцам не хватило воли. Да-да, воли!

Ни знаний, ни умений! Нет обычной человеческой воли довести, начатое дело до конца! И, на самом деле, это наиболее сложный этап в разработке любой новой конструкции. Это намного больше, чем половина успеха. Можно иметь недостаток знаний — завтра вы сможете их приобрести. Можно иметь недостаток умения — каждая следующая конструкция прибавит в вашу копилку умений что-то новое.

Но если у цас с вами нет железной воли во что бы то ни стало довести конструкцию до логического конца, — нас не спасут ни умения, не знания. И самое страшное — каждая не сделанная, не доведенная до ума конструкция будет забирать по маленькому кусочку от вашей воли. Каждое брошенное устройство будет мстить нам с вами за свою бесславную кончину, лишая нас творческих сил.

Нет-нет, мы с вами вовсе не лишимся способности повторить что-то сделанное другими. Но вот творить свое — этот путь потихоньку окажется для нас закрытым. И будут вечно пылиться разложенные по баночкам детали ваших будущих великих конструкций, которые вы уже никогда не сделаете. Знакомая картина, не правда ли? Вспомните, насколько часто в Интернете на специализированных форумах появляются темы «Собираюсь сделать такую-то суперконструкцию». И дальше идет перечень схемно-технических решений покруче, которые в ней непременно будут реализованы, список идей, которые будут обязательно в нее заложены, развивается бурная дискуссия, советы бывалых сыплются как из рога изобилия, два-три дня активного обсуждения — и тишина… Вспомните, часто ли вам встречалось, чтобы через полгода-год автор темы отписался бы «ура, вот что у меня получилось», с фотографиями и/или схемами в качестве иллюстраций? Нет, такого не случается почти никогда. Как правило, такая тема — всего-навсего некролог по так и не родившейся конструкции.

Что же в такой ситуации делать? А делать в такой ситуации можно только одно — стиснуть зубы, и, переступая через самого себя, продолжать идти вперед. Только в голливудских фильмах человек за полтора часа может стать чемпионом мира по рестлингу или супергонщиком «Формулы-1».

Серьезную конструкцию иногда приходится «доводить» до рабочего варианта месяцами. Сделать такое на голом энтузиазме — невозможно, он за это время трижды умрет! Энтузиазм может послужить только начальным толчком, как твердотопливные ускорители служат для первоначального разгона самолета. Дальше наш «самолет» должен лететь на совсем другом «горючем» — на железной воле довести дело до конца, и если этого «горючего» не хватит — гибель его неизбежна.

Итак, после такого грустного отступления, что же нам нужно сделать для того, чтобы запихнуть блок питания внутрь шасси? Ответ здесь вполне очевиден — перейти на SMD-компоненты.

Вариант «Омега»

Проектирование печатной платы под SMD-компоненты весьма отличается от проектирования печатных плат под навесные элементы. И самое заметное отличие здесь — охлаждение компонент. Если в обычной конструкции мы можем прикрутить любой сильно греющийся полупроводник на радиатор, «прикрутить» таким же образом SMD-компоненты просто некуда. Единственным «радиатором» для SMD-компонента может быть только сама печатная плата, для чего на ней нужно предусмотреть большие участки фольги. Теплопроводность ее не Бог весть какая, но в принципе медная фольга достаточно эффективна. Второй же способ охладить SMD-компоненты — принудительный обдув.

Применим в нашей конструкции оба способа — принудительный обдув и радиаторы в виде участков медной фольги. Самыми горячими компонентами у нас до сих пор были ключевой транзистор корректора мощности и выпрямительный диод напряжения накала. И если с транзистором, как кажется, сделать уже ничего практически нельзя, то для выпрямительных диодов у нас есть еще одно схемно-техническое решение — синхронный выпрямитель.

Идея синхронного выпрямителя проста — заменить полупроводниковые диоды полевыми транзисторами. Та же самая идея, как замена биполярных транзисторов на полевые — падение напряжение на полевом транзисторе гораздо меньше, чем на p-n-переходе биполярного. Итак, с учетом доработки, наша схема будет выглядеть вот так (рис. 8.18)

Рис. 8.18. Окончательный вариант схемы блок питания

А вот так, с учетом всех доработок, будет выглядеть схема стабилизатора напряжения накала.

Остается добавить еще немного — фото готового блока питания и стабилизатора напряжения накала (рис. 8.20 и рис. 8.21).

Рис. 8.19. Окончательный вариант стабилизатора напряжения накала

Рис. 8.20. Внешний вид блока питания:

а — вид со стороны деталей, б — вид со стороны монтажа

Рис. 8.21. Внешний вид стабилизатора напряжения накала:

а — вид со стороны деталей, б — вид со стороны монтажа

Можно ли было сделать это все иначе?

Ответ — почти наверняка можно! Каждый автор идет к своей будущей конструкции своим собственным путем. И путь этот зависит от множества самых различных факторов. Опытен ли автор или пытается сделать лишь первые шаги в самостоятельном творчестве? Может ли он щедро потратиться на детали или вынужден экономить на каждом резисторе? Есть ли у него доступ к хорошим измерительным приборам или он вынужден отлаживать конструкции почти вслепую?

Нравится ли ему большая солидная конструкция или он предпочитает миниатюрные устройства? Есть ли у него дома компьютер, и умеет ли он программировать? И тысячи, тысячи других «если», которые у каждого автора свои.

Именно из этой, уникальной для каждого автора комбинации всех этих «если» и рождается, в конце концов, то, что можно назвать авторским почерком, когда один взгляд на конструкцию позволяет сразу определить, кто ее создал. Не следует думать, что сделанное нами — непременно шедевр (хотя, впрочем, иногда случается и такое, как произошло это много лет назад с культовым трансивером UW3DI), но все равно любой творец вправе гордиться своим творением.

Что же дальше? А дальше — дальше все зависит от самого автора конструкции, уважаемый читатель. Ограничится ли он тем, что изготовит один экземпляр устройства, или же захочет поделиться им с другими радиолюбителями? Выложит ли на свой сайтик фото с приписочкой «схему — за отдельные деньги» или карами за нарушение авторских прав? Намалюет ли он схему на листке туалетной бумаги или не поленится вычертить ее в хоть каком-то редакторе? Подготовит ли вполне приличную статью, или «креатифф», после которого остается больше вопросов, чем ответов (причем главным вопросом будет «зачем было это писать?»). На эти вопросы каждый из вас теперь должен ответить сам.

Несколько слов в заключение

Ну вот, уважаемый читатель, мы с вами попытались одолеть самое начало пути в электронику. Возможно, кому-то и эти семь шагов оказались непосильной задачей — ничего плохого в этом нет, дорог на свете тысячи, просто именно эта дорога оказалась не для Вас. Если же Вы не только прошли этот короткий путь, но и рветесь дальше — возможно, это будет, как принято выражаться, ваша «дорога длиною в жизнь». И нам останется только пожелать вам счастливого пути.

Успехов, уважаемый читатель!

Более 800 000 книг и аудиокниг! 📚

Получи 2 месяца Литрес Подписки в подарок и наслаждайся неограниченным чтением

ПОЛУЧИТЬ ПОДАРОК