ГЛАВА 11 Слайсы, которые стали чипами

О микросхемах

Ему предстояло увидеть наяву тот заветный сундук, который он двадцать раз представлял в своих грезах.

А. Дюма. Три мушкетера

Самые первые микросхемы были совсем не такими, как сейчас. Они изготавливались гибридным способом: на изолирующую подложку напылялись алюминиевые проводники, приклеивались маленькие кристаллики отдельных транзисторов и диодов, малогабаритные резисторы и конденсаторы, и затем все это соединялось в нужную схему тонюсенькими золотыми проволочками — вручную, точечной сваркой под микроскопом. Можно себе представить, какова была цена таких устройств, которые назывались гибридными микросхемами. К гибридным микросхемам относятся и некоторые современные типы — к примеру, оптоэлектронные реле — но, конечно, сейчас выводы отдельных деталей уже вручную не приваривают.

Ведущий специалист и один из основателей компании Fairchild Semiconductor Роберт Нойс позднее признавался, что ему стало жалко работников, терявших зрение на подобных операциях, и в 1959 году он выдвинул идею микросхемы — «слайса», или «чипа» (slice — ломтик, chip — щепка, осколок), где все соединения наносятся на кристалл прямо в процессе производства. Несколько ранее аналогичную идею выдвинул сотрудник Texas Instruments Джек Килби, однако опоздавший Нойс, химик по образованию, разработал детальную технологию изготовления (это была так называемая планарная технология с алюминиевыми межсоединениями, которая часто используется и по сей день). Спор о приоритете между Килби и Нойсом продолжался в течение десяти лет, и в конце концов победила дружба — было установлено считать Нойса и Килби изобретателями микросхемы совместно. В 2000 году Килби (Нойс скончался в 1990-м) получил за изобретение микросхемы Нобелевскую премию (одновременно с ним, но за достижения в области оптоэлектроники, ее получил и российский физик Жорес Алферов).

* * *

Fairchild Semiconductor

Компания Fairchild Semiconductor в области полупроводниковых технологий стала примерно тем, чем фирма «Маркони» в области радио или фирма Xerox в области размножения документов. Началось все еще с ее рождением: восемь инженеров, уволившихся в 1957 году из основанной изобретателем транзистора Уильямом Шокли компании Shockley Semiconductor Labs, обратились к начинающему финансисту Артуру Року — единственному, кому их идеи показались интересными. Рок нашел компанию из холдинга Шермана Файрчайлда, которая согласилась инвестировать основную часть из требуемых 1,5 миллиона долларов, и с этого момента принято отсчитывать появление нового способа финансирования инновационных проектов — венчурных (т. е. «рисковых») вложений, что в дальнейшем позволило родиться на свет множеству компаний, названия которых теперь у всех на слуху.

Следующим достижением Fairchild стало изобретение микросхем Робертом Нойсом, и первые образцы многих используемых и поныне их разновидностей были созданы именно тогда (например, в одном из первых суперкомпьютеров на интегральных схемах, знаменитом ILLIAC IV, были установлены микросхемы памяти производства Fairchild). А в 1963 году отдел линейных интегральных схем в Fairchild возглавил молодой специалист по имени Роберт Видлар, который стал «отцом» интегральных операционных усилителей, основав широко распространенные и поныне серии, начинающиеся с букв μ и LM (мы о нем уже упоминали в главе 9 в связи с интегральными стабилизаторами питания). Логические КМОП-микросхемы (см. главу 15) изобрел в 1963 году также сотрудник Fairchild Фрэнк Вонлас, получивший на них патент № 3 356 858.

Intel и AMD

В 1965 году знаменитый Гордон Мур, тогда — один из руководителей Fairchild, входивший вместе с Нойсом в восьмерку основателей, сформулировал свой «закон Мура» о том, что производительность и число транзисторов в микросхемах удваиваются каждые 1,5 года — этот закон фактически соблюдается и по сей день! В 1968 году Нойс с Муром увольняются из Fairchild и основывают фирму, название которой теперь знает каждый школьник: Intel. Инвестором новой компании стал все тот же Артур Рок. А другой работник Fairchild, Джереми Сандерс, в следующем, 1969 году основывает фирму почти столь же известную, как и Intel, — ее «заклятого друга» AMD.

Рис. 11.1. Изобретатели микросхемы Роберт Нойс (Robert Noyce), 1927–1990 (слева) и Джек Килби (Jack St. Clair Kilby), 1923–2005

* * *

Что же дало использование интегральных микросхем, кроме очевидных преимуществ типа миниатюризации схем и сокращения количества операций при проектировании и изготовлении электронных устройств?

Рассмотрим прежде всего экономический аспект. Первым производителям чипов это было еще не очевидно, но экономика производства микросхем отличается от экономики других производств. Одним из первых, кто понял, как именно нужно торговать микросхемами, был уже упомянутый Джереми Сандерс (тогда — сотрудник Fairchild, впоследствии — руководитель компании AMD на протяжении более трех десятилетий).

Пояснить разницу можно на следующем примере. Если вы закажете архитектору проект загородного дома, то стоимость этого проекта будет сравнима со стоимостью самого дома. Даже если вы по этому проекту построите сто домов, то вы не так уж сильно выгадаете на стоимости каждого — стоимость проекта поделится на сто, но выгода ваша будет измеряться процентами, потому что построить дом дешевле, чем стоят материалы и оплата труда рабочих, нельзя, а они-то и составляют значительную часть стоимости строительства. В производстве же микросхем все иначе: цена материалов, из которых они изготовлены, в пересчете на каждый «чип» настолько мала, что она составляет едва ли единицы процентов от стоимости конечного изделия. Поэтому основная часть себестоимости чипа складывается из стоимости его проектирования и стоимости самого производства, на котором они изготавливаются, — фабрика для выпуска полупроводниковых компонентов может обойтись в сумму порядка 2–4 миллиардов долларов. Ясно, что в этой ситуации определяющим фактором стоимости микросхемы будет их количество — обычно, если вы заказываете меньше миллиона экземпляров, то с вами даже разговаривать не станут, а если вы будете продолжать настаивать, то один экземпляр обойдется вам во столько же, сколько и весь миллион. Именно массовость производства приводит к тому, что сложнейшие схемы, которые в дискретном виде занимали бы целые шкафы и стоили бы десятки и сотни тысяч долларов, продаются дешевле томика технической документации к ним.

Вторая особенность экономики производства микросхем — то, что их цена мало зависит от сложности. Микросхема простого операционного усилителя содержит несколько десятков транзисторов, микросхема микроконтроллера — несколько десятков или сотен тысяч, однако их стоимости по меньшей мере сравнимы. Эта особенность тоже не имеет аналогов в дискретном мире — с увеличением сложности обычной схемы ее цена растет пропорционально количеству использованных деталей. Единственный фактор, который фактически ведет к увеличению себестоимости сложных микросхем по сравнению с более простыми (кроме стоимости проектирования), — это процент выхода годных изделий, который может снижаться при увеличении сложности. Если бы не это, то стоимость Intel Core i7 не намного бы превышала стоимость того же операционного усилителя. Однако в Core i7, извините, несколько сотен миллионов транзисторов! Это обстоятельство позволило проектировщикам без увеличения стоимости и габаритов реализовать в микросхемах такие функции, которые в дискретном виде было бы реализовать просто невозможно или крайне дорого.

Кстати, выход годных — одна из причин того, что кристаллы микросхем такие маленькие. В некоторых случаях разработчики даже рады были бы увеличить размеры, но тогда резко снижается и выход. Типичный пример такого случая — борьба производителей цифровых фотоаппаратов за увеличение размера светочувствительной матрицы. Матрицы размером с пленочный кадр (24x36 мм) и на момент первого издания этой книги, и сейчас имеют только лучшие (и самые дорогие) модели профессиональных фотокамер.

Но, конечно, тенденция к миниатюризации имеет и другую причину: чем меньше технологические нормы, тем меньше потребляет микросхема и тем быстрее она работает. Простые логические микросхемы КМОП серии 4000В (см. главу 15) выпускали в процессе с технологическими нормами 4 мкм, микропроцессор i8086 — по технологии 3 мкм, и работали они на частотах в единицы, в лучшем случае — десятки мегагерц. Процессор Pentium 4 с ядром Willamette (нормы 0,18 мкм) имел тепловыделение до 72 Вт, a Pentium 4 с ядром Northwood (нормы 0,13 мкм) — уже 41 Вт. В настоящее время большая часть микропроцессоров выпускается по нормам 0,032-0,045 мкм, освоен порог в 0,022 мкм (22 нм), проектируются процессы 14 и даже 10 нм. Вспомните, что диаметр единичного атома имеет порядок 0,2–0,3 нм, так что по ширине дорожки на кристалле, изготовленном с такими нормами, укладывается всего полсотни атомов кремния!

Еще одна особенность микросхем — надежность. Дискретный аналог какого-нибудь устройства вроде аналого-цифрового преобразователя содержал бы столько паек, что какая-нибудь в конце концов обязательно оторвалась. Между тем, если вы эксплуатируете микросхему в штатном режиме, то вероятность ее выхода из строя измеряется миллионными долями единицы. Это настолько редкое явление, что его можно практически не учитывать на практике, — если у вас сломался какой-то прибор, ищите причину в контактах переключателей, в пайках внешних выводов, в заделке проводов в разъемах — но про возможность выхода из строя микросхемы забудьте. Разумеется, это, повторяю, относится к случаю эксплуатации в штатном режиме — если вы подали на микрофонный вход звуковой карты напряжение 220 В, конечно, в первую очередь пострадает именно микросхема. Но сами по себе они практически не выходят из строя никогда.

Некоторые типовые узлы микросхем и особенности их эксплуатации

Наконец, для схемотехников микросхемы обладают еще одним бесценным свойством — все компоненты в них изготавливаются в едином технологическом процессе и находятся при этом в строго одинаковых температурных условиях. Это совершенно недостижимо для дискретных приборов — например, пары транзисторов, для которых желательно иметь идентичные характеристики, ранее приходилось подбирать вручную (такие подобранные пары специально поставлялись промышленностью) и иногда даже ставить их на медную пластину, чтобы обеспечить одинаковый температурный режим.

Рассмотрим типичный пример такого случая — так называемое токовое зеркало (рис. 11.2).

Рис. 11.2. Токовое зеркало

Эта схема работает следующим образом. Левый по схеме транзистор представляет собой фактически диод, т. к. у него коллектор соединен с базой. Из характеристики диода (см. рис. 6.1 в главе 6) видно, что при изменении прямого тока на нем несколько меняется и падение напряжения (оно не равно точно 0,6 В). Это напряжение без изменений передается на базу второго, ведомого транзистора, в результате чего он выдает точно такой же ток — но только при условии, что характеристики транзисторов согласованы с высокой степенью точности. То есть если току 1 мА через первый транзистор соответствует напряжение на его переходе база-эмиттер, равное, к примеру, 0,623 В, то такому же напряжению на переходе второго транзистора должен соответствовать такой же ток. Мало того, это соответствие должно сохраняться во всем диапазоне рабочих температур! Естественно, столь высокая идентичность характеристик практически недостижима для дискретных приборов, а для транзисторов, входящих в состав микросхемы, она получается сама по себе, без дополнительных усилий со стороны разработчиков.

Схемы подобных токовых зеркал получили широкое распространение в интегральных операционных усилителях (ОУ) в качестве нагрузки входного дифференциального каскада, что значительно лучше, чем использование простых резисторов. Их применение вместо резисторов гарантирует повторяемость характеристик ОУ в широком диапазоне питающих напряжений. Отметим также, что ведомых транзисторов может быть много (на рис. 11.2 второй такой транзистор показан серым цветом), их количество ограничивается только тем обстоятельством, что базовые токи вносят погрешность в работу схемы, отбирая часть входного тока на себя. Впрочем, и с этим обстоятельством можно успешно бороться.

Кстати, резисторы в микросхемах в некритичных случаях все равно предпочитают делать из транзисторов — сформировать обыкновенный резистор, как проводник с заданным сопротивлением, в процессе производства микросхем значительно труднее, чем соорудить, скажем, полевой транзистор с заданным начальным током стока. По этой причине, если точных значений номиналов резисторов согласно функциональным особенностям микросхемы не требуется, то они имеют большой разброс — скажем, сопротивление «подтягивающих» резисторов портов микроконтроллеров AVR может колебаться в пределах от 35 до 100 кОм. Ну, а если все же точные или хотя бы согласованные номиналы резисторов иметь необходимо (как, к примеру, в микросхемах ЦАП и АЦП, которые мы будем рассматривать в главе 18), то после изготовления микросхемы их приходится специально подгонять с помощью лазера, что значительно удорожает производство.

На рис. 11.2 соединение баз транзисторов не случайно показано необычным способом — в реальности они действительно представляют собой одну структуру, на которую «навешиваются» коллекторы и эмиттеры отдельных транзисторов.

В микросхемах могут использоваться такие разновидности транзисторных структур, которые в обычной дискретной жизни не имеют аналогов, — скажем, многоэмиттерные или многоколлекторные транзисторы. Для примера на рис. 11.3 приведена схема входного каскада микросхемы транзисторно-транзисторной логики (ТТЛ), осуществляющей логическую функцию «ИЛИ» (подробно об этом рассказано в главах 14 и 15). В этой схеме замыкание любого из трех эмиттеров (или двух, или всех вместе — потому функция и называется «ИЛИ») на общий провод питания приведет к тому, что транзистор откроется и обеспечит ток через нагрузку.

Рис. 11.3. Входной каскад элемента ТТЛ

Кратко рассмотрим общие особенности эксплуатации различных типов микросхем (более подробно о конкретных типах будет рассказываться в соответствующих главах). Вы, возможно, слышали о том, что микросхемы боятся статического электричества. Действительно, потенциал заряда, накапливающегося при ходьбе на нейлоновом халатике симпатичной монтажницы, одетой к тому же в синтетические юбочку, кофточку и колготки, может составлять тысячи вольт (правда, сама величина заряда невелика). И необязательно носить синтетическую одежду — достаточно походить по полу, покрытому обычным линолеумом или недорогим ковровым покрытием, чтобы накопить на себе вполне достаточный заряд (в дорогих покрытиях это чаще всего предусмотрено, и зарядам накапливаться не дают). Такое напряжение, конечно, может вывести из строя микросхемы, и не только микросхемы — особенно чувствительны к нему полевые транзисторы с изолированным затвором. Поскольку заряду на выводе затвора у них стекать некуда, то все накопленное на вас напряжение будет приложено к тоненькому промежутку между затвором и каналом, и не исключено, что изолирующий слой окисла кремния не выдержит такого надругательства.

Поэтому при монтаже всегда следует соблюдать несколько правил: не носить синтетическую одежду и не использовать синтетические покрытия для пола и монтажного стола (профессиональные монтажные столы вообще покрывают заземленным металлическим листом). Неплохую гарантию дает заземление корпуса паяльника, но на практике это осуществить непросто, учитывая, что заземление, как таковое, в наших домах отсутствует.

Можно также привести еще несколько рекомендаций:

□ не хвататься руками за выводы микросхем без нужды, при необходимости их формования взять ее в левую (для левшей — в правую) руку так, чтобы пальцы касались выводов питания;

□ первыми всегда следует припаивать выводы питания микросхемы (для дискретных транзисторов — эмиттер или исток);

□ перед началом монтажа, особенно если вы только что переодевались, подержаться руками за заземленный металлический предмет (водопроводный кран);

□ при стирке рабочей одежды обязательно использовать антистатик.

Хорошую защиту также дает метод, при котором вы не впаиваете микросхему в плату непосредственно, а устанавливаете ее на панельку. Панельку, естественно, можно совершенно безопасно монтировать любым паяльником, а микросхема устанавливается в самый последний момент. Правда, такой метод снижает надежность конструкции (см. далее).

Однако случаи выхода микросхем из строя от статического электричества, все же, довольно редки, т. к. производители эту опасность учитывают и для критичных случаев принимают меры по защите выводов. Самой распространенной мерой является установка защитных диодов — по два на каждый вывод так, чтобы один из них был присоединен катодом к плюсу питания, а другой — анодом к минусу (рис. 11.4).

Рис. 11.4. Защита выводов микросхем от перенапряжения

Если напряжение на выводе не выходит за пределы питания, то такие диоды не оказывают никакого влияния на работу схемы (или почти никакого, см. далее). Если же напряжение на выводе выходит за эти пределы, то оно замыкается через соответствующий диод либо на шину питания, либо на общую шину.

Кстати, подобный прием позволяет иногда защитить микросхему и от неправильного включения питания — если плюс и минус питания на схеме рис. 11.4 поменять местами, то весь ток пойдет через диоды, и питание упадет до двойного падения напряжения на диоде. В этих целях иногда ставят и еще один отдельный защитный диод — прямо от питания до питания. Правда, тут весь вопрос в том, насколько долго диоды могут выдерживать прямой ток от источника. В моей практике бывали случаи, когда и выдерживали. Иногда в технических характеристиках указывают максимальный ток, который могут выдержать защитные диоды без повреждения.

Наличие защитных диодов следует учитывать. Скажем, микросхемы с комплементарными полевыми транзисторами (КМОП), которые мы будем подробно изучать в главе 15, в статическом режиме и на низких частотах потребляют настолько малый ток, что вполне могут питаться и через защитный диод от входного сигнала, даже если напряжение питания вообще не подключено. Правда, при этом с выходным сигналом творятся всякие чудеса, однако выглядит это довольно эффектно.

Конечно, обычные КМОП-микросхемы никто в таком режиме не использует, но иногда в микросхему специально встраивают небольшой конденсатор по питанию, который накапливает заряд от входного сигнала и позволяет ей некоторое время работать — скажем, ответить на запрос по последовательному интерфейсу. По этому принципу устроены, например, цифровые полупроводниковые датчики температуры фирмы Maxim/Dallas — они могут соединяться с показывающим прибором по интерфейсу, который так и назвали: 1-wire («однопроводной»), где передается только сигнал, тащить питание отдельно не требуется.

* * *

Заметки на полях

С другой стороны, наличие защитных диодов может приводить к неприятностям — наиболее распространенная ошибка разработчиков электронных схем состоит в том, что при переходе на резервное питание они в целях экономии отключают питание всех узлов, кроме центрального контроллера, или, к примеру, генератора часов реального времени, забывая при этом отключить у них внешние соединения. Тогда схема начинает потреблять даже больше, чем она потребляла в нормальном режиме: если на выходе контроллера есть напряжение, а микросхема, ко входу которой этот выход подсоединен, обесточена, то указанный выход оказывается фактически замкнутым накоротко через защитный диод на шину питания. Мне могут возразить, что на шине питания при выключенном источнике потенциала нет, и току течь некуда — действительно, если питание оборвано, то плюсовая и минусовая шины вроде бы никак не связаны между собой, и плюс питания обязан «висеть в воздухе»… Однако это рассуждение справедливо только в теории. На практике шины питания связаны между собой как минимум фильтрующими конденсаторами большой емкости, которые для маломощного сигнала все равно что проволочная перемычка (если помните, мы в главе 5 об этом говорили — в момент начала процесса заряда конденсатор равносилен короткому замыканию).

* * *

В некоторых случаях защитные диоды не ставят — они все же имеют хотя и очень небольшой, но конечный ток утечки, который может быть важен, скажем, в случае так называемого зарядового усилителя, т. е. устройства, которое измеряет величину накопленного заряда. Часто не ставят их и в микросхемах для обработки высокочастотных сигналов. Так что на всякий случай, особенно если вы не уверены в наличии защитных диодов, меры предосторожности при монтаже следует соблюдать.

Некоторые характерные типы корпусов микросхем приведены на рис. 11.5 и 11.6. Вверху слева на рис. 11.5 показан пример панельки («сокета») для корпусов типа DIP, которая позволяет не впаивать микросхему в плату. Внизу на рис. 11.6 показана аналогичная панелька для корпусов типа PLCC (пример самого корпуса выше на рисунке).

Рис. 11.5. Некоторые распространенные корпуса микросхем. Вверху слева — панелька для корпусов типа DIP

Рис. 11.6. Некоторые особые типы корпусов для микросхем — слева вверху PLCC, внизу — панелька для такого типа микросхем; справа вверху одна из разновидностей корпусов для микросхем с большим количеством выводов

Корпуса PLCC специально разработаны на такой случай — их легко вынимать и вставлять обратно, не опасаясь повредить выводы. Подобные панельки особенно удобны в макетах, а также их всегда применяют в случаях, если микросхему нужно иногда извлекать из устройства для ее перепрограммирования. Понятно, что механические контакты в панельке понижают надежность конструкции, и если извлечение микросхемы не предполагается, то, все же, лучше панельку не использовать, а если без нее все-таки не обойтись, то тип PLCC предпочтительнее, чем DIP.

* * *

Подробности

Как и в разговоре о транзисторах, для отечественных микросхем мы приводим наименования импортных аналогов корпусов, ибо отечественная система столь сложна, что только путает. При замене отечественных аналогов на импортные и обратно следует учитывать, что у нас шаг между выводами метрический и кратен величине 2,5 мм (для пленарных корпусов — долям от нее, т. е. 1,25 мм, 0,625 мм и т. п.). У импортных шаг вычисляется, исходя из десятой доли дюйма (2,54 мм). Для корпусов с числом выводов по одной стороне, равным 8 и менее, эта разница несущественна — взаимозаменяемы и платы, и панельки, особенно для DIP-корпусов. А вот для пленарных, где шаг мельче, разница начинает сказываться уже для пяти-семи выводов по одной стороне. Для микросхем с большим числом выводов простая замена импортных микросхем отечественными и наоборот оказывается невозможна — приходится заранее рассчитывать плату под определенный шаг выводов.

* * *

Имейте в виду, что очень часто выводов в микросхеме больше, чем требует ее функциональность. В этом случае существует правило: незадействованные выводы никуда не присоединять! В западной документации специально даже принято для таких незадействованных выводов обозначение NC (no connected). Будет грубой ошибкой, например, присоединить незадействованные выводы 13 и 16 КМОП-микросхемы 561ПУ4 (см. главу 15) к «земле» или питанию, как это следует делать со входами незадействованных элементов.

Звуковые усилители на микросхемах

В качестве первого примера использования микросхем мы попробуем построить несколько звуковых усилителей на различные случаи жизни. Надо сказать, что дело это намного более простое, чем конструировать их из дискретных компонентов, что мы делали в главе 8, — нужно только следовать рекомендациям разработчика, и все гарантированно получится. Это правило касается всех микросхем без исключения. Разумеется, если вы хорошо изучили особенности соответствующей разновидности интегральных схем, то имеете полное право поэкспериментировать, но — на свой страх и риск.

Такой страх и риск вполне уместен, если вы попытаетесь использовать для построения звукового усилителя отечественные микросхемы серии К174 — характеристики их настолько ужасны, что попробовать их улучшить, как говорится, сам бог велел. Мы не будем с ними разбираться, просто потому что они, по большому счету, внимания вообще не заслуживают, а рассмотрим две конструкции на доступных импортных микросхемах.

Мощный УМЗЧ

Первой мы рассмотрим стандартную схему усилителя мощности низкой частоты (УМЗЧ) на популярной микросхеме TDA2030 производства фирмы ST Microelectronics. Схема обладает примерно такими же характеристиками, как усилитель, описанный в главе 8. Производитель гарантирует при выходной мощности 14 Вт на нагрузке 4 Ом искажения сигнала не более 0,5 % (что заведомо лучше нашей самодеятельной конструкции). Если снизить требования к величине искажений, то при наших ±15 В питания из микросхемы можно выжать и те же самые 21 Вт. Предельно допустимое значение напряжения питания для TDA2030 достигает ±18 В, но, разумеется, при таком питании ее эксплуатировать не рекомендуется. Увеличение искажений при повышении выходной мощности, вероятно, связано с тем, что в чип встроена защита от перегрева выходных транзисторов, которая ограничивает выходной ток, когда температура корпуса повышается.

Кроме уровня искажений, эта схема обладает и рядом других преимуществ перед нашей дискретной конструкцией. Производитель гарантирует такие характеристики, как широкий диапазон частот, которые передаются с заданным коэффициентом усиления и при заданных искажениях сигнала (40 Гц-15 кГц), или подавление влияния нестабильности источника питания на качество выходного сигнала (в 100–300 раз, что позволяет спокойно использовать наш простейший источник, описанный в главе 9). Гарантируется устойчивость усилителя при использовании рекомендуемых номиналов резисторов и конденсаторов и даже приводятся рекомендации по размерам охлаждающего радиатора. Выход микросхем, как мы уже сказали, защищен от короткого замыкания в нагрузке (точнее, ограничен выходной ток).

От перечисления весьма греющих душу свойств этой конструкции перейдем, наконец, к рассмотрению ее схемы (рис. 11.7).

Рис. 11.7. Основная схема усилителя мощности звуковой частоты на микросхеме TDA2030

Собственно усилитель включает саму микросхему DA1, конденсаторы C1, C2 и резисторы R1-R4. Если внимательно присмотреться, то мы увидим, что структурно она ничем не отличается от нашей схемы из главы 8. Мало того, здесь даже установлен с помощью обратной связи тот же самый коэффициент усиления, примерно равный 30. Как будто взяли нашу схему и упаковали ее в отдельный корпус, обеспечив вывод наружу входов дифференциального усилителя, выхода двухтактного (push-pull) каскада усиления мощности и, естественно, выводов питания.

На самом деле так оно и есть — подавляющее большинство УМЗЧ имеет приблизительно одинаковую структуру, отличающуюся лишь в частностях, касающихся обеспечения качества или повышения эффективности работы. Скажем, в микросхеме TDA2030 коэффициент усиления по напряжению при разомкнутой цепи обратной связи, согласно уверениям производителя, равен примерно 30 000, а у нас он не более 2000–2500. Что, конечно, значительно увеличивает линейность усиления «фирменной» схемы и уменьшает уровень искажений (почему это так, мы узнаем в главе 12).

Остальные элементы схемы — вспомогательные. Конденсаторы С4-С7 — развязывающие по питанию (в нашей схеме тоже рекомендовалось их устанавливать), причем заметьте, что в целях лучшей защиты от помех и повышения устойчивости схемы здесь рекомендуется установить неполярные (например, керамические) конденсаторы (С4 и С6) параллельно с электролитическими (С5 и С7). Цепочка R5-C3, которой у нас не было, здесь обеспечивает повышение линейности усилителя при работе на индуктивную нагрузку. Диоды VD1-VD2 служат для предотвращения возможного выхода из строя выходных каскадов микросхемы при индуктивных выбросах напряжения, например, при включении питания (ох, до чего же нежные эти западные транзисторы!). Все электролитические конденсаторы должны быть рассчитаны на напряжение не менее 16 В.

В случае если усилитель все же «загудит» (хотя прямо об этом в тексте фирменной инструкции не сказано), здесь рекомендуется параллельно резистору обратной связи R4 установить цепочку из последовательно включенных резистора и конденсатора, которые ограничат полосу частот. При указанных на схеме номиналах всех остальных компонентов резистор должен быть равен 2,2 кОм, а конденсатор — не менее 0,5 нФ. Увеличение емкости конденсатора сверх этой величины ведет к ограничению полосы частот, но и к повышению устойчивости схемы.

Сама микросхема TDA2030 выпускается в корпусе ТО220, знакомом нам по мощным транзисторам, только здесь он имеет не три вывода, а пять. Разводка выводов приведена на схеме, а для того чтобы определить расположение выводов, надо положить микросхему маркировкой вверх — тогда вывод номер 1 будет находиться первым слева (в однорядных корпусах микросхем и транзисторов ключ для определения начала отсчета выводов часто отсутствует, но первый вывод всегда расположен именно так).

Рекомендованная в инструкции площадь охлаждающего радиатора для выходной мощности 14 Вт должна составлять 350–400 см2, однако, на мой взгляд, эта величина завышена, как минимум, вдвое. Впрочем, подобное заключение я могу подтвердить, кроме весьма приблизительной методики расчета из главы 8, лишь личным опытом, и оно не должно быть воспринято, как руководство к действию — это совет из той самой серии «на ваш страх и риск». Скорее всего, разработчики из фирмы ST Microelectronics взяли двукратный запас специально: во-первых, ориентируясь на наихудший случай, когда радиатор будет стоять горизонтально в каком-нибудь тесном непроветриваемом пространстве (ведь мы говорили, что все расчеты радиаторов очень приблизительны!), и, во-вторых, чтобы уменьшить уровень искажений при больших мощностях из-за встроенного механизма тепловой защиты, о котором мы упоминали ранее.

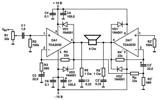
На рис. 11.8 показано, как можно построить усилитель с удвоенной выходной мощностью при тех же напряжениях питания и используемых деталях. Это так называемая мостовая схема, которая представляет собой два идентичных усилителя, работающих на одну нагрузку в противофазе: когда на выходе одного усилителя положительный максимум напряжения, на другом — отрицательный.

Рис. 11.8. Схема мостового усилителя звуковой частоты

Таким образом, амплитуда и действующее значение напряжения на нагрузке возрастает ровно в два раза, соответственно растет и мощность, которая здесь составит при условии неискаженного сигнала почти 30 Вт.

Для того чтобы усилители работали именно так, как указано, обычный (неинвертирующий) вход второго усилителя заземляется, а входной сигнал для него поступает на другой (инвертирующий) вход, туда же, куда и заведена его обратная связь. Сам этот входной сигнал берется с того места, куда поступает сигнал от первого усилителя (с левого по схеме вывода динамика), и ослабляется в той же степени, в которой оно было усилено первым усилителем, — вследствие равенства резисторов цепочки обратной связи R4-R3, задающей коэффициент усиления первого усилителя, и делителя Rд-R3'. То есть на вход 2 второго усилителя поступает фактически то же самое входное напряжение, но так как вход имеет противоположную полярность, то на выходе второго усилителя повторится сигнал на выходе первого, только в противофазе, чего мы и добивались. Отметим, что для такого усилителя придется соорудить более мощный источник питания, чем тот, что описан в главе 9.

Микроусилитель мощности

Не так уж редко возникает задача вывести звуковой сигнал на маломощный динамик или на головные наушники. Кроме очевидных применений вроде воспроизведения музыки, такой усилитель пригодился бы, скажем, в многочисленных конструкциях металлоискателей (их полно в Сети и радиолюбительской литературе), в иных сигнальных устройствах. Такие усилители применяют и в различных звуковых модулях, ориентированных на управление от Arduino.

Существует, естественно, масса типов микросхем от разных производителей, которые осуществляют усиление звукового сигнала с возможностью выхода на низкоомную нагрузку, мы же остановимся на одной из самых когда-то популярных — МС34119 (изготавливается не только фирмой Motorola, как можно было бы заключить из названия, но и другими фирмами, возможно, с другими буквенными префиксами). Микросхема выпускается в обычном корпусе всего с восемью выводами (DIP-8) и никаких радиаторов не требует.

Микросхема обладает весьма неплохими характеристиками, основные из которых таковы:

□ напряжение питания: 2-16 В (однополярное);

□ сопротивление нагрузки: 8 Ом (минимальное);

□ частота единичного усиления: 1,5 МГц;

□ выходная мощность при напряжении питания 6 В и нагрузке 32 Ом: 250 мВт (коэффициент гармоник 0,5–1 %);

□ время готовности после включения питания — не более 0,36 с.

Самое главное — не надо ни о чем думать, все уже придумано за вас. Вариант типовой схемы включения приведен на рис. 11.9. Коэффициент усиления задается двумя резисторами: R1 и R2 и равен их отношению R2/R1, т. е. в данном случае 25.

Рис. 11.9. Схема включения микросхемы МС34119

Максимально возможная мощность в нагрузке (0,5 Вт) достигается при питании 12 В и нагрузке 32 Ом (головные наушники). В других сочетаниях нагрузки и питания такая мощность при допустимом уровне искажений не достигается. Обратите внимание, что динамик не имеет соединения с «землей» (что естественно для схемы с однополярным питанием). Имеется также интересная возможность выключения усилителя с помощью сигнала от логических микросхем (например, от микроконтроллера) — если подать на вывод 1 напряжение более 2 В, микросхема выключится и будет потреблять ток не более нескольких десятков микроампер (правда, сопротивление по этому входу не очень велико — 90 кОм, что создаст дополнительное потребление).

Другие схемы УМЗЧ на микросхемах вы, без сомнения, найдете в достаточном количестве в литературе и в Сети, а мы, наконец, вплотную займемся самыми универсальными аналоговыми микросхемами — операционными усилителями.

Более 800 000 книг и аудиокниг! 📚

Получи 2 месяца Литрес Подписки в подарок и наслаждайся неограниченным чтением

ПОЛУЧИТЬ ПОДАРОК