3.5. Металлоискатель на микросхеме К176ЛП2
Простой и в то же время надежный и эффективный металлоискатель BFO, работающий по принципу оценки изменений частоты сигнала биений, можно собрать всего на одной микросхеме К176ЛП2. В основу данного прибора была положена конструкция, которую еще в начале 90-х годов прошлого столетия предложил Р. Скетерис из литовского города Паневежис.
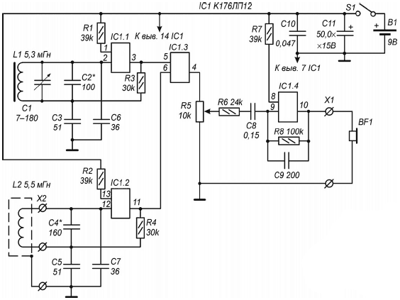
Принципиальная схема
Отличительной особенностью рассматриваемого детектора металлических предметов является не только применение микросхемы типа К176ЛП2, но также и схемотехнические решения, использованные при разработке генераторов и анализатора (рис. 3.8). При этом в данной конструкции оценка изменения частоты сигнала биений осуществляется на слух.

Рис. 3.8. Принципиальная схема металлоискателя на микросхеме К176ЛП2
Основу данного устройства составляют опорный и измерительный генераторы, смеситель и схема акустической индикации.
В рассматриваемой конструкции использованы два простых LC-генератора, выполненные на элементах микросхемы IC1. Схемотехнические решения этих генераторов практически идентичны. При этом первый генератор, который является опорным, собран на элементе IC1.1, а второй, измерительный или перестраиваемый генератор, выполнен на элементе IC1.2.
Рабочая частота опорного генератора определяется параметрами элементов, образующих его колебательный контур, то есть емкостями конденсаторов С1 и С2, а также индуктивностью катушки L1. В контуре измерительного генератора используются конденсатор С4 и поисковая катушка L2. При этом оба генератора настроены на рабочую частоту примерно 100 кГц.
При приближении поисковой катушки L2 колебательного контура перестраиваемого генератора к металлическому предмету ее индуктивность изменяется, что вызывает изменение рабочей частоты генератора. При этом, если вблизи катушки L2 находится предмет из черного металла, ее индуктивность увеличивается, что приводит к уменьшению частоты генератора. Цветной металл уменьшает индуктивность катушки L2, а рабочая частота генератора возрастает.
С выходов генераторов колебания ВЧ подаются на соответствующие входы смесителя, выполненного на элементе IC1.3 (выводы IC1/5,6). Нагрузкой смесителя является резистор R5, который одновременно выступает в роли регулятора громкости.
Затем сигнал низкой частоты через резистор R6 и конденсатор С8 поступает на усилитель НЧ, собранный на элементе IC1.4, и далее – на головные телефоны BF1.
Питание на микросхему IC1 подается от источника В1 напряжением 9 В через фильтр, образованный конденсаторами С10 и С11.
Детали и конструкция
Все детали рассматриваемого металлоискателя (за исключением поисковой катушки L2, резистора R5, разъемов Х1 и Х2, а также выключателя S1) размещены на печатной плате размерами 50х50 мм (рис. 3.9), изготовленной из одностороннего фольгированного гетинакса или текстолита.

Рис. 3.9. Печатная плата (а) и расположение элементов (б) металлоискателя на микросхеме К176ЛП2
К деталям, применяемым в данном устройстве, не предъявляются какие-либо особые требования. Рекомендуется использовать любые малогабаритные конденсаторы и резисторы, которые без проблем можно разместить на печатной плате. При этом плата рассчитана на установку постоянных резисторов типа МЛТ-0,125 или других малогабаритных (например МЛТ-0,25 или ВС-0,125). Конденсаторы С2-С7 могут быть типа КТ-1, конденсаторы С8-С10 – типа КМ-4 или К10-7В, а конденсатор С11 – типа К50-6.
В качестве конденсатора С1 рекомендуется использовать любой конденсатор переменной емкости от малогабаритного радиоприемника (например от транзисторного приемника «Мир»). Можно использовать и подстроечные конденсаторы типа КПК-3 емкостью 25-150 пФ. Максимальная емкость конденсатора С1 должна быть не менее 150 пФ.
Переменный резистор R5 может быть любым малогабаритным, однако в качестве такого регулятора не рекомендуется использовать резисторы, механически соединенные с выключателем питания S1.
Катушка L1 контура опорного генератора выполнена на каркасе из кольцевого магнитопровода типа 600НН К8х6х2 и содержит 180 витков провода ПЭЛШО диаметром 0,14 мм, которые равномерно наматываются по всему периметру магнитопровода.
Поисковая катушка L2 содержит 100 витков провода ПЭЛШО диаметром 0,27 мм и выполнена в виде кольца диаметром 230–250 мм. Эту катушку проще изготовить на жестком каркасе, однако можно обойтись и без него. В таком случае в качестве временного каркаса можно использовать любой подходящий по размерам круглый предмет. Витки катушки наматываются внавал, после чего снимаются с каркаса и с целью повышения механической прочности пропитываются эпоксидным клеем. Затем катушка L2 экранируется электростатическим экраном, представляющим незамкнутую ленту из алюминиевой фольги, намотанную поверх жгута витков. Щель между началом и концом намотки ленты (зазор между концами экрана) должна составлять не менее 15–20 мм. При изготовлении катушки L2 нужно особенно следить за тем, чтобы не произошло замыкание концов экранирующей ленты, поскольку в этом случае образуется короткозамкнутый виток. Для защиты от повреждений фольгу можно обмотать одним-двумя слоями изоляционной ленты.
Источником звуковых сигналов могут служить высокоомные головные телефоны типа ТОН-2, ТА-4 или аналогичные.
В качестве источника питания В1 можно использовать, например, батарейку «Крона» или две батарейки типа 3336Л, соединенные последовательно.
Печатная плата с расположенными на ней элементами и источник питания размещаются в любом подходящем металлическом корпусе. На крышке корпуса устанавливаются переменный резистор R5, разъем Х1 для подключения головных телефонов BF1, разъем Х2 для подключения поисковой катушки L2 и выключатель S1.
Налаживание
Данный прибор следует настраивать в условиях, когда металлические предметы удалены от поисковой катушки L2 на расстояние не менее 1,5 м.
С помощью частотомера или осциллографа необходимо настроить рабочие частоты опорного и измерительного генераторов. Частота опорного генератора устанавливается равной примерно 100 кГц подбором емкости конденсатора С2 и при необходимости регулировкой сердечника катушки L1. Предварительно ротор конденсатора С1 следует установить примерно в среднее положение. Далее подбором емкости конденсатора С4 частота измерительного генератора выбирается так, чтобы ее значение отличалось от частоты опорного генератора примерно на 500-1000 Гц.
На этом процесс настройки прибора заканчивается.
Порядок работы
При практическом использовании данного прибора следует переменным конденсатором С1 поддерживать необходимую частоту сигнала биений, которая может изменяться под влиянием различных факторов (например при изменении магнитных свойств грунта, температуры окружающей среды или разряде батареи).
Если в процессе работы в зоне действия поисковой катушки L2 окажется какой-либо металлический предмет, то частота сигнала в телефонах изменится. При приближении к одним металлам частота сигнала биений будет увеличиваться, при приближении к другим – уменьшаться. По изменению тона сигнала биений, имея определенный опыт, можно легко определить, из какого металла, магнитного или немагнитного, изготовлен обнаруженный предмет.
С помощью данного прибора мелкие предметы (например монету средних размеров) можно обнаружить на глубине до 50 мм, а крышку канализационного люка – на глубине до 0,4 м.
Более 800 000 книг и аудиокниг! 📚
Получи 2 месяца Литрес Подписки в подарок и наслаждайся неограниченным чтением
ПОЛУЧИТЬ ПОДАРОК