3.4. Металлоискатель с повышенной чувствительностью
Одной из особенностей всех металлодетекторов типа BFO (Beat Frequency Oscillator), рассмотренных в предыдущих разделах этой главы, а также некоторых устройств, о которых будет рассказано далее, является то, что опорный и образцовый генераторы этих приборов конструктивно выполнены на элементах одной микросхемы.
Следует признать, что помимо определенных достоинств (например простоты схемы, температурной стабилизации) такие конструкции имеют и ряд недостатков. Главным из них является возникновение паразитных связей между отдельными элементами внутри кристалла микросхемы, устранить которые практически невозможно. Именно поэтому в таких металлоискателях приходится выбирать частоту биений более 100–300 Гц, что неизбежно приводит к снижению его чувствительности.
Попытка избавить детекторы металлических предметов, работающих на основе анализа сигнала биений, хотя бы от указанных недостатков была предпринята при создании устройства, в основу которого была положена схема, опубликованная в отечественных и зарубежных изданиях в середине 90-х годов прошлого столетия.
Принципиальная схема
Предлагаемая конструкция представляет собой один из многочисленных вариантов металлодетекторов типа BFO (Beat Frequency Oscillator), то есть является устройством, в основу которого положен принцип анализа биений двух сигналов, близких по частоте. При этом в данной конструкции оценка изменения частоты биений осуществляется на слух.
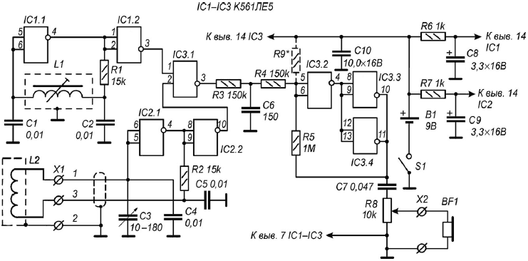
Основу схемы этого прибора (рис. 3.6) составляют измерительный и опорный генераторы, смеситель, НЧ-фильтр, анализатор и схема акустической индикации.

Рис. 3.6. Принципиальная схема металлоискателя с повышенной чувствительностью
Измерительный и опорный генераторы представляют собой два простых LC-генератора, выполненных на элементах микросхем IC1 и IC2. При этом опорный генератор собран на элементе IC1.1, а измерительный или перестраиваемый генератор – на элементе IC2.1.
Частота колебаний опорного генератора определяется параметрами элементов его контура, то есть индуктивностью катушки L1 и емкостями конденсаторов С1, С2. Значения указанных параметров выбраны таким образом, чтобы рабочая частота опорного генератора была около 100 кГц. Колебательный контур измерительного генератора образован поисковой катушкой L2 и конденсаторами С3-С5. Рабочая частота этого генератора близка к частоте опорного генератора и может быть незначительно изменена регулировкой конденсатора переменной емкости С3. Элементы IC1.2 и IC2.2 выполняют функцию каскадов, обеспечивающих развязку между генераторами по переменному напряжению.
С выходов обоих генераторов сигналы ВЧ подаются на смеситель, выполненный на элементе IC3.1, на выходе которого формируются колебания с суммарными и разностными частотами генераторов и их гармоник, поступающие на схему НЧ-фильтра.
В отличие от многих других металлоискателей типа BFO в предлагаемом приборе для выделения сигналов разностной (звуковой) частоты применен фильтр низких частот, который собран на элементах R3 и C6. Далее сигнал НЧ подается на анализатор.
Как известно, чувствительность детекторов металлических предметов, оценивающих частоту сигнала биений, в значительной степени зависит от того, сигнал какой самой низшей частоты может быть зарегистрирован данным устройством. Наилучшей чувствительностью обладают металлоискатели, обеспечивающие анализ биения частотой в несколько герц. Однако прослушать такой сигнал непосредственно на головные телефоны невозможно в связи с ограниченным рабочим диапазоном частот телефонных капсюлей.
Довольно часто разработчики прибегают к самому простому решению данной проблемы, а именно: просто увеличивают частоту сигнала биений с помощью различных умножителей. Один из вариантов схемы удвоения частоты (точнее, преобразования синусоидального сигнала в последовательность импульсов удвоенной частоты) уже был рассмотрен в предыдущей главе при описании транзисторного металлоискателя с повышенной чувствительностью.
В анализаторе рассматриваемого металлодетектора для увеличения частоты сигнала биений применена схема, обеспечивающая преобразование синусоидального (почти треугольного) сигнала в короткие импульсы с удвоенной частотой следования. Для этого используется компаратор напряжения, выполненный на элементах IC3.2-IC3.4. За один период частоты биений компаратор дважды переключается из одного логического состояния в другое, после чего формируемые им прямоугольные импульсы дифференцируются цепью C7R8 и далее через конденсатор С7 подаются на регулятор громкости R8. В результате на головные телефоны BF1, подключенные к разъему Х2, поступают короткие импульсы напряжения удвоенной частоты.
Питание прибора осуществляется от источника В1 напряжением 9 В. При этом микросхемы IC1 и IC2 металлоискателя питаются от источника постоянного тока через развязывающие фильтры R6C8 и R7C9.
Детали и конструкция
Все детали рассматриваемого металлоискателя (за исключением поисковой катушки L2, резистора R8, конденсатора С3, разъемов Х1 и Х2, а также выключателя S1) расположены на печатной плате размерами 80х60 мм, изготовленной из двустороннего фольгированного гетинакса или текстолита (рис. 3.7). При этом монтаж элементов выполняется со стороны проводников, а фольга с другой стороны играет роль экрана.

Рис. 3.7. Печатная плата (а) и расположение элементов (б) металлоискателя с повышенной чувствительностью
К деталям, применяемым в данном устройстве, не предъявляются какие-либо особые требования. Рекомендуется использовать любые малогабаритные конденсаторы и резисторы, которые без проблем можно разместить на печатной плате.
Конденсатор С3 должен иметь максимальную емкость 180–240 пФ. Можно использовать любой конденсатор настройки от малогабаритного радиоприемника (например типа КП-180). Для повышения термостабильности желательно, чтобы конденсаторы С1, С2, С4 и С5 имели ТКЕ не хуже М1500. Постоянные резисторы могут быть, например, типа МЛТ-0,125.
Микросхемы типа К561ЛЕ5 можно заменить микросхемами К176ЛЕ5, К176ЛА7 или К561ЛА7.
Катушка L1 содержит 30 витков провода ПЭВ-2 диаметром 0,08 мм. Для ее намотки рекомендуется использовать каркас от катушки контура ПЧ транзисторного радиоприемника (например, «Альпинист-407» или аналогичного).
Поисковая катушка L2 содержит 100 витков провода ПЭВ-2 диаметром 0,6 мм и выполнена в виде тора с внутренним диаметром 240–250 мм. Эту катушку проще изготовить на жестком каркасе, однако можно обойтись и без него. В таком случае в качестве временного каркаса можно использовать любой подходящий по размерам круглый предмет, например банку. Витки катушки наматываются внавал, после чего снимаются с каркаса и экранируются электростатическим экраном, для изготовления которого поверх жгута витков наматывается лента из алюминиевой фольги. Щель между началом и концом намотки ленты (зазор между концами экрана) должна составлять около 10 мм.
При изготовлении катушки L2 нужно особенно следить за тем, чтобы не произошло замыкание концов экранирующей ленты, поскольку в этом случае образуется короткозамкнутый виток. Для повышения механической прочности катушку перед экранированием можно пропитать эпоксидным клеем.
К выводам катушки следует подпаять проводники двужильного экранированного кабеля длиной около метра, на другом конце которого устанавливается разъем типа СШ-3 или любой другой подходящий малогабаритный разъем. Оплетку кабеля необходимо соединить с экраном катушки. В рабочем положении разъем катушки подключается к ответной части разъема, расположенной на корпусе прибора.
Питание металлоискателя с повышенной чувствительностью осуществляется от источника В1 напряжением 9 В. В качестве такого источника можно использовать, например, батарейку «Крона» или две батарейки типа 3336Л, соединенные последовательно.
Печатная плата с расположенными на ней элементами и источник питания размещаются в любом подходящем металлическом корпусе. На крышке корпуса устанавливаются конденсатор С3, переменный резистор R8, разъем Х1 для подключения поисковой катушки L2, выключатель S1 и разъем Х2 для подключения головных телефонов BF1.
Налаживание
Рассматриваемый металлоискатель следует настраивать в условиях, когда металлические предметы удалены от поисковой катушки L2 на расстояние не менее 1,5 м. Непосредственную настройку прибора нужно начать с выбора нужной частоты биений. Для этого рекомендуется воспользоваться осциллографом или цифровым частотомером.
При работе с осциллографом его пробник необходимо подключить к входу НЧ-фильтра (вывод IC3/3). Осциллограмма в этой точке напоминает осциллограмму модулированного ВЧ-сигнала. Далее, подстраивая катушку L1 и при необходимости подбирая емкости конденсаторов С1 и С2, нужно добиться того, чтобы частота модуляции (частота биений) была бы равна примерно 5-10 Гц.
При использовании цифрового частотомера для настройки металлоискателя частотомер следует подключить сначала к выводу 1 микросхемы IC3, а затем – к выводу 2 этой же микросхемы. Изменяя параметры указанных ранее элементов (индуктивность катушки L1, емкости конденсаторов С1 и С2), необходимо добиться того, чтобы разность частот сигналов в указанных точках составляла также примерно 5-10 Гц.
Подобрать нужную частоту биений можно и без осциллографа и частотомера. В таком случае обычно бывает достаточно настроить рабочую частоту опорного генератора. Для этого к выходу элемента IC3.1 (вывод IC3/3) нужно подключить высокоомные телефоны (например ТОН-2), а затем, регулируя подстроечный сердечник катушки L1, добиться появления в головных телефонах звукового сигнала. При этом ротор конденсатора С3 должен быть установлен в среднее положение. Затем, вращая подстроечный сердечник катушки L1, необходимо установить режим, при котором в телефонах будут прослушиваться щелчки, следующие с частотой в несколько герц. После настройки генератора подстроечный сердечник катушки L1 желательно зафиксировать с помощью капли клея.
Далее необходимо настроить компаратор напряжения. Для этого нужно подобрать величину резистора R9, показанного на рис. 3.6 штриховыми линиями. Его сопротивление может быть в пределах от 300 кОм до 1 МОм. Необходимо отметить, что резистор R9 следует включить между выводами 5, 6 элемента IC3.2 и общим проводом при наличии на выходе компаратора (выводы IC3/10,11) напряжения высокого уровня.
Порядок работы
При практическом использовании данного прибора следует переменным конденсатором С3 поддерживать необходимую частоту сигнала биений, которая может изменяться под влиянием различных факторов (например при изменении магнитных свойств грунта, температуры окружающей среды или разряде батареи).
Если в процессе работы в зоне действия поисковой катушки L2 окажется какой-либо металлический предмет, то частота щелчков в головных телефонах изменится. При приближении к одним металлам она будет увеличиваться, а при приближении к другим – уменьшаться. По изменению частоты щелчков, имея определенный опыт, можно легко определить, из какого металла, магнитного или немагнитного, изготовлен обнаруженный предмет.
Громкость щелчков регулируется переменным резистором R8.
Более 800 000 книг и аудиокниг! 📚
Получи 2 месяца Литрес Подписки в подарок и наслаждайся неограниченным чтением
ПОЛУЧИТЬ ПОДАРОК