3.9. Усовершенствованный импульсный металлоискатель
Как и металлоискатели других типов, металлодетекторы типа PI (Puis Induction), постоянно совершенствуются. В результате применения новых схемотехнических решений удается добиться еще более высокой чувствительности этих приборов. Так, например, можно улучшить чувствительность детектора металлических предметов, описанного в предыдущем разделе.
По мнению автора, конструкция предлагаемого прибора, как и рассмотренного в предыдущем разделе металлоискателя, достаточно сложна для повторения начинающими радиолюбителями. К тому же определенные сложности могут возникнуть при регулировке этого устройства. Необходимо особо обратить внимание на то, что ошибки при монтаже и некорректная настройка прибора могут привести к выходу из строя дорогостоящих элементов.
В рассматриваемом в этом разделе устройстве используется микропроцессор с соответствующим программным обеспечением. К сожалению, к моменту издания этой книги опубликовать на 100 % работоспособную версию прошивки не представилось возможным. Поэтому заинтересованные и подготовленные читатели имеют возможность проверить свои силы в создании прошивки для микроконтроллера.
Принципиальная схема
Принципиальную схему предлагаемого усовершенствованного импульсного металлоискателя можно условно разделить на две части, а именно: на блок передатчика и блок приемника. К сожалению, ограниченный объем данной книги не позволяет подробно остановиться на всех особенностях схемотехнических решений, использованных при создании этого прибора. Поэтому далее будут рассмотрены основы функционирования лишь наиболее важных узлов и каскадов.
Как уже упоминалось, данный металлодетектор является усовершенствованным вариантом прибора, рассмотренного в предыдущем разделе этой главы. Определенные изменения коснулись модуля формирования импульсов и синхронизации, передатчика и преобразователя напряжения. Схема блока приемника претерпела более значительные изменения (рис. 3.18).

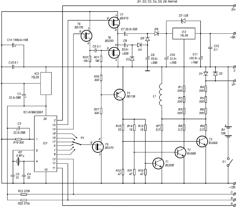
Рис. 3.18. Принципиальная схема блока передатчика усовершенствованного импульсного металлоискателя
В состав блока передатчика входят модуль формирования импульсов и синхронизации, сам передатчик, а также преобразователь напряжения.
Главной составной частью всей конструкции является модуль формирования импульсов и синхронизации, выполненный на микропроцессоре IC1 типа АТ89С2051 фирмы ATMEL и обеспечивающий формирование импульсов для передатчика, а также сигналов, управляющих работой всех остальных блоков. Рабочая частота микроконтроллера IC1 стабилизирована кварцевым резонатором (6 МГц). При указанном значении рабочей частоты микропроцессор формирует периодическую последовательность управляющих импульсов для различных каскадов металлодетектора.
Первоначально на выводе IC1/14 микропроцессора формируется управляющий импульс для транзистора Т6, после окончания которого на выводе IC1/15 формируется аналогичный импульс для транзистора Т7. Затем этот процесс повторяется еще раз. В результате происходит запуск преобразователя напряжения.
Далее, последовательно на выводах IC1/8, IC1/7, IC1/6, IC1/17, IC1/16 и IC1/18 формируются импульсы запуска передатчика. При этом указанные импульсы имеют одинаковую длительность, но каждый последующий импульс задержан относительно предыдущего на несколько тактов. Начало первого импульса, сформированного на выводе IC1/8, совпадает с серединой второго импульса на выводе IC1/15. С помощью переключателя Р1 можно выбрать время задержки импульса запуска передатчика по отношению к стартовому импульсу.
Через несколько тактов после окончания импульса на выводе IC1/18 короткий стробирующий импульс для усилителя-анализатора формируется на выводе IC1/2. В отличие от ранее рассмотренной схемы в данном приборе на этом же выводе микроконтроллера через несколько тактов формируется второй стробирующий импульс.
Помимо этого на выводах IC1/12 и IC1/13 микропроцессора формируются управляющие сигналы для транзисторов Т31 и Т32 блока приемника. Середина управляющего импульса для транзистора Т31 совпадает с серединой первого стробирующего импульса на выводе IC1/2, однако длительность импульса на выводе IC1/12 почти в два раза больше. При этом указанный импульс имеет отрицательную полярность. Начало управляющего импульсного сигнала на выводе IC1/13 почти совпадает с серединой второго импульса на выводе IC1/14 микроконтроллера, заканчивается же он через несколько тактов после окончания второго стробирующего импульса, формируемого на выводе IC1/2. Затем на выводе IC1/11 формируется управляющий сигнал для транзистора Т35 схемы акустической сигнализации блока приемника.
После небольшой паузы последовательность управляющих импульсов на соответствующих выходах микроконтроллера формируется вновь.
Питающее напряжение +5 В, предварительно стабилизированное микросхемой IC2, подается на вывод IC1/20 микроконтроллера.
Преобразователь напряжения, выполненный на транзисторах Т6-Т8 и стабилизаторе IC3, обеспечивает формирование питающего напряжения +5 В, необходимого для питания каскадов приемной части. Управляющие сигналы для транзисторов Т7 и Т8 формируются на соответствующих выводах микроконтроллера IC1, при этом на транзистор Т8 этот сигнал подается через преобразователь уровня, собранный на транзисторе Т6. Далее сформированное питающее напряжение стабилизируется микросхемой IC3, с выхода которой напряжение +5 В поступает на каскады приемника.
Выходные каскады передатчика выполнены на мощных транзисторах Т1, Т2 и Т3, работающих на общую нагрузку, в качестве которой выступает катушка L1, шунтированная цепочкой резисторов R1-R6. Работой транзисторов выходного каскада управляет транзистор Т4. Управляющий сигнал на базу транзистора Т4 подается с соответствующего выхода процессора IC1 через транзистор Т5.
Как и в рассмотренном в предыдущем разделе металлодетекторе, импульс, формируемый микропроцессором IC1 в соответствии с заложенной в его памяти программой, через переключатель подается на вход транзистора Т5 и далее, через транзистор Т4, на выходные каскады передатчика, выполненные на транзисторах Т1-Т3, а затем – на приемопередающую катушку L1. При появлении в зоне действия катушки L1 металлического предмета на его поверхности под воздействием внешнего электромагнитного поля, инициированного импульсом передатчика, возбуждаются вихревые поверхностные токи. Время существования этих токов зависит от длительности импульса, излучаемого катушкой L1.
Поверхностные токи являются источником вторичного импульсного сигнала, который принимается катушкой L1, усиливается и подается на схему анализа. Благодаря явлению самоиндукции длительность вторичного сигнала будет больше, чем длительность излученного передающей катушкой импульса. При этом форма вторичного импульсного сигнала зависит от свойств материала, из которого изготовлен обнаруженный металлический предмет. Обработка информации об отличиях параметров импульсов, излученных и принятых катушкой L1, обеспечивает формирование данных для блока индикации о наличии металлического предмета.
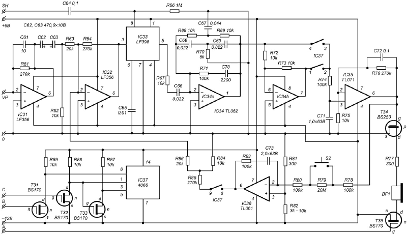
В состав блока приемника (рис. 3.19) входят двухкаскадный усилитель входного сигнала, усилители образцового сигнала, усилитель-анализатор, активный узкополосный фильтр, фильтр низкой частоты, схема формирования напряжения смещения, схемы коммутации и схема звуковой индикации.

Рис. 3.19. Принципиальная схема блока приемника усовершенствованного импульсного металлоискателя
Сигнал от металлического предмета принимается катушкой L1 и через схему защиты, выполненную на диодах D1 и D2, подается на входной двухкаскадный усилитель с емкостной обратной связью, выполненный на операционных усилителях IC31 и IC32. С выхода микросхемы IC32 (вывод IC32/6) усиленный импульсный сигнал подается на усилитель-анализатор, выполненный на микросхеме IC33.
В процессе работы прибора усилитель IC33 постоянно выключен, а напряжение питания подается на него лишь при поступлении на соответствующий вход (вывод IC33/8) стробирующих импульсов. По окончании подачи напряжения питания на выходе усилителя (вывод IC33/5) в течение нескольких секунд сохраняется уровень принятого сигнала, зафиксированный во время воздействия стробирующих импульсов. Время сохранения уровня сигнала зависит от емкости конденсатора С65. Таким образом, на один вход усилителя (вывод IC33/3) подается принятый импульсный сигнал, а на второй вход (вывод IC33/8) через конденсаторы С64 поступает соответствующий стробирующий импульс от модуля формирования импульсов и синхронизации (вывод IC1/2).
Далее выделенный сигнал проходит через активный фильтр, выполненный на элементе IC34a и настроенный на частоту 6 МГц. Для достижения указанных на принципиальной схеме параметров отдельных элементов данного фильтра рекомендуется использовать параллельное включение резисторов и конденсаторов. Так, например, значение указанной на схеме емкости конденсатора С67 (0,044 мкФ) достигается параллельным включением двух конденсаторов емкостью 0,022 мкФ каждый. Необходимо отметить, что при использовании кварцевого элемента Q1 с рабочей частотой, отличающейся от 6 МГц, величины отдельных элементов фильтра следует пересчитать.
С выхода фильтра сигнал подается на синхронный детектор, на входе которого установлен инвертирующий усилитель с коэффициентом усиления 1, выполненный на элементе IC34b. При этом с помощью замыкания соответствующих пар контактов микросхемы IC37 (выводы IC37/1,2 и IC37/3,4) осуществляется переключение отрицательного сигнала, подаваемого на интегрирующую цепочку с конденсатором С71. Управляющие сигналы для микросхемы IC37 формируются каскадами, выполненными на транзисторах Т31-Т33.
С выхода интегрирующей цепочки импульсный сигнал проходит на вход усилительного каскада, который выполнен на микросхеме IC35 и одновременно выполняет функции фильтра низких частот. Падение напряжения на выходе операционного усилителя (вывод IC35/6) приводит к открытию транзистора Т34 и подключению к общему проводу головных телефонов BF1. При поступлении с соответствующего выхода микроконтроллера (вывод IC1/11) на транзистор Т35 управляющего сигнала в телефонах будет прослушиваться сигнал звуковой частоты. Резистор R77 ограничивает ток, протекающий через головные телефоны BF1. Его подбором можно регулировать громкость акустического сигнала.
Сигнал с вывода IC35/6 также подается на вход другого операционного усилителя (вывод IC36/2), задачей которого является обнуление выходного сигнала. Его использование объясняется тем, что на выходе микросхемы IC33 изменяющийся во времени выходной сигнал будет формироваться и в отсутствие в зоне действия поисковой катушки L1 металлических предметов, поэтому амплитуда результирующего сигнала будет отлична от нуля. С помощью резистора R86 на вход второго усилительного каскада (вывод IC32/2) подается напряжение смещения именно в момент поступления первого стробирующего импульса. Необходимый уровень напряжения смещения зависит от уровня выходного сигнала на выводе IC35/6, его формирование обеспечивается с помощью интегрирующей цепочки С73, R78-R80 и усилительного каскада на микросхеме IC36.
Цепь формирования напряжения смещения функционирует лишь во время замыкания соответствующих контактов микросхемы IC37 (выводы IC37/9,8). Длительность этого временного отрезка составляет три такта. При этом управляющие сигналы для микросхемы IC37 поступают с каскадов, выполненных на транзисторах Т31-Т33. Таким образом обеспечивается выравнивание уровней сигналов, сформированных в моменты поступления первого и второго стробирующих импульсов. Нажатием кнопки S2 время процесса обнуления можно значительно сократить.
Детали и конструкция
Все детали рассматриваемого прибора (за исключением поисковой катушки L1, переключателя Р1, выключателя S1 и кнопки S2) расположены на печатной плате (рис. 3.20) размерами 95х65 мм, изготовленной из двустороннего фольгированного гетинакса или текстолита.

Рис. 3.20. Печатная плата усовершенствованного импульсного металлоискателя
К деталям, применяемым в данном устройстве, не предъявляются какие-либо особые требования. Рекомендуется использовать любые малогабаритные конденсаторы и резисторы, которые без проблем можно разместить на печатной плате. Необходимо отметить, что для достижения указанных на принципиальной схеме параметров отдельных элементов следует использовать параллельное включение резисторов и конденсаторов (рис. 3.21). На печатной плате для размещения таких элементов предусмотрено дополнительное место.

Рис. 3.21. Расположение элементов усовершенствованного импульсного металлоискателя
Микросхемы типа LF356 (IC31, IC32) можно заменить на LM318 или NE5534, однако в результате такой замены могут возникнуть проблемы с налаживанием. В качестве усилителя IC35, помимо указанной на схеме микросхемы типа IL071, можно использовать микросхемы CA3140, ОР27 или ОР37. Микросхема типа R061 (IC36) без проблем заменяется на CA3140.
В качестве транзисторов Т1-Т3 помимо указанных на принципиальной схеме можно использовать транзисторы типа BU2508, BU2515 или ST2408.
Рабочая частота кварцевого резонатора должна составлять 6 МГц. Можно использовать любой другой кварцевый элемент с частотой резонанса от 2 до 6 МГц. Однако в таком случае потребуется пересчитать параметры элементов фильтра, выполненного на элементе IC34a.
Для монтажа микропроцессора IC1 следует использовать специальную панельку. При этом микроконтроллер устанавливается на плату только после окончания всех монтажных работ. Данное условие необходимо соблюдать и при проведении регулировочных работ, связанных с выполнением пайки при подборе величин отдельных элементов.
Особое внимание следует уделить изготовлению катушки L1, индуктивность которой должна составлять 500 мкГ. Конструкция этой катушки практически ничем не отличается от конструкции поисковой катушки L1, использованной в металлодетекторе, рассмотренном в предыдущем разделе. Она выполнена в виде кольца диаметром 250 мм и содержит 30 витков провода диаметром не более 0,5 мм. При использовании провода большего диаметра ток в катушке возрастет, однако еще быстрее будут расти значения паразитных вихревых токов, что приведет к ухудшению чувствительности прибора.
Следует напомнить, что для изготовления катушки L1 не рекомендуется использовать лакированный провод, поскольку разность потенциалов между соседними витками при излучении импульса достигает 20 В. Если в процессе намотки витков катушки рядом окажутся проводники, например первого и пятого витков, пробой изоляции практически обеспечен.
В свою очередь, это может привести к выходу из строя транзисторов передатчика и других элементов. Поэтому провод, используемый при изготовлении катушки L1, должен быть хотя бы в полихлорвиниловой изоляции. Готовую катушку также рекомендуется хорошо изолировать. Для этого можно воспользоваться эпоксидной смолой или различными пенными наполнителями.
Катушку L1 следует подключать к плате с помощью двужильного хорошо изолированного провода, диаметр каждой жилы которого должен быть не меньше диаметра провода, из которого изготовлена сама катушка. Не рекомендуется использовать коаксиальный кабель из-за его значительной собственной емкости.
Источником звуковых сигналов могут служить либо головные телефоны с сопротивлением от 8 до 32 Ом, либо малогабаритный громкоговоритель с аналогичным сопротивлением катушки.
В качестве источника питания В1 рекомендуется использовать аккумуляторную батарею емкостью около 2 А/ч, поскольку ток, потребляемый данным металлоискателем, превышает 200 мА.
Печатная плата с расположенными на ней элементами и источник питания размещаются в любом подходящем корпусе. На крышке корпуса устанавливаются переключатель P1, разъемы для подключения головных телефонов BF1 и катушки L1, а также выключатель S1 и кнопка S2.
Налаживание
Данный прибор следует настраивать в условиях, когда любые металлические предметы удалены от поисковой катушки L1 на расстояние не менее 1,5 м.
Особенность настройки и регулировки рассматриваемого металлоискателя заключается в том, что его отдельные блоки и каскады подключаются постепенно. При этом каждая операция подключения (пайка) выполняется при отключенном источнике питания.
В первую очередь требуется проверить наличие и величину питающего напряжения на соответствующих контактах панельки микросхемы IC1 в отсутствие микроконтроллера. Если это напряжение в норме, то далее следует установить на плату микропроцессор и с помощью частотомера или осциллографа проверить сигнал на выводах IC1/4 и IC1/5. Частота пилот-сигнала на указанных выводах должна соответствовать рабочей частоте используемого кварцевого резонатора.
После подключения транзисторов преобразователя напряжения (без нагрузки) потребляемый ток должен возрасти примерно на 50 мА. Напряжение на конденсаторе С10 в отсутствие нагрузки не должно превышать 20 В.
Затем следует подключить каскады передатчика. Режимы работы транзисторов Т1-Т4 должны быть одинаковыми и устанавливаются подбором величин резисторов R13-R16.
Сопротивление катушки L1, зашунтированной резисторами R1-R3, должно составлять примерно 500 Ом. При этом выводы катушки и резисторов должны быть хорошо пропаяны, поскольку нарушение контакта в этой цепи влечет за собой выход из строя выходных транзисторов передатчика.
Для проверки работоспособности каскадов передатчика можно придержать катушку L1 возле уха и включить питание металлоискателя. Примерно через полсекунды (после обнуления микроконтроллера) можно будет услышать сигнал низкого тона, возникновение которого обусловлено микровибрацией отдельных витков катушки. При этом на коллекторах транзисторов Т1-Т3 будет сформирован немодулированный остроконечный импульс длительностью около 10–20 мкс, форму которого можно проконтролировать с помощью осциллографа. Увеличение сопротивления резисторов R1-R3 приводит к возрастанию амплитуды выходного импульса с уменьшением его длительности. Для подбора величины сопротивления шунта катушки L1 не рекомендуется использовать переменный резистор, поскольку даже кратковременное нарушение контакта движка с токопроводящей дорожкой может вывести из строя выходные транзисторы передатчика. Поэтому желательно постепенно изменять величину шунта с шагом 50 Ом. Перед заменой деталей следует обязательно выключить напряжение питания прибора.
Далее можно приступать к настройке приемной части. Если все детали исправны, а монтаж выполнен безошибочно, то после включения металлодетектора (примерно через 20 мкс после окончания стартового импульса) на выходе микросхемы IC31 (вывод IC31/6) с помощью осциллографа можно наблюдать экспоненциально возрастающий сигнал, переходящий в сигнал постоянного уровня. Искажения фронта этого сигнала устраняются подбором резисторов R1, R2 и R3, шунтирующих катушку L1.
После этого следует проконтролировать форму и амплитуду сигнала на выходе микросхемы IC32 (вывод IC32/6). Максимальная амплитуда этого сигнала устанавливается подбором величины резистора R64. В процессе налаживания напряжение смещения на вывод IC32/2 можно подавать с отдельного делителя напряжения, в качестве которого можно использовать переменный резистор номиналом 5-50 кОм, включенный, например, между выводами IC32/4,7. Движок потенциометра подключается к резистору R86.
На выходе микросхемы IC33 (вывод IC33/5) можно наблюдать прямоугольный сигнал, амплитуда которого регулируется временно подключенным потенциометром. Далее необходимо проконтролировать сигналы на выходах элементов IC34a и IC34b. При этом на выводах IC34/6,7 должны быть правильные синусоиды. В результате на конденсаторе С71 формируется постоянное напряжение, которое поступает на вход микросхемы IC35.
В процессе настройки можно наблюдать реакцию прибора на изменение положения движка временно подключенного потенциометра, после чего вместо него следует впаять делитель R84, R85.
Порядок работы
Порядок работы с детектором металлических предметов не имеет существенных отличий от использования металлодетектора, рассмотренного в предыдущем разделе.
Перед практическим использованием данного металлоискателя следует переключателем P1 установить минимальную задержку импульса. Если в процессе работы в зоне действия поисковой катушки L1 окажется какой-либо металлический предмет, то в головных телефонах появится акустический сигнал. Переход в режим работы с большей задержкой импульса обеспечит исключение влияния не только магнитных свойств грунта, но и избавит от реакции прибора на всевозможные посторонние предметы (ржавые гвозди, фольгу от сигаретных пачек и т. п.) и последующего напрасного поиска.
Более 800 000 книг и аудиокниг! 📚
Получи 2 месяца Литрес Подписки в подарок и наслаждайся неограниченным чтением
ПОЛУЧИТЬ ПОДАРОК