2.7. Металлоискатель с кварцем
Как уже указывалось ранее, металлоискатели, работа которых основана на оценке девиации частоты биений (BFO), обладают сравнительно малой чувствительностью при поиске металлов со слабыми ферромагнитными свойствами (медь, олово, серебро и т. п.). Поскольку разность частот (биения) малозаметна при использовании обычных методов индикации, повысить чувствительность металлодетекторов BFO довольно сложно.
Естественно, такая ситуация стала хорошим стимулом для поиска иных схемотехнических решений. Много лет назад автором был изготовлен прибор, в основу которого легла схема оригинального устройства, опубликованная в журнале «Radio-Electronics» (1967, № 11). Основным элементом, с помощью которого осуществлялся анализ наличия металлических предметов, был кварц. При этом результаты анализа оценивались визуально.
Принципиальная схема
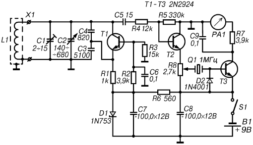
Предлагаемая вниманию читателей конструкция представляет собой один из вариантов металлодетекторов типа FM (Frequency Meter), то есть является устройством, в основу которого положен принцип анализа девиации частоты опорного генератора под влиянием металлических предметов, попавших в зону действия поисковой катушки. Главными отличительными особенностями данного прибора можно считать интересное схемотехническое решение анализатора, выполненного на кварцевом элементе Q1, а также использование в качестве индикатора стрелочного прибора. Основу схемы рассматриваемого металлодетектора (рис. 2.15) составляют измерительный генератор, буферный каскад, анализатор, детектор высокочастотных колебаний и индикаторное устройство.

Рис. 2.15. Принципиальная схема металлоискателя с кварцем
Колебательный контур генератора высокой частоты, выполненного на транзисторе Т1, состоит из катушки L1 и конденсаторов С1-С4. Рабочая частота ВЧ-генератора зависит от девиации индуктивности катушки L1, которая одновременно является поисковой катушкой, а также от изменения емкостей подстроечного (С2) и регулировочного (С1) конденсаторов. При отсутствии металлических предметов в зоне действия катушки L1 частота колебаний, возбуждаемых в ВЧ-генераторе, должна быть равна частоте кварцевого элемента Q1, то есть в данном случае – 1 МГц.
После того как вблизи катушки L1 окажется металлический предмет, ее индуктивность изменится. Это приведет к отклонению частоты колебаний ВЧ-генератора. Далее сигнал ВЧ подается на буферный каскад, обеспечивающий согласование генератора с последующими цепями. В качестве буферного каскада используется эмиттерный повторитель, выполненный на транзисторе Т2.
С выхода эмиттерного повторителя сигнал ВЧ через регулировочный резистор R8 и кварц Q1 поступает на детектор, выполненный на диоде D2. Вследствие высокой добротности кварца малейшие изменения частоты измерительного генератора будут приводить к уменьшению полного сопротивления кварцевого элемента. В результате на вход усилителя постоянного тока (УПТ), выполненного на транзисторе Т3, поступает низкочастотный (НЧ) сигнал, изменение амплитуды которого обеспечивает соответствующее отклонение стрелки индикаторного прибора. Нагрузкой УПТ, выполненного на транзисторе Т3, является стрелочный прибор с током полного отклонения 1 мА.
Питание металлоискателя осуществляется от источника В1 напряжением 9 В.
Детали и конструкция
Как и в некоторых рассмотренных ранее конструкциях, для изготовления металлоискателя с кварцевым элементом можно использовать любую макетную плату. Поэтому к используемым деталям не предъявляются какие-либо ограничения, связанные с габаритными размерами. Монтаж может быть как навесной, так и печатный.
Поисковая катушка L1 представляет собой кольцевую рамку, изготовленную из отрезка кабеля с внешним диаметром 8-10 мм (например кабеля марки РК-50). Центральную жилу кабеля следует удалить, а вместо нее протянуть шесть жил провода типа ПЭЛ диаметром 0,1–0,2 мм и длиной 115 мм. Получившийся многожильный кабель необходимо согнуть на подходящей оправке в кольцо таким образом, чтобы между началом и концом образовавшейся петли остался зазор шириной примерно 25–30 мм.
Конец провода, являющийся началом первого витка, следует припаять к экранирующей оплетке кабеля, начало второго витка – к концу первого и так далее. В результате получится катушка, содержащая шесть витков провода.
При изготовлении катушки L1 нужно особенно следить за тем, чтобы не произошло замыкания концов экранирующей оплетки, поскольку в этом случае образуется короткозамкнутый виток.
Дополнительную жесткость конструкции катушки L1 можно придать, если расположить ее между двумя дисками из фанеры или гетинакса диаметром 400 мм и толщиной 5–7 мм.
Вместо транзисторов типа 2N2924, указанных на схеме, в данной конструкции можно использовать практически любые отечественные кремниевые маломощные транзисторы, например типа КТ315Б. Вместо диода типа 1N4001 (D2) рекомендуется применять любой германиевый диод серий Д2 или Д9 с любым буквенным индексом, а стабилитрон типа 1N753 без проблем можно заменить, например, стабилитроном 2С156А.
В качестве элемента Q1 можно использовать любой кварцевый элемент с частотой от 900 кГц до 1,1 МГц.
В качестве источника питания В1 можно применить, например, батарейку «Крона» или две батарейки 3336Л, соединенные последовательно.
Плата с расположенными на ней элементами и источник питания размещаются в любом подходящем пластмассовом или деревянном корпусе. На крышке корпуса устанавливаются переменный резистор R8, разъем Х1 для подключения поисковой катушки L1, выключатель S1 и индикатор PA1.
Поисковую катушку L1 следует установить на конце подходящей ручки длиной 100–120 см. Соединение катушки с платой прибора выполняется многожильным экранированным кабелем.
Налаживание
Главным условием, обеспечивающим качественную настройку данного прибора, является отсутствие крупногабаритных металлических предметов на расстоянии не менее 1,5 м от поисковой катушки L1.
Непосредственное налаживание металлодетектора следует начать с установки нужной частоты колебаний, формируемых ВЧ-генератором. Частота колебаний ВЧ должна быть равна частоте кварцевого элемента Q1. Для выполнения данной регулировки рекомендуется воспользоваться цифровым частотомером. При этом значение частоты сначала грубо устанавливается изменением емкости конденсатора С2, а затем точно – регулировкой конденсатора С1.
При отсутствии частотомера настройку ВЧ-генератора можно провести по показаниям индикатора PA1. Поскольку кварц Q1 является элементом связи между поисковой и индикаторной частями прибора, то его сопротивление в момент резонанса весьма велико. Таким образом, о точной настройке колебаний ВЧ-генератора на частоту кварца будет свидетельствовать минимальное показание стрелочного прибора PA1.
Уровень чувствительности данного устройства регулируется резистором R8.
Порядок работы
При практическом использовании этого металлодетектора следует переменным резистором R8 установить стрелку индикатора PA1 на нулевое значение шкалы. При этом в определенной степени компенсируются изменения режимов работы, обусловленные разрядом батареи, изменением температуры окружающей среды или девиацией магнитных свойств грунта.
Если в процессе работы в зоне действия поисковой катушки L1 окажется какой-либо металлический предмет, стрелка индикатора PA1 отклонится.
Более 800 000 книг и аудиокниг! 📚
Получи 2 месяца Литрес Подписки в подарок и наслаждайся неограниченным чтением
ПОЛУЧИТЬ ПОДАРОК