4.4. Двухтональный мелодичный сигнализатор

Банников В. [20]

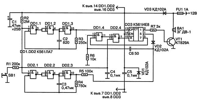
Принципиальная схема этого сигнализатора, приведенная на рис. 26, содержит два импульсных генератора: первый — на элементах DDl.l, DD1.2 и DD1.3, работающий на частоте повторения около 3500 Гц, и второй — на элементах DD2.1, DD2.2 и DD2.3, работающий на частоте повторения около 2ГЦ, а также делитель частоты с регулируемым коэффициентом деления на микросхеме DD3.

Рис. 26. Принципиальная схема двухтонального сигнализатора

В исходном состоянии контакты кнопки SB1 замкнуты, оба генератора застопорены и на выходах элементов DD1.3, DD2.3, DD2.4 высокий уровень. На выходе 2 счетчика DD3 низкий уровень, и транзистор VT1 заперт. Устройство практически не потребляет тока от источника питания.

При нажатии кнопки SB1 за доли секунды заряжается конденсатор С4 и запускаются оба генератора. Когда на выходе DD2.3 высокий уровень, диод VD2 заперт, и счетчик охвачен обратной связью с вывода 5 через DD1.4 и DD2.4 на вход R. При этом коэффициент деления равен 6. Когда же на выходе DD2.3 низкий уровень, включается дополнительная обратная связь с вывода 1 через диод и конденсатор С6. Коэффициент деления счетчика уменьшается до 5. В результате частота колебаний на выводе 2 счетчика чередуется, а динамическая головка воспроизводит поочередно два звуковых сигнала с интервалом терции.

Более 800 000 книг и аудиокниг! 📚

Получи 2 месяца Литрес Подписки в подарок и наслаждайся неограниченным чтением

ПОЛУЧИТЬ ПОДАРОК