1.6. Экономичный блок питания

Барабошкин Д. [6]

Обычные блоки питания содержат сетевой трансформатор, с помощью которого переменное напряжение электросети понижается до необходимого уровня, после чего выпрямляется. Габариты и масса таких блоков питания в значительной мере определяются размерами сетевого трансформатора. Предлагаемый блок питания обеспечивает получение выходных напряжений ± 25 В при токе нагрузки до 3,5 А, что соответствует выходной мощности 175 Вт. Для этого при обычной схеме потребовался бы сетевой трансформатор на сердечнике Ш32х 50 с габаритами 96х80х50 мм и массой 3 кг.

В предлагаемой схеме блока питания сетевой трансформатор отсутствует. После бестрансформаторного выпрямителя установлен преобразователь выпрямленного напряжения в переменное напряжение высокой частоты, которое трансформируется и выпрямляется. Высокочастотный трансформатор имеет малые габариты и небольшое значение числа витков на один вольт напряжения. В результате габариты всего блока оказались равными 170x80x35 мм, а масса — 450 г.

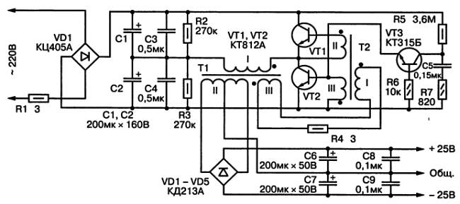
Принципиальная схема блока приведена на рис. 8.

Рис. 8. Принципиальная схема экономичного блока питания

Напряжение сети переменного тока выпрямляется диодным мостом VD1 и сглаживается конденсаторами C1, С2. Подключенные к ним параллельно конденсаторы С3 и С4 малой емкости препятствуют прониканию высокочастотных помех в сеть. Последовательное соединение конденсаторов и подключение к ним резисторов R2 и R3 создают искусственную среднюю точку выпрямленного напряжения, которое поступает на генератор частоты 27 кГц с индуктивной обратной связью, собранный на транзисторах VT1 и VT2. Транзисторы нагружены на первичную обмотку трансформатора Т1, с обмотки III которого напряжение обратной связи поступает на обмотку I вспомогательного трансформатора Т2. С его обмоток II и III напряжение положительной обратной связи подается на базы транзисторов. На транзисторе VT3 собран узел запуска. При подаче питания начинает заряжаться конденсатор С5, и при достижении на нем напряжения 60 В отпирается транзистор VT3, разряжая конденсатор на эмиттерный переход транзистора VT2, чем осуществляется запуск генератора. Напряжение с обмотки III трансформатора Т1 выпрямляется диодным мостом и после сглаживания конденсаторами С6-С9 поступает на выходы.

Трансформаторы Т1 и Т2 наматываются проводом ПЭВ-2 на кольцах из феррита марки 2000НН. Для трансформатора Т1 склеиваются два кольца К31х18,5х7. Обмотка I содержит 82 витка провода диаметром 0,5 мм, обмотка II — 16 + 16 витков провода диаметром 1 мм, обмотка III — 2 витка диаметром 0,3 мм. Трансформатор Т2 намотан на кольце К10x6x5.

Обмотка I содержит 10 витков провода диаметром 0,3 мм, обмотки II и III — по 6 витков того же провода. Для изоляции между обмотками используется лента из лакоткани. Обмотка II трансформатора Т1 — трехслойная. Транзисторы VT1 и VT2 монтируют на радиаторах площадью не менее 50 см2 каждый.

Диоды VD2-VD5 снабжены радиаторами в виде пластин.

Во время эксплуатации блока оказалось, что он излучает высокочастотные помехи. Для их устранения рекомендована установка дополнительного конденсатора емкостью от 2000 пФ до 0,01 мкФ с рабочим напряжением не менее 350 В между точкой соединения резисторов R2, R3 и средним выводом обмотки II трансформатора Т1.

Более 800 000 книг и аудиокниг! 📚

Получи 2 месяца Литрес Подписки в подарок и наслаждайся неограниченным чтением

ПОЛУЧИТЬ ПОДАРОК