4.3. Универсальное сигнальное устройство

Леонтьев А. [19]

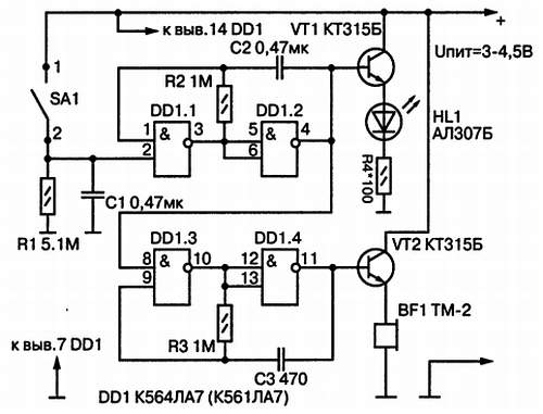
Устройство, схема которого показана на рис. 25, срабатывает при замыкании контакта СА1. Это могут быть контакты кнопки, какого-либо выключателя или электромагнитного реле. При этом выдается серия вспышек светодиода HL1 и прерывистый звуковой сигнал телефонного капсюля BF1.

Рис. 25. Принципиальная схема универсального сигнального устройства

В схеме сигнализатора используются четыре элемента микросхемы 2И-НЕ. На элементах DD1.1 и собран генератор импульсов с частотой повторения около 1 Гц, а на элементах DD1.3 и DD1.4 — генератор импульсов с частотой повторения около 1000 Гц. Частота одного определяется произведением сопротивления резистора R2 на емкость конденсатора С2, другого — элементами R3 и С3.

В исходном состоянии на выводе 2 DD1.1 низкий уровень. Тогда на выходе этого элемента и на входах DD1.2 высокий уровень, то есть на выходе DD1.2 и на базе транзистора VT1 низкий уровень. Поэтому и на базе транзистора VT2 также низкий уровень. Оба транзистора заперты, и схема потребляет минимальный ток.

При кратковременном замыкании контактов SA1 практически мгновенно заряжается от источника питания конденсатор С1, и при размыкании контактов он начинает медленно разряжаться на сопротивление резистора R1. В связи стем, что в исходном состоянии на выводе 3 был высокий уровень, который через резистор R2 передается на вывод 1 (КМОП-микросхема практически имеет бесконечно большое входное сопротивление), поступление на вывод 2 высокого уровня приводит к запуску генератора, который будет работать, пока конденсатор С1 не разрядится на резистор R1. В результате поступления положительных импульсов на базу VT1 светодиод вспыхивает примерно каждую секунду.

Поступающие положительные импульсы на вывод 8 микросхемы запускают генератор импульсов частотой 1000 Гц. Поэтому излучатель BF1 воспроизводит звуковой сигнал также каждую секунду.

Более 800 000 книг и аудиокниг! 📚

Получи 2 месяца Литрес Подписки в подарок и наслаждайся неограниченным чтением

ПОЛУЧИТЬ ПОДАРОК