5.4. Медицинский термометр

Алексиев Д. [23]

С помощью этого термометра можно измерять температуру тела в пределах от +20 до +44 °C или проверить отклонение температуры в пределах ±2 °C от ранее установленного значения. В качестве термочувствительного элемента в схеме задействован терморезистор.

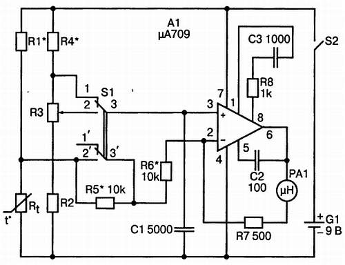
Принципиальная схема термометра приведена на рис. 36.

Рис. 36. Принципиальная схема медицинского термометра

Терморезистор R и резисторы R1-R4 образуют мост постоянного тока, в одну диагональ которого включен источник питания G1 с выключателем S2, а в другую — измеритель разбаланса моста. Измерение температуры тела производится при положении переключателя S1, показанном на схеме. Измерение разбаланса производится операционным усилителем при включении стрелочного прибора РА1 с добавочным резистором R7 в цепь отрицательной обратной связи. Элементы R8, С2 и С3 осуществляют частотную коррекцию. Конденсатор С1 препятствует влиянию наводок на операционный усилитель.

В нижнем положении переключателя S1 накоротко замыкается резистор R5, что приводит к увеличению коэффициента усиления операционного усилителя, а неинвертирующий вход переключается к движку переменного резистора R3. В результате полное отклонение стрелки микроамперметра соответствует изменениям температуры всего на 4 °C.

Движком R3 можно смещать стрелку прибора на середину шкалы при установленной температуре.

Операционный усилитель μА709 можно заменить на К153УД1А. В схеме используется микроамперметр РА1 с током полного отклонения стрелки 100 мкА. Терморезистор выбирается малых размеров для уменьшения необходимого времени измерения. Его сопротивление при температуре +20 °C может находиться в пределах от 500 до 5000 Ом.

Более 800 000 книг и аудиокниг! 📚

Получи 2 месяца Литрес Подписки в подарок и наслаждайся неограниченным чтением

ПОЛУЧИТЬ ПОДАРОК