Стабилизация положения рабочей точки транзистора
Для того чтобы усилительный каскад работал в нормальном, штатном режиме, то есть без так называемого переусиления, на характеристике транзистора необходимо выбрать соответствующую рабочую точку, положение которой определяется величиной коллекторного тока при определенном коллекторном напряжении. Обычно в схемах усилительных каскадов с общим эмиттером напряжение на коллекторе транзистора выбирается равным половине напряжения источника питания, поскольку при таком соотношении обеспечивается достижение наибольшей амплитуды неискаженного выходного сигнала.
Величина напряжения, формируемого на коллекторе транзистора VТ1 (рис. 2.2) при одном и том же коллекторном токе, зависит от величины сопротивления резистора R4, которая в различных схемах может находиться в пределах от 1 до 100 кОм. Малое сопротивление коллекторного резистора выбирается в том случае, когда транзистор VТ1 должен работать в режиме с малым коллекторным током (в каскадах, которые должны обеспечивать низкий уровень собственных шумов). В результате амплитуда выходного тока, и соответственно, напряжения, будет малой при малом уровне шумов. Такие каскады обычно используются в качестве входных. При выборе резистора R4 с большим сопротивлением коэффициент усиления каскада увеличивается. Величина сопротивления резистора R4 в пределах нескольких килоом выбирается для усилителей напряжения, от которых требуется больший выходной ток при малом выходном сопротивлении.
При отсутствии входного сигнала ток базы, определяемый соотношением величин сопротивлений резисторов R2 и R3, инициирует протекание коллекторного тока, который часто называется током покоя. Под влиянием каких-либо внешних воздействий, например, при нагревании корпуса транзистора, ток покоя может измениться, несмотря на то, что напряжение на базе остается неизменным благодаря постоянным параметрам элементов делителя R2, R3. Увеличение коллекторного тока приводит к увеличению падения напряжения на резисторе R4, поэтому напряжение на коллекторе транзистора VТ1 уменьшится. В результате уменьшится и напряжение между коллектором и эмиттером. Для большинства применяемых в звукоусилительной аппаратуре маломощных биполярных транзисторов падение напряжения коллектор-эмиттер на несколько десятых долей вольта приводит к переходу в режим насыщения, после чего транзистор перестает реагировать на изменения входного напряжения.
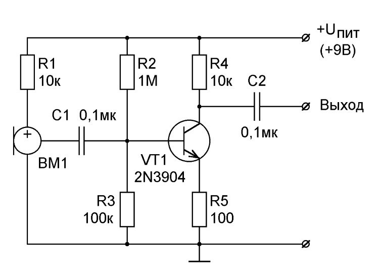
Избежать подобных неприятностей помогают специальные схемотехнические решения, обеспечивающие стабилизацию положения рабочей точки транзистора. Одно из них заключается в использовании цепи отрицательной обратной связи по току за счет подключения резистора в цепь эмиттера транзистора VT1. Принципиальная схема простейшего усилительного каскада со стабилизацией рабочей точки транзистора с помощью цепи ООС по току приведена на рис. 2.3.

Рис. 2.3. Принципиальная схема микрофонного усилителя со стабилизацией рабочей точки транзистора с помощью цепи ООС по току
При увеличении коллекторного тока падение напряжения на резисторе R5 также увеличится, что при постоянном напряжении на базе транзистора VТ1 приведет к уменьшению разности потенциалов между базой и эмиттером. Как следствие, изменится положение рабочей точки транзистора, поскольку уменьшится напряжение, обеспечивающее отпирание транзистора. Транзистор прикроется, а ток базы уменьшится, что приведет к соответствующему уменьшению коллекторного тока.
Как только ток коллектора уменьшится, температура транзистора понизится, а ток коллектора будет продолжать снижаться. При этом уменьшится и падение напряжения на резисторе R5 до первоначального значения. Таким образом происходит стабилизация рабочей точки транзистора VТ1 с помощью включенного в цепь эмиттера резистора R5. Чем больше величина сопротивления резистора R5, тем стабильнее работает каскад при изменении температуры. Однако с увеличением этого сопротивления будет уменьшаться рабочее напряжение между коллектором и эмиттером транзистора VТ1.
При поступлении на вход каскада переменного сигнала (в процессе работы в режиме усиления) через резистор в цепи эмиттера помимо постоянной составляющей проходит и переменная составляющая коллекторного тока. В результате на резисторе R5 будет формироваться переменное напряжение низкой частоты, которое также будет приложено к базе транзистора VТ1, то есть через этот резистор замыкается петля отрицательной обратной связи по току. Поскольку фаза этого напряжения противоположна фазе входного напряжения усилителя, результирующее напряжение на базе транзистора VТ1 окажется уменьшенным, что приведет к понижению коэффициента усиления каскада. В то же время эта ООС обеспечивает снижение вносимых каскадом искажений, хотя и за счет снижения коэффициента усиления сигнала. Помимо этого указанная обратная связь увеличивает входное сопротивление каскада. Тем не менее, в миниатюрных транзисторных радиопередатчиках для достижения максимальной амплитуды выходного сигнала резистор R5 из схемы микрофонного усилителя часто исключается.
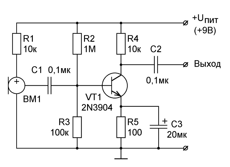
Для того чтобы через резистор R5 проходила лишь постоянная составляющая коллекторного тока, параллельно этому резистору в цепи эмиттера транзистора VТ1 включается электролитический конденсатор С3 сравнительно большой емкости. При этом его отрицательный вывод соединен с шиной корпуса, а положительный вывод подключен к эмиттеру транзистора VТ1, на котором присутствует низкое положительное напряжение. Через этот конденсатор постоянный ток не проходит, поэтому на положение рабочей точки транзистора VТ1 конденсатор С3 не оказывает никакого влияния. Сопротивление этого конденсатора переменному току невелико, поэтому переменная составляющая коллекторного тока свободно проходит через конденсатор С3 на шину корпуса, не создавая на нем заметного напряжения низкой частоты. Принципиальная схема такого усилительного каскада, часто называемого классическим, приведена на рис. 2.4.

Рис. 2.4. Принципиальная схема классического усилительного каскада со стабилизацией рабочей точки транзистора с помощью цепи ООС по току
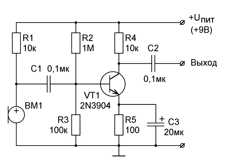
При использовании в качестве источника низкочастотного сигнала электретного конденсаторного микрофона с двумя выводами принципиальная схема рассмотренного классического усилительного каскада будет выглядеть так, как показано на рис. 2.5.

Рис. 2.5. Принципиальная схема классического усилительного каскада для электретного конденсаторного микрофона с двумя выводами
При использовании электродинамического (динамического) микрофона в качестве источника НЧ-сигнала принципиальная схема рассмотренного классического усилительного каскада будет выглядеть так, как показано на рис. 2.6.

Рис. 2.6. Принципиальная схема классического усилительного каскада для динамического микрофона
Особого внимания заслуживает вопрос влияния на характеристики микрофонного усилителя величины напряжения питания. Сразу хотелось бы предупредить, что использование источников питания (батареек или сетевых адаптеров), выходное напряжение которых больше установленного для конкретного устройства напряжения питания категорически не допускается. Однако в радиолюбительской практике довольно часто возникает ситуация, когда под рукой нет необходимого источника. Поэтому при проведении экспериментов с транзисторными микрофонными усилителями в домашних условиях, если требуется значительно увеличить напряжение питания конструкции, предварительно следует уточнить по справочнику, соответствует ли величина напряжения коллектор-эмиттер используемого транзистора измененным условиям. Также следует проверить и рабочие напряжения электролитических конденсаторов. При необходимости эти элементы следует заменить.
Помимо этого любое изменение величины питающего напряжения приводит к изменению положения рабочей точки транзистора. Поэтому при изменении напряжения питания микрофонного усилителя следует соответствующим образом изменить и величину хотя бы одного из сопротивлений делителя R1, R2. Для резистора R1 действует правило, по которому его сопротивление при увеличении напряжения питания также следует увеличить, а при уменьшении – соответственно уменьшить. Для резистора R2 действует иное правило, по которому его сопротивление при увеличении напряжения питания следует уменьшить, а при уменьшении – увеличить.
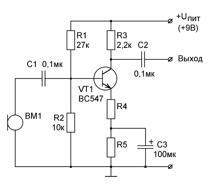
Нередко в микрофонных усилителях в эмиттерной цепи транзистора VТ1 вместо одного резистора используется цепочка, состоящая из двух включенных последовательно резисторов. Принципиальная схема такого усилителя, выполненного на n-p-n транзисторе, приведена на рис. 2.7. В данном случае в эмиттерной цепи транзистора VТ1 последовательно включены резисторы R4 и R5. При этом положительный (верхний по схеме) вывод конденсатора С3 подключается к точке их соединения.

Рис. 2.7. Принципиальная схема микрофонного усилителя с разделенным сопротивлением в цепи эмиттера транзистора
В рассматриваемой конструкции в работе схемы стабилизации рабочей точки транзистора VТ1 участвуют оба резистора. В то же время по высокой частоте блокирован лишь резистор R5, а резистор R4 обеспечивает отрицательную обратную связь по току.
Коэффициент усиления данного микрофонного усилителя зависит от величин сопротивлений резисторов R4 и R5, его значение может изменяться от 3 до 100. Например, при R4 = 1,5 Ом и R5 = 1,2 кОм коэффициент усиления будет составлять 100 при входном сопротивлении RВХ = 3,5 кОм. При увеличении сопротивления резистора R4 до 56 Ом коэффициент усиления рассматриваемого каскада будет равен 30, а входное сопротивление RВХ возрастет до 4 кОм. При R4 = 220 Ом и R5 = 1 кОм коэффициент усиления снизится до 10 при RВХ = 6 кОм. Дальнейшее увеличение сопротивления резистора R4 до 680 Ом при уменьшении сопротивления резистора R5 до величины 470 Ом приведет к снижению коэффициента усиления данного каскада до 3, при этом входное сопротивление RВХ возрастет до 7 кОм. Значения выходного сопротивления данного усилителя при указанных значениях сопротивлений резисторов R4 и R5 неизменны и составляют 2 кОм.
Необходимо отметить, что данный усилительный каскад вполне надежно работает при снижении напряжения питания до 6 В.
В микрофонных усилителях миниатюрных радиопередающих устройств широко применяются и другие схемотехнические решения, обеспечивающие стабилизацию рабочей точки транзистора. Довольно часто используется усилительный каскад со стабилизацией рабочей точки транзистора с помощью цепи отрицательной обратной связи по напряжению. При этом резистор ООС подключается между коллектором и базой транзистора VT1. Принципиальная схема микрофонного усилителя со стабилизацией рабочей точки транзистора с помощью цепи ООС по напряжению приведена на рис. 2.8.

Рис. 2.8. Принципиальная схема микрофонного усилителя со стабилизацией рабочей точки транзистора с помощью цепи ООС по напряжению
Если по каким-либо причинам произойдет увеличение коллекторного тока транзистора VT1, то одновременно увеличится и падение напряжения на резисторе R3, что приведет к соответствующему уменьшению напряжения на коллекторе транзистора VT1. В результате уменьшится и напряжение, подаваемое на базу транзистора через резистор R2. Ток, протекающий через переход база-эмиттер, станет меньше, соответственно уменьшится и коллекторный ток транзистора. Аналогичным образом, при уменьшении коллекторного тока транзистора VT1 одновременно уменьшится и падение напряжения на резисторе R3, что приведет к соответствующему увеличению напряжения на коллекторе транзистора. В результате увеличится напряжение, подаваемое на базу транзистора VT1 через резистор R2. Ток, протекающий через переход база-эмиттер, станет больше, соответственно увеличится и коллекторный ток транзистора.
Как и в рассмотренных ранее конструкциях для получения максимальной амплитуды неискаженного усиленного сигнала на выходе микрофонного усилителя необходимо, чтобы напряжение на коллекторе транзистора VT1 составляло примерно половину от величины напряжения питания каскада. Соотношение коллекторного и базового токов выражает коэффициент усиления транзистора по току. Значение тока базы транзистора VT1 определяется величиной сопротивления резистора R2. Таким образом, падение напряжения на резисторе R2 также должно быть равно половине величины напряжения питания каскада за вычетом напряжения на переходе база-эмиттер транзистора VT1.
При сравнительно больших напряжениях питания (от 3 В до 12 В и выше) падением напряжения на переходе база-эмиттер транзистора можно пренебречь. В этом случае величина сопротивления резистора R2 может быть рассчитана как произведение величины сопротивления резистора R3 и коэффициента усиления транзистора VT1 по току. На практике рекомендуется выбирать величину сопротивления резистора R2 немного меньше расчетной. При напряжении питания усилителя в пределах от 1 В до 3 В пренебрегать падением напряжения на переходе база-эмиттер не следует, потому сопротивление резистора R2 необходимо уменьшить.

Рис. 2.9. Принципиальная схема микрофонного усилителя с усовершенствованной схемой стабилизации рабочей точки транзистора
В микрофонных усилителях, эксплуатировать которые предполагается в экстремальных условиях, например, при значительных колебаниях температуры окружающей среды или существенных колебаниях напряжения питания, нередко применяется схема стабилизации рабочей точки транзистора, изображенная на рис. 2.9.
Более 800 000 книг и аудиокниг! 📚
Получи 2 месяца Литрес Подписки в подарок и наслаждайся неограниченным чтением
ПОЛУЧИТЬ ПОДАРОК