Генераторы последовательного резонанса
Схемотехническое решение высокочастотного кварцевого генератора может быть основано на применении кварцевого резонатора в качестве элемента цепи положительной обратной связи. В таких генераторах, часто называемых генераторами последовательного резонанса, кварцевый резонатор используется как последовательный резонансный контур и работает на частотах, близких к частоте последовательного резонанса. При этом эквивалентное сопротивление кварцевого резонатора имеет активный характер.
В настоящее время известно несколько основных схемотехнических решений кварцевых генераторов последовательного резонанса, каждое из которых имеет свои достоинства и недостатки. Среди таких схем следует отметить генераторы по схемам Батлера (Butler) и по схеме Хегнера (Hegner). При этом генераторы последовательного резонанса по схеме Батлера могут быть выполнены как на одном, так и на двух транзисторах.
Упрощенная принципиальная схема кварцевого генератора последовательного резонанса по схеме Батлера на двух транзисторах приведена на рис. 3.18. Главной особенностью данного схемотехнического решения является включение кварцевого резонатора BQ1 в цепь положительной обратной связи между эмиттерами транзисторов VT1 и VT2.

Рис. 3.18. Упрощенная принципиальная схема кварцевого генератора последовательного резонанса по схеме Батлера на двух транзисторах
Упрощенная принципиальная схема кварцевого генератора последовательного резонанса по схеме Батлера на одном транзисторе приведена на рис. 3.19. В этом случае транзистор VT1 по переменному току включен по схеме с общей базой. Особенностью этого схемотехнического решения является включение кварцевого резонатора BQ1 в цепь положительной обратной связи между коллектором и эмиттером транзистора VT1.

Рис. 3.19. Упрощенная принципиальная схема кварцевого генератора последовательного резонанса по схеме Батлера на одном транзисторе
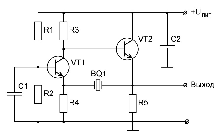
Упрощенная принципиальная схема кварцевого генератора последовательного резонанса по схеме Хегнера приведена на рис. 3.20. Главной особенностью рассматриваемой схемы является включение кварцевого резонатора BQ1 в цепь положительной обратной связи между коллектором транзистора VT2 и базой транзистора VT1.

Рис. 3.20. Упрощенная принципиальная схема кварцевого генераторов последовательного резонанса по схеме Хегнера
Следует признать, что указанные схемотехнические решения сравнительно редко применяются при разработке высокочастотных генераторов миниатюрных радиопередающих устройств. Дело в том, что более сложные схемотехнические решения генераторов с кварцевой стабилизацией частоты обычно основаны на использовании двух и более транзисторов, что ведет к усложнению схемы и увеличению количества пассивных элементов. В специализированной литературе и в сети Интернет можно найти большое количество конструкций, которые представляют собой модификации указанных схем генераторов последовательного резонанса, а их схемы лишь на первый взгляд имеют принципиально значимые отличия от основополагающих схемотехнических решений. В связи с ограниченным объемом предлагаемой книги в данном разделе будут рассмотрены особенности работы кварцевых генераторов последовательного резонанса на основе схем Батлера.
В первую очередь речь идет о схемотехническом решении кварцевого генератора по схеме Батлера, выполненного на двух транзисторах. Отличительной особенностью данной схемы транзисторного ВЧ-генератора, характеризующегося качеством, надежностью и универсальностью, является включение кварцевого резонатора в цепь обратной связи между эмиттерами транзисторов. Различные модификации этой схемы широко используются при разработке генераторов с частотами от 10 МГц до 200 МГц.
Принципиальная схема одного из вариантов высокочастотного кварцевого генератора последовательного резонанса по схеме Батлера, выполненного на двух транзисторах, приведена на рис. 3.21. Частота генерируемого сигнала данной конструкции составляет от 6 МГц до 30 МГц при выходном напряжении 200 мВ. Потребляемый ток при напряжении питания 9 В не превышает 3 мА, выходное сопротивление около 200 Ом.

Рис. 3.21. Принципиальная схема кварцевого генератора последовательного резонанса по схеме Батлера, выполненного на двух транзисторах
В рассматриваемой схеме цепь положительной обратной связи образует П-образная цепочка, в состав «горизонтальной» части которой входят включенные последовательно кварцевый резонатор BQ1, подстроечный конденсатор С4 и катушка индуктивности L2, а «вертикальные» составляющие образуют резисторы R6 и R8, имеющие малые сопротивления. Цепь ПОС подключена к эмиттерам транзисторов VT1 и VT2 через разделительные конденсаторы С3 и С5. Таким образом, в рассматриваемой конструкции полные сопротивления цепей на контактах кварцевого резонатора BQ1, который работает в режиме так называемого последовательного резонанса, малы.
Транзистор VT1 по переменному току включен по схеме с общей базой, поскольку его базовый электрод подключен к шине корпуса через конденсатор С1. Положение рабочей точки транзистора стабилизируется обычной мостовой схемой, в состав которой входят резисторы R1, R2 и R5.
При генерации на основной гармонической составляющей в качестве нагрузки в цепь коллектора транзистора VT1 включен обычный резистор. При генерации на гармонических составляющих в качестве коллекторной нагрузки используется LC резонансный контур, настроенный на частоту соответствующей гармоники. Задачей резонансного контура является коррекция фазового сдвига, необходимого при выборе той или иной гармонической составляющей. Одновременно изменяется и глубина обратной связи. Часто в цепь нагрузки параллельно LC-контуру подключается резистор для того, чтобы снизить добротность резонансной цепи.
Сформированный на коллекторе транзистора VT1 сигнал через резистор R7 проходит на базу транзистора VT2, с эмиттера которого снимается сигнал, поступающий в цепь обратной связи. С учетом того, что база транзистора VT2 непосредственно связана с коллектором транзистора VT1, положение его рабочей точки определяется в том числе и величиной сопротивления резистора R10. Величина сопротивления этого резистора должна быть сравнительно высокой, поскольку на коллекторе транзистора VT1 присутствует большое положительное напряжение.
Нередко при разработке кварцевых ВЧ-генераторов последовательного резонанса используются схемотехнические решения, основанные на так называемой схеме Батлера на одном транзисторе. В зарубежной специализированной литературе такие схемы часто называют схемами 1/2 Баттлера. В отечественной специализированной литературе можно встретить такие названия, как, например, однокаскадные фильтровые схемы. В указанных однокаскадных генераторах транзистор активного элемента по переменному току может быть включен по схеме с общей базой или по схеме с общим коллектором.
Принципиальная схема кварцевого генератора последовательного резонанса по схеме Батлера, выполненного на одном биполярном транзисторе, включенном по схеме с общей базой, приведена на рис. 3.22. Частота генерируемого сигнала составляет 80 МГц при выходном эффективном напряжении 200 мВ на нагрузке 50 Ом. Потребляемый ток при напряжении питания 9 В не превышает 3 мА.

Рис. 3.22. Принципиальная схема кварцевого генератора последовательного резонанса по схеме Батлера на одном транзисторе, включенном по схеме с общей базой
Транзистор VТ1 по постоянному току включен по схеме с общим эмиттером. При этом положение рабочей точки этого транзистора определяется величиной сопротивлений резисторов R1 и R2, образующих делитель напряжения. По переменному току транзистор VТ1 включен по схеме с общей базой, поскольку по высокой частоте его база заземлена через конденсатор С1 сравнительно большой емкости. Стабилизация положения рабочей точки транзистора VT1 обеспечивается мостовой схемой, в состав которой помимо резисторов R1 и R2 входит и резистор R5 в цепи эмиттера транзистора VТ1.
К выходу активного элемента (коллектор транзистора VT1) подключен параллельный резонансный контур, образованный катушкой индуктивности L1 и цепочкой, состоящей из последовательно включенных конденсаторов С2 и С3, образующих емкостной делитель. Снимаемый точки соединения конденсаторов С2 и С3 сигнал обратной связи через кварцевый резонатор BQ1 подается на вход активного элемента (эмиттер транзистора VT1).
В кварцевом генераторе последовательного резонанса по схеме Батлера на одном транзисторе, включенном по схеме с общей базой, сигнал обратной связи может сниматься и с соответствующего отвода катушки L1, то есть с использованием индуктивного делителя. Однако в этом случае усложняется процесс настройки генератора. Тем не менее, такое схемотехническое решение иногда применяется при создании ВЧ-генераторов на частоту генерируемого сигнала до 40 МГц.
Необходимо отметить, что при использовании схемотехнических решений ВЧ-генераторов по схемам 1/2 Баттлера как с емкостным, так и с индуктивным делителем, на выходе генератора следует устанавливать буферный каскад.
В настоящее время существует большое количество вариантов схем высокочастотного кварцевого генератора по схеме Батлера на одном транзисторе, основанных как на рассмотренных, так и других схемотехнических решениях, например, с включением транзистора по схеме с общим коллектором. Однако ограниченный объем предлагаемого издания, к сожалению, не позволяет их рассмотреть. Необходимую дополнительную информацию, касающуюся вопросов схемотехники ВЧ-генераторов для миниатюрных радиопередающих устройств и радиомикрофонов, заинтересованные читатели могут найти в специализированной литературе и в сети Интернет.
Более 800 000 книг и аудиокниг! 📚
Получи 2 месяца Литрес Подписки в подарок и наслаждайся неограниченным чтением
ПОЛУЧИТЬ ПОДАРОК