Микрофонные усилители с согласующим каскадом
В миниатюрных радиопередатчиках для согласования выходного сопротивления микрофонного усилителя с входным сопротивлением последующих каскадов нередко на выходе усилительного каскада устанавливается буферный каскад, например, хорошо известный эмиттерный повторитель.
Принципиальная схема одного из вариантов микрофонного усилителя с буферным каскадом на выходе приведена на рис. 2.16. Среди основных характеристик данной конструкции следует отметить коэффициент усиления НЧ-сигнала, равный 22, а также диапазон частот, находящийся в пределах от 100 Гц до 5000 Гц. Питание усилителя осуществляется постоянным напряжением +9 В, потребляемый ток не превышает 2 мА.

Рис. 2.16. Принципиальная схема микрофонного усилителя с буферным каскадом (вариант 1)
Сформированный на выходе микрофона ВМ1 низкочастотный сигнал через конденсатор C1 и резистор R2 проходит на базу транзистора VT1, на котором выполнен непосредственно усилительный каскад. Стабилизация рабочей точки этого транзистора осуществляется с помощью цепи отрицательной обратной связи по току. Особенностью данного каскада является еще одна цепь обратной связи, в состав которой входит конденсатор С2, включенный между коллектором и базой транзистора VT1. От величин емкостей этого конденсатора и конденсатора С3 зависят верхняя и нижняя границы диапазона частот усиливаемого сигнала.
Сигнал, снимаемый с коллекторной нагрузки транзистора VT1 (резистор R5), поступает на эмиттерный повторитель, выполненный на транзисторе VT2. При этом связь между каскадами осуществляется непосредственно, то есть между коллектором транзистора VT1 и базой транзистора VT2 отсутствует разделительный конденсатор. С эмиттера транзистора VT2 полезный сигнал через конденсатор С4 проходит на выход микрофонного усилителя. Использование эмиттерного повторителя в качестве выходного каскада микрофонного усилителя обеспечивает малое выходное сопротивление рассмотренной конструкции.
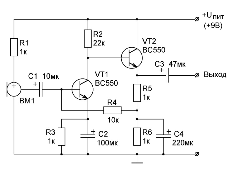
Принципиальная схема еще одного варианта микрофонного усилителя с буферным каскадом приведена на рис. 2.17.

Рис. 2.17. Принципиальная схема микрофонного усилителя с буферным каскадом (вариант 2)
Как и в рассмотренных ранее конструкциях, сигнал с выхода микрофона ВМ1 подается на вход усилительного каскада через разделительный конденсатор С1. Первый усилительный каскад выполнен на транзисторе VT1, стабилизация положения рабочей точки которого по постоянному току обеспечивается резистором R3. По переменному току этот резистор шунтирован конденсатором С2.
Сигнал, сформированный на резисторе R2, который является коллекторной нагрузкой транзистора VT1, подается на эмиттерный повторитель, выполненный на транзисторе VT2. При этом связь между каскадами осуществляется непосредственно, то есть между коллектором транзистора VT1 и базой транзистора VT2 отсутствует разделительный конденсатор. С эмиттера транзистора VT2 полезный сигнал через конденсатор С3 проходит на выход микрофонного усилителя.
Сопротивление участка цепи между эмиттером транзистора VT2 и шиной корпуса определяется суммой величин сопротивлений включенных последовательно резисторов R5 и R6. При том к точке их соединения подключен резистор R4. Таким образом, эмиттер транзистора VТ2 и база транзистора VТ1 оказываются соединенными между собой через резисторы R4 и R5, чем обеспечивается возникновение между каскадами отрицательной обратной связи по постоянному току. В результате напряжение на базе транзистора VТ1 формируется с помощью резистора R4 из напряжения, присутствующего на эмиттере транзистора VТ2, которое в свою очередь формируется при прохождении коллекторного тока этого транзистора через резисторы R5 и R6. По переменному току резистор R6 шунтирован конденсатором С4.
Применение конденсаторного микрофона требует подачи в цепь его включения соответствующего напряжения питания, для чего в схеме установлен резистор R1.
При разработке миниатюрных радиопередающих устройств и радиомикрофонов используются и другие, часто весьма интересные и оригинальные схемотехнические решения микрофонных усилителей. Однако ограниченный объем предлагаемого издания, к сожалению, не позволяет их рассмотреть. Необходимую дополнительную информацию заинтересованные читатели могут найти в специализированной литературе и в сети Интернет.
Более 800 000 книг и аудиокниг! 📚
Получи 2 месяца Литрес Подписки в подарок и наслаждайся неограниченным чтением
ПОЛУЧИТЬ ПОДАРОК