Радиопередатчики на биполярном транзисторе
Основу большинства простейших транзисторных радиопередающих устройств составляет высокочастотный генератор, активный элемент которого выполнен на биполярном транзисторе. Преобразование акустического сигнала в низкочастотный электрический сигнал осуществляется, как правило, электретным микрофоном. Сформированный на выходе микрофона НЧ-сигнал без какой-либо дополнительной обработки используется в качестве модулирующего сигнала и подается непосредственно на ВЧ-генератор. Модуляция сигнала, формируемого генератором, обеспечивается за счет изменения режима работы или параметров транзистора активного элемента. Сформированный на выходе ВЧ-генератора модулированный сигнал поступает в антенну.
Принципиальная схема простейшего радиопередающего устройства, сигнал которого можно принимать на любой имеющий FM-диапазон вещательный радиоприемник, расположенный на расстоянии нескольких десятков метров, приведена на рис. 5.1.

Рис. 5.1. Принципиальная схема простого радиопередатчика на биполярном транзисторе (вариант 1)
Входной акустический сигнал преобразуется электретным микрофоном BM1, с выхода которого НЧ-сигнал подается непосредственно на базу биполярного транзистора VT1, имеющего n-p-n-проводимость. На этом транзисторе собран обычный LC-генератор с емкостной связью, формирующий ВЧ-колебания на частоте в пределах от 106 МГц до 107 МГц. По постоянному току транзистор VТ1 включен по схеме с общим эмиттером. Положение рабочей точки этого транзистора определяется величинами и соотношением сопротивлений резисторов R1, R2 и выбирается с учетом частоты, на которой предполагается эксплуатировать рассматриваемую конструкцию. В состав мостовой схемы стабилизации положения рабочей точки помимо резисторов R1 и R2 входит резистор R3, включенный в цепи эмиттера транзистора VT1.
По переменному току транзистор VТ1 включен по схеме с общей базой. При этом база транзистора заземлена по высокой частоте через конденсатор С1. Входным электродом активного элемента по высокой частоте в данном случае является эмиттер транзистора VT1, а выходным электродом – его коллектор. Цепь положительной обратной связи образована конденсатором С2, который включен между коллектором и эмиттером транзистора VТ1. При достаточной глубине обратной связи каскад переходит в режим генерации высокочастотных колебаний, модуляция которых осуществляется изменением положения рабочей точки транзистора VT1 по закону модулирующего сигнала.
Катушка L1 наматывается на каркасе диаметром 5 мм и содержит 5 витков медного посеребренного или просто луженого провода диаметром 0,8 мм. Длина катушки должна составлять около 8 мм. Вывод антенны припаивается между первым и вторым витками, считая от верхнего по схеме края катушки.
Транзистор типа BC337 зарубежного производства можно заменить, например, отечественным транзистором типа КТ660А. Величина сопротивления резистора R1 выбирается в зависимости от типа примененного электретного микрофона и должна быть такой, чтобы напряжение питания, подаваемое на микрофон, соответствовало его паспортным данным.
Питание данного радиопередающего устройства осуществляется от обычной батарейки типа «Крона» или от аккумулятора напряжением 9 В. При этом потребляемый ток не должен превышать 12 мА. Параллельно контактам источника питания включен керамический конденсатор С3, шунтирующий его по высокой частоте и обеспечивающий в определенной мере нейтрализацию как внутренних, так и внешних факторов, влияющих на стабильную работу радиопередатчика.
При налаживании радиопередатчика рабочая частота ВЧ-генератора должна быть выбрана в верхней части FM-диапазона. Ее точное значение устанавливается изменением количества витков катушки L1 и/или изменением расстояния между ее витками. При желании в каркасе катушки можно установить сердечник. В этом случае точное значение рабочей частоты ВЧ-генератора выбирается за счет изменения положения этого сердечника по отношению к виткам катушки L1. Использование сердечника из ферромагнитного материала приводит к уменьшению значения рабочей частоты. Если же применить сердечник из меди или алюминия, то рабочая частота увеличится. В качестве антенны рекомендуется использовать отрезок медного провода диаметром 1 мм и длиной примерно 30 см.
Принципиальная схема еще одного варианта радиопередающего устройства, выполненного на биполярном транзисторе, приведена на рис. 5.2.

Рис. 5.2. Принципиальная схема простого радиопередатчика на биполярном транзисторе (вариант 2)
В рассматриваемой конструкции акустический сигнал преобразуется электретным микрофоном BM1, с выхода которого электриче ский НЧ-сигнал через разделительный конденсатор С1 подается на базу биполярного транзистора VT1. На этом n-p-n транзисторе собран LC-генератор с емкостным делителем, формирующий ВЧ-колебания на частоте в пределах от 104 МГц до 108 МГц. По постоянному току транзистор VТ1 включен по схеме с общим эмиттером. Положение рабочей точки транзистора определяется величиной сопротивления резистора R2.
По переменному току транзистор VТ1 включен по схеме с общей базой, поскольку по высокой частоте его база заземлена через конденсатор С2. Высокочастотные колебания возникают в резонансном контуре, включенном по переменному току между коллектором и базой транзистора VТ1. Снимаемое с емкостного делителя напряжение подается во входную цепь активного элемента, а именно на эмиттер транзистора VТ1, в результате чего каскад оказывается охваченным положительной обратной связью.
Модулирующий НЧ-сигнал поступает на базу транзистора VT1 через разделительный конденсатор С1. В соответствии с мгновенным значением этого сигнала изменяется величина напряжения смещения, подаваемого на базу транзистора VT1, то есть изменяется положение рабочей точки транзистора. В результате НЧ-сигнал, формируемый на коллекторе транзистора VT1, инициирует изменение падения напряжения на резонансном контуре, при этом происходит изменение амплитуды и частоты сигнала ВЧ-генератора по закону модулирующего сигнала. Таким образом, на коллекторе транзистора VT1 формируется модулированный сигнал.
Катушка L1 наматывается на каркасе диаметром 5 мм и содержит 4–5 витков медного посеребренного или просто луженого провода диаметром 0,5 мм. В качестве антенны рекомендуется использовать отрезок медного провода диаметром 1 мм и длиной 80 см. Для приема сигналов, формируемых на выходе радиопередатчика, можно использовать любой вещательный радиоприемник, имеющий FM-диапазон.
Как и в рассмотренной ранее конструкции, транзистор типа BC337 зарубежного производства можно заменить, например, отечественным транзистором типа КТ660А. Величина сопротивления резистора R1 выбирается в зависимости от типа примененного электретного микрофона и должна быть такой, чтобы напряжение питания, подаваемое на микрофон, соответствовало его паспортным данным.
Питание данного радиопередающего устройства осуществляется от двух пальчиковых батареек типа ААА или от аккумулятора напряжением 3 В. При этом потребляемый ток не должен превышать 2 мА.
В процессе налаживания точное значение рабочей частоты ВЧ-генератора устанавливается изменением количества витков катушки L1 и/или изменением расстояния между ее витками. Уменьшение расстояния между витками катушки приводит к уменьшению значения рабочей частоты генератора, а с увеличением расстояния между витками рабочая частота ВЧ-генератора увеличивается.
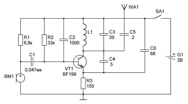
На рис. 5.3 приведена принципиальная схема еще одного простого радиопередающего устройства на биполярном транзисторе. Особенностью данной конструкции является схемотехническое решение высокочастотного генератора, который выполнен по схеме емкостной трехточки.

Рис. 5.3 Принципиальная схема простого радиопередатчика на биполярном транзисторе (вариант 3)
Как и в рассмотренных ранее конструкциях, входной акустический сигнал преобразуется в электрический НЧ-сигнал электретным микрофоном BM1. Низкочастотный сигнал поступает на базу транзистора VT1 через конденсатор С1, который обеспечивает развязку цепи питания электретного микрофона BM1 и цепи формирования напряжения смещения транзистора VT1 по постоянному току.
Транзистор VТ1 по постоянному току включен по схеме с общим эмиттером. При этом положение рабочей точки транзистора определяется величиной сопротивления резистора R2. По переменному току транзистор VТ1 включен по схеме с общей базой, поскольку по высокой частоте его база заземлена через конденсатор С2. Резонансный контур, образованный конденсаторами С3, С4, С6 и катушкой L1, включен на выходе активного элемента, то есть в коллекторной цепи транзистора VТ1. Снимаемое с емкостного делителя напряжение подается во входную цепь активного элемента, то есть на эмиттер транзистора VТ1. Величина указанного напряжения, и, соответственно, глубина обратной связи, определяется соотношением величин емкостей конденсаторов С4 и С6.
Мгновенное значение модулирующего сигнала, формируемого микрофоном ВM1, изменяет величину напряжения смещения, подаваемого на базу транзистора VT1, то есть влияет на положение рабочей точки транзистора. НЧ-сигнал, формируемый на коллекторе транзистора VT1, инициирует изменение падения напряжения на резонансном контуре, что приводит к соответствующему изменению частоты сигнала ВЧ-генератора. Модулированный сигнал формируется на коллекторе транзистора VT1 и через конденсатор С5 подается на антенну,
Катушка L1 наматывается на каркасе диаметром 5–6 мм и содержит 3–6 витков медного посеребренного или просто луженого провода диаметром 0,5 мм. В качестве антенны используется отрезок провода диаметром 1 мм и длиной около 25 см.
Вместо транзистора типа BF199 можно использовать транзисторы типа BF314 или типа BF240, а также отечественные транзисторы типа КТ339А или КТ312В. При замене транзистора следует выбрать оптимальный режим его работы подбором величин сопротивлений резисторов R2 и R3, что позволяет добиться максимальной выходной мощности устройства, которая может достигать 20 мВт.
Питание данного радиопередающего устройства осуществляется от двух пальчиковых батареек типа ААА или от аккумулятора напряжением 3 В. Можно использовать, например, литиевый аккумулятор типа CR2032 или «компьютерный» аккумулятор 3,6В/60 мАч. При необходимости напряжение питания может быть уменьшено до 1,5 В или увеличено до 4,5 В и даже до 12 В. При изменении напряжения питания необходимо подобрать величину сопротивления резистора R1 так, чтобы напряжение, подаваемое на электретный микрофон, соответствовало его номинальному напряжению питания. Например, в авторской конструкции при напряжении питания 1,5 В величина сопротивления резистора R1 составляла 3 кОм, при напряжении 6 В – 9,1 кОм, а при напряжении 12 В сопротивление резистора R1 составляло 11 кОм. При этом дальность действия данного радиопередатчика при напряжении питания 1,5 В от источника типа L736 достигала почти 30 м, а при напряжении питания 6 В – около 100 м.
В данной схеме коллектор транзистора VT1 подключен непосредственно к нижнему по схеме выводу катушки L1. В этом случае глубина положительной обратной связи определяется лишь соотношением величин емкостей конденсаторов С4 и С6. Поэтому настройка резонансного контура при регулировке частоты генерируемых колебаний осуществляется преимущественно изменением индуктивности катушки L1 и емкости конденсатора С3, поскольку изменение емкостей конденсаторов С4 и С6 приведет к изменению параметров цепи положительной обратной связи. Помимо этого изменение индуктивности катушки при увеличении частоты колебаний повышает добротность резонансного контура.
При налаживании точное значение рабочей частоты ВЧ-генератора устанавливается изменением расстояния между ее витками. Уменьшение расстояния между витками катушки приводит к уменьшению значения рабочей частоты генератора, а с увеличением расстояния между витками рабочая частота ВЧ-генератора увеличивается.
Более 800 000 книг и аудиокниг! 📚
Получи 2 месяца Литрес Подписки в подарок и наслаждайся неограниченным чтением
ПОЛУЧИТЬ ПОДАРОК