Усилители с непосредственной связью
В миниатюрных транзисторных радиопередающих устройствах нередко возникает необходимость получения большого значения коэффициента усиления низкочастотного сигнала, для чего требуется использовать два и более каскадов усиления. В этом случае применение многокаскадных микрофонных усилителей с емкостной связью, каждый из каскадов которых выполнен на основе рассмотренных схем, не всегда приводит к удовлетворительным результатам. Поэтому в миниатюрных радиопередающих устройствах широкое распространение получили схемотехнические решения микрофонных усилителей с непосредственной связью между каскадами.
Такие усилители содержат меньше деталей, имеют меньшую энергоемкость, легко настраиваются и менее критичны к изменениям величины напряжения питания. Помимо этого усилители с непосредственной связью между каскадами имеют более равномерную полосу пропускания, а нелинейные искажения в них могут быть сведены к минимуму. Одним из главных достоинств таких усилителей является сравнительно высокая температурная стабильность.
Однако высокая температурная стабильность, как и остальные перечисленные выше преимущества усилителей с непосредственной связью между каскадами, могут быть реализованы лишь при использовании глубокой отрицательной обратной связи по постоянному току, подаваемой с выхода на первый каскад усилителя. При применении соответствующего схемотехнического решения любые изменения тока, вызванные как температурными колебаниями, так и другими причинами, усиливаются последующими каскадами и подаются на вход усилителя в такой полярности. В результате усилитель возвращается в исходное состояние.
Принципиальная схема одного из вариантов двухкаскадного микрофонного усилителя с непосредственной связью между каскадами приведена на рис. 2.11. При напряжении питания от 9 до 12 В и максимальном входном напряжении 25 мВ уровень выходного напряжения в частотном диапазоне от 10 Гц до 40 кГц может достигать 5 В. При этом потребляемый ток не превышает 2 мА.

Рис. 2.11. Принципиальная схема микрофонного усилителя с непосредственной связью между каскадами (вариант 1)
Низкочастотный сигнал, сформированный микрофоном ВМ1, через разделительный конденсатор С2 поступает на вход первого усилительного каскада, выполненного на транзисторе VT1. Конденсатор С1 обеспечивает фильтрацию нежелательных высокочастотных составляющих входного сигнала. Через резистор R1 на электретный микрофон ВМ1 подается напряжение питания.
Усиленный сигнал с коллекторной нагрузки транзистора VT1 (резистор R2) подается непосредственно на базу транзистора VT2, на котором выполнен второй усилительный каскад. С коллекторной нагрузки этого транзистора сигнал поступает на выход усилителя через разделительный конденсатор С4.
Необходимо отметить, что резистор R2, используемый в качестве нагрузочного резистора в цепи коллектора транзистора VТ1, имеет сравнительно большое сопротивление. В результате напряжение на коллекторе транзистора VТ1 будет достаточно малым, что позволяет подключить базу транзистора VТ2 непосредственно к коллектору транзистора VТ1. Немалое значение в выборе режима работы транзистора VТ2 играет и величина сопротивления резистора R6.
Между эмиттером транзистора VТ2 и базой транзистора VТ1 включен резистор R4, обеспечивающий возникновение между каскадами отрицательной обратной связи по постоянному току. В результате напряжение на базе транзистора VТ1 формируется с помощью резистора R4 из напряжения, присутствующего на эмиттере транзистора VТ2, которое в свою очередь формируется при прохождении коллекторного тока этого транзистора через резистор R6. По переменному току резистор R6 шунтирован конденсатором С3.
Если по какой-либо причине ток, проходящий через транзистор VТ2, увеличится, то соответственно увеличится и напряжение на резисторах R5 и R6. В результате, благодаря резистору R4, увеличится напряжение на базе транзистора VТ1, что приведет к увеличению его коллекторного тока и соответствующему увеличению падения напряжения на резисторе R2, а это вызовет уменьшение напряжения на коллекторе транзистора VТ1, к которому непосредственно подключена база транзистора VТ2. Уменьшение значения напряжения на базе транзистора VТ2 приведет к уменьшению коллекторного тока этого транзистора и соответствующему уменьшению напряжения на резисторах R5 и R6. При этом уменьшится напряжение на базе транзистора VТ1, этот транзистор прикроется и вновь будет работать в нормальном, первоначально установленном режиме. Таким образом, токи и рабочие точки транзисторов VТ1 и VТ2 будут стабилизированы. Аналогичным образом схема стабилизации функционирует и при возможном уменьшении коллекторного тока транзистора VТ2, например, при уменьшении температуры окружающей среды.
У усилителей с непосредственной связью между каскадами для установки режима обычно бывает достаточно подобрать величину сопротивления лишь одного резистора. В рассмотренной схеме режим работы устанавливается подбором сопротивления резистора R6 или резистора R2.
В связи с тем, что резистор R3 не зашунтирован конденсатором, в данном усилителе возникает обратная связь по переменному току, обеспечивающая резкое уменьшение искажений.
Необходимо отметить, что при любом изменении номинала резистора R4 или величины питающего напряжения усилителя необходимо откорректировать и положение рабочей точки. Важную роль в этом процессе играет резистор R6, вместо которого в процессе налаживания конструкции обычно устанавливается подстроечный резистор, обеспечивающий правильный выбор рабочей точки транзисторов VТ1 и VТ2.
Принципиальная схема еще одного варианта двухкаскадного микрофонного усилителя с непосредственной связью между каскадами приведена на рис. 2.12. Отличительной особенностью данного схемотехнического решения, по сравнению с предыдущим, является то, что для стабилизации режима работы в предлагаемой схеме используются две цепи обратной связи с выхода на вход.

Рис. 2.12. Принципиальная схема микрофонного усилителя с непосредственной связью между каскадами (вариант 2)
Нетрудно заметить, что помимо передачи напряжения, снимаемого с эмиттера транзистора VT2, на базу транзистора VT1 через резистор R4, в данной конструкции также обеспечивается изменение напряжения эмиттера транзистора первого каскада в зависимости от величины тока, проходящего через коллекторную нагрузку транзистора VT2 (резистор R6). Вторая цепь обратной связи, подключенная между коллектором транзистора VT2 и эмиттером транзистора VT1, образована включенными параллельно резистором R5 и конденсатором С3. Необходимо отметить, что от величины емкости конденсатора С3 зависит значение верхней граничной частоты полосы пропускания данного микрофонного усилителя.
При напряжении питания от 9 до 15 В и максимальном входном напряжении 25 мВ уровень выходного напряжения рассмотренного двухкаскадного усилителя в частотном диапазоне от 20 Гц до 20 кГц может достигать 2,5 В. При этом потребляемый ток не превышает 2 мА.
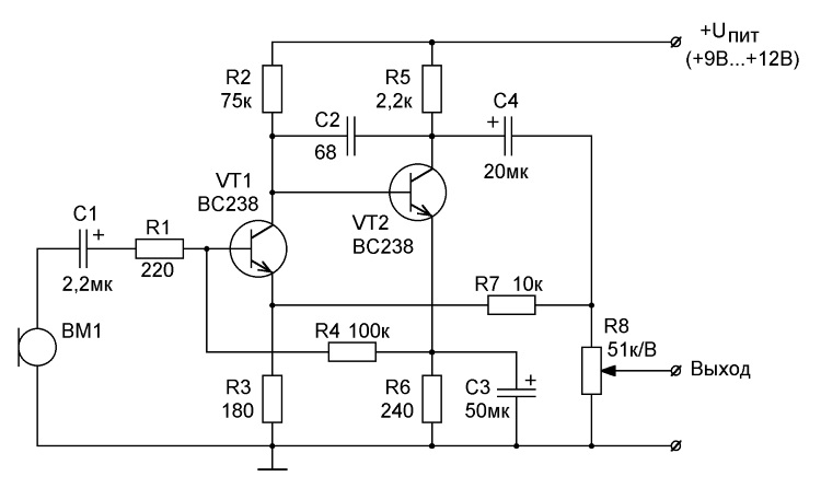
Принципиальная схема еще одного варианта микрофонного усилителя с непосредственной связью между каскадами приведена на рис. 2.13.

Рис. 2.13. Принципиальная схема микрофонного усилителя с непосредственной связью между каскадами (вариант 3)
В данной конструкции сигнал, сформированный микрофоном ВМ1, через разделительный конденсатор С1 и резистор R2 проходит на базу транзистора VТ1, на котором собран первый каскад усиления. Усиленный сигнал с коллектора транзистора VТ1 подается непосредственно на базу транзистора VТ2 второго усилительного каскада.
Между эмиттером транзистора VТ2 и базой транзистора VТ1 включен резистор R4, обеспечивающий возникновение между каскадами отрицательной обратной связи по постоянному току. В результате напряжение на базе транзистора VТ1 формируется с помощью резистора R4 из напряжения на эмиттере транзистора VТ2, которое в свою очередь формируется при прохождении коллекторного тока этого транзистора через резистор R6. По переменному току резистор R6 шунтирован конденсатором С3.
Сформированный на коллекторе транзистора VТ2 сигнал через разделительный конденсатор С4 и потенциометр R8 подается на выход микрофонного усилителя. Для уменьшения частотных искажений в области нижних частот емкость разделительного конденсатора С4 увеличена до 20 мкФ. Потенциометр R8 выполняет функцию регулятора уровня выходного НЧ-сигнала и имеет логарифмическую характеристику (тип В).
В обычных усилительных каскадах, в которых транзистор включен по схеме с общим эмиттером, коэффициент усиления каскада определяется в первую очередь особенностями самого транзистора. В данной схеме коэффициент усиления в значительной степени зависит от параметров второй цепи обратной связи, включенной между выходом усилителя и эмиттером транзистора VТ1. В рассматриваемой схеме эта цепь обратной связи образована резистором R7. Теоретически коэффициент усиления КУС двухступенчатого усилительного каскада с непосредственной связью определяется соотношением величин сопротивлений резисторов R7 и R3, то есть вычисляется по формуле:
КУС = R7/R3.
Для рассматриваемого каскада коэффициент КУС = 10000/180 = = 55,55. Приведенная формула справедлива для значений коэффициента усиления, находящихся в пределах от 10 до 100. При иных соотношениях вступают в силу дополнительные факторы, влияющие на величину коэффициента усиления. Особые методики расчета следует применять в тех случаях, когда в цепь обратной связи включаются последовательные или параллельные RC-цепочки.
Рассматривая классические схемы микрофонных усилителей на биполярных транзисторах, нельзя не упомянуть о двухкаскадном усилителе, выполненном на двух биполярных транзисторах разной проводимости. Принципиальная схема простого микрофонного усилителя, выполненного на n-p-n и p-n-p транзисторах, приведена на рис. 2.14.

Рис. 2.14. Принципиальная схема микрофонного усилителя на биполярных транзисторах разной проводимости
Несмотря на простоту, данный усилитель, который можно использовать для усиления сигналов, снимаемых с выхода конденсаторного микрофона, имеет весьма приемлемые параметры. При напряжении питания от 6 до 12 В и максимальном входном напряжении 100 мВ уровень выходного напряжения в частотном диапазоне от 70 Гц до 45 кГц достигает 2,5 В.
Сформированный на выходе микрофона ВМ1 сигнал через разделительный конденсатор С1 подается на базу транзистора VТ1, имеющего n-p-n проводимость, на котором выполнен первый усилительный каскад. Напряжение смещения, подаваемое на базу транзистора VТ1, формируется делителем, который образован резисторами R2 и R3.
Величина спада частотной характеристики данного микрофонного усилителя в области нижних частот в значительной степени зависит от емкости разделительного конденсатора С1. Чем меньше емкость этого конденсатора, тем больше спад частотной характеристики. Поэтому при указанном на схеме номинале емкости конденсатора С1 нижняя граница диапазона воспроизводимых усилителем частот находится на частоте около 70 Гц.
С коллектора транзистора VТ1 усиленный сигнал подается непосредственно на базу транзистора VТ2, имеющего p-n-p проводимость, на котором выполнен второй усилительный каскад. В данном усилителе, как и в рассмотренных ранее конструкциях, используется схема с непосредственной связью между каскадами. В качестве нагрузочного резистора в цепи коллектора транзистора VТ1 используется резистор R4, имеющий большое сопротивление. В результате напряжение на коллекторе транзистора VТ1 будет сравнительно малым, что позволяет базу транзистора VТ2 подключить непосредственно к коллектору транзистора VТ1. Немалое значение в выборе режима работы транзистора VТ2 играет и величина сопротивления резистора R7.
Сформированный на коллекторе транзистора VТ2 сигнал через разделительный конденсатор С4 подается на выход микрофонного усилителя. Для уменьшения частотных искажений в области нижних частот емкость разделительного конденсатора С4 увеличена до 10 мкФ. Величина спада в области верхних частот воспроизводимого усилителем диапазона может быть обеспечена уменьшением сопротивления нагрузки, а также использованием транзисторов с более высоким значением предельной частоты.
Коэффициент усиления данного усилителя определяется соотношением сопротивлений резисторов R5 и R6 в цепи обратной связи. Конденсатор С3 ограничивает усиление на высших частотах, препятствуя самовозбуждению усилителя.
При применении конденсаторного микрофона в цепь его включения потребуется подавать напряжение, необходимое для его питания. С этой целью в схеме установлен резистор R1, который одновременно является нагрузочным резистором выхода микрофона. При использовании рассматриваемого микрофонного усилителя с электродинамическим микрофоном резистор R1 из схемы можно исключить.
Особого внимания заслуживают схемотехнические решения двухкаскадных микрофонных усилителей, в которых входной каскад выполнен на полевом, а выходной каскад – на биполярном транзисторе. Принципиальная схема одного из вариантов простого микрофонного усилителя, выполненного на полевом и биполярном транзисторах, приведена на рис. 2.15. Данная конструкция характеризуется не только низким уровнем шумов и сравнительно высоким входным сопротивлением, но и значительной шириной диапазона частот усиливаемого сигнала. При напряжении питания от 9 до 12 В и максимальном входном напряжении 25 мВ уровень выходного напряжения в частотном диапазоне от 10 Гц до 100 кГц может достигать 2,5 В. При этом потребляемый ток не превышает 1 мА, а входное сопротивление составляет 1 МОм.

Рис. 2.15. Принципиальная схема микрофонного усилителя на полевом и биполярном транзисторах разной проводимости
Снимаемый с выхода микрофона ВМ1 сигнал через разделительный конденсатор С1 и резистор R1 подается на затвор полевого транзистора VТ1, на котором выполнен входной усилительный каскад. Резистор R2, величина сопротивления которого определяет значение входного сопротивления всей конструкции, обеспечивает по постоянному току связь затвора транзистора VТ1 с шиной корпуса. По постоянному току положение рабочей точки транзистора VТ1 определяется величинами сопротивлений резисторов R3, R4 и R5. По переменному току резистор R5 шунтирован конденсаторами С2 и С3. Сравнительно большая емкость конденсатора С2 обеспечивает достаточное усиление в нижней части диапазона частот усиливаемого сигнала. В свою очередь, величина емкости конденсатора С3 обеспечивает достаточное усиление в верхней части диапазона частот.
Усиленный сигнал снимается с нагрузочного резистора R3 и подается непосредственно на базу транзистора VT2, имеющего p-n-p-проводимость, на котором выполнен второй каскад усиления. Резистор R6, включенный в коллекторную цепь транзистора VT2, не только является нагрузочным резистором во втором усилительном каскаде, но и входит в состав цепи обратной связи транзистора VT1. Соотношением величин резисторов R6 и R4 определяется коэффициент усиления всей конструкции. При необходимости усиление можно уменьшить, подобрав величину сопротивления резистора R4. Сформированный на коллекторе транзистора VТ2 сигнал через резистор R7 и разделительный конденсатор С4 подается на выход микрофонного усилителя.
Более 800 000 книг и аудиокниг! 📚
Получи 2 месяца Литрес Подписки в подарок и наслаждайся неограниченным чтением
ПОЛУЧИТЬ ПОДАРОК