3.4. Игральный автомат

Белоусов А. [13]

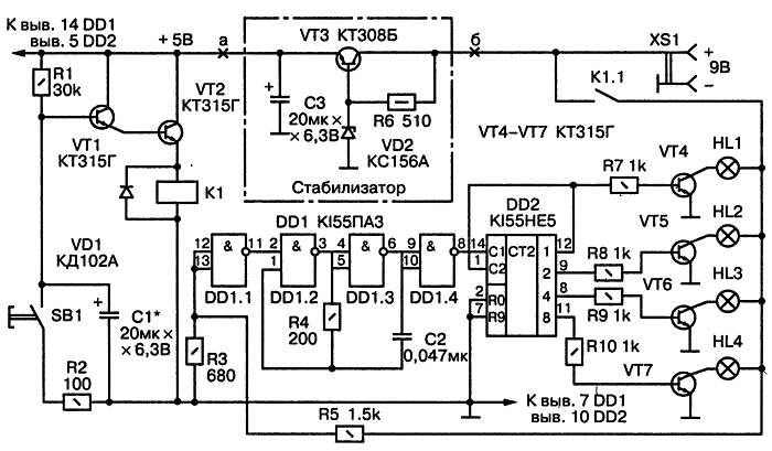
При игре в кости используют два кубика и выпавшее число может оказаться равным от двух до двенадцати. Предлагаемый автомат во время игры выдает числа от 1 до 15. Принципиальная схема автомата представлена на рис. 18.

Рис. 18. Принципиальная схема игрального автомата

На транзисторах VT1 и VT2 собрано реле времени, вырабатывающее интервал, который определяется длительностью заряда конденсатора С1. На элементах DD1.2 и DD1.3 собран генератор импульсов с частотой повторения около 100 кГц. Работой генератора управляет элемент DD1.1: когда на его входах уровень логического нуля, на выходе уровень логической единицы и генератор работает. Когда же на входе DD1.1 уровень логической единицы, генератор не работает. Импульсы с выхода генератора через буферный элемент DD1.4 поступают на вход двоичного счетчика DD2, к выходам которого через усилительные транзисторы подключены лампочки накаливания HL1, HL2, HL3, HL4, цена свечения которых соответственно составляет 1–2 — 4–8. Питание на схему автомата подается от источника напряжением 9 В с применением электронного стабилизатора выходного напряжения 5 В, который собран на транзисторе VT3 и стабилитроне VD2.

Автомат работает следующим образом. Нажимаем кнопку SB1. Конденсатор С1 быстро разряжается на резистор R2. Составной транзистор VT1-VT2 запирается и электромагнитное реле К1 отпускает. Контакты К1.1 размыкаются и снимается питание лампочек накаливания. Поступление на вход DD1.1 уровня логического нуля приводит к появлению на его выходе уровня логической единицы. Поэтому начинает работать импульсный генератор, а счетчик — считать импульсы.

После отпускания кнопки SB1 конденсатор С1 начинает заряжаться, и через некоторое время отопрется составной транзистор, сработает реле, замкнутся контакты К1.1 и зажгутся лампочки в соответствии с состоянием счетчика в этот момент. Одновременно с замыканием контактов реле прекратится работа генератора благодаря поступлению уровня логической единицы на вход элемента DD1.1.

Отсчет выпавшего числа производится путем сложения цен горящих лампочек. Так, горение лампочек HL1 и HL3 указывает на число 5, а горение всех четырех лампочек — на число 15.

Более 800 000 книг и аудиокниг! 📚

Получи 2 месяца Литрес Подписки в подарок и наслаждайся неограниченным чтением

ПОЛУЧИТЬ ПОДАРОК