5.2. Пробник для транзисторов [20]

Предлагаемый пробник позволяет выполнить разбраковку транзисторов, отобрав годные. Принципиальная схема такого пробника приведена на рис. 26.

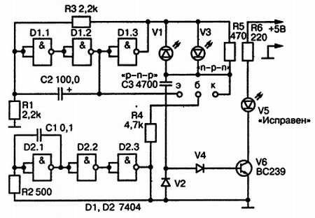
Рис. 26. Принципиальная схема пробника для транзисторов

Пробник содержит две интегральные микросхемы 4х2И-НЕ, в каждой из которых использовано по три элемента и три светодиода. На элементах микросхемы D1 собран генератор прямоугольных импульсов низкой частоты типа «меандр», которые подаются на эмиттер и коллектор испытуемого транзистора. На элементах микросхемы D2 собран генератор прямоугольных импульсов частотой 5 кГц, которые через резистор R4 подаются на базу транзистора. Если транзистор исправен, эти импульсы усиливаются и через конденсатор С3 и диод V4 их положительная составляющая открывает по базе транзистор V6, благодаря чему зажигается светодиод V5, сигнализируя о том, что транзистор исправен. Кроме того, если структура испытуемого транзистора рп-р, зажигается светодиод V1, если же n-р-n — V3. Вместо микросхем 7404 можно использовать К155ЛАЗ, светодиоды АЛ102, диоды Д219 и транзистор КТ373.

Более 800 000 книг и аудиокниг! 📚

Получи 2 месяца Литрес Подписки в подарок и наслаждайся неограниченным чтением

ПОЛУЧИТЬ ПОДАРОК