Магнитный доллар

После Бога деньги первое

В. Даль

От дверей, звонков и прочих интересных электронных устройств постепенно перемещаемся в самое обитаемое и любимое помещение в квартире — на кухню. Пока это будет лишь случайный мимолетный визит, а вот уж потом…

Эксперименты на кухне

Для экспериментов потребуются: магнит, американская купюра и спички.

Магнит можно взять любой, например, от старого динамика, скажем 1ГД10, естественно без диффузора и его крепежа. В нем имеется тороидальный феррит-бариевый магнит, дающий в зазоре магнитную индукцию примерно 0,75 Вб/м2. А вообще-то, чем «сильнее» магнит, тем заметнее будет эффект.

Американская купюра, подлежащая эксперименту, если есть и не жалко (сжигать и варить ее не будем, впрочем, дело Ваше), лучше пусть будет с личиком Бенджамина Франклина: как никак нашего рода, почти радиолюбитель — изобретатель молниеотвода и много чего другого из электричества.

Спички — любые, из тех, что раньше именовались «шведскими», так как изобрел их один бедолага студент-химик, в шведской тюрьме, кстати, пребывая. Но нужны именно спички, а не зажигалки.

Эксперимент № 1

Начнем со спичек, чтобы войти в курс дела и для тренировки. Берем одну целую спичку, кладем ее на стол (не железный) и подносим к ней магнит, дотрагиваясь областью зазора до спички и, особенно, до ее головки. Результат — ноль: спичка лежит, как ни в чем не бывало. Далее спичку чиркаем по коробке и после того как обгорит головка, гасим ее и опять кладем на стол (соблюдая меры пожарной безопасности). Повторно подносим магнит, но теперь к обгорелой головке: «Вот те на! Спичка-то, словно иголка: поднимается и висит на магните». Что-то там в ее головке с бертолетовой солью, серой и прочими химикалиями приключилось. Без хроматографа или масс-спектрометра и не разберешься. Да нам сейчас это и не так важно, хотя и любопытно: какие там такие изменения происходят в этом домашнем пиротехническом заряде? Зафиксируем факт: обгорелая спичка, в которой железом и не пахнет, притягивается к магниту.

Эксперимент № 2

Берем одной рукой купюру за угол и даем ей свободно повиснуть. Спички убираем от греха подальше. В другую руку берем магнит и аккуратно подносим к разным ее местам, слегка дотрагиваемся и легонько отодвигаем магнит. Купюра притягивается и «едет» вместе с магнитом. Значит она настоящая, а не фальшивая, вот и Франклин улыбается одобрительно. Доллар-то оказывается еще и магнитным, вот почему он так притягивает людей, а с нашими «деревянными» этот фокус не проходит, остается только поджечь.

Значит, в краску янки заложили некую соль с магнитными свойствами, а это можно использовать для детектирования валюты, но не с магнитом же от синхрофазотрона по обменникам ходить. Радиолюбитель легко может сделать магнитный детектор валюты.

Детектор валюты Мастер КИТ NS311

Виртуальная модель

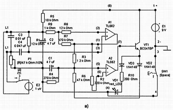
Принципиальная схема устройства, набранная в программе EWB, т. е. представляющая его виртуальную модель, показана на рис. 129, а.

Детектор состоит из двухкаскадного усилителя на основе микросхемы TL082, представляющей собой два быстродействующих операционных усилителя (аналог серии К576) в одном 8-выводном корпусе.

Рис. 129. Детектор валюты Мастер КИТ NS311:

а — виртуальная модель в EWB; б — общий вид

В библиотеке программы имеются только модели подобных одиночных ОУ, причем без выводов для питания (которое решено программно). Поэтому в нашей модели (см. рис. 129, а) мы использовали два таких «операционника» А1 и А2, пронумеровав выводы в соответствии с нумерацией в сборке: от (1) до (8). При монтаже модели обратите внимание на разметку инверсных и прямых входов ОУ и после установки их на рабочее поле «покрутите» как надо.

Датчиком магнитных свойств купюры в реальном устройстве служит обычная магнитная головка (моно), например, воспроизведения или универсальная, подключаемая к точкам «L1-L1». Сигнал возникает в головке, если при включенном питании (SW1) провести головкой вдоль купюры. Если она не поддельная, то изменения магнитного потока в головке приводят к генерации импульсной ЭДС в ней и сигнал через формирующие RC-цепи поступает на вход А1, а затем на А2. После усиления импульса, отпирается транзистор VT1 и загорается красный светоизлучающий диод red_LED VD1.

Думается, что естественнее было бы для данной валюты использовать зеленый светодиод (green_LED), правда, радиолюбители после изготовления первого прибора и успешных испытаний, могут его и самостоятельно доработать, поставив два светодиода: фальшивка — горит красный, настоящий — загорается зеленый.

Величина сопротивления гасящего резистора R10 в виртуальной модели уменьшена до 200 Ом, против 680 Ом, используемой в оригинале, чтобы не редактировать параметры светодиода, и он работал с заданными по умолчанию величинами.

В виртуальной модели этот «валютный сигнал» заменяется включением батареи Е2 с напряжением 1 мкВ ключом [Z].

Питание модели осуществляется от батареи Е1 с напряжением 9 В. Потенциометр Р1, с управляющей клавишей [R], служит для начальной настройки чувствительности, так как головки могут быть разными, ну а доллары-то и подавно.

Итак, включаем питание [X] и моделирование. Затем нажимаем и отпускаем [Z], светодиод (после необходимой подстройки [R]) загорается и гаснет.

Реальное устройство

Детектор валюты монтируется на прилагаемой печатной плате (рис. 129, б) по приведенной выше принципиальной схеме из компонентов, указанных в таблице с их спецификацией.

При монтаже необходимо обратить особое внимание на полярность подключения батареи и электролитических конденсаторов, а также выводов микросхемы, светодиода, диодов и транзистора. Магнитную головку можно смонтировать непосредственно на плате.

Все устройство следует заключить в «фирменный» корпус. Для приемной щели магнитной головки следует оставить окошко или выполнить специальный пропил в этом корпусе так, чтобы можно было приводить купюру и щель головки в соприкосновение.

Включаем устройство и настраиваем его, например, пользуясь старой магнитной карточкой, а уж затем переходим к «зелени». Для формирования импульса купюру надо быстро перемещать вблизи приемной щели головки детектора. В случае не фальшивой купюры должен вспыхнуть светодиод: «Океу!».

Помните, созданный Вами прибор не сертифицирован, так что его можно использовать только в личных целях, не перекладывая ни на кого ответственность и не предъявляя никому юридически не защищенных претензий.

Более 800 000 книг и аудиокниг! 📚

Получи 2 месяца Литрес Подписки в подарок и наслаждайся неограниченным чтением

ПОЛУЧИТЬ ПОДАРОК