Электронный сторож

Мой дом — моя крепость.

Английская поговорка

Крепость, безусловно, требует охраны, а в этом нет равных электронике. Но прежде чем рассмотреть электронного стража, познакомимся с одним необычным электронным устройством, на котором он основан.

О триггере Шмитта замолвите слово

В далекие предвоенные годы XX в. радиоинженеров, занимавшихся импульсной техникой, связанной с развитием радиолокации, и другими применениями электроники, мучила вечная проблема выделения полезного сигнала на фоне нерегулярных помех. Искомый импульс цели буквально выуживался из множества ложных импульсов. Соответствующая схема была описана в 1938 году О. Г. Шмиттом и получила название «Триггер Шмитта». В те времена основными компонентами устройств служили электровакуумные приборы (радиолампы). Триггер Шмитта (далее ТШ) был выполнен на двойном триоде, как двухкаскадный усилитель, охваченный внутренней положительной обратной связью. Связь была слабой и ее глубина подбиралась так, чтобы не возникала устойчивая автогенерация. В результате получилось устройство, которое при превышении входным напряжением некоторого порогового уровня (напряжения срабатывания) скачком переходило на другой устойчивый уровень (напряжение отпускания). Принятая здесь терминология заимствована из релейной техники. Передаточная характеристика ТШ по напряжению имеет вид петли гистерезиса, аналогичный магнитному гистерезису. Поэтому на условно-графических обозначениях ТШ проставляют характерную родовую метку в виде петли гистерезиса. Со сменой компонентной базы ТШ были выполнены на биполярных транзисторах, а затем и по интегральной технологии, они вошли в серии ТТЛ и КМОП микросхем.

Триггеры Шмитта, являясь несимметричными устройствами, значительно отличаются от большинства своих собратьев: таких распространенных триггеров, как RS, JK, D и Т, которые относятся к группе симметричных. Каскады в них не идентичны по своим параметрам и связям между ними, но главное отличие заключается в том, что выходной сигнал в отсутствие входного — однозначно определен. Поэтому подобные триггеры не обладают памятью и используются как спусковые устройства либо для формирования последовательности прямоугольных импульсов из сигналов произвольной формы, например синусоидальных. Вообще, данный тип триггеров ближе к импульсным, нежели к цифровым устройствам.

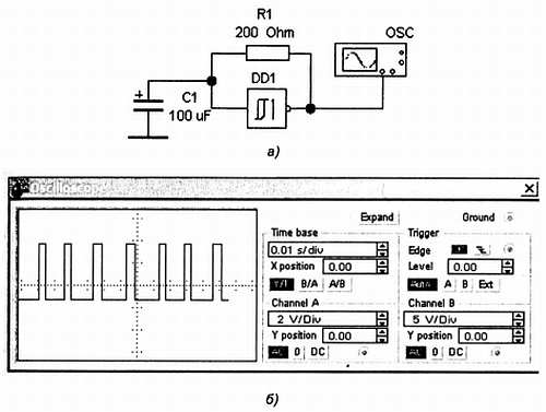
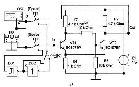
Рассмотрим в программе EWB работу классической схемы триггера Шмитта на двух транзисторах (VT1 и VT2) с эмиттерными связями (см. рис. 104, а).

Входной сигнал от функционального генератора FG подается на вход In (база VT1) и канал А осциллоскопа OSC, а выходной снимается с вывода Out (коллектор VT2) и подается на канал В. Для снятия передаточной характеристики триггера выставим режим генерирования сигналов треугольной формы с параметрами, показанными на рис. 104, б. Для того чтобы получить зависимость выходного напряжения от входного на осциллоскопе выберем режим развертки типа В/А (см. рис. 104, в). Поскольку далее для сравнения будет выполняться моделирование ТШ на типовых базовых логических элементах (DD1 и DD2), то схема предусматривает коммутацию приборов ключами [Space] и [С]. В данном же случае ключи [Space] должны находиться в верхнем положении, а ключ [С] — в любом. Включив моделирование получим на экране характерную петлю гистерезиса (см. рис. 104, в).

Рис. 104. Исследование модели в EWB триггера Шмитта:

а — схемная модель; б — установки параметров функционального генератора;

в, г — передаточная характеристика и осциллограмма сигналов неинвертирующего ТШ;

д, е — передаточная характеристика и осциллограмма сигналов инвертирующего ТШ

Как уже отмечалось, в ТШ наблюдается характерный гистерезис — отставание величины выходного напряжения от входного. Если частоту следования импульсов уменьшить в десять раз (для этого надо воспользоваться установочными кнопками в окошке Frequency функционального генератора), то можно визуально пронаблюдать, как по мере роста напряжения вычерчивается вся кривая, проходя фигуру против часовой стрелки. Такой своеобразный вид передаточной функции триггера обусловлен его переключением под действием входного напряжения, регулируемого двумя обратными связями: положительной ОС со второго каскада на первый за счет общего резистора R4 и отрицательной ОС по току через этот же резистор, когда открыт транзистор VT1. Если теперь переключить генератор на режим синусоидальных колебаний, а осциллоскоп на развертку сигналов во времени (Y/T), то синусоидальные колебания на входе превращаются в синфазные (по основной гармонике) прямоугольные колебания на выходе триггера (см. рис. 104, г), поскольку в данном случае реализован неинвертирующий триггер Шмитта.

В комплекте базовых логических элементов программы EWB имеется инвертирующий триггер Шмитта (см. компонент DD1 на схеме рис. 104, а). Для снятия передаточной характеристики этого триггера надо перевести переключатель [Space] в нижнее, а ключ [С] — в левое положение. Установив режим развертки в положение В/А, а генератор на треугольную форму колебаний, получим характеристику, показанную на рис. 104, д. В ней обход петли гистерезиса наблюдается по часовой стрелке. Если подать теперь на вход ТШ DD1 синусоидальные колебания, на его выходе (в точке С) получатся противофазные (по основной гармонике) колебания прямоугольной формы (рис. 104, е). Эти колебания можно превратить в синфазные, снимая сигнал с инвертора DD2 (переведя ключ [С] в правое положение и проведя инверсию сигнала с помощью триггера DD2). В этом случае колебания будут аналогичны рис. 104, г.

Триггеры Шмитта позволяют эффективно отфильтровать шумы на пологих фронтах сигналов и являются незаменимыми для стыковки схем с медленно меняющимися сигналами (<1 Гц) с логическими устройствами типа счетчиков и регистров, на их основе можно построить генераторы и другие устройства.

На рис. 105 показано использование ТШ для отстройки от высокочастотной помехи, а на рис. 106 — простейший генератор прямоугольных импульсов.

Рис. 105.Отстройка от ВЧ-помехи на триггере Шмитта:

а — схема; б — осциллограммы сигналов

Рис. 106. Генератор прямоугольных импульсов на триггере Шмитта:

а — схема; б — осциллограммы сигналов

Обычно в состав микросхем входят инвертирующие триггеры Шмитта, например ТТЛ 7414 содержит шесть подобных триггеров, а микросхема КМОП 4093 (аналог К561ТЛ1) состоит из четырех ТШ, на входе каждого из которых стоит двухвходовой элемент И-НЕ.

Теперь перейдем от теории к практике.

Охранное устройство Мастер КИТ NS011

К сожалению, жизнь так устроена, что далеко не все в ней увлеченно занимаются радио или иным созидательным делом. На помощь от тех, кто посягает на наше имущество, приходит электроника. Вот описание простейшего устройства, позволяющего подать сигнал тревоги, если Ваш автомобиль или мотоцикл лишь слегка изменит свое вертикальное положение например, чуть-чуть качнется. В основе этого электронного сторожа датчик положения, в виде вертикальной металлической трубки, в верхней части которой на шарнире вдоль ее оси свободно подвешен металлический стержень. Трубка заземляется на корпус охраняемого объекта, а внутренний стержень в области подвеса, напротив, изолируется от корпуса и снабжается выводом к электронному блоку. Этот датчик радиолюбители выполняют сами, в зависимости от целей охраны, так сказать на свой страх и риск, проявляя свою выдумку и умение.

Схема электронного блока, входящего в набор Мастер КИТ NS011, показана на рис. 107.

Рис. 107. Разнесенная виртуальная модель в EWB охранного устройства Мастер КИТ NS011

Здесь она выполнена средствами программы EWB и несколько отличается от оригинальной (входящей в комплект), но и назначение ее иное: это виртуальная модель, работу которой можно проверить на компьютере. В основе блока лежит микросхема CD 4093, содержащая триггеры Шмитта. На рис. 107 мы «разнесли» эту микросхему поэлементно, дополнив два первых триггера (DD1.2 и DD1.4) расширением входов по И (DD1.1 и DD1.3). Типы выходного транзистора VT1, электромагнитного реле — RL1 и зуммера — BUZZER взяты произвольно, но так, чтобы модель была работоспособной. Для подбора этих компонентов в схему дополнительно включен амперметр, регистрирующий выходной ток (в пренебрежении током базы). Остальные номиналы и нумерация выводов микросхемы соответствуют оригиналу. После вышеизложенного, не трудно видеть, что на элементах DD1.1-DD1.4 выполнен автогенератор, а ТШ DD1.5 является формирователем импульсов. Выходной каскад на VT1 представляет собой усилитель, нагрузкой которого служит электромагнитное реле RL1, к нормально разомкнутым контактам которого подключено устройство для звуковой сигнализации. После включения моделирования программа автоматически ведет расчет и выводит в онлайновом режиме результаты. Если замкнуть ключ [S] на землю, то у светоизлучающего диода (LED) «зачернятся» выходные стрелки (анимация), амперметр начнет показывать некоторый ток (который будет возрастать) и из штатного динамика ПК (если там таковой имеется) раздастся тональный сигнал тревоги.

Ту же схему повторим, используя графический интерфейс корпусов микросхем (см. рис. 108) и проведем на ней те же испытания.

Рис. 108. Модель в EWB охранного устройства Мастер КИТ NS011 на микросхеме 4093

Конечно, возможности моделирования гораздо шире, чем мы здесь описали, например, можно подключить осциллоскоп к разным точкам схемы и наблюдать в реальном режиме времени протекающие там процессы, можно заняться параметрической оптимизацией или схемными изменениями и т. д. и т. п.

Однако надо скорее собрать натуральное охранное устройство, иначе, возможно, уже и охранять-то будет нечего (не дай, Бог!).

Кроме того, надо обязательно проверить практикой теорию, так как в отрыве от практики она никому и не нужна.

Теперь, запасясь терпением, надо выполнить сборку устройства согласно приведенной монтажной схеме (рис. 109), наладить его, разместить на охраняемом объекте в укромном месте и можно спокойно спать, пока оно Вас не разбудит…

Рис. 109. Монтажная схема электронного охранного устройства Мастер КИТ NS011

Более 800 000 книг и аудиокниг! 📚

Получи 2 месяца Литрес Подписки в подарок и наслаждайся неограниченным чтением

ПОЛУЧИТЬ ПОДАРОК