Звонят, откройте дверь

В рассказе Антона Павловича Чехова с названием «Ах, зубы!» любитель сценических искусств Сергей Алексеич Дыбкин, доведенный до истерии замучившей его зубной болью, мчится на извозчике к врачу. Добравшись до места, «Дыбкин прыгает с извозчика и с воплем взбегает наверх по каменной лестнице. Давит он пуговку звонка с таким остервенением, что ломает свой изящный ноготь».

Да, звонок дело ответственное.

Это было в конце XIX в., но уже тогда звонки были электрические и самые разнообразные. Одноударные, с автоматическим прерыванием, «жужжалки» и «дребезжащие», с тирольским колокольчиком и т. д. и т. п. Подобные звонки еще можно увидеть в аналоговых телефонах. «Кнопки-пуговки» тоже сохранились до наших дней, а, нажимая на кнопку вызова старого лифта, можно и палец сломать. Сегодня о прибытии гостей нам сообщают соловьиные трели, оркестровые мелодии или призывный «динь-дон». Большинство звонкое теперь не электромеханические, а электронные.

Простейший электронный звонок можно сделать своими руками, а заодно и потренироваться в электронике. В наборах Мастер КИТ имеются разнообразные конструкции. Остановимся на устройстве NK038.

Модель мультивибратора

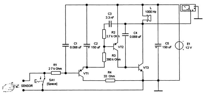
Схема звонка (рис. 101, а) представляет собой несимметричный мультивибратор на биполярных транзисторах PNP и NPN типов (VT1 — ВС557, VT2 — BD137-16). Схема отличается от ранее рассмотренного генератора сигналов азбуки Морзе (рис. 87, а) некоторыми деталями.

Рис. 101. Кнопочный дверной звонок Мастер КИТ NK038:

а — виртуальная модель в EWBб — осциллограмма сигнала

Сборку виртуальной модели начнем с выбора транзисторов.

К сожалению, в библиотеке компонентов данной версии программы отсутствуют необходимые номиналы. В принципе можно было бы, найдя по справочным данным характеристики этих транзисторов, войти в режим редактирования их свойств и дополнить имеющиеся библиотеки. Однако типы параметров, приводимых в большинстве справочников и принятых в программе, отличаются, поэтому это требует дополнительной работы по расчетам и увязке. Вряд ли стоит этим заниматься с учетом назначения схемы.

Другой способ, который мы выбираем, заключается в использовании идеальных приборов. Это приведет к некоторым количественным отклонениям поведения моделей, но, по крайней мере, качественная (и даже полуколичественная) картина будет правильной. При желании (или при необходимости) от подобных идеализированных схем можно перейти и к более точным моделям.

Из особенностей принципиальной схемы (рис. 101, а), на которые необходимо обратить внимание при создании виртуальной модели в программе EWB и при монтаже реального устройства, отметим полярность электролитических конденсаторов и батареи питания. Нумерация узлов соответствует разметке печатной платы А503. В качестве выходного устройства ВА1 в модели использован схемный компонент Buzzer (зуммер, пищик). Он выбирается на панели Indicators, а затем редактируется по рабочей частоте, напряжению и току (см. рис. 101, б). Нажимаем на управляющую клавишу [Space]. Из динамика ПК раздаются отрывистые звуки. Не удивляйтесь тому, что при испытаниях модели они сильно отличаются от звуков реального звонка. Это связано с тем, что в модели Buzzer является узкополосным электроакустическим преобразователем, тогда как реальный динамик — широкополосный. Кроме того, как уже отмечалось ранее, этот схемный компонент имеет собственные частотные установки.

Характер выходного сигнала можно пронаблюдать на осциллоскопе. Для этого в схемах вводится дополнительно к прилагаемым инструкциям заземление и включается осциллоскоп. При установке соответствующим образом его настроек на осциллограмме видна типичная картина периодической последовательности импульсов (см. рис. 101, в). Варьируя параметры RC-цепей можно изменять как частоту следования импульсов, так и их форму, что отражается на спектральном составе звука громкоговорителя (Buzzer, конечно, эти детали не воспроизводит).

Рабочая частота мультивибратора определяется номиналами резисторов и конденсаторов (R1, R2, и С1). Резисторы R3, R4 и конденсатор С2 определяют тембр звучания, a Cd — скорость изменения тональности звонка (согласно инструкции резистор R2 «закорочен», а конденсатор С3 не включен и поэтому не введен в схему модели).

Сборка электронного дверного звонка Мастер КИТ NK038

Я нажал звонок знакомый.

Он ответил мне, звеня…

С. Маршак

Чтобы собрать реальный звонок, воспользуемся комплектом Мастер КИТ NK038. Собрав звонок по инструкции и настроив его звук по тембру и громкости, можно поместить все устройство в подходящую коробочку.

Пронзительный звук дверного звонка хорошо слышен на большом расстоянии. После нажатия на кнопку SA1, громкость звука нарастает до максимального значения в течение 60 секунд, а затем плавно снижается (виртуальная модель, описанная выше, демонстрирует работу только в начальные моменты пуска). Небольшие размеры и достаточно большая громкость звучания позволяют использовать устройство в качестве сирены в охранных системах, при изготовлении моделей и модернизации игрушек, а также при создании различных звуковых эффектов во время игр.

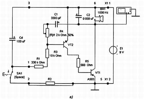
В одно касание

Радиолюбители могут доработать данное устройство или собрать новое так, чтобы не требовалось проявлять особых усилий при нажатии на кнопку, заменив ее на сенсорную. Пример соответствующей схемы, аналогичной рассмотренной выше представлен на рис. 102.

Рис. 102. Виртуальная модель в EWB сенсорного дверного звонка

Можно также воспользоваться соответствующими наборами, или сенсорного переключателя Мастер КИТ NK126, или сенсорным выключателем Мастер КИТ NM4013.

Общий вид дверного звонка показан на рис. 103.

Рис. 103. Общий вид дверного звонка Мастер КИТ NK038

Теперь остается ждать дорогих гостей, а за их маникюр можно уже и не волноваться, так как вместо злосчастной чеховской пуговки ваш звонок предусмотрительно снабжен сенсорной кнопкой.

Особо привередливые меломаны, преуспевшие в электронике, могут далее обратиться к комплекту Мастер КИТ NM5032 и наслаждаться трелью из 7 мелодий.

Более 800 000 книг и аудиокниг! 📚

Получи 2 месяца Литрес Подписки в подарок и наслаждайся неограниченным чтением

ПОЛУЧИТЬ ПОДАРОК