Правильное питание — залог успеха

Животное насыщается, чеповек ест, умный человек умеет питаться.

Брилья-Саварен, французский ученый-физиолог

Не в коня корм

Термин-метафора «питание» применительно к обеспечению радиоэлектронной аппаратуры электроэнергией для ее нормального функционирования имеет глубокий физический смысл. Достаточно вспомнить то, как был установлен закон сохранения и превращения энергии графом Румфордом еще в 1778 г. Граф в мастерских Мюнхенского цейхгауза наблюдал за сверлением жерл пушек с помощью конной тяги, вращающей гигантские сверла, которые при этом сильно нагревались, и их охлаждали, поливая водой.

Делая нехитрые фуражные расчеты, граф обнаружил соответствие между выделяемым при этом количеством теплоты и теплотой, получаемой при сгорании овса, равного по количеству тому, которым кормили лошадей за время работы. Для этого он просто один раз развел из овса костерок под жерлом, заполненным водой, и нашел, что одно и то же количество воды испаряется при одной и той же норме овса, выделяемой лошадям («сгораемой» внутри организма; животное — это тепловая машина!). Не случайно поэтому, люди следят «за своими калориями», кроме того, наш организм нуждается не просто в питании, а в питании сбалансированном, содержащем белки, витамины и соли.

Так и различная радиоэлектронная аппаратура требует для своего питания источники с различными характеристиками. Если их не удовлетворить, то последствия могут быть самыми различными; от не качественной работы, до выхода из строя. Так сказать, «не в коня корм». (Правда, последнее говорится иносказательно, как правило, о пище духовной.) Развитие переносной аппаратуры (ноутбуков, радиостанций Си-Би диапазона, аудиотехники, мобильников, цифровых камер) требует автономных источников, обеспечивающих их длительную работу при потребляемом токе 1…3 А и напряжении 12…30 В. При возможности питания от бортовой автомобильной электросети подобные устройства, снабженные стандартными сетевыми адаптерами AC/DC («переменное/постоянное»), можно было бы питать от дополнительных преобразователей-инвертеров DC/AC («постоянное/переменное»). Однако такое «лобовое» решение проблемы вряд ли оправдано.

Альтернативным является использование одного DC/DC («постоянное/постоянное») преобразователя или так называемого «электронного трансформатора постоянного тока».

Подобные устройства можно собрать из наборов Мастер КИТ. Например, к таковым относится набор NK131. Для ознакомления с ним смоделируем его работу в виртуальном виде в программе EWB.

Моделирование преобразователя постоянного напряжения

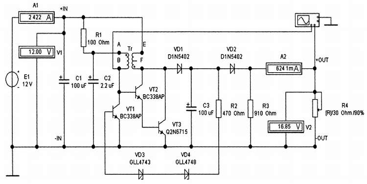
Схема преобразователя (рис. 95) представляет собой автогенератор на биполярном транзисторе VT1, усилительный каскад на транзисторах VT2 и VT3 по схеме Дарлингтона, выпрямитель на диодах VD1 и VD2, а также стабилизирующую обратную связь на стабилитронах VD3 и VD4.

Рис. 95. Виртуальная модель в EWB преобразователя Мастер КИТ NK131

Сборку этой виртуальной модели начинаем с выбора транзисторов. Как и прежде, приходится констатировать, что в библиотеке компонентов данной версии программы отсутствуют необходимые номиналы. В силу этого выбраны другие типы. С диодами такой проблемы не возникло и, войдя в библиотеке диодов в строку Моtorol 1, выбираем Model D1N5402. Аналогично в качестве стабилитронов выбираем Zener Diod и далее, general Model GLL4743 и GLL4748, соответственно с напряжениями стабилизации 13 и 22 В.

Наибольшие проблемы, однако, возникают при выборе модели трансформатора. Дело в том, что какие-нибудь его характеристики нам неизвестны. В программе EWB предусмотрена возможность двух разновидностей трансформаторов: линейного и нелинейного. Для последнего требуется указать около 40 неизвестных параметров, что заведомо не реально (или требует специального исследования, которое оставляем для «любителей трансформаторов»). Поэтому выбираем линейный трансформатор, в модели которого надо указать только 5 величин (см. рис. 96).

Рис. 96. Окно редактирования свойств трансформатора

Первой из них является коэффициент трансформации, равный отношению чисел витков первичной и вторичной обмоток — Primary-to-secondary turns ratio (N). Оценку этой величины можно провести из следующих соображений. В так называемых Т-образных схемах замещения трансформаторов принимается, что приведенное активное сопротивление вторичной обмотки трансформатора R2 равно активному сопротивлению его первичной обмотки R1, т. е. R2 = R1. Кроме того, приведенное активное сопротивление вторичной обмотки трансформатора R2 связано с коэффициентом трансформации N и не приведенным активным сопротивлением вторичной обмотки простым соотношением: R1 = N2·R2.

Откуда следует, что N = (R1/R2)1/2. Таким образом, необходимо знать лишь активные сопротивления обмоток, а их нетрудно измерить омметром. Наши измерения для приложенного в комплект трансформатора КЕМО Switching Transformer NR.TR.B.065 приближенно составили: R1 = 0.45 Ом, R2 = 0.15 Ом и, следовательно, N ~= 1.7.

Далее необходимо оценить индуктивность рассеяния — Leakage inductance (LE) и индуктивность магнитопровода — Magnetizing inductance (LM), которые примем равными: 0.00001 Генри и 0.0001 Генри, соответственно. Последние две позиции в параметрах модели трансформатора (см. рис. 96) — это активные сопротивления его обмоток: активное сопротивление первичной обмотки — Primary winding resistance (RP) и активное сопротивление вторичной обмотки — Secondary winding resistance (RS). Эти сопротивления мы уже нашли ранее, что и позволяет полностью охарактеризовать применяемый трансформатор (см. рис. 96).

При сборке модели, как и реального устройства, обратите внимание на правильную «фазировку» соединения выводов трансформатора: в модели «генераторные выводы» А и F отмечены условным знаком + (в русскоязычной документации их обычно обозначают жирными точками или звездочками).

Таким образом, виртуальная модель может быть составлена по приложенной схеме, но в силу сделанных приближений ее возможности ограничены. Дополним виртуальную схему-модель измерительными приборами на входе (V1 и А1) и выходе (V2 и А2). В качестве нагрузки включим на выходе переменный резистор R4 = 30 0 м, регулируемый клавишей R. Аккумуляторную батарею представим идеальным источником напряжения с ЭДС Е1 = 12В. Кроме того, предусмотрим возможность осциллографирования сигналов (см. рис. 95).

Теперь запускаем моделирование и наблюдаем за показаниями вольтметров и амперметров при различных значениях нагрузки R4 (а при желании и за видом осциллограмм). При этом надо иметь в виду, что программа рассчитывает переходные процессы, поэтому отсчеты по приборам надо делать, выждав некоторое время.

Преобразователь Мастер КИТ NK131

Устройство представляет собой «электронный трансформатор постоянного тока», позволяющий питать приборы, требующие повышенного напряжения 12…30 В (мощные усилители, радиоприемники, акустические системы) от источника 6…12 В, например, от автомобильного аккумулятора.

Внешний вид печатной платы преобразователя представлен на рис. 97, а его общий вид — на рис. 98.

Рис. 97. Внешний вид печатной платы преобразователя

Рис. 98. Общий вид преобразователя Мастер КИТ NK131

Технические характеристики преобразователя

Входное напряжение, В… 6-12

Выходное напряжение, В… 12-30

Ток нагрузки, А… 1–1,5

Размеры печатной платы, мм… 5x55

Собрав преобразователь по прилагаемой инструкции, включаем его при различных нагрузках, измеряя напряжения и токи. Помимо описанных в инструкции отказов может случиться, что преобразователь выдает на выходе практически то же напряжение, что и на входе. Это, при правильной сборке и исправных деталях, означает, что отсутствует генерация. Поскольку использована индуктивная связь, то, чтобы добиться генерации, надо поменять местами (перепаять при выключенном питании) два вывода трансформатора (проще А и В, так как они тоньше). Эту неисправность легко имитировать и на виртуальной модели (рис. 95), где не случайно знаками «+» показаны генераторные выводы обмоток. Если выходное напряжение преобразователя не будет соответствовать требуемому, то на модели можно, изменяя параметры, установить необходимые регулировки или замены компонентов. Не забудьте укомплектовать радиатором выходной транзистор VT3 (закон (^охранения и превращения энергии и работоспособности систем применим не только к лошадям!).

Заключите преобразователь в подходящий корпус и укомплектуйте его необходимыми проводами и разъемами, например, как для «прикуривателя» автомобиля. Теперь можно подключать к нему имеющиеся устройства, не забывая о полярности. В случае, если потребуется преобразователь большей мощности, можно предварительно просмотреть на виртуальной модели вариант параллельной работы двух и более рассмотренных преобразователей на общую нагрузку.

Более 800 000 книг и аудиокниг! 📚

Получи 2 месяца Литрес Подписки в подарок и наслаждайся неограниченным чтением

ПОЛУЧИТЬ ПОДАРОК