Неслышимые звуки

«Мухтар, ко мне!»

Ультразвуки

Человеческий орган слуха путем длительной эволюции приобрел вполне определенную АЧХ, зависящую от конкретного индивидуума, но в среднем имеющую вид полосно-пропускающего фильтра с нижней границей среза на 20 Гц и верхней — на 20 кГц.

Область пропускания уха относится к звуку, колебания ниже 20 Гц — к инфразвуку, а выше 20 кГц — к ультразвуку. Общеизвестно, что чем выше частота колебаний (в волнах любой природы) и, соответственно, ниже длина волны, тем больше возможность их локализации в пространстве в виде направленных пучков, меньше размеры излучателей и приемников. Однако с ростом частоты растет поглощение волн, а мощность излучателей и чувствительность приемников имеют естественные физиологические или физические ограничения, поэтому существует оптимальная область частот для передачи и приема информации. Природа и человечество изобрели немало способов выхода из этой коллизии в зависимости от конкретных проблем.

Поскольку ультразвук не слышен человеческим ухом, то с его помощью можно скрытно передавать информацию объекту, обладающему обратными свойствами. Этот факт впервые интуитивно открыли безвестные средневековые браконьеры. Охотясь в заповедных королевских лесах Британии, они подавали не слышимые людям звуки своим натасканным собакам. Натасканные псы послушно приносили хитроумным хозяевам, подстреленную с помощью бесшумного же оружия (лук и стрелы), заветную дичь.

«Браконьерский свисток» со временем прошел через техническую эволюцию: превратился в милицейский (с переходом в звуковую область, ввиду противоположной задачи). Он лег в основу и ряда технологических ультразвуковых устройств, интенсифицирующих сложные гидро- и аэромеханические процессы (растворения, фильтрации, коагуляции и т. п.).

Акустические сигналы в виде упругих волн с частотой более 20 кГц используются в пультах дистанционного управления, барьерах охранной сигнализации, гидролокации, линиях задержки, для неразрушающего контроля материалов и т. п.

Мощные ультразвуковые колебания (интенсивностью более 1 Вт/см2) используют в технологии: для пайки алюминия (существуют специальные ультразвуковые паяльники), обезжиривания деталей, размерной механической обработки твердых материалов и т. п.

Ультразвук применяется также в медицине, как для диагностики и терапии, так и в хирургии. Источниками или приемниками ультразвука служат в большинстве случаев электроакустические преобразователи на основе пьезокерамических или магнитострикционных материалов.

Модель пьезокерамического излучателя

В пьезокерамическом излучателе пластинка пьезокристалла имеет металлизацию (обкладки, электроды) с двух сторон и специальный тип крепления. При переменном напряжении определенной частоты пластинка колеблется на этой частоте, излучая звуковые/ультразвуковые волны в окружающее пространство. Амплитуда этих вынужденных колебаний пьезоизлучателя зависит от амплитуды и частоты приложенного напряжения, геометрии, свойств материала пластинки и характера ее закрепления. Постепенно увеличивая частоту внешнего возбуждения, можно обнаружить, что АЧХ механических колебаний имеет резонансный характер, аналогичный кривой АЧХ последовательного электрического контура. Поэтому максимальная интенсивность излучения будет соответствовать возбуждению преобразователя на его резонансной частоте.

Поскольку пьезоизлучатель является колебательной электромеханической системой, то в его электрической модели механические элементы (эффективную колеблющуюся массу и эквивалентную упругость) можно заменить аналогичными электрическими: индуктивностью и емкостью. Потери на нагрев и излучение звука можно учесть резистивными элементами.

Модель пьезопреобразователя, как элемента электрической Цепи, можно представить в виде сложного R-L–C контура. Для этого обратимся к программе EWB.

Вышеизложенное позволяет выбрать в электрической схеме замещения (рис. 117, а) величины индуктивности Ls, моделирующей механическую инерцию (зависящую от массы колеблющейся пластинки, соединенных с ней элементов и «присоединенной массы» воздуха), колебательной емкости, моделирующей упругость пластинки при ее колебаниях Cs, и сопротивления Rs, связанного с внутренними потерями при циклических деформациях.

Здесь, как принято, индексом s отмечены параметры последовательного (serial) контура. Уточняя схему замещения, необходимо еще учесть собственную статическую емкость С0, образованную между обкладками пьезокварцевой пластинкой и проявляющуюся в отсутствие колебаний.

Рис. 117. Виртуальная модель в EWB пьезоизлучателя:

а — схема замещения; б — АЧХ; в — схема исследования модельного компонента; г — окно выбора модели; д — окно редактирования свойств

Поскольку нас в первую очередь интересует принцип действия устройства, то численные значения параметров выбраны несколько произвольно, но так, чтобы работа модели «полуколичественно» согласовывалась в дальнейшем со схемой возбуждающего генератора.

В данной схеме наблюдаются два резонанса (рис. 117, б) в последовательном контуре — резонанс напряжений (верхний пик) и в параллельном контуре резонанс токов (нижний пик), что хорошо видно на экране Боде-плоттера. Для параметров, указанных на схеме, резонансная частота последовательного контура примерно равна 22 кГц, а для параллельного — выше (67 кГц).

В разделе смесь  программы EWB можно также открыть готовый схемный компонент Crystal (кристалл)  и собрать аналогичную схему для его исследования (рис. 117, в).

Свойства пьезокварца выбираются в соответствующих последовательно открываемых окнах (рис. 117, г, д).

Параметры выбранного резонатора Р соответствуют использованным в предыдущей схеме замещения (см. рис. 117, а), поэтому АЧХ, получаемая на Боде-плоттере, будет идентична показанной на рис. 117, б, и здесь не приводится.

Для исследования поведения реального излучателя можно воспользоваться следующим устройством.

Миниатюрный излучатель Мастер КИТ АК076

Внешний вид этого излучателя был показан (см. рис. 19, а); его технические характеристики таковы: полоса частот 2,5…45 кГц, размеры 30x14 мм.

Проведя опыты и ознакомившись с пьезоизлучателем, на его основе можно создать полезное устройство для дома, для семьи.

Ультразвуковой свисток для собак Мастер КИТ NK028

…Монмаранси всякий раз усаживался рядом и сопровождал исполнение заунывным воем…

«Какого черта он так воет, когда я играю?» — возмущался Джордж, запуская в него башмаком.

«А какого черта ты так играешь, когда он воет?» — продолжал Гаррис, подхватывая башмак, — «оставь его в покое. Как ему не выть! У него музыкальный слух, а от твоей игры поневоле завоешь».

Джером К. Джером. «Трое в одной лодке, не считая собаки»

У английского писателя Джерома К. Джерома не было ультразвукового свистка, не было у него и собственной собаки, до тех пор, пока он не приехал в Россию, где ему и подарили точно такого же фокстерьера, как воспетый им Монмаранси…

Сохранить покой окружающих ранним утром или поздним вечером во время прогулки с собакой Вам поможет не слышный человеческому уху ультразвуковой свисток. Чуткое ухо Вашего любимца мгновенно уловит ультразвуковой сигнал даже на сравнительно больших расстояниях, и эти сигналы не будут повторять несносных звуков банджо, которые извлекал Джордж. При желании вы сможете натренировать Вашу собаку адекватно реагировать на привычные команды в ультразвуковом исполнении…

Это компактное устройство может работать от батарейки. Набор укомплектован пьезоизлучателем.

Принципиальная схема устройства показана на рис. 118, а, собранной в виде виртуальной модели в программе EWB.

В модели сохранены параметры и позиционные обозначения оригинала. Устройство представляет собой обычный мультивибратор на двух NPN-транзисторах VT1 и VT2 и усилительный каскад на PNP-транзисторе VT3. Регулировка частоты повторения импульсов осуществляется резистором R6. На выход усилителя подключен пьезоизлучатель Р, параметры которого мы выбрали, как и ранее, в соответствии с рис. 117, д. Дополнительно в модель подключен осциллоскоп и «датчик тока» в нагрузке Ri.

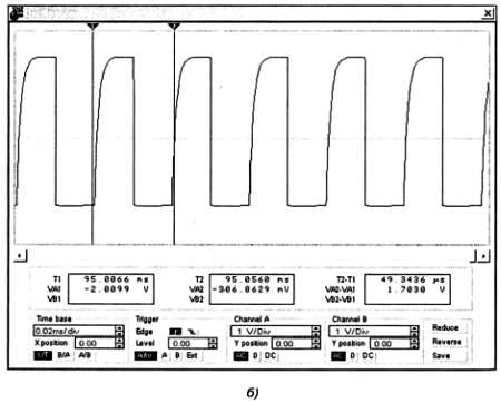
Сделав необходимые установки на осциллоскопе, включив моделирование и питание (ключ Е), наблюдаем картину колебаний на экране осциллоскопа (рис. 118, б).

Рис. 118. Ультразвуковой свисток для собак Мастер КИТ NK028:

а — виртуальная модель в EWB; б — осциллограмма колебаний; в — общий вид

Верхний луч (канал А) регистрирует ток в преобразователе, а нижний (канал В) — напряжение на нем. Звуки, а точнее ультразвуки, воспроизводимые реальным устройством, в общих чертах будут похожи на кривую тока.

От виртуальности переходим к реальности.

Устройство монтируется на плате А501 размером 27x55 мм в соответствие с приложенным описанием и заключается в корпус BOX-G027. К устройству подключается батарейка с кнопкой и пьезоизлучатель (рис. 118, в).

Уровень и высота тона (в пределах 8…22 кГц) регулируются подстроечным резистором R6. Теперь предстоят «полевые испытания».

Запасаемся колбасой и отправляемся натаскивать своего четвероногого друга на нужные нам команды. Здесь полезно предварительно прочитать, как промышлял собаками бравый солдат Швейк. Впрочем, даже «мягкая дрессура» — занятие посложнее электроники…

«Не пройти, никогда, никакому врагу!»

В природе не только (и даже, пожалуй, не столько) собаки, но и в еще большей мере летучие мыши, дельфины и киты используют ультразвук для коммуникаций, определения различных целей и ориентации в пространстве.

После гибели «Титаника», когда он оказался фактически «слепым» в водной среде, и позже, в связи с разбоем немецких подводных лодок в водах Атлантики в период Первой мировой войны, многие задумались над тем, а как же можно «прозреть» в морских глубинах. Сама задача стояла и раньше: первые гидроакустические приборы «гидрофоны» испытывались в Галерной гавани Петербурга еще в конце XIX в., но в них не применялась пьезо- или магнитострикция, и поэтому они были весьма примитивными (не «браконьерский свисток», но близко к нему).

Творцом первого гидролокатора является наш соотечественник, к сожалению, несправедливо забытый, эмигрировавший из России задолго до революции сначала во Францию, а затем в США, К. В. Шиловский. Металлокварцевый излучатель ультразвука, созданный Шиловским, лег в основу так называемого «пакета Ланжевена», а используемая система гидролокации содержала все необходимые современные атрибуты: генератор электрических колебаний, излучатель, приемник и индикатор. В англоязычной литературе это устройство называется сонаром (SONAR — SOund Navigation And Randing — звуковая навигация и определение дальности), а в русскоязычной — гидролокатором. По аналогии с сонаром устройство, использующее радиоволны для радиообнаружения и определения дальности, назвали радаром (RADAR — Radio Detection And Randing), или радиолокатором.

В системах охранной сигнализации, предназначенных для обнаружения несанкционированного проникновения на объект (детекторы движения, барьеры), используются два идентичных преобразователя, один из которых служит излучателем, а другой — прием ником ультразвука. Возможна работа и с одним приемоизлучающим устройством на отраженных сигналах, в режиме переключения передача/прием. При пересечении ультразвукового пучка, созданного излучателем (невидимого и неслышимого), в приемнике возникает импульсный сигнал, отрабатываемый в соответствующей системе.

Примером подобной системы служит описываемый ниже «Ультразвуковой радар» NS167 (здесь слово «радар» использовано в условно-собирательном смысле), правильнее его назвать «Ультразвуковым локатором» или, пользуясь терминологией, принятой в охранных системах, «Ультразвуковым барьером».

Ультразвуковой барьер Мастер КИТ NS167

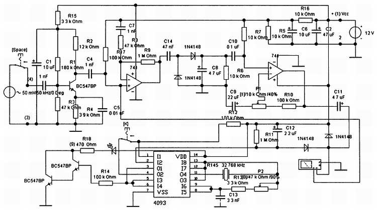
Ультразвуковой барьер предназначен для использования в качестве акустического датчика в охранной сигнализации. Это простое и интересное устройство позволяет обнаружить движение любых физических объектов в закрытом помещении или автомобиле (детектор движения). Устройство имеет регулировку чувствительности детектора. Максимальный радиус действия 10 м. Принципиальная схема барьера показана на рис. 119, а.

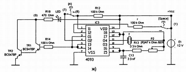
Схема устройства состоит из трех блоков: усилителя на биполярном транзисторе TR3 (типа ВС 547) и двух ОУ IC1 и IC2 (типа 741); логического устройства на двух элементах NAND (N3, N4) и двух биполярных транзисторах TR1, TR2 (также типа ВС 547); автогенератора ультразвуковых электрических колебаний на основе двух элементов NAND (N1, N2) и пьезопреобразователя Т (TRANSMITTER — передатчик), включенного в цепь ОС (выводы 5, 6). Здесь и далее выводы на плате обозначаются в круглых скобках, а на микросхеме без них. Элементы N1-N4, показанные на принципиальной схеме (в стандарте ANSI) в разнесенном виде, входят в состав КМОП микросхемы 4093 (аналог — К561ТЛ1) и представляют собой триггеры Шмитта, на входе каждого из которых стоит двухвходовой элемент NAND, причем они, кроме N4, использованы как инверторы.

Рис. 119. Ультразвуковой барьер Мастер КИТ NS167:

а — принципиальная схема; б — печатная плата и подключение внешних устройств; в — модель генератора; г — выбор пьезокварца; д — осциллограмма сигналов; е — разнесенная модель логического блока; ж — модель логического блока на микросхеме

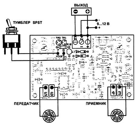
Устройство смонтировано на печатной плате размером 50x88 мм (рис. 119, б). На вход усилителя (выводы (3),(4)) включается пьезоприемник R (RECIEVER — приемник), между выводами (2) и (9), обозначенными на рис. 119, б, как «ВЫХОД», через токоограничивающий резистор R18 = 470 Ом включается светоизлучающий диод (Light Emitting Diode) — LED. Между выводами (7), (8) включается тумблер SPTP, служащий для сброса системы в исходное (сторожевое) состояние после приема сигнала. Потенциометр Р1 служит для регулировки коэффициента усиления принимаемого сигнала, а Р2 — для регулировки рабочей частоты. Питание устройства осуществляется от источника постоянного напряжения 9…12 В, подключаемого к выводам 1, 2 (1 — «плюс», 2 — «земля»).

Моделирование работы устройства

Поскольку работа приемника и усилителя сигналов тривиальна, то смоделируем в программе EWB работу двух других основных блоков: генератора и логического устройства.

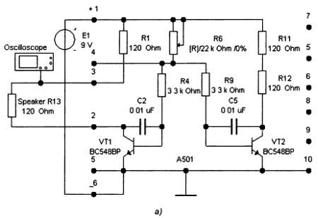
Модель генератора, в соответствии с принципиальной схемой, соберем из базовых логических элементов NOT, содержащих триггеры Шмитта (рис. 119, в). На приведенной схеме (и далее) сохранены позиционные обозначения моделируемого устройства (см. рис. 119, а).

В качестве пьезопреобразователя Т использована библиотечная модель на частоту 32,768 кГц марки R38 (raltron), выбираемая последовательным нажатием ЛKM на пиктограммы  и , с последующей буксировкой на рабочее поле и выбором в окне свойств кристалла (рис. 119, г).

Для наблюдения колебаний на выход генератора включен двухканальный осциллоскоп. Лучи разнесены по вертикали: канал А регистрирует постоянную составляющую, а В — переменную. Картина электрических колебаний показана на рис. 119, д для указанного на схеме (рис. 119, в) положения потенциометра Р2 50 %.

Уменьшая это значение нажатием на клавишу R или, напротив, увеличивая нажатием на Shift+R, можно регулировать частоту повторения импульсов в пределах примерно 10…100 кГц.

Реальный излучатель будет возбуждаться подобными импульсами и генерировать в окружающее пространство ультразвук в виде последовательности, состоящей из затухающих колебаний на его собственной частоте. Если частота возбуждения совпадет с собственной частотой, а затухание в системе (включая потери на излучение) будет невелико, то возникнет режим стационарных автоколебаний (наиболее выгодный для излучения).

Для моделирования работы логического блока соберем его модель (рис. 119, е).

Ультразвуковой пучок, попавший на приемник и далее усиленный, формирует высокий уровень на входе 2 элемента N3. В модели это представлено источником Е1, ключом с управляющей клавишей Space и резистором r = 100 кОм. На вход 1 этого же элемента через резистор R12 также подается высокий уровень, а выход с него (при двух высоких уровнях на входе — низкий уровень) через R14 поступает на транзисторную сборку типа Дарлингтона (TR1,TR2) и далее на светодиод LED. При низком уровне сигнала на выводе 3 светодиод не горит. Ключ К должен замыкать контакты (7) и (8), также поддерживая высокий потенциал точки (8) при низком на 3, 5, 6 и, соответственно, высоком на 4 и (7). Для моделирования прерывания ультразвукового пучка, размыкаем ключ Space: светодиод загорится (на схеме рис. 119, е две стрелки вблизи него, имевшие просвет в своих окончаниях, «зачернятся» ).

Не забудьте, разумеется, при проведении моделирования нажимать предварительно на виртуальный выключатель О/I, расположенный в верхнем правом углу окна. Однако после возврата ключа Space в этой модели в исходное состояние, светодиод опять гаснет, так как был использован элемент NAND без гистерезиса.

Поэтому соберем последнюю виртуальную модель, воспользовавшись библиотечным компонентом микросхемы 4093, и используем ее и для генератора, и для логического блока, как и предусмотрено в реальном устройстве. Эта модель показана на рис. 119, ж.

Перед проведением эксперимента в окне Analysis Options, для устойчивости счета, изменим две установки: примем в закладке Global RELTOL = 0.1 и в закладке Transient ITL4 = 100. Ключи Space и К — замкнуты, включаем моделирование. Светодиод не горит.

Нажимаем два раза Space (вход в луч и выход из него) — светодиод загорается и продолжает гореть. Система сработала — виртуальный нарушитель пойман, для приведения устройства в исходное состояние надо нажать ключ К и вернуть устройство в исходное состояние. Светодиод погас и система вновь готова к регистрации прерываний луча.

Для тех, кто «поднаторел» в электронике и хотел бы поработать с полной виртуальной моделью, приводим ее возможный вариант (рис. 120). Однако наладка подобных моделей — дело не простое, и лучше вначале отладить отдельные блоки, а затем, воспользовавшись техникой субблоков, собрать из них структурную схему-модель.

Теперь, разобравшись в сути, переходим к сборке и наладке в соответствии с прилагаемым описанием. Общий вид устройства показан на рис. 121. Его следует после настройки заключить в подходящий корпус, позаботившись и об источнике питания.

Рис. 120. Полная виртуальная модель в EWB ультразвукового барьера

Рис. 121. Общий вид ультразвукового барьера Мастер КИТ NS167

Располагаем излучатель и приемник вдоль охранной линии, закамуфлировав их под безобидные и малозаметные предметы, а на место светодиода включаем реле с проводами, идущими в пункт наблюдения (или организуем местный радиоканал). Ждем реальных «непрошенных» гостей…

Пусть лучше не приходят — электроника не подведет.

Кыш, комарик!

Ох, лето красное! Любил бы я тебя,

Когда б не зной, да пыль, да комары, да мухи…

A.C. Пушкин

Вряд ли найдется человек (сам Великий Пушкин страдал!), которого бы не донимали комары и другие, подобные им кровососы: их занудное жужжание, особенно по ночам, просто невыносимо, укусы долго чешутся и, вообще! Человек борется с ними, как только может. В дело идут все достижения научно-технического прогресса: химия, свет, электричество, пылесосы, телевизоры, компьютеры, а заодно и все, находящиеся под рукой, предметы обихода…В Интернете можно обнаружить такое число средств, что оно уже сравнивается, с учетом тиражирования, с самим вражеским поголовьем.

Рассмотрим один из вариантов, доступный и интересный для начинающих радиолюбителей: надо все-таки самим попробовать.

Начнем с истории. Видно крепко «достали» комарики и их «братки» американцев во времена боев в джунглях Вьетнама, если специальная группа ученых-энтомологов, вплотную занимаясь этой проблемой, придумала новое «антикомариное» оружие. Янки, истреблявшие вьетнамцев напалмом, решили охранять свой покой…ультразвуком.

Тщательно изучая комариные осыпи, американские ученые обнаружили, что из всех комаров кусаются только беременные самки. «Se la vie» — «Cherchez la femme», то бишь: «Такова жизнь» — «Ищите женщину» — сказали бы остряки-французы.

Дальнейшие, очевидно еще более скрупулезные исследования, показали, что в эти периоды самки не переносят звуков, издаваемых комарами-самцами. Остальное, как говорится, было делом техники. Выяснили, что якобы эти звуки лежат в ультразвуковом диапазоне частот, да и создали прибор, названный акустическим репеллентом (от лат. repeliense — отталкивающий, отгоняющий).

Отойдя от правил латинской грамматики в образовании имен существительных, а, напротив, на американский манер, его можно было бы назвать «репеллером», чтобы не путать с одноименными химическими средствами защиты, репеллентом (который уместнее было бы называть по-русски «антикомарином»). Этот самый «репеллер» (ассоциация с «пропеллером» не вредит пониманию сути дела и в чем-то даже полезна) представляет собой обыкновенный ультразвуковой генератор, снабженный соответствующим излучателем, который и посылает самкам, увы, не вовремя, столь ненавистные ими призывы любви…

Советские ученые тоже не спали, и в прямом и в переносном смысле, «комаров, да мошек» в тайге почище, чем во вьетнамских джунглях, ну а левшей-то у нас всегда было хоть отбавляй. Вот и подковали комариков: хвать их и на электрический стульчик (американцы, по обыкновению, на него людей сажают, а наши-то гуманисты — комаров). Те запищали, заголосили… Дальше, не подумайте, что стала вся «оборонка» особые «электростулья» выпускать, а просто записали все это аккуратненько на пленочку, и давай на тайгу вещать: «Здесь вашего брата убивают! Спасайся, кто может!». А чтобы понятнее было для этих меньших, но отнюдь не наших братьев, вещание велось на столь ненавистной ими ультразвуковой частоте, на которой они сами во время пыток орали… Вот, вам и «Кыш, комарик!», по-советски.

Создание на подобных же принципах акустических «репеллеров» для отпугивания птиц с сельхозугодий, аэродромов и т. п. объектов позже вошло в обычную мировую практику, хотя вопросы привыкания, индивидуализации и прочие остались и по сию пору.

Здесь, хочется еще сделать небольшое отступление-экскурс в область биоакустики (есть и такая наука). Согласно последней, гудение (жужжание) комаров связано с колебаниями воздуха при взмахах их крыльев.

Основная частота этого процесса составляет 500…550 Гц — до ультразвука-то, ой, как далеко! Возможно, это только несущая частота, а сам сигнал внутри закодирован, наука пока еще это не исследовала. Это гудение для «комарильи» (так я назову эскадрилью комаров, близкую по духу и фонемам к испанской «камарилье» — свите-клике около монарха) является боевым сигналом самцам к сбору. Ибо именно такова частота звуков, исходящих от крыльев их «боевых подруг», конечно же, самцы, в отличие от исследованных американцами самок, охотно летят на этот зов любви. То, что эти звуки столь привлекательны, косвенно подтверждается тем фактом, что высоковольтные трансформаторные подстанции обычно буквально забиты всякого рода мошкарой. Правда, гипотез насчет того, как они туда попали и по какой причине сдохли, можно выдвинуть великое множество, но предположим, что их привлекают звуки, издаваемые элементами конструкций трансформаторов, работающих на переменном токе. Ну, а как «гудят» трансформаторы, хорошо известно каждому. Наличие же высших (но отнюдь не ультразвуковых) гармоник в их звуке также легко понять, так как в кривой тока, из-за нелинейности намагничивания сердечника, они всегда присутствуют.

Далее, помимо колеблющихся крылышек, звуки могут порождаться еще и по принципу смычка и струны: так «стрекочут» кузнечики, сверчки, цикады и другие насекомые.

Наконец, пенье птиц и ультразвуки, издаваемые летучими мышами — это третий механизм возникновения звука, голосовой, за счет модуляции выдыхаемого воздуха. Как возникают ультразвуковые (!) колебания у комаров? Не очень понятно, но примем это за клинический факт, отталкиваясь от которого, начнем активно бороться с паразитами. Ниже представляются специальные разработки лаборатории Мастер КИТ для решения столь актуальной проблемы.

Электронный репеллент Мастер КИТ NM5017

Данный набор содержит основной компонент предлагаемого антикомариного оружия (отпугивателя насекомых-паразитов): генератор электрических высокочастотных колебаний. Схема генератора, выполненная в виде виртуальной модели в программе EWB, показана на рис. 122, а.

Здесь сохранены в основном позиционные обозначения компонентов, включая монтажную печатную плату А501, и добавлен ряд элементов из программы EWB, обеспечивающих возможность демонстрации работы этого устройства. К сожалению, программа пока не позволяет дать полномасштабную мультимедийную картину: полет комаров, их писк и отражение «басурман» с помощью «репеллера». Возможно, что кто-либо из читателей, создаст подобную «игрушку» — «Комариные Войны». Для этого, правда, потребуются дополнительные сведения о диаграммах направленности излучателей, затухании ультразвука в воздухе и, главное, «сенсорике» комаров.

Рис. 122. Электронный репеллент от комаров Мастер КИТ NS167:

 а — виртуальная модель в EWB; б — осциллограмма сигнала; в — общий вид

Генератор выполнен по схеме симметричного мультивибратора на транзисторах VT1, VT2.

Мультивибраторы генерируют периодические колебания несинусоидальной формы. Термин «мультивибратор» происходит от двух латинских слов: multum — много и vibrare — колебать. Импульсы, создаваемые мультивибратором при периодическом заряде и разряде конденсаторов, представляют одновременное множество колебаний разных частот, что и объясняет приведенное название. В автоколебательных мультивибраторах условия баланса амплитуд и фаз выполняются не для одной, а сразу для многих частот, из которых и складываются результирующие колебания.

Простейший мультивибратор представляет собой двухкаскадный усилитель, в котором выходы и входы каскадов соединены перекрестными RC-цепями положительной обратной связи. В схеме на рис. 122, а реализованы коллекторно-базовые связи посредством конденсаторов С2 и С5. Заряд и разряд этих конденсаторов через соответствующие резисторы носит характер релаксационных колебаний. Поэтому генераторы данного типа называют также релаксационными, или релаксаторами (от лат. relaxatio — уменьшение напряжения, расслабление).

Период повторения (следования) колебаний зависит от суммы постоянных времени (RC) зарядно-разрядных цепей. Частота следования импульсов (величина обратно пропорциональная периоду) регулируется резистором R6. К выходу генератора (выводы 2, 3) включен излучатель (Speaker), моделируемый резистором R13.

Здесь мы приняли сопротивление пьезоизлучателя чисто активным, полагая, что это высокодобротная колебательная система, находящаяся в режиме резонанса на основной гармонике. Строго говоря, проблема используемого излучателя и его согласования с генератором требует отдельного обсуждения и является немаловажной, а, возможно, даже критической, при практической реализации устройства. При неправильном его подборе, поговорить с комарами не удастся: они Вас не поймут! Наличие регулятора R6 позволяет будущим Дарвинам и Павловым, рассортировав комаров по видам, а также полу и состоянию желудков, провести более детальные исследования. Может, и откроете что-нибудь новенькое, если очень постараетесь, да и повезет. Излучатель для этого надо взять более широкополосный, например, электродинамический, да усилитель добавить. Не помешает также микрофон и осциллоскоп для регистрации формы кривой и уровней звука, по ним и спектральный состав можно найти… «Мелкоскопчик» и т. д. Одним словом, «Паяльник в руки!». Ну, а пока что, мы тихонько модель погоняем.

Для исследования работы мультивибратора в схему дополнительно включен также осциллоскоп, фиксирующий форму выходных колебаний напряжения. Осциллограммы можно снимать при различных значениях R6. Для этого надо «открыть» лицевую панель виртуального осциллоскопа и выполнить необходимые установки (см. рис. 122, б). Затем включить моделирование и последовательно нажимать клавишу [R] для регулировки «вниз» и [R] + Shift, соответственно, для регулировки «вверх». При этом надо иметь в виду некоторые особенности работы программы. Во-первых, для регулировок надо щелкнуть предварительно ЛКМ, поместив курсор в любую точку рабочего поля, кроме панели осциллоскопа. Во-вторых, регистр шрифта должен стоять в позиции «Еп», а не «Ru», так как программа канадская. В-третьих, желательно начинать исследования с 50 % (при очень малых значениях R6 генератор не самовозбуждается). Наконец, для получения реалистичной картины колебаний относительная ошибка анализа RELTOL должна быть не более 0,0001.

Картина колебаний на нижней границе регулировки (R6 = 0 %), что соответствует верхней границе по частоте показана на рис. 122, б. Нетрудно видеть, что это типичные экспоненциальные кривые заряда и разряда конденсатора через резистор с периодом около 50 мкс, что дает частоту следования 20 кГц. Вообще говоря, эту частоту желательно поднять выше, иначе люди, особенно молодые, с музыкальным слухом будут слышать этот звук. А вот на сколько его надо поднять: хорошо бы полюбопытствовать у самих комариков. Возможно, для них надо писать специальные фуги или современный «крутяк». Ряд подобных компьютерных программ уже существует, но отзывы на них комаров нам не известны. Кроме того, повторю еще раз: важно какова излучающая система и как она согласована с генератором (а заодно уж и с воздухом).

Спецификация компонентов, используемых в устройстве, приведена в таблице.

Технические характеристики устройства

Номинальное напряжение питания… 9 В

Номинальное сопротивление нагрузки… 32 Ом

Диапазон частот… 8…35 кГц

Размер печатной платы… 40x50 мм

Общий вид устройства показан на рис. 122, в.

Вот, наконец, генератор собран, подключаем к нему подходящий источник питания и излучатель, например АК076.

Регулируя построечный резистор R6 вверх по частоте, наблюдаем, как комары на оконном стекле забеспокоились. Ставим «репеллер» рядом с ночником. «Кыш, кыш, кыш комарики!» — кричит он им десятки тысяч раз в секунду. Будем надеяться, что они улетят не солоно хлебавши (кровь-то — соленая!), а мы выспимся спокойно.

Все для сада! Все для продовольственной победы!

Итак, мы благополучно разделались с комарами, а может быть заодно и с мухами. Эх, как был бы рад этому незабвенный Александр Сергеевич. Да, будь в те времена подобные устройства, не появилось бы столь горьких строчек о лете, но, зато в его творчестве, наряду с «Болдинской осенью», засверкало бы искрометно-поэтическое «Болдинское лето». А так его Пегас, видно, прятался летом от комаров да мух. Ну что ж, может быть повезет его потомкам.

Перейдем к обзору всего наличного арсенала, направленного на войну до победного конца в садах, на огородах и дачах не только против комаров, но и других, досаждающих нам тварей: грызунов, ползающих и летающих паразитов, прожорливых птиц, непокорных кошек и собак. Нет, упаси Боже, мы не будем их истреблять, а только отгонять. Все приводимые далее устройства по принципу действия аналогичны, описанному выше, и отличаются лишь рядом параметров. Поэтому дадим только их сжатые описания и технические характеристики, позволяющие в зависимости от конкретной задачи осуществить подбор необходимого.

Универсальный ультразвуковой отпугиватель насекомых и грызунов Мастер КИТ МК075

Устройство предназначено для владельцев садово-огородных участков. Предлагаемый модуль (рис. 123, а) позволяет защитить добытый с трудом урожай от грызунов, птиц, домашних животных, насекомых, ползающих и летающих паразитов.

Рис. 123. Ультразвуковой отпугиватель насекомых и грызунов:

а — электронный модуль Мастер КИТ МК75; б — дополнительные излучатели

Устройство излучает ультразвуковые сигналы, чрезвычайно неприятные для грызунов и насекомых-паразитов. На корпусе устройства находится регулятор, позволяющий настроить прибор на конкретный вид отпугиваемых вредителей. Устройство имеет встроенный динамик, но для увеличения площади отпугивания к данному модулю можно подсоединить до четырех внешних динамиков типа АК157 (рис. 123, б). Напряжение питания устройства 9…14 В, при токе потребления 40 мА. Диапазон частот излучаемых волн: 12…38 кГц. Размеры модуля: 72x55x28 мм. Модуль не требует сборки.

Электронный репеллент подземных грызунов Мастер КИТ МК080

Герметичный модуль, излучающий агрессивные, сейсмические колебания в высокочастотной области, отпугивает подземных грызунов. На рис. 124 показаны два варианта исполнения модулей.

Модуль располагают возле нор грызунов, подавая постоянное напряжение 9 В. Одним модулем можно защитить участок площадью до 1000 м2. Устройство потребляет ток 150 мА. Размеры модуля: 72x50x35 мм.

Рис. 124. Электронные модули Мастер КИТ МК080

Стационарный ультразвуковой отпугиватель насекомых и грызунов Мастер КИТ МК107

Данное устройство (рис. 125) также ориентировано на заядлых огородников и предлагается вместо ядохимикатов и огородного пугала для защиты от различных вредителей.

Универсальный ультразвуковой генератор требует напряжения питания 12…24 В; диапазон частот воспроизводимых волн: 10…40 кГц.

Для увеличения площади воздействия к модулю можно подсоединять до пяти динамиков. Модуль не требует сборки. При настройке вышеперечисленных устройств можно ориентировочно руководствоваться нижеприведенными данными по воздействию излучения разных частот на насекомых и животных.

Рис. 125. Электронные модули Мастер КИТ МК107

Миниатюрный пьезоизлучатель Мастер КИТ АК076

Общий вид этого излучателя был показан ранее (см. рис. 19, а). Излучатель можно использовать в качестве дополнительного источника звука в электронных ультразвуковых репеллентах от грызунов и насекомых, а также в различной звуковой технике. Пьезоизлучатель имеет алюминиевую полусферу, за счет чего достигается высокая мощность излучения при минимальных искажениях.

Технические характеристики излучателя таковы: полоса частот — 2500…45 000 Гц, размеры: диаметр — 30 мм, высота — 14 мм.

Пьезоизлучатель можно использовать совместно с универсальным ультразвуковым отпугивателем насекомых и грызунов (NM5017).

Ультразвуковой динамик Мастер КИТ АК157

Этот ультразвуковой настенный динамик (рис. 126), в комплект которого включены две скобы для закрепления на стене, может служить дополнительным репродуктором для универсального ультразвукового отпугивателя насекомых и грызунов (МК075). Светодиод, установленный в динамике, служит индикатором работы, загораясь только при излучении ультразвука. Устройство получает рабочее напряжение из сигнала ультразвуковой частоты, подаваемого базовым устройством (МК075).

Динамик можно устанавливать вне помещения благодаря защитному корпусу. Размеры динамика: 75x75x24 мм.

Рис. 126. Ультразвуковой динамик Мастер КИТ АК157

Более 800 000 книг и аудиокниг! 📚

Получи 2 месяца Литрес Подписки в подарок и наслаждайся неограниченным чтением

ПОЛУЧИТЬ ПОДАРОК