SOS SOS SOS

Спасите наши души!

Спешите к нам!

Услышьте нас на суше -

Наш SOS все глуше, глуше…

В. Высоцкий

Морские просторы бывают не только такими прекрасными и романтичными, как они выглядят на отдыхе или в путешествиях, но и трагически жестокими. История человечества — это во многом и история его борьбы с морской стихией: число ее жертв, из-за рокового стечения обстоятельств или халатности в море, слишком велико. Человеческое сообщество по мере своего развития старается уменьшить гибель людей и судов с грузами. В первую очередь совершенствуются конструкции судов и их эксплуатация. Кроме того, развиваются системы оказания своевременной помощи. Здесь на первом месте стоят способы и устройства сигнализации.

Сигналы бедствия означают, что судно и люди на нем подвергаются опасности гибели и нуждаются в помощи. Для призыва на помощь издавна использовали все доступные средства: пушечные выстрелы и взрывы с интервалом в 1 мин, зажигаемые смоляные бочки, сигнальные ракеты, звуковые сигналы и т. п. Конечно же, как только появилось радио, люди сразу же прибегли к его применению. Безусловно, радиосвязь оказалась наиболее быстро- и дальнодействующим сигнальным средством: немало жизней было спасено незамысловатым и тревожно прорвавшимся сквозь трески в эфире радио сигналом бедствия: SOS, SOS, SOS…

Обычно считают, что этот сигнал является аббревиатурой от английской фразы: «Save Our Souls», что в переводе означает «Спасите наши души». Однако это не так, — указывает известный знаток морского дела Л. Скрягин.

В начале прошлого века многие радиограммы, извещавшие о бедствии, не были унифицированы. Пользовались различными сигналами, но на большом числе судов стояли радиостанции фирмы Маркони, а для них был принят сигнал CQD. Прежде этот сигнал использовался на железных дорогах и в береговой службе Америки; он был образован от сигнала общего вызова всех станций СО добавлением к нему D (от Danger — опасность). Получившуюся аббревиатуру расшифровывали как «Come Quick Danger» — «Идите быстрее, опасность».

На Первой международной радиотелеграфной конференции, состоявшейся в Берлине в 1903 г., было предложено для судов, терпящих бедствие, установить специальный радиотелеграфный сигнал SSSDDD, передаваемый кодом Морзе. Решение принято не было, и в 1906 г. там же состоялась вторая конференция. На ней подвергся критике сигнал CQD, так как его часто путали с сигналом общего вызова всех станций СО. Поступило предложение принять в качестве международного сигнала бедствия сигнал SOE, которым пользовались суда, оснащенные радиотелеграфами немецкой фирмы «Слаби-Арко». Однако этот сигнал имел существенный недостаток: последняя его буква «Е», передаваемая одной точкой, при перегруженном эфире и помехах могла бы просто пропасть. Решили букву «Е» заменить буквой «S». Так родилось спасительное «SOS».

После опубликования этих решений моряки различных стран придумали несколько вариантов его мнемонической формы: «Save Our Souls» («Спасите наши души»); «Save Our Ship» («Спасите наше судно»); «Send Our Succour» («Пошлите нам помощь») и др.

В русском языке к произносимому «СОС» придумали фразу: «Спасите От Смерти».

Ввиду распространенности аппаратуры Маркони и привычек телеграфистов, в ходу оказались два сигнала бедствия. В трагическую ночь 15 апреля 1912 г. в 0 ч 45 мин старший радист гибнувшего «Титаника» Филипс вначале передал по радио сигнал бедствия и позывные судна в виде: «CQD CQD CQD MGY». Однако его помощник Брайд посоветовал: «Передай теперь SOS, это новый сигнал, и, может быть, тебе больше никогда не придется его посыпать». Сегодня нам известно двоякое поведение радистов «Титаника» при катастрофе: халатность до нее и самоотверженность во время трагедии. Теперь все это стало достоянием истории.

Широкий общественный резонанс, пестрящие заголовки газет всего мира со словами «Титаник» и «SOS» привели к тому, что они стали почти синонимами. Сигнал CQD ушел в небытие. Трагедия «Титаника» подтолкнула человечество к дальнейшему развитию радио и гидролокации.

Суда стали оборудовать аварийными автоматическими передатчиками и приемниками, работающими на единой «аварийной волне» 600 м и так называемой международной «частоте бедствия» 500 кГц. Три буквы «SOS» вошли в общий сигнал бедствия как основа, наряду с указанием позывных судна, его координат и служебных посылок, приводящих в действие аварийные системы.

Для радиолюбительской связи также выделены специальные частотные диапазоны. Ниже указаны некоторые любительские диапазоны:

160-метровый (1,8…2,0 МГц),

80-метровый (3,5…3,8 МГц),

40-метровый (7…7,1 МГц),

30-метровый (только телеграф 10,1…10,15 МГц),

20-метровый (14…14,35 МГц),

16-метровый (18,068…18,318 МГц),

15-метровый (21…21,4…5 МГц),

12-метровый (24,89…25,14 МГц),

10-метровый (28…29,7 МГц).

Основная масса радиолюбителей мира работает телеграфом, используя амплитудную манипуляцию незатухающих радиосигналов телеграфным кодом CW (азбукой Морзе), либо телефоном с однополосной модуляцией SSB. По мере развития компьютеров растет использование цифровых видов связи: радиолюбительский телетайп RTTY, модернизированный телетайп AMTOR, пакетная связь и т. п.

Надо сказать, что амплитудная модуляция (AM) на всех диапазонах встречается относительно редко: ее вытеснила более совершенная однополосная. Телеграф «дальнобойнее», так как слабые телеграфные сигналы легче принимать в условиях помех. Кроме того, «телеграфисту» не обязательно знать иностранный язык. Однако, чтобы работать телеграфом, надо уметь принимать на слух и передавать ключом знаки азбуки Морзе.

Рассмотрим принцип осуществления радиотелеграфии, составив условную модель передающей и приемной систем в программе EWB.

Моделирование радиотелеграфа

Для формирования модели примем, что используется код Морзе, когда знаки кодируются набором коротких (точки) и длинных (тире) посылок, разделенных паузами. В телеграфном коде длительность посылки для точки меньше, чем для тире в три раза.

Пауза между посылками (точками и тире) в букве равна длительности одной точки, между буквами — трем точкам, а между словами — семи точкам. Обычно при ручной телеграфии передается до 20 стандартных слов в минуту. Стандартным словом согласно международным договоренностям является «Париж». Это пятибуквенное слово, при написании в латинице «Paris», содержит в телеграфном коде 48 элементарных посылок. Отсюда длительность посылок составляет примерно 0,05 с.

На время передачи сигналов замыкают и размыкают телеграфный ключ передатчика и с помощью манипулятора получают импульсы постоянного напряжения, длительность которых и их передача во времени соответствуют принятой кодировке. Эти импульсы служат управляющим сигналом при модуляции колебаний несущей частоты, полученной в задающем радиочастотном генераторе. На выходе усилителя мощности ВЧ, т. е. в передающей антенне, радиосигнал принимает форму радиоимпульсов. Они представляют собой колебания ВЧ, имеющие огибающую в виде управляющих импульсов.

Для наглядного представления работы модели выберем для передачи какой-либо простой сигнал. Есть много интересных сигналов. Например англичане на ВВС (Би-Би-Си), во время Второй мировой войны начинали некоторые передачи не звуками Биг-Бена, а вступлением к знаменитой Пятой симфонии Бетховена: «ТА-ТА-ТА, ТА-А-АМММ». Эти — «три точки, тире», в переводе с кода Морзе, означают латинскую букву «V», символ победы «Victory». Композитор и не подозревал, что его «симфония Судьбы», начинающаяся, по словам Гете, как бы энергичным стуком Судьбы в дверь, получит такое прочтение в музыке морзянки.

Применительно к радиолюбительству уместнее начать с общего вызова «СQ CQ CQ». Это призыв к радиообмену: «Всем Всем Всем», принятый радиолюбителями, работающими на CW (телеграф на радиолюбительском жаргоне).

Примем в качестве частоты «несущей» 135,75 кГц, лежащую в длинноволновом диапазоне 135,7…136,8 кГц, разрешенном к использованию радиолюбителями. (Моделирование в КВ-диапазонах приводит к трудностям работы программы, и даже с принятой частотой результаты будут наблюдаться не в «реальном времени», а с большим замедлением.)

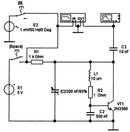
Во-первых, соберем простейший радиочастотный генератор, на транзисторе VT1 (рис. 81).

Рис. 81. Радиочастотный генератор

Генератор собран по одной из популярных схем «трехточки» Колпитца (Colpitts Oscilator), являющейся автогенератором с емкостной обратной связью. Колебательный контур L1-C2-C здесь соединен с усилительным элементом транзистором в трех точках: отсюда — название, аналогично соединяют контур и с генераторной лампой. Для расчета резонанса в этом параллельном контуре надо в формуле Томсона (см. выше) подставлять емкость в виде СхС2/(С+С2). Конденсатор С2 формирует на базе сигнал обратной связи и от его выбора по отношению к С зависит выполнение условий самовозбуждения в системе. Сделав предварительные прикидки, дальнейший подбор можно провести, экспериментируя с моделью. Для этого в верхней части схемы на рис. 81 собрана цепь с источником переменного напряжения Е2, подключаемого через ключ [В] ко входу контура и зажиму IN Боде-плоттера. Выходной сигнал с контура через конденсатор связи С3 подается на зажим OUT плоттера и вход А осциллоскопа. Держа ключ питания генератора [Space] разомкнутым, а ключ (В) замкнутым, получаем АЧХ контура (рис. 82).

Рис. 82. АЧХ генератора

Варьируя емкость [С], добиваемся совмещения резонансного пика с требуемой частотой.

После этого выключаем ключ [В] и переходим к наблюдению работы генератора на осциллоскопе (рис. 83, а), включив ключ [Space).

Рис. 83. Осциллограммы сигналов радиочастотного генератора:

а — непрерывная генерация; б — телеграфная модуляция

Увеличив длительность развертки с 2 мкс/дел до 0,2 мс/дел, и включая и отключая питание генератора ключом [Space], получим аналог телеграфного манипулирования ключом в виде радиоимпульсов определенной длительности и промежутком между ними (рис. 83, б). Нарастание и спад колебаний (переходные процессы в автогенераторе) определяются добротностью контура и в модели, чтобы их уменьшить, контур «загрублен» резистором R2.

Дополнительно следует отметить «не задокументированные» эффекты в работе программы: включение двух источников Е1 и Е2 в зависимости от величины R2 и характера Е2 приводит к изменению условий самовозбуждения, срывам генерации, увеличению или уменьшению показаний амплитуды резонансного пика на Боде-плоттере и т. п.

Являются ли эффекты, наблюдаемые при моделировании самовозбуждения, компьютерными артефактами («искусственно сделанный») или проявляются и в реальных автогенераторах, не проверялось. Да и схемы реальных модуляторов гораздо сложнее, например, в биполярных транзисторах модулируют ток базы или цепь коллектора с помощью специального модулирующего трансформатора. Вообще же, полученная картина показывает лишь принцип: работать с клавишей вместо телеграфного ключа — это все равно, что использовать для этих целей звонковую кнопку. Поэтому в дальнейших моделях придумаем что-нибудь поостроумнее.

Поскольку мы работаем на ПК, то создадим виртуальный сильно упрощенный вариант «эхо-репитера» (комплекс аппаратов, позволяющий записывать и передавать информацию в эфир), иллюстрирующий идею амплитудной телеграфии.

Для исследования репитера соберем схему (рис. 84, а), в которой в качестве электронного ключа будем использовать генератор цифровых слов WG (Word Generator). Этот прибор выбирается в панели Instruments по его пиктограмме

Рис. 84. Генерирование телеграфного радиосигнала:

а — схема виртуального передатчика; б — программирование генератора слов; в — окно редактирования перемножителя сигналов; г — осциллограммы сигналов

После двойного щелчка ЛКМ по схемному изображению генератора WG (рис. 84, а) откроется его лицевая панель с установочными и управляющими кнопками (рис. 84, б). На выходах генератора можно получить коды шестнадцатиразрядных двоичных слов, выбираемых на пользовательской панели.

Для набора слова надо щелкнуть ЛКМ в соответствующем разряде экранного буфера (заполненного нулями) и набрать с клавиатуры соответствующую цифру 0 или 1, стоящую в данном разряде. Дальше, как при печати таблиц, лучше пользоваться клавиатурой. Все комбинации задаются в шестнадцатеричном коде. Номер редактируемой ячейки показывается в окошке Edit блока Address, при этом верхняя ячейка всегда считается нулевой.

Следующее окошко Current показывает номер текущей ячейки, кодовая комбинация с которой в данный момент поступает на выход генератора. В окошках Initial и Final указываются соответственно номер начальной и конечной ячеек, в которые заносится информация. В схемном компоненте WG (рис. 84, а) этим показаниям соответствуют уровни напряжения на 16 нижних выводах. С этих выводов поразрядные сигналы по подключенным к ним проводам (шине) подаются на соответствующие цифровые узлы.

Для записи нашего сообщения достаточно кодировать единицами и нулями лишь младшие разряды и выходной сигнал также снимать только с самого младшего разряда. Генератор может работать с заданной тактовой частотой при нажатии на кнопку Cycle. Частота следования тактов задается на лицевой панели в окошке Frequency (с учетом единиц измерения Hz, kHz, MHz).

Одно слово вызова CQ, если принять за элементарную посылку один бит (0 или 1) с учетом принятой кодировки букв и интервалов, запишется по ячейкам в младших разрядах следующим образом:

Первый 0 к сообщению не относится, оно начинается с трех единиц подряд, соответствующих тире. Финальной ячейкой является 32, что показано цифрой 20 в шестнадцатеричном коде. Частота посылок выбрана 20 Hz (случайное совпадение цифровой записи, не имеющее какого-либо смысла) как обратная величина оговоренной ранее минимальной длительности точки, равной 0,05 с.

В качестве генератора несущей G1 (рис. 84, а) будем использовать источник синусоидального напряжения, сделав в окне его редактирования необходимые установки: амплитуда 0.1 V и частота 135.75 kHz.

Для модуляции несущей телеграфными посылками перемножим оба сигнала. Один подадим на вход X, а другой на вход Y схемного блока Multiplier (умножитель). Последний выбираем по его иконке  в группе функциональных блоков управления — Controls . На выходе этого «перемножителя» формируется сигнал, пропорциональный произведению сомножителей и коэффициентов, которые поставлены по умолчанию в окне редактирования на рис. 84, в. Включив моделирование и настроив осциллоскоп, получим на его экране графики: луч А — модулирующий сигнал при посылке кода латинской буквы «С»; луч В — радиоимпульсы, соответствующие этой букве. Поскольку период несущих колебаний значительно меньше длительности посылок, то заполнение прямоугольников выглядит сплошным. Если увеличить скорость развертки луча, то можно увидеть синусоидальное заполнение, но тогда потеряется картина модуляции, поскольку эти сигналы «живут» в разных временах.

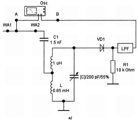
Теперь займемся приемником, схема которого показана на рис. 85, а.

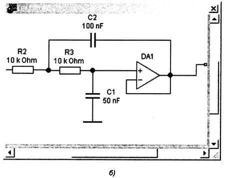
Сигнал с приемной антенны WA2 через конденсатор С1 поступает в селективный LC-контур, настроенный на частоту несущей, и далее на детектор VD1-R1 и фильтр низких частот LPF (Low-Pass Filter). Структура фильтра, представленного в виде субблока, показана на рис. 85, б. Аналогично, в виде субблоков можно представить и приемный контур LC, и детектор Det (рис. 85, в, г). Тогда структурная схема-модель приемника примет вид, показанный на рис. 85, д. Соединив антенные выводы модели передатчика WA1 и приемника WA2 (сам радиоканал здесь не моделируется и принят идеальным), подключив осциллоскоп и включив моделирование, получим картину (рис. 85, е) принимаемых (луч А) и демодулированных колебаний (луч В).

Полученный на выходе приемного устройства сигнал повторяет сигнал телеграфного модулятора. Однако полученный сигнал можно напечатать в виде точек и тире на подвижной ленте, но не прослушать, так как в головных телефонах будет услышан просто треск. Для слухового приема телеграфных сигналов они должны быть «промодулированы» еще и звуковым тоном в передатчике (тональный телеграф), но можно это сделать и в приемнике.

Рис. 85. Прием телеграфного радиосигнала:

а — схема виртуального приемника; б-г — субблоки ФНЧ, контура и детектора; д — структурная схема приемника; е — осциллограммы сигналов

Добавим в приемный контур ВЧ-сигнал от дополнительного местного генератора (своеобразного гетеродина). Частоту генератора G2 выберем на 500 Гц выше частоты G1 несущей у передатчика, т. е. равной 136,25 кГц, и подключим этот генератор в приемный контур. Полная схема передатчика и приемника показана на рис. 86, а.

Сложение колебаний двух близких частот в приемнике приводит к низкочастотным биениям на разностной частоте, выделяемой детектором и ФНЧ. Это хорошо видно на осциллограмме, показывающей демодуляцию начала передачи «тире» (луч В рис. 86, б).

Отсчет по курсорам дает для десяти периодов 20 мс, что соответствует звуковой частоте 500 Гц. Если теперь к выходу приемника подключить наушники, то в них раздастся настоящее пение морзянки.

Рис. 86. Модель передачи и приема телеграфного радиосигнала:

а — структурная схема; б — осциллограммы сигналов

Однако созданный нами приемник является виртуальным, а в моделирующей программе практически отсутствует возможность связи с реальными входами и выходами (ключами и аудиоустройствами). О неприемлемости механической манипуляции с клавиатуры мы уже говорили, а единственное звуковое сопровождение 200 Hz в виде компонента Buzzer (зуммер, пищик) включается в включается виртуальной модели при подаче на него сигналов в виде постоянного напряжения. В принципе его можно подключить в схеме по рис. 85, д, так как звуковая модуляция в нем предусмотрена программно, и ее частота может быть изменена по желанию другой, и тогда в компьютерном динамике раздадутся соответствующие звуки. Однако, замедление процесса моделирования не позволяет насладиться музыкой морзянки и при таком устройстве системы. Не будем об этом особо сожалеть: принцип действия радиотелеграфа показан, а для его реализации есть множество других вариантов. О принципах построения и конструкциях реальной связной аппаратуры см. работы В. Т. Полякова.

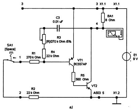
Для изучения азбуки Морзе используем набор Мастер КИТ NM5036, предназначенный для начинающих радиолюбителей.

Генератор Морзе из набора Мастер КИТ NM5036

Если вы страшный радиолюбитель или бойскаут, стремящийся получить награду на конкурсах по телеграфированию или радиосвязи, — вам пригодится эта схема, которую легко собрать. Схема не дорогая.

Ньютон С. Брага. «Проекты и эксперименты с КМОП микросхемами»

Виртуальная модель генератора Морзе, выполненная в программе EWB в соответствии с прилагаемым к набору описанием, показана на рис. 87, а.

В основе генератора — универсальная схема несимметричного мультивибратора на биполярных транзисторах VT1 и VT2. Нумерация узлов 1–5 в модели соответствует нумерации выводов на печатной плате А503, предназначенной для монтажа реального устройства. Рабочая частота мультивибратора определяется номиналами резисторов R1, R2, R3, R4 и конденсатором С1. Регулируя величину сопротивления «подстроечного» резистора R3 (в модели с помощью управляющей клавиши R), можно изменять частоту тонального заполнения сигналов, получаемых манипуляцией телеграфного ключа SA1. Выходным устройством служат головные телефоны. Питание устройства осуществляется от источника постоянного напряжения 3…9 В.

Для работы с генератором рекомендуется использовать телеграфный манипулятор «Эклипс» Мастер КИТ МК328 (см. рис. 29, б).

Образцы воспроизведения сигналов азбуки Морзе можно прослушать и записать в Интернет на сайте http://www.masterkit.ru

Освоение практической работы на телеграфе удобно проводить со своими товарищами или в специальных кружках. Дальнейшие шаги заключаются в прослушивании радиоэфира. К сожалению, даже самые хорошие радиовещательные приемники, имеющие коротковолновые диапазоны, нельзя использовать для успешного наблюдения за работой любительских КВ и УКВ радиостанций по многим причинам. Это, прежде всего, различие диапазонов, видов модуляции, чувствительности и избирательности. Простейший выход из этой ситуации, на первых порах, представляется в построении конвертора, представляющего собой преобразователь частотного спектра принимаемых радиосигналов, переносящий их диапазон в диапазон частот, имеющийся в радиоприемниках.

Рис. 87. Генератор Морзе Мастер КИТ NM5036:

а — виртуальная модель; б — осциллограмма телеграфного сигнала; в, г — печатная плата А503 (внешний вид и токоведущие проводники); д — собранное устройство

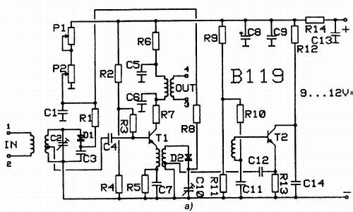
Конвертор 100…200 МГц Мастер КИТ NK139

Это устройство позволяет с помощью обычного радиоприемника, имеющего диапазон 64…108 МГц принимать радиостанции любительского диапазона 144…146 МГц и звуковое сопровождение ряда телевизионных каналов. Конвертор подключается непосредственно между специальной антенной (см. ниже) и антенным входом радиоприемника.

Принципиальная схема устройства показана на рис. 88, а. Монтажная схема расположения компонентов и общий вид конвертора показаны на рис. 88, б, в.

Технические характеристики конвертора

Напряжение питания устройства… 9 В

Частотный диапазон… 100–200 МГц

Чувствительность… 0,8 мкВ

Соотношение: сигнал/шум… 10 дБ

Размеры печатной платы… 100x110 мм

Рис. 88. Конвертор 100…200 МГц Мастер КИТ NK139:

а — принципиальная электрическая схема; б — монтажная схема; в — общий вид

Монтажная схема расположения компонентов и общий вид конвертора показаны на рис. 88, б, в.

Порядок сборки и настройки конвертора:

• проверьте комплектность набора согласно приведенной спецификации;

• отформуйте выводы компонентов и установите их в соответствии с монтажной схемой (рис. 88, б), сверяясь с принципиальной схемой (рис. 88, а);

• подключите потенциометры Р1 и Р2 к плате, как показано на рис. 88, б;

• подключите провода от источника питания, соблюдая полярность, в соответствии со схемой на рис. 88, б;

• подключите приемную антенну к контактам 1 и 2;

• к контактам 3 и 4 подключается антенный вход радиоприемника, при этом выводы 2 и 3 необходимо заземлить;

• проверьте правильность монтажа;

• включите питание;

• настройте радиоприемник на свободную частоту диапазона 98…104 Мгц;

• «подстроечным» конденсатором С10 и переменным резистором Р2 настройте конвертор на принимаемую станцию (грубая настройка);

• произведите точную настройку переменным резистором Р1;

• чувствительность конвертора регулируется «подстроечным» конденсатором С2, а конденсатором С10 устанавливается диапазон в пределах регулировки Р2.

Примечания.

1. Параметры, регулируемые с помощью С2, С10 и Р2 — взаимосвязаны, поэтому при неудовлетворительной работе конвертора описанную выше процедуру настройки необходимо повторить.

Вращение движков С2 и С10 надо производить «неметаллической отверткой» (ее можно изготовить самостоятельно, закрепив крошечный металлический шлиц на длинном цилиндрическом стержне, например корпусе шариковой ручки).

2. Простейшую антенну типа симметричного полуволнового вибратора (см. рис. 27, а) можно изготовить из двух металлических трубок (старые лыжные палки) общей длиной 96…94 см (при диаметре трубок 15…20 мм). Соединение вибраторов с конвертором осуществляется коаксиальным кабелем с волновым сопротивлением 75 Ом. Антенна имеет диаграмму направленности в виде петель восьмерки, поэтому для лучшего приема определенных станций ее придется ориентировать на них, поворачивая конструкцию в горизонтальной плоскости. Для согласования антенны с фидером, на мачте перед соединением кабеля с вибраторами, он пропускается коаксиально через отрезок тонкостенной металлической трубки, диаметром 3…4 внешнего диаметра кабеля и длиной около 0,5 м. Более подробные сведения об антеннах любительской радиосвязи см. в статье Ю. Жомова (UA3FG) или на радиолюбительских сайтах в Интернет.

При отсутствии УКВ ЧМ радиоприемника на диапазон 64…108 МГц или в дополнение к изложенному материалу, можно рекомендовать сборку одного из радиоприемников Мастер КИТ NS065, NK096 или NK116.

Более 800 000 книг и аудиокниг! 📚

Получи 2 месяца Литрес Подписки в подарок и наслаждайся неограниченным чтением

ПОЛУЧИТЬ ПОДАРОК