Тестер — он и в Африке Тестер

Случай на даче

Футбольный чемпионат в самом разгаре. Смотрим по телевизору решающий матч. Переживаем за «Спартак». Явно голевой момент. И вдруг, в штрафной, исчезли все до одного спартаковцы. Что за чертовщина? Куда подевались эти красные? Кто бьет по воротам? Игра вроде продолжается, но ничего не разберешь. И тут до нас доходит: «сломался» наш старенький «Рубин». Так, значит, в изображении нет красного цвета. Конечно, причин может быть очень много, но, скорее всего, «полетел» выходной транзистор каскада видеоусилителя по этому каналу. Найти его не сложно. Вот он виновник: КТ940А. Надо бы проверить, но мы на даче… И, как всегда, на помощь приходит Мастер КИТ, а именно набор NS042.

Электронная логика

Вскрываем упаковку и знакомимся с ее содержимым. В этом наборе имеется все необходимое, для того чтобы стать обладателем очень простого и надежного тестера для проверки исправности транзисторов и определения их структуры (PNP, NPN). Это, конечно же, незаменимый помощник для начинающих радиолюбителей, который предотвратит использование заведомо неисправных транзисторов и некоторых типов диодов, а также позволит проверять и ремонтировать радиоэлектронную технику. Устройство питается постоянным напряжением 9В, максимальный ток потребления 90 мА. Размеры печатной платы: 35x43 мм.

Посмотрим принципиальную схему. Интересно: как же она работает? Поскольку собственно ремонт телевизора не самоцель, смоделируем работу этого тестера в программе EWB.

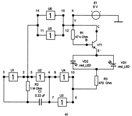
Соберем модель из логических элементов (Logic Gates) типа инверторы (NOT Gate), которых необходимо шесть штук. Буксируем их на рабочее поле и нумеруем U1-U6 (рис. 99, а).

В отличие от приложенного к набору описания мы используем условные графические обозначения в стандарте DIN, а не в ANSI (см. рис. 38, 40). Далее на рабочее поле выносим остальные компоненты: резисторы — R1, R2, R3, конденсатор — С1, батарею — Е1, светоизлучающие диоды (Light-Emitting Diode — LED) — VD1, VD2, NPN транзистор — VT1.

Рис. 99. Тестер для транзисторов Мастер КИТ NS042:

а — виртуальная модель прибора на инверторах в EWB; б — окно редактирования светодиода; в — задание неисправностей транзистора в модели; г — виртуальная модель прибора с использованием модели микросхемы; д — проверка транзистора

Редактируем номиналы компонентов согласно описанию и проводим сборку виртуальной модели.

В силу специфики моделирования в данной программе смешанных аналого-цифровых устройств нам пришлось изменить способ питания схемы, введя перемычку XY. Это приводит к тому, что в модели проверяются только транзисторы NPN типа. Ну да это не беда! Обойдемся пока этой усеченной моделью.

Для соответствия с прототипом введем нумерацию узлов входа и выхода логических элементов, она отражает номера на выводах использованной микросхемы, а также обозначения выводов транзистора.

Включаем моделирование: схема не работает. Проверяем все подряд. Вроде ошибок нет. Попробуем увеличить чувствительность светодиода. Для этого редактируем его свойства: LED Properties > Models > red LED > Edit. В появившемся окошке Turn-on current (ток включения) заменяем значение на 0.005 А (рис. 99, б).

Снова проводим моделирование и наблюдаем мигание светодиода VD2. Модель работает.

Искусственно введем неисправность, например, разорвав какое-либо соединение от одного из выводов транзистора, имитируя его перегорание. Включаем моделирование: мигание VD2 прекратилось — транзистор неисправен.

Можно также воспользоваться тем, что в программе EWB предусмотрен специальный инструментарий для имитации неисправностей компонентов. Войдя в редактирование свойств транзистора: NPN Transistors Properties (см. рис. 99, в), выбираем позицию Fault (дефект). В открывшемся окне можно задать различные типы дефектов между выводами 1-2-3: утечку (Leakage) в омах, короткое замыкание (Short) или обрыв (Open). По умолчанию здесь установлено отсутствие дефектов (None). При работе с этими случаями, возможно, придется подстроить математические параметры расчетов переходных процессов (Transient) в опции анализа (Analysis Options).

Тем, кто захочет глубже проанализировать работу схемы, можно посоветовать использование виртуального двухканального осциллоскопа (Oscilloscope). Подключая его входы к различным выводам схемы и сравнивая осциллограммы сигналов, можно сделать заключение о работе соответствующих цепей.

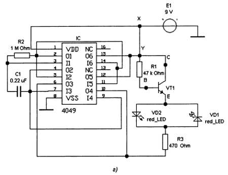
Следующим шагом моделирования является переход к сборке модели тестера на основе конкретной микросхемы. В данном наборе использована простейшая цифровая КМОП микросхема типа 4049. Ее выбираем в цифровых компонентах (DIGIT): цифровые микросхемы (Digital ICs), затем 4xxx Template и, наконец, 4049 (Hex INVERTER).

На рабочем поле появляется изображение корпуса IC 4049 (см. рис. 99, г). Маркировка выводов такова: VDD и VSS — соответственно «плюс» и «минус» (заземление) источника питания; I и О, снабженные номерами, соответственно входы и выходы шести инверторов; NC — отсутствие соединения (холостой вывод).

Дополнив эту микросхему компонентами и проведя необходимые соединения в соответствии с принципиальной схемой (рис. 99, а), получаем модель того же тестера в другом виде (см. рис. 99, г). Здесь, также как и в схеме на рис. 99, а, в цепи питания вводим дополнительную перемычку XY. С этой моделью проводим те же эксперименты, что и в первом случае, и убеждаемся в их идентичности.

Тестер для транзисторов Мастер КИТ NS042

Давненько не брал я паяльник в руки…

Поднаторев в теории, берем в руки паяльник и, в полном соответствии с приложенной к набору инструкцией и «Наукой паять», проводим сборку тестера (рис. 99, д). Подключаем батарейку и, используя зажимы «крокодил», соединяем его с выводами: транзистора, диода, резистора. Внимательно следим за соответствием выводов компонентов и прибора, а также возможными «закоротками» при из соединениях. Вначале лучше потренироваться на исправных компонентах. Все работает как часы. А вот и тот злосчастный транзистор из телевизора. Так и есть, он неисправен. Заменяем его на новый, предварительно «прозвонив» свежеиспеченным тестером.

Впаиваем транзистор в телевизионную плату блока цветности — все цвета на месте. Теперь можно нормально смотреть футбол, и не только, да и тестер в хозяйстве пригодится еще не раз.

Более 800 000 книг и аудиокниг! 📚

Получи 2 месяца Литрес Подписки в подарок и наслаждайся неограниченным чтением

ПОЛУЧИТЬ ПОДАРОК