Сердце, тебе не хочется покоя

«Что сделаю я для людей!?» — сильнее грома крикнул Данко.

И вдруг разорвал руками себе грудь и вырвал из нее свое сердце и высоко поднял его над головой.

Оно пылало так ярко, как солнце, и ярче солнца…

А. М. Горький. «Старуха Изергиль»

Среди наборов Мастер КИТ рассмотрим теперьNS094 «Живое сердце». Не пугайтесь заранее — это «живое электронное сердце», или е-сердце (от electronics — электроника).

В основе е-сердца лежит интегральная микросхема таймера, с заветными цифрами 555. Поскольку «гемоглобинами» в е-сердце являются электроны, то операция по его сборке и разборке будет абсолютно бескровной.

Модель интегрального таймера 555

Итак, наша виртуальная операционная — компьютер с программой EWB, операционный стол — рабочее окно этой программы.

Находим вначале микросхему 555 среди микросхем смешанного типа (Mixed Ics) и помещаем ее на рабочее поле (рис. 146, а).

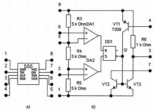
Проведем ее внешний осмотр. Перед нами 8-выводная микросхема, выводы которой имеют следующий смысл:

1 — Ground (заземление);

2 — Trigger (триггер — вход запуска);

3 — Out (выход);

4 — Reset (сброс);

5 — Control (управление);

6 — Threshold (порог);

7 — Discharge (разряд);

8 — Vcc (напряжение питания).

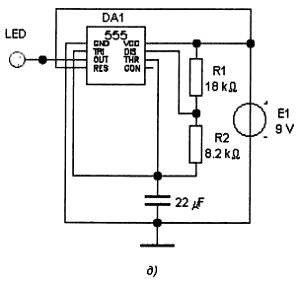
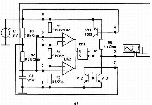
Вскроем е-сердце и посмотрим, что находится внутри него (рис. 146, б). Мы обнаружим два операционных (здесь термин «операция» имеет не хирургический, а математический смысл) усилителя (DA1 и DA2), RS-триггер (DD1), биполярные транзисторы (VT1-VT3) и резисторы R3-R6, образующие некоторую схему. Дополним микросхему «навесными» элементами: времязадающей RC-цепью и источником питания Е1 (рис. 146, в). Наблюдение пульсаций работающего е-сердца видно на кардиографе-осциллографе.

Рис. 146. Виртуальная модель в EWB электронного сердца:

а, б — соответствие разводки выводов компонента модели таймера 555; в — развернутая виртуальная модель; г — осциллограммы колебаний; д — субблок e-HEART; е — горящее сердце

Основу схемы составляет триггер DD1 с входами установки (S) и сброса (R), которые управляются компараторами напряжения на операционных усилителях (DA1 и DA2). Инверсный выход триггера Q' в режиме покоя имеет высокий уровень, поэтому времязадающий конденсатор С1 замкнут открытым транзистором VT2. Выход Out (3) имеет низкий уровень, так как включен через инвертирующий усилитель на транзисторе VT3. На входе запуска (2) делителем R3-R4-R5 задается высокий уровень напряжения, спад которого до величины Vcc/3 приводит к изменению состояния компаратора DA2 и переключению триггера DD1 в состояние с высоким уровнем (логическая 1), что приводит к низкому уровню на Q' и, соответственно, к высокому на выходе Out. Транзистор VT2 при этом запирается и начинается зарядка конденсатора С1 через резисторы R1-R2. Как только напряжение на выводе 7 станет равным 2Vcc/3, компаратор DA1 сбросит триггер, открывая тем самым транзистор VT2, разряжая конденсатор С1 через резистор R2. Далее схема переходит в режим заряда и разряда конденсатора с периодом Т = 0,693·(R1 + 2 R2)·C1, где R измеряется в омах, С — в фарадах, а Т — в секундах.

Описанный процесс хорошо виден на осциллоскопе (рис. 146, в). Луч канала А регистрирует характерные кривые заряда-разряда конденсатора, луч В — прямоугольные колебания на выходе, определяющие работу таймера. Наше сердце «Бьется, как часы (таймер), так как Доктор прописал на компьютере!». Здесь можно даже усмотреть некоторую аналогию между напряжением на конденсаторе и характером электрокардиограмм или тонограмм биений человеческого сердца, но данная модель для этого не предназначалась.

На таймере 555 выполним виртуальную модель с периодическими световыми вспышками, подключив к выходу светоизлучающий диод — LED (рис. 146, г). В программе EWB мы используем для этой цели логический пробник (Probe), находящийся в разделе Indicators. Далее, представив все устройство в виде субблока e-HEART (рис. 146, б), оформим его в виде «горящего сердца» (рис. 146, е).

Мигание светодиодов красного цвета, задаваемые таймером, дают на экране компьютера красивую картину.

«Живое сердце» Мастер КИТ NS094

Познакомившись с устройством и работой интегрального таймера 555, соберем на нем виртуальную модель из набора NS094.

Основу составляет печатная плата, посадочные отверстия в которой под светоизлучающие диоды дают условный рисунок сердца (рис. 147, а, б), а разводка дорожек соответствует приведенной выше схеме.

Рис. 147. Монтаж набора Мастер КИТ NS094:

а, б — лицевая и обратная стороны печатной платы А514; в, г — набивка и пайка компонентов; д — «Живое сердце» в сборе

Монтаж сердца начинаем с формовки и набивки компонентов (рис. 147, в). Проверяем правильность монтажа отдельных компонентов и в целом, а затем используем, усвоенную «Науку паять» (рис. 147, г). Наконец, к готовому сердцу подключаем свежую батарейку (рис. 147, б) и наблюдаем его ритмичную работу — «вспышки» красных светодиодов. Если просмотреть осциллограммы реальным осциллографом, то они будут такими же, как и выше (см. рис. 146, г).

Пульс этого сердца легко управляется сменой номиналов резисторов R1, R2 и конденсатора С1.

Собрав из набора NS094 реальное устройство (рис. 147, д) мы увидим, что оно еще более красиво, бьется ритмично и его приятно подарить своим любимым на день Святого Валентина, 8 Марта или другой подходящий праздник.

Более 800 000 книг и аудиокниг! 📚

Получи 2 месяца Литрес Подписки в подарок и наслаждайся неограниченным чтением

ПОЛУЧИТЬ ПОДАРОК