Всемирный потоп

«Дверь бесшумно отворилась, и голый [инженер Щукин] с радостным воем вбежал в затопленную квартиру. Шумели краны. Вода в столовой образовывала водоворот. В спальне она стояла спокойным прудом, по которому тихо, лебединым ходом, плыли ночные туфли. Сонной рыбьей стайкой сбились в угол окурки. Воробьяниновский стул стоял в столовой, где было наиболее сильное течение воды. Белые бурунчики образовались у всех его четырех ножек»…

Прервем на этом печально-комическом месте зрелище, представшее перед взором изумленного Великого комбинатора — Остапа Бендера, и задумаемся, а как в принципе можно предотвратить подобные наводнения. Кроме того, возможны ведь и прямо противоположные случаи: позарез нужна вода, а ее, как на грех, забыли накачать в бак или необходимо поливать цветы в Ваше отсутствие и т. д.

Итак, проблема заключается в регулировке количества воды.

Вполне понятно, что «Электроника» в умелых руках поможет элементарно решить эти и подобные им проблемы. Поскольку нас интересует автоматизированная (а в будущем и вовсе автоматическая) система, то независимо от ее конкретного назначения она должна состоять из датчика, различающего наличие воды в данном месте, и сигнального устройства либо еще и автомата, выполняющего заданную программу. Для начала проанализируем работу простейшего устройства для индикации уровня воды в баке.

Датчик уровня воды Мастер КИТ NM4012

Вода, как электролит, обладает удельным сопротивлением примерно 1 МОм·см-1, что позволяет сделать кондуктометрический преобразователь в виде двух «погружных» электродов. Для этого можно использовать две прямоугольные пластинки из одностороннего «фольгированного» стеклотекстолита размерами 10x50 мм и сложить их (фольгой внутрь) через промежуточные изолирующие втулки на расстоянии 3…5 мм. Припаяв к электродам изолированные проводники, получим простейший «датчик воды» (см. верхнюю часть рис. 110).

Рис. 110. Датчик уровня воды Мастер КИТ NM4012 (общий вид)

Минимальное сопротивление датчика будет, когда он полностью заполнится водой и составит примерно 100 кОм. В баке датчик надо располагать перпендикулярно зеркалу воды вблизи дна, если требуется сигнал о том, что бак пуст или команда на включение насоса, и, соответственно, вблизи верхнего допустимого уровня — для сигнализации или команды на отключение насоса. Два подобных датчика с соответствующей логикой в принципе могут обеспечить полную автоматизацию.

Подобный же датчик, размещенный на полу квартиры, можно использовать также для отключения воды при аварии в вашей квартире. Правда, в этом случае потребуются еще и электромагнитные клапаны, но их можно «добыть»» из старых «стиралок»». Этот же датчик может включить и тревожную сирену — Alarm, которая поднимет на ноги всех соседей, если вас заливают сверху! Чем не «Интеллектуальный дом»»?

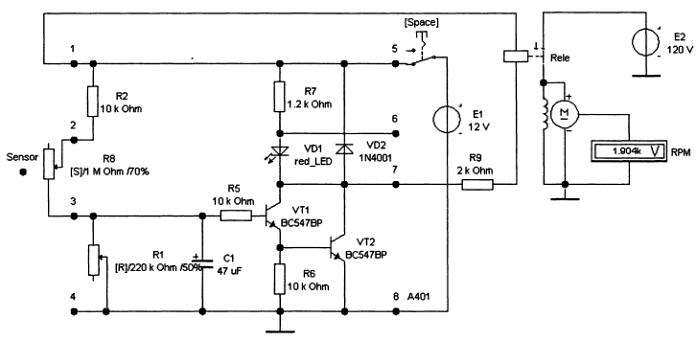
Однако сам по себе датчик ничего не сделает. Сигнал с него еще надо получить и отработать. Как это делается, посмотрим на модели в программе EWB. Схемная модель показана на рис. 111.

Рис. 111. Виртуальная модель в EWB датчика уровня воды Мастер КИТ NM4012

Устройство представляет собой пороговый элемент на составном транзисторе (VT1, VT2) по схеме Дарлингтона, смонтированный на универсальной печатной плате А401, имеющей контактные площадки 1…8. С этой платой мы познакомились в самом начале нашего вхождения в электронику (см. рис. 57).

«Датчик воды» — Sensor — в виртуальной модели на рис. 111 представлен в виде переменного резистора R8, включенного к выводам 2 и 3. Сопротивление датчика регулируется управляющей клавишей [S]. При уменьшении сопротивления датчика ниже порогового транзисторы открываются и загорается светоизлучающий диод VD1. Резистор R2 и конденсатор С1 служат для снижения вероятности ложного срабатывания устройства. Переменный резистор R1 является «подстроечным». В модели его величина регулируется клавишей [R], а в процессе эксплуатации он может быть определен по величине и заменен постоянным.

Питание устройства осуществляется от источника постоянного напряжения 6…15 В. (Эти величины должны быть согласованы с параметрами светоизлучающего диода.) В модели использована батарея Е1 на 12 В.

Для наблюдения работы устройства в режиме сигнализатора включаем моделирование, затем переводим выключатель питания [Space] в нижнее положение и, последовательно нажимая клавишу [S], уменьшаем сопротивление датчика (как бы заливаем его водой).

В некотором положении [S] стрелки на светоизлучающем диоде «зачернятся» (это анимация его горения — см. рис. 110, а). Дополнительно можно параллельно поднимать чувствительность, нажимая клавиши Shift+[R]. Обратные процедуры приведут к погасанию индикатора.

Спецификация компонентов, использованных в конкретном устройстве, приведена в таблице.

Технические характеристики устройства

Номинальное напряжение питания… 6…15 В

Ток нагрузки… 75 мА

Размер печатной платы… 30x45 мм

Общий вид устройства показан на рис. 110.

Рассмотренные устройства могут быть снабжены дополнительными исполнительными органами и датчиками. Например, в модели на рис. 111 это электромагнитное реле (Rele) и двигатель (М), в качестве которых использованы электромагнитное реле и двигатели из библиотеки программы. Диод VD2 служит для защиты транзисторов и от повторных срабатываний реле, а резистор R9 для подбора совместного режима работы усилителя и реле. В реальном устройстве потребуется подобрать соответствующее по чувствительности реле с необходимой коммутируемой мощностью. Для решения ряда задач можно также рекомендовать специальные исполнительные элементы.

Исполнительный элемент Мастер КИТ NK146

Этот блок, собирается по аналогичной схеме (рис. 112).

Рис. 112. Исполнительный элемент Мастер КИТ NK146

Технические характеристики исполнительного элемента

Номинальное напряжение питания… 6-15 В

Управляющее напряжение… 3-12 В при токе >5 мА

Коммутируемый ток нагрузки… 6 А при 220 В

Размер печатной платы… 32x25 мм

Внимание! При переходе от устройств с батарейным питанием к устройствам, которые питаются от электросети напряжением 220 В, строго соблюдайте правила электробезопасности при монтаже, наладке и эксплуатации.

Двигатель М в модели использован для демонстрации ее работоспособности: при срабатывании датчика перекидной контакт реле подключает двигатель к источнику Е2 и он начинает «работать». Вольтметр V играет роль тахометра (RPM — Revolution Per Minute — обороты в минуту). Условно 1 вольту соответствует 1 оборот вала в минуту (моделирование двигателя было описано ранее: см. рис. 100).

Сборка и наладка устройства не представляет особого труда и рекомендуется начинающим радиолюбителям. Нет сомнений, что Ваша работа увенчается успехом, и «Умная электроника» охранит Вас от негаданных потопов, перегревов или вовремя напоит страждущих.

Рассмотренная модель и конкретное изделие далее могут самостоятельно дорабатываться. Например, при автоматическом поливе цветов надо поэкспериментировать с датчиками, работающими во влажном грунте, и т. д. Вообще же, приведенная схема является базовой для целой группы полезных устройств бытовой автоматики. Все они собираются по однотипной схеме на плате А401 и отличаются лишь входным первичным преобразователем информации («датчиком» или «сенсором») и, соответственно, несколькими компонентами, служащими для согласования датчиков с усилителем сигнала. Поэтому ограничимся лишь их кратким описанием.

Технические характеристики устройств

Номинальное напряжение питания… 6-15 В

Ток нагрузки… 75 мА

Размер печатной платы… 30x45 мм

За более подробными сведениями необходимо обратиться к технической документации, которой сопровождается каждый комплект Мастер КИТ. Помимо уровня воды часто требуется контролировать или регулировать ее температуру. Для этих целей предназначено термореле.

Термореле Мастер КИТ NM4016

Термореле (рис. 113, а) предназначено для управления различными исполнительными устройствами (электронагреватель, вентилятор и т. д.) для поддержания заданной температуры в некотором объеме.

Например, если поместить «термодатчик» в бак с водой, то «термореле» будет управлять включением/выключением электронагревательных приборов, тем самым, поддерживая определенную температуру воды. При токе нагрузки более 75 мА в качестве исполнительного устройства необходимо использовать электромагнитное реле (в комплект набора не входит), параметры которого должны соответствовать коммутируемому току нагрузки. Датчиком температуры служит «терморезистор» NTC73103/4,7 кОм. Температурный диапазон регулирования составляет: 20…120 °C.

Удобным дополнением к рассматриваемым системам домашней автоматики является минитаймер.

Рис. 113. Устройства домашней автоматики:

а — термореле Мастер КИТ NM4016; б — минитаймер NM4011

Минитаймер Мастер КИТ NM4011

Этот миниатюрный таймер (рис. 113, б) предназначен для формирования сигналов задержки включения/выключения исполнительного устройства. Такой таймер можно использовать, например, для включения/выключения проекционной лампы при печати фотографий и т. д. Таймер имеет регулировку времени задержки и индикатор состояния исполнительного устройства, максимальный ток которого не должен превышать 75 мА. При токе нагрузки более 75 мА необходимо использовать промежуточное электромагнитное реле (в комплект набора не входит), параметры которого должны соответствовать коммутируемому току нагрузки.

Датчиком служит специальная тактовая кнопка, а регулировка времени выдержки выполняется «подстроенным» резистором. Для получения больших задержек емкость рабочего конденсатора увеличена и составляет 470 мкФ.

Сенсорный выключатель Мастер КИТ NM4013

Миниатюрный сенсорный выключатель (рис. 114) предназначен для включения исполнительных устройств (электронных игрушек, настольных ламп, бытовой техники и т. д.) легким прикосновением к сенсорному датчику.

Рис. 114. Сенсорный выключатель Мастер КИТ NM4013

Выключатель имеет индикатор срабатывания. Небольшие габаритные размеры и надежность позволяют устанавливать датчик в любом удобном месте, удаленном от исполнительного устройства. При токе нагрузки более 75 мА в качестве исполнительного устройства необходимо использовать электромагнитное реле (в комплект набора не входит), параметры которого должны соответствовать коммутируемому току нагрузки.

Датчиком служат специально изготовленная из фольгированного стеклотекстолита пластинка размерами 10x10 мм, показанная в верхней части рис. 114. Пластинка имеет гребенчатую структуру прорезей в токопроводящем покрытии. Геометрию этого сенсора можно изменить и экспериментально подобрать соответствующую чувствительность устройства.

Фотоприемник Мастер КИТ NM4014

Миниатюрный фотодатчик (рис. 115) предназначен для управления различными устройствами в зависимости от освещенности.

Рис. 115. Фотоприемник Мастер КИТ NM4014

Например, с наступлением темноты, фотодатчик включит освещение на улице и в подъезде вашего дома, а на рассвете — выключит. Предусмотрена регулировка порога срабатывания, а также индикация включения исполнительного устройства, ток нагрузки которого не должен превышать 75 мА. При токе более 75 мА в качестве исполнительного устройства необходимо использовать электромагнитное реле (в комплект набора не входит), параметры которого должны соответствовать коммутируемому току нагрузки.

Небольшие размеры, наличие индикатора, простота подключения и надежность позволяют устанавливать датчик в любом удобном месте, удаленном от исполнительного устройства. В качестве первичного преобразователя в устройстве используется фоторезистор СФЗ-1 или MPY54C569.

Несколько более сложным по изготовлению и наладке является устройство, относящееся к противопожарным системам.

Сигнализатор задымленности Мастер КИТ NK291

Этот прибор позволяет обнаружить дым в помещении и включить сигнал тревоги. Устройство (рис. 116) создано на базе инфракрасного барьера.

Рис. 116. Сигнализатор задымленности Мастер КИТ NK291

Барьер представляет собой область между излучающим светодиодом и фотоприемником. Инфракрасные лучи, проходя через область дыма, попавшего в барьер, подвергаются рассеянию и поглощению. В результате сигнал, принимаемый фотоприемником, уменьшается и срабатывает реле, включающее сигнал тревоги.

В качестве сигнала тревоги могут быть использованы различные звуковые сирены или световые эффекты.

Сигнализатор питается от стабилизированного источника с напряжением 12 В, минимальный ток потребления 150 мА. Размеры печатной платы: 59x45мм. Рекомендуемый корпус: G024.

Сигнализатор задымленности устанавливается под потолком помещения и предназначен для любительского применения: он не может заменить профессиональные противопожарные системы, проходящие необходимую сертификацию в соответствующих службах.

Более 800 000 книг и аудиокниг! 📚

Получи 2 месяца Литрес Подписки в подарок и наслаждайся неограниченным чтением

ПОЛУЧИТЬ ПОДАРОК