5.5. Звонок «Трель»

Дякевич С. [20]

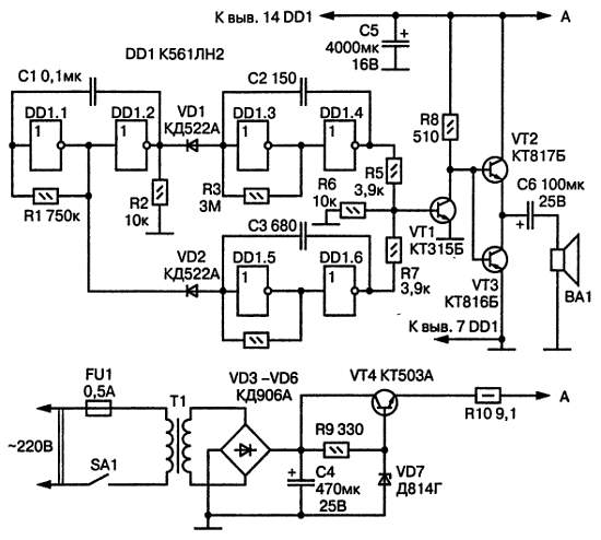
Звуковой сигнал типа трели образуется поочередной коммутацией сигналов близких звуковых частот, в связи с этим принципиальная схема этого звонка (рис. 29) содержит коммутирующий генератор прямоугольных импульсов с частотой повторения около 5 Гц на элементах DD1.1, DD1.2 и два генератора звуковых частот на элементах DD1.3, DD1.4 и DD1.5, DD1.6. Таким образом, генераторы звуковых частот работают поочередно, так как выходы элементов DD1.1 и DD1.2 противофазны. Выходные сигналы генераторов суммируются на резисторах R5-R7 и поступают на усилитель, собранный на транзисторах VT1-VT3 и нагруженный динамической головкой ВА1.

Питание на устройство подается от сети переменного тока напряжением 220 В с помощью трансформаторного выпрямителя на интегральной сборке диодного моста КД906А и простейшего электронного стабилизатора напряжения на транзисторе VT4 и стабилитроне VD7. Сетевой трансформатор может быть любого типа с напряжением вторичной обмотки около 16 В, например унифицированный выходной трансформатор кадровой развертки ТВК-110А от черно-белых телевизоров. Он имеет две вторичные обмотки, но использовать нужно ту, которая намотана более тонким проводом и имеет сопротивление около 27 Ом (сопротивление другой — около 1 Ом).

Рис. 29. Принципиальная схема звонка «Трель»

Более 800 000 книг и аудиокниг! 📚

Получи 2 месяца Литрес Подписки в подарок и наслаждайся неограниченным чтением

ПОЛУЧИТЬ ПОДАРОК